很多厂家的思维总停留在,智能家居是必须联网的,要通过手机对家里的电器进行控制。无论是远程或者在家,这确实极大地方便了用户,在体验上也有良好的效果。因此这些厂家提出的概念总围绕着网络,而作为网络它必须有一个可以实际操作的硬件,而这个载体,语音智能开关厂家,他们定义在了智能音箱或者路由器身上...
一直以来,众多企业将智能音箱当做智能家居和物联网的入口,原因在于具有语音交互和内容服务优势的智能音箱,只需要一句话就能完成各项操作。特别是随着5G到来,智能家居的互联互通已经成为无可避免的趋势,语音交互作为人类自然、直接的交流方式之一,也让智能音箱迅速收到大量用户的青睐。

但无论如何,这些模式都是网络。因为提出这些概念的几乎都是互联网巨头。他们有能力建造这样的平台系统,也可以给用户带来优秀的体验。
而涉及互联网,用户的信息自然也会掌握在这些巨头手里。作为普通用户,我们当然愿意相信企业家的道德与良心,他们掌握了我们的这些数据应该不会拿去卖给其他厂家或者给用户推送各种广告,更加不会监控的用户习惯,但是往往事与愿违。
对于那些不想用户信息被掌握,比较注重自己隐私的人来说。他们可能不习惯把自己家里的一切“展示”给其他人,尽管这些信息的服务器是被巨头们掌控。那么他们可以选择其他方式,比如离线智能产品。
语音开关控制器的出现极大地满足了这一切,可以设想一下,当家里的电器都能听得懂人话,您只要说话(语音)就可以控制家里的电视、空调、灯的时候,那上面的一切问题是不是可以解决,更重要的是,这一切都不需要通过互联网,你也无需担心个人信息泄露问题。而满足这些,你仅仅需要更换一个智能语音开关控制器。
因此作为智能家居的入口,九芯电子认为应该是开关。而且还是离线的智能语音开关。为什么?
首先:开关是所有电器的必需品每个家庭都要用到;
其二:更换一个开关的成本相对于联网模式的产品,它的费用更低;
第三:与遥控类型的产品对比,智能语音开关更加方便简单;
第四:离线的开关更安全。
这也就是为什么越来越多的用户会选择智能语音开关控制器的原因。
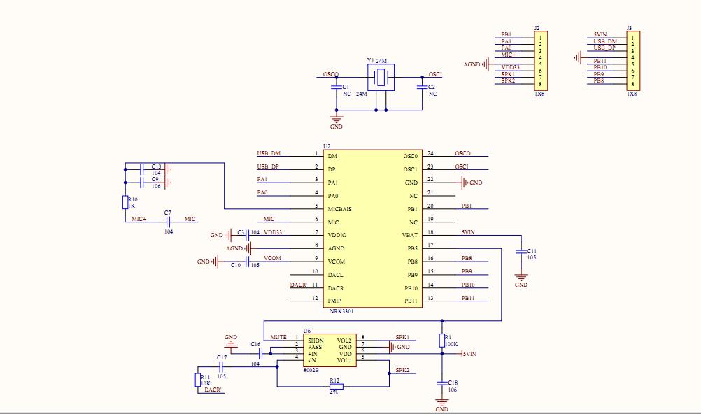
而智能语音开关控制器厂家优选九芯电子的低成本NRK3301离线语音芯片实现语音控制开关。NRK3301语音识别芯片是离线语音识别芯片,采用最新的神经网络(TDNN)算法,具有识别精准,误判率低等优势,5米远场可靠识别。
内置1MB SPI FLASH,最多可支持不超过100条离线指令;VBAT 为 2.2V 至 5.5V;VDDIO 为 2.2V 至 3.6V。
而且采用语音降噪算法:过滤掉稳态噪声、对动态噪声也有很好的抑制作用,噪音下也可准确识别,识别率高达95%;
支持 MP3, WAV,WMA, APE,FLAC, AAC, MP4,M4A,AIF, AIFC音频解码,在音频压缩方面有着非常大的优势,非常方便。
最多可支持不超过100条离线指令,现已广泛用于智能家电、智能卫浴、智能照明、智能机电、智能家居、智能玩具等领域。

NRK3301语音识别芯片在语音开关控制器上的应用方案
NRK3301语音识别芯片在语音开关控制器上的应用方案:
1、欢迎使用XXX智能语音开关,我是小优,您可以叫我“小优小优”唤醒我;
2、小优小优——我在;
3、打开客厅灯——好的主人,已打开氛围灯;
4、关闭客厅灯——好的主人,已关闭氛围灯;
5、调亮一点——好的主人,已调至最亮;
6、调暗一点——好的主人,已调至最暗;
7、打开楼梯灯——好的主人,已打开楼梯灯;
8、关闭楼梯灯——好的主人,已关闭楼梯灯;
……
NRK3301语音识别芯片原理图
