2019年度年报报送时间为
2020年1月1日至6月30日
看到上面
还未年报的小伙伴是不是感觉
小心脏扑通扑通漏跳了半拍呢
再告诉大家一个好消息
继年报图解“秘籍”之后
“湖里市场监管”
推出一份商事主体登记攻略啦~
是不是很棒棒呢?
手把手教你操作
快上车!老司机带带你~
1
年报路径
企业年报
关注“湖里市场监管”微信公众号→点击便民服务→年报入口,进入商事主体自主公示系统。

个体户年报
1.关注“湖里市场监管”微信公众号→点击便民服务→年报入口,进入商事主体自主公示系统。(同上)
2.携带身份证到所属市场监管所现场年报。
3.关注“厦门市市场监督管理局”微信公众号→点击自助服务→个体户年报。
2
商事主体登记路径
1、点击进入厦门市商事主体登记及信用信息公示平台

2、点击进入年度报告公示

3、个别手机登陆商事主体自主公示系统时可能出现如下↓情况,请点击页面末端继续访问进入。

4、输入账号和密码。
新用户
新用户请点击“注册”
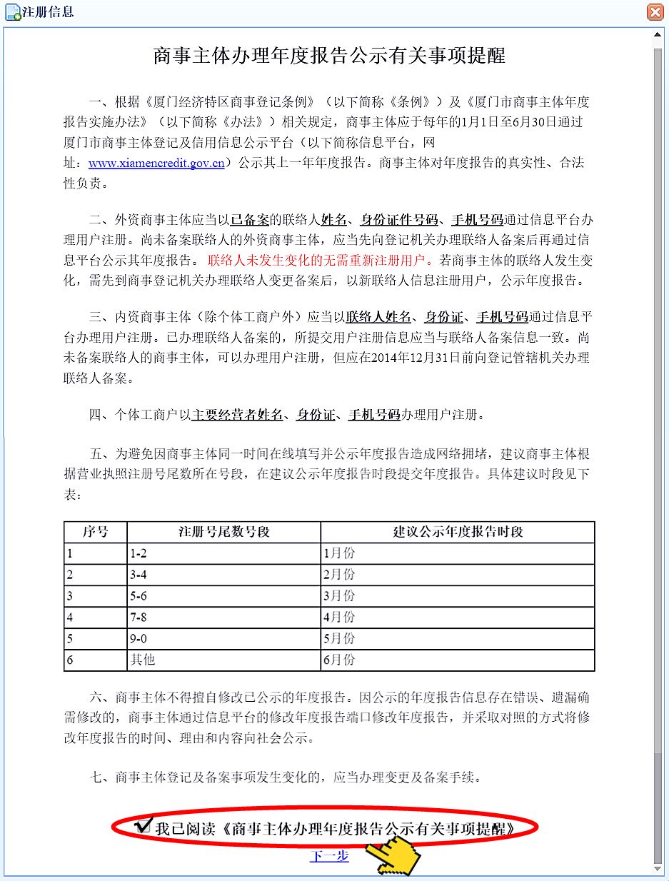
仔细阅读
《商事主体办理年度报告公示有关事项提醒》


特别提醒:
企业用户:请使用已备案的联络人信息注册用户
个体用户:请使用登记的经营者信息注册用户
老用户
直接输入账号和密码。

5、点击登陆。

6、登陆平台之后“三步走”。
①点击“我的商事主体”→②点击“自主选择商事主体进行绑定”→③填完资料,点击“绑定商事主体”

怎么样
是不是so easy呀
还没进行年报的小伙伴
可要抓紧时间了呐
快拿起手机关注“湖里市场监管”
微信轻松报年报吧~
来源:湖里市场监管
02