撰文|南宁楼市密探主笔 三三
近段时间,小探听闻全国各大一线城市的房贷利率有所回调,如杭州从原来的上浮20%回调至10%;10月15日邮储银行广州分行将首套房申请利率下调为基准上浮10%;上海部分银*房行**贷利率重回九折(全国唯一房贷利率还有折扣的城市);一线城市部分银行最快7日便放款...
一线城市楼市不断有利好放出,南宁的购房者难免心存期待,纷纷前来咨询小探:在今年一轮楼市收紧,房贷上浮之后,房贷利率是否有见顶下调的趋势?南宁各银行的房贷目前执行的利率是多少?会不会下调?
今天,小探和南宁各大银*房行**贷部门联系咨询了目前的房贷利率情况,《最新南宁银*房行**贷利率调查表》出炉!
◆南宁银*房行**贷利率调查(11月)
以下是南宁十七家银行首套&二套的房贷利率(毛坯部分)。从表格中可以看出,南宁各银行的房贷利率依然“坚挺”,大部分银行的首套利率仍在上浮20%以上的,四大行首套利率都在25%以上,精装部分最高上浮可达40-50%,当前买房仍然面临着高利率,但上涨势头已经被抑制,小探预估今年底至明年房贷利率不会再涨,但下降的可能性更小。

(利率随时浮动,仅供参考)
◆有什么方法降低利率?
11月2日,中国人民银行官网发布了《中国金融稳定报告(2018)》。其中提到当前中国房贷收入比(个人住房*款贷**/可支配收入)从2008年末的22.6%增至2017年末的60.5%,10年间上升37.9个百分点。房贷占人均可支配收入的六成,如果利率再往上提,购房者买房的压力不小。
上浮20%,便是5.88的房贷利率,相当于每天睁眼醒来就要欠银行一百多块钱,想想还是很吓人的。但不过存在即必然,存在即合理,曾有购房者向小探提问:“现在利率这么高,有什么办法可以降低利率吗?”首先,据小探观察,目前从银行角度出发主动降低利率的难度较大。那么,从购房者角度出发,有什么方法可以降低利率呢?
1:主动换银行,换利率低点的;
一般一个楼盘会和多个银行合作,可以选择几个银行里利率低的,当然你选择银行的同时,也要保证自己的征信良好满足该银行的条件。
2:全款买房或接受精装部分全款;
最简答粗暴的降低利率的方法,全款就是0利率,精装全款可以只用贷毛坯部分,利率相对低。
3:尽量保持征信良好,成为银行的优质客户;
什么优质客户有利率折扣,这些都应成为昨日黄花,不过小探咨询了一番工作人员,如果是优质客户,倒可以把利率稍微下调一些,当然“优质客户”的界定可能起点就比较高,从职业(最好是公务员、国企、教师等)到收入都有比较严苛的要求,一般人很难达到。
4:商业*款贷**改公积金;
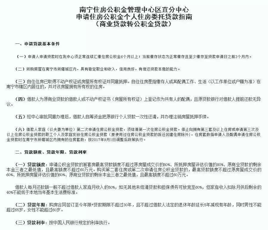
商业*款贷**转公积金*款贷**也是降低利率方法之一,公积金*款贷**首套利率仅为3.25。但绝大部分楼盘不接受公积金*款贷**,那有没有办法把商业*款贷**转公积金*款贷**呢?据小探了解,商转公虽然可行,但是难度不小。最难的一点是,要经公积金中心审批同意办理后,购房者要先把原银行个人*款贷**一次性还清,并办理注销房屋抵押手续,才能申请商业转公积金*款贷**,且需要经过原借款银行同意。
商业*款贷**转公积金*款贷**的条件——


最后,在央行不调整基准利率的情况下,房贷利率的上浮是终身制的。在签*款贷**合同时,利率的上浮比例也会随之跟随购房者30年。因此,已经买了房的购房者,无需过于担心利率的涨幅,还未买房的购房者,近期买房仍旧面临着高利率。