“节能减排”出自于我国“十一五”规划纲要。这是贯彻落实科学发展观、构建社会主义和谐社会的重大举措;是建设资源节约型、环境友好型社会的必然选择;是推进经济结构调整,转变增长方式的必由之路;是维护中华民族长远利益的必然要求。而教育行业作为用电能耗的一只大军,采取措施降低能耗是至关重要的[1]。建立控制系统使用于高校校园建设,通过对于办公场所和教学楼安装分类和分享能耗计量装置,及时采集电能数据,搭建硬件和软件系统实现高耗能建筑能源的在线监测、动态分析和远程传输,并逐步推进高能耗建筑的节能改造。
1 电能计量基本原理
在电能监测系统设计过程中,如果实现监测系统对用电电能的采集可以利用电能采集传感器实现,也可以通过电能计量芯片完成电能采集。
本文采用东软载波微电子科技有限公司生产的HG7221集成芯片作为电能采集主要芯片。其内部集成24位AD转换器,可以实现高精度电能参数测量。其转换数据存入集成芯片URMS寄存器中,通过公式可以计算出电压为:
其中,k为电压通道分压比 k>1,Gu为电压通道增益,通过公式得到电压的有效值。
电流参数与电压参数测量类似,也是通过24位AD转换器将电流参数转存成数字信号存储在寄存器IARMS和IBRMS中,其中,IARMS为A线电流寄存器数据,IBRMS为B线电流数据。通过公式可以计算出A线与B线电流的有效值为:
其中Gi为A线电流增益,B线电流计算同理。
A线的有功平均功率存储在一个32位数据寄存器中,从PA寄存器中读取。则计算方式为:
其中R为锰铜分流器的阻值,k为电压通道分压比 k>1,Gi、Gu分别为电流和电压的通道增益。
2 检测系统主要硬件组成
电能监测系统包括电能计量模块、STC15F2K60S2 主控芯片及外围电路、电源、蓝牙模块、迪文触摸屏、Labview 上位机远程终端、手机APP。

图1 系统设计结构框图
本系统主要包括以STC15F2K60S2为核心的主控板和以HG7221采集芯片为核心的电能计量板,两块电路板物理分开,供电之间相互隔离,使用连接插座相连。主控板主要由MCU处理器、电源、12864液晶显示、按键、LED灯、蓝牙等模块组成。电能计量部分包括计量芯片外围电路、RC电源、光耦隔离电路等。
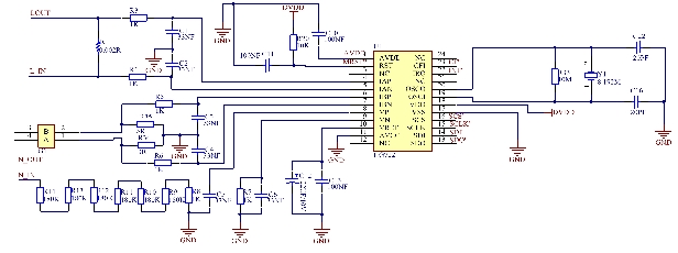
2.1HG7221电能计量电路设计
电能计量部分硬件包含阻容降压电路设计、计量电路设计、光耦隔离通信电路等。
电源供电主要阻容降压结构设计,利用采集电压通过阻容结构电路,然后经过半桥整流,最后经过5.1V稳压管,输出直流5V左右的电压为系统供电。设计电路如图所示。
图2 电源供电电路设计
HG7221电能计量电路设计是将火线连接的电流采样通道接到芯片的IAP、IAN两个引脚上;零线所连接的电流采样通道接到芯片的IBP、IBN脚两个引脚上;电压采样通道接到芯片的VP、VN两个引脚。把1、2脚设计作为HG7221芯片的通信方式的选择接口,为后期的通信设计提供多种选择,当引脚为高电平时,采用SPI方式,低电平则选择为UART方式。在设计计量检测电路时,电阻采用的是高精度低温漂型,一定程度上有利于提高电路的计量精度,设计的2路电流通道和1路电压通道的差分输入信号都比较弱,这样很容易受到干扰,因此,在电路元器件的选择上则大部分采用贴片型器件,这种器件孔少降低干扰,在硬件电路布线上则使线路尽量保证最短。电路中的电容C1、C2、C3、C4、C5、C6均为滤波电容,通过检测电阻后再通过滤波电容,另外晶振两端的接地电容C16、C22应与晶振相匹配构成晶振电路。电流、电压通道未开启增益时差分信号范围为峰值±600 mV,其中A线电流采样使用了2毫欧的锰铜电阻,再通过额定最大电流(16 A)时两端的电压为 ,经过可编程增益放大器(PGA)放大 倍后, ,在保证精度的情况下也满足了设计要求。设计电路图如图所示。

图3 计量芯片电路
为提高本设计系统的可靠性、安全性以及整个系统的稳定性,有助于设备的维护,将主控板和电能计量板分别采用了不同的供电系统,因此计量芯片与主控板之间的通信线路设计了光耦隔离电路,包括CF脉冲端口、计量芯片中断/过零输出引脚、计量芯片复位引脚及SPI/UART通信线路,实现数据信号的隔离,起到很好的电绝缘和提高抗干扰的能力,设计如图4所示。

图4 光耦隔离电路
3.系统软件设计
软件设计分为主控芯片的软件设计和上位机的软件设计。主控板软件设计包含STC15F2K60S2单片机初始化设计、计量芯片数据通信设计、12864液晶显示设计、串口通信设计、SPI通信设计以及迪文工业串口屏设计;上位机软件设计主要是利用G语言图形化语言进行串口通讯设计。系统设计主流程图如图5所示。

图5 系统主路程图
本课题软件设计首先要进行系统初始化,初始化完成之后进行电能的计量采集,电能计量板将数据通过两路电流采样信号和一路电压采样信号采集读取到采集芯片所在的寄存器中,电压值被存放在寄存器URMS中,通过锰铜电阻的火线电流值被存放在寄存器IARMS中,经过电流互感器的零线电流值被存放在寄存器IBRMS中,其它量包括A线有功功率、A线视在功率、A线功率因数可以通过数据处理得到并分别存放在PA、SA、AFAC寄存器中。通过定时器实现数据的定时刷新读取,实时显示电能计量数值。在通过SPI通讯方式读取前,需要对数据进行计量校验处理,并通过计算可以得到不同计量参数的有效值。
4 系统实验测试
将本系统应用于实际测试环境中在不同时刻,不同地点设备与标准电能计量表进行对比测试实验,具体测试结果如表1所示。
表1 早晨7:00测量数据表

表2.中午1:00测量数据表

表3 晚上19:00测量数据表

检测系统硬件顺利经过设计、组装、调试的流程后,便对我们学校的宿舍楼、大型教学楼的照明用电以及实验室空调的用电进行分时间段测试。由表1~表3可以看出电压的平均误差在0.73%左右,电流的平均误差在0.23%左右,功率的平均误差在0.95%左右。
4 结论
设计完成基于电力线载波通信的高校校园用电能耗监测系统,可以有效的测量电能的使用情况,误差低,可以在高校校园电能检测上使用,也可以进行推广使用。
*通讯作者:郭健鹏,男(汉),山西人,中国矿业大学徐海学院,实验师,主要从事电子电气信息类专业基础课程教学研究工作,主要研究方向为物联网与智能控制技术、电力载波与电网谐波治理技术、机器学习理论与算法研究。
参考文献
[1] 国务院.国务院关于印发“十三五”节能减排综合工作方案的通知.2016
作者 / 郭健鹏 胡明 中国矿业大学徐海学院(江苏 徐州 221008)
段学敏 上海东软载波微电子有限公司(上海 200235)