硬件详细设计说明书
引言
编写目的
本文档主要是为CPCI信号处理板卡的硬件设计做出详细的设计指导。
参考相关文档
《信号处理板技术质量协议.doc》、A0、客户
术语和缩写词
列出本文件中用到的专门术语的定义和外文首字母组词的原词组。
缩略语(专门术语) 全称
|
缩略语(专门术语) |
全称 |
|
CPCI |
Compact PCI |
|
FPGA |
Field Progarammable Gate Array |
|
ADC |
Analog-to-Digital Converter |
|
DAC |
Digital-to-Analog Converter |
单板结构
概述
该单板是一块以CPCI-6U为标准设计的信号处理板卡。信号处理板主要由信号处理单元、时钟单元、电源单元、接口单元和监测单元组成。具体将完成以下功能的设计:3路千兆以太网设计,用于接收监控参数和上报状态;4路串口设计,RS-422电平,用于接受和发送指令信息;2路时钟输入,用于产生D/A时钟、A/D采样时钟;1路模拟信号输出,频率范围:55MHz~660MHz;2路模拟信号输入,频率范围:55MHz~660MHz;2路数字光纤数据输入,速率不低于6.25Gbps;2路数字光纤数据输出,速率不低于6.25Gbps;FPGA设计,用于调制信号产生及解调;Flash设计,用于数据装订;ARM设计,解析网络协议或操作系统运行;
单板框图
- 单板系统框图

关键器件
关键器件列表
|
名称 |
用量 |
功能描述 |
商家 |
|
XC7Z045-2FFG900I |
1 |
Dual Cortex-A9 800MHz Kintex-7 -2 GTX:16lanes |
Xilinx |
|
MSP4305438AIZQWT |
1 |
MCU 16 bit RISC CPU |
TI |
|
MT41K256M16HA-125IT |
2 |
DDR3 4Gb 256M*16 |
MICRON |
|
HTS1302-LH-001 |
2 |
10.3125Gbps单通道光模块 |
中航光电 |
|
AD9739 |
1 |
DAC 14BIT 2.5GSPS RF |
ADI |
|
AD9643BCPZ-250 |
1 |
ADC 14BIT SRL 250MSPS |
ADI |
|
AD9518-0ABCPZ |
1 |
CLOCK GEN VCO+PLL 6CH 2.8GHZ LVPECL |
ADI |
|
ADCLK914BCPZ-WP |
1 |
CLK BUFFER 1:1 HVDS OUTPUT 7.5GHZ |
ADI |
功能模块划分
根据第二章的框图,单板功能可划分为FPGA信号处理模块、AD/DA模拟信号模块、MCU电压监测模块、电源模块、时钟复位模块。
详细设计
根据第2章的系统框图,详细描述每个模块所完成的主要功能,各个模块的设计细想,性能指标,实现方法。
FPGA信号处理单元
FPGA信号处理单元使用一片XC7Z045-2FFG900I,内部包含ARM Cortex-A9和FPGA K7,ARM部分主要完成系统运行功能,FPGA完成逻辑控制和高速接口功能,内部通过AXI总线相连。FPGA通过GTX BANK 与 板上2个10.3125Gbps的HTS1302-LH-001光纤接口通信;通过HP、HR BANK的LVDS信号控制模拟部分高速ADC、DAC芯片实现高速中频信号采集和输出。FPGA包含有3路RGMII千兆以太网,完成监控参数的接收和状态上报、4路RS-422完成指令收发、两路RS232用于调试、JTAG链路*载下**、以及接到连机箱内其他板卡的LCD、按键、LED、IO的GPIO外围电路实现LCD显示功能、按键控制LED灯信号控制和其他预留功能。
上电时FPGA从两片128M QSPI FLASH S25FL128SAGMFIR0加载程序,系统运行存储在2片4Gb DDR3 MT41K256M16HA-125IT中,系统存储在2GB eMMC NAND Flash MTFC2GMDEA-0M。FPGA通过IIC接口与MSP430交换数据和命令,同时还连有启动监测管脚、IO管脚和复位管脚用于重新加载和中断复位信号。运行环境使用Vivado 2016.4。下表将列出详细项:
模块间接口及功能列表
|
通信对象 |
信号名称 |
接口形式 |
输入/输出 |
备注 |
|
其余设备 |
RS-422 |
J30J |
双向 |
控制指令收发 |
|
千兆以太网 |
HJ30J |
双向 |
监控状态参数接收与上报 |
|
|
MSP430 |
I2C |
板内互联 |
双向 |
监控参数、状态等收发 |
|
后端信号 处理板 |
光纤通道 |
SFP |
双向 |
|
|
射频通道 |
中频输入 |
SSMA |
输入 |
两路输入 |
|
射频通道 |
中频输出 |
SSMA |
输出 |
一路输出 |
|
频综 |
参考时钟 |
SSMA |
输入 |
两路输入,分别提供给ADC和DAC使用。 |
指标要求列表
|
功能项 |
相关指标 |
|
RS-422 |
速率≥1Mbps,通信协议自定。 |
|
光纤信号 |
通道数量:≥2,速率:最大支持10.3125Gbps。 |
|
中频输入 |
频率:55MHz~660MHz,采样率:≥55MHz,通道:2,有效位宽:≥10bit |
|
中频输出 |
|
|
参考时钟 |
频率:ADC 55MHz;DAC:1.6GHz |
FPGA的配置电路
- JTAG链路
FPGA的JTAG电路通过串联电阻和外部上拉电阻后直连到Header2*7插座。信号说明如下表:
FPGA JTAG与Header之间的信号连接
|
XC7Z045-2FFG900I |
Header 2*7 |
|||||
|
信号名称 |
引脚号 |
电平 |
电源域 |
方向 |
引脚 |
说明 |
|
FP_TDI |
TDI_0 |
LVCMOS |
3.3V |
I |
10 |
转FPGA_JTAG_PORT.TDI接口 |
|
FP_TDO |
TDO_0 |
LVCMOS |
3.3V |
O |
8 |
转FPGA_JTAG_PORT.TDO接口 |
|
FP_TMS |
TMS_0 |
LVCMOS |
3.3V |
I |
4 |
转FPGA_JTAG_PORT.TMS接口 |
|
FP_TCK |
TCK_0 |
LVCMOS |
3.3V |
I |
6 |
转FPGA_JTAG_PORT.TCK接口 |
此外Header2*7的14PIN应该串联一个10K下拉电阻,作为JTAG_TRST信号。
- 配置non-dedicated configuration I/Os
FPGA JTAG PL侧配置引脚处理
|
XC7Z045-2FFG900I |
||||||
|
信号名称 |
引脚号 |
电平 |
电源域 |
方向 |
引脚 |
说明 |
|
PL_INIT_B |
INIT_B_0 |
LVCMOS |
3.3V |
Bidirectio-nal(OD) |
W9 |
通过4.7K电阻上拉至3.3V电源域。 Active Low, indicates initialization of configuration memory. |
|
PL_PRG_B |
PROGRAM_B_0 |
LVCMOS |
3.3V |
I |
Y9 |
通过4.7K电阻上拉至3.3V电源域。 Active Low, asynchronous reset to configuration logic. |
|
PL_CFGBVS |
CFGBVS_0 |
LVCMOS |
3.3V |
I |
V9 |
通过4.7K电阻上拉至3.3V电源域。 此管脚为bank 0(bank 14/15)电源域选择,如果 bank 0为2.5V or 3.3V,则连接到 VCCO_0,若电源域≤1.8V, 则连接到GND。 |
|
PL_DONE_0 |
DONE _0 |
LVCMOS |
3.3V |
Bidirectio-nal |
AA9 |
利用DONE信号输出高电平通过MOS管点LED灯指示用;同时MOS管D极输出的低电平送给MSP430作启动监测 Active High, DONE indicates successful completion of configuration. |
FPGA的启动配置
FPGA从两片QSPI FLASH S25FL128SAGMFIR0上电启动,根据FPGA BANK500的IO使用说明,如图5。下面将列出BOOT配置管脚和QSPI启动管脚的连接定义。

- MIO-at-a-Glance in BANK 500

- QSPI DUAL SS 8Bit Parallel I/O
FPGA PS配置信号处理
|
XC7Z045-2FFG900I |
||||||
|
信号名称 |
引脚号 |
电平 |
电源域 |
方向 |
引脚 |
说明 |
|
PS_POR_B |
D21 |
LVCMOS |
3.3V |
I |
Power on reset.由复位芯片MAX811提供复位电平,初始电平通过4.7K下拉到地,做兼容设计4.7K上拉到3.3V;复位芯片的输入由外部按键提供 |
|
|
FPGA_PS_33M333_CLK |
A22 |
LVCMOS |
3.3V |
I |
系统参考时钟,使用板上33.33MHz晶振提供 |
|
|
PS_MIO7 |
B24 |
LVCMOS |
3.3V |
I/O |
20K下拉到地,为BANK0 选择3.3V电压,包括MIO PIN 0~15 |
|
|
PS_MIO8 |
C21 |
LVCMOS |
3.3V |
I/O |
20K上拉到3.3V,为BANK1选择1.8V电压,包括MIO PIN 16~53 |
|
|
PS_SRST_B |
B19 |
LVCMOS |
1.8V |
I |
连接到外部按键,低有效;同时,此信号可由MCU控制。Debug system reset, active Low. |
|
FPGA PS的BOOT Mode MIO如下图6

- BOOT Mode MIO Strapping Pins
根据图表信息,列出相关信号处理
FPGA 上电启动配置信号处理
|
XC7Z045-2FFG900I |
#1 S25FL256SAGMFIR01 |
|||||
|
信号名称 |
引脚号 |
电平 |
电源域 |
方向 |
引脚 |
说明 |
|
PS_MIO0 |
F24 |
LVCMOS |
3.3V |
I |
7 |
串联0R电阻后接到QSPI FLSH 片选管脚,低有效;需做4.7K上拉到3.3V |
|
PS_MIO2 |
F23 |
LVCMOS |
3.3V |
I/O |
15 |
串联0R电阻后接到接到QSPI FLSH SI管脚;20K下拉到地为JTAG选择菊花链模式 |
|
PS_MIO3 |
C23 |
LVCMOS |
3.3V |
I/O |
8 |
串联0R电阻后接到接到QSPI FLSH SO管脚;启动时在JTAG模式和QSPI模式之间跳选,根据定义,选择20K下拉到地, |
|
PS_MIO4 |
E23 |
LVCMOS |
3.3V |
I/O |
9 |
串联0R电阻后接到接到QSPI FLSH WP管脚;启动时在JTAG模式和QSPI模式之间跳选,根据定义,选择20K下拉到地 |
|
PS_MIO5 |
C24 |
LVCMOS |
3.3V |
I/O |
1 |
串联0R电阻后接到接到QSPI FLSH HOLD管脚启动时在JTAG模式和QSPI模式之间跳选,根据定义,将此脚接到3PIN排针2脚,排针另外两脚分别为3.3V和GND,上电时通过跳线帽选择,高为QSPI,低为JTAG |
|
PS_MIO6 |
D24 |
LVCMOS |
3.3V |
I/O |
16 |
串联0R电阻后接到接到QSPI FLSH SCK管脚;20K下拉到地选择Hardware waits for PLL to lock, then executes BootROM. |
|
XC7Z045-2FFG900I |
#2 S25FL256SAGMFIR01 |
|||||
|
信号名称 |
引脚号 |
电平 |
电源域 |
方向 |
引脚 |
说明 |
|
PS_MIO1 |
D23 |
LVCMOS |
3.3V |
I |
7 |
串联0R电阻后接到QSPI FLSH 片选管脚,低有效;需做4.7K上拉到3.3V |
|
PS_MIO9 |
A24 |
LVCMOS |
3.3V |
I/O |
16 |
串联0R电阻后接到接到QSPI FLSH SCK管脚 |
|
PS_MIO10 |
E22 |
LVCMOS |
3.3V |
I/O |
15 |
串联0R电阻后接到接到QSPI FLSH SI管脚 |
|
PS_MIO11 |
A23 |
LVCMOS |
3.3V |
I/O |
8 |
串联0R电阻后接到接到QSPI FLSH SO管脚 |
|
PS_MIO12 |
E21 |
LVCMOS |
3.3V |
I/O |
9 |
串联0R电阻后接到接到QSPI FLSH WP管脚 |
|
PS_MIO13 |
F22 |
LVCMOS |
3.3V |
I/O |
1 |
串联0R电阻后接到接到QSPI FLSH HOLD管脚 |
FPGA的存储接口定义
系统运行存储在2片4Gb DDR3 MT41K256M16HA-125IT中,系统存储在2GB eMMC NAND Flash MTFC2GMDEA-0M。根据FPGA对PS侧的定义,我们可以规划出eMMC存储部分的定义、RGMII千兆网口的定义等。此部分将讲述eMMC和DDR3的信号定义

- MIO BANK1 PINs
FPGA eMMC存储接口信号处理
|
XC7Z045-2FFG900I |
MTFC2GMDEA-0M |
|||||
|
信号名称 |
引脚号 |
电平 |
电源域 |
方向 |
引脚 |
说明 |
|
PS_eMMC_RST_N |
A19 |
LVCMOS |
1.8V |
I/O |
K5 |
连接到eMMC的RST_N 引脚,通过47K上拉到1.8V eMMC的电源,这样,用于存储信号的eMMC芯片不会复位 |
|
PS_eMMC_IO3 |
H18 |
LVCMOS |
1.8V |
I/O |
B2 |
连接到eMMC的DATA3 引脚,通过47K上拉到1.8V eMMC的电源 |
|
PS_eMMC_IO2 |
E20 |
LVCMOS |
1.8V |
I/O |
A5 |
连接到eMMC的DATA2 引脚,通过47K上拉到1.8V eMMC的电源 |
|
PS_eMMC_IO1 |
E18 |
LVCMOS |
1.8V |
I/O |
A4 |
连接到eMMC的DATA1引脚,通过47K上拉到1.8V eMMC的电源 |
|
PS_eMMC_IO0 |
D20 |
LVCMOS |
1.8V |
I/O |
A3 |
连接到eMMC的DATA0引脚,通过47K上拉到1.8V eMMC的电源 |
|
PS_eMMC_CMD |
J18 |
LVCMOS |
1.8V |
I/O |
M5 |
连接到eMMC的CMD引脚,通过10K上拉到1.8V电源域,推荐使用eMMC的电源 |
|
PS_eMMC_CLK |
B20 |
LVCMOS |
1.8V |
I/O |
M6 |
连接到eMMC的CLK 引脚 |
注:eMMC MTFC2GMDEA-0M VCCQ 使用磁珠电容滤波后的1.8V,VCC使用磁珠电容滤波后的3.3V;VSSQ与VSS 同一接到GND;VDDIM引脚通过滤波电容接地。
FPGA DDR3存储接口信号处理
|
XC7Z045-2FFG900I |
#1 #2 MT41K256M16HA共用 |
|||||
|
信号名称 |
引脚号 |
电平 |
电源域 |
方向 |
引脚 |
说明 |
|
PS_DDR3_CK_P |
K25 |
SSTL15 |
1.5V |
O |
J7 |
连接到DDR3上CK脚 |
|
PS_DDR3_CK_N |
J25 |
SSTL15 |
1.5V |
O |
K7 |
连接到DDR3上CK#脚,与PS_DDR3_CK_P间串联80.6R端接电阻 |
|
PS_DDR3_ODT |
L23 |
SSTL15 |
1.5V |
O |
K1 |
连接到DDR3上ODT脚,通过40.2R端接电阻上拉到0.75V VTT电源 |
|
PS_DDR3_CS_N |
N22 |
SSTL15 |
1.5V |
O |
L2 |
连接到DDR3上CS#脚,通过40.2R端接电阻上拉到0.75V VTT电源 |
|
PS_DDR3_CKE |
M22 |
SSTL15 |
1.5V |
O |
K9 |
连接到DDR3上CKE脚,通过40.2R端接电阻上拉到0.75V VTT电源 |
|
PS_DDR3_WE_N |
N23 |
SSTL15 |
1.5V |
O |
L3 |
连接到DDR3上WE#脚,通过40.2R端接电阻上拉到0.75V VTT电源 |
|
PS_DDR3_CAS_N |
M24 |
SSTL15 |
1.5V |
O |
K3 |
连接到DDR3上CAS#脚,通过40.2R端接电阻上拉到0.75V VTT电源 |
|
PS_DDR3_RAS_N |
N24 |
SSTL15 |
1.5V |
O |
J3 |
连接到DDR3上RAS#脚,通过40.2R端接电阻上拉到0.75V VTT电源 |
|
PS_DDR3_BA0 |
M27 |
SSTL15 |
1.5V |
O |
M2 |
连接到DDR3上BA0脚,通过40.2R端接电阻上拉到0.75V VTT电源 |
|
PS_DDR3_BA1 |
M26 |
SSTL15 |
1.5V |
O |
N8 |
连接到DDR3上BA1脚,通过40.2R端接电阻上拉到0.75V VTT电源 |
|
PS_DDR3_BA2 |
M25 |
SSTL15 |
1.5V |
O |
M3 |
连接到DDR3上BA2脚,通过40.2R端接电阻上拉到0.75V VTT电源 |
|
PS_DDR3_DRST_N |
F25 |
SSTL15 |
1.5V |
O |
T2 |
连接到DDR3上RESET#引脚,通过4.7K电阻上拉到1.5V,预留4.7K下拉到地 |
|
PS_DDR3_A0 |
L25 |
SSTL15 |
1.5V |
O |
N3 |
接到DDR3相应地址引脚,需加40.2R端接电阻上拉到0.75V VTT电源 |
|
PS_DDR3_A1 |
K26 |
SSTL15 |
1.5V |
O |
P7 |
接到DDR3相应地址引脚,需加40.2R端接电阻上拉到0.75V VTT电源 |
|
PS_DDR3_A2 |
L27 |
SSTL15 |
1.5V |
O |
P3 |
接到DDR3相应地址引脚,需加40.2R端接电阻上拉到0.75V VTT电源 |
|
PS_DDR3_A3 |
G25 |
SSTL15 |
1.5V |
O |
N2 |
接到DDR3相应地址引脚,需加40.2R端接电阻上拉到0.75V VTT电源 |
|
PS_DDR3_A4 |
J26 |
SSTL15 |
1.5V |
O |
P8 |
接到DDR3相应地址引脚,需加40.2R端接电阻上拉到0.75V VTT电源 |
|
PS_DDR3_A5 |
G24 |
SSTL15 |
1.5V |
O |
P2 |
接到DDR3相应地址引脚,需加40.2R端接电阻上拉到0.75V VTT电源 |
|
PS_DDR3_A6 |
H26 |
SSTL15 |
1.5V |
O |
R8 |
接到DDR3相应地址引脚,需加40.2R端接电阻上拉到0.75V VTT电源 |
|
PS_DDR3_A7 |
K22 |
SSTL15 |
1.5V |
O |
R2 |
接到DDR3相应地址引脚,需加40.2R端接电阻上拉到0.75V VTT电源 |
|
PS_DDR3_A8 |
F27 |
SSTL15 |
1.5V |
O |
T8 |
接到DDR3相应地址引脚,需加40.2R端接电阻上拉到0.75V VTT电源 |
|
PS_DDR3_A9 |
J23 |
SSTL15 |
1.5V |
O |
R3 |
接到DDR3相应地址引脚,需加40.2R端接电阻上拉到0.75V VTT电源 |
|
PS_DDR3_A10 |
G26 |
SSTL15 |
1.5V |
O |
L7 |
接到DDR3相应地址引脚,需加40.2R端接电阻上拉到0.75V VTT电源 |
|
PS_DDR3_A11 |
H24 |
SSTL15 |
1.5V |
O |
R7 |
接到DDR3相应地址引脚,需加40.2R端接电阻上拉到0.75V VTT电源 |
|
PS_DDR3_A12 |
K23 |
SSTL15 |
1.5V |
O |
N7 |
接到DDR3相应地址引脚,需加40.2R端接电阻上拉到0.75V VTT电源 |
|
PS_DDR3_A13 |
H23 |
SSTL15 |
1.5V |
O |
T3 |
接到DDR3相应地址引脚,需加40.2R端接电阻上拉到0.75V VTT电源 |
|
PS_DDR3_A14 |
J24 |
SSTL15 |
1.5V |
O |
T7 |
接到DDR3相应地址引脚,需加40.2R端接电阻上拉到0.75V VTT电源 |
|
XC7Z045-2FFG900I |
#1 MT41K256M16HA |
|||||
|
信号名称 |
引脚号 |
电平 |
电源域 |
方向 |
引脚 |
说明 |
|
PS_DDR3_DQ0 |
F25 |
SSTL15 |
1.5V |
I/O |
E3 |
连接到DDR3 #1 的DQL引脚 |
|
PS_DDR3_DQ1 |
A25 |
SSTL15 |
1.5V |
I/O |
F7 |
连接到DDR3 #1 的DQL引脚 |
|
PS_DDR3_DQ2 |
E25 |
SSTL15 |
1.5V |
I/O |
F2 |
连接到DDR3 #1 的DQL引脚 |
|
PS_DDR3_DQ3 |
B27 |
SSTL15 |
1.5V |
I/O |
F8 |
连接到DDR3 #1 的DQL引脚 |
|
PS_DDR3_DM0 |
D25 |
SSTL15 |
1.5V |
O |
E7 |
连接到DDR3 #1 的DML引脚 |
|
PS_DDR3_DQS_P0 |
C27 |
SSTL15 |
1.5V |
I/O |
F3 |
连接到DDR3 #1 的DQSL引脚 |
|
PS_DDR3_DQS_N0 |
C26 |
SSTL15 |
1.5V |
I/O |
G3 |
连接到DDR3 #1 的DQSL#引脚 |
|
PS_DDR3_DQ4 |
B26 |
SSTL15 |
1.5V |
I/O |
H3 |
连接到DDR3 #1 的DQL引脚 |
|
PS_DDR3_DQ5 |
B25 |
SSTL15 |
1.5V |
I/O |
H8 |
连接到DDR3 #1 的DQL引脚 |
|
PS_DDR3_DQ6 |
E26 |
SSTL15 |
1.5V |
I/O |
G2 |
连接到DDR3 #1 的DQL引脚 |
|
PS_DDR3_DQ7 |
D26 |
SSTL15 |
1.5V |
I/O |
H7 |
连接到DDR3 #1 的DQL引脚 |
|
PS_DDR3_DQ8 |
E27 |
SSTL15 |
1.5V |
I/O |
D7 |
连接到DDR3 #1 的DQU引脚 |
|
PS_DDR3_DQ9 |
A29 |
SSTL15 |
1.5V |
I/O |
C3 |
连接到DDR3 #1 的DQU引脚 |
|
PS_DDR3_DQ10 |
A27 |
SSTL15 |
1.5V |
I/O |
C8 |
连接到DDR3 #1 的DQU引脚 |
|
PS_DDR3_DQ11 |
A30 |
SSTL15 |
1.5V |
I/O |
C2 |
连接到DDR3 #1 的DQU引脚 |
|
PS_DDR3_DM1 |
A28 |
SSTL15 |
1.5V |
O |
D3 |
连接到DDR3 #1 的DMU引脚 |
|
PS_DDR3_DQS_P1 |
B30 |
SSTL15 |
1.5V |
I/O |
C7 |
连接到DDR3 #1 的DQSU引脚 |
|
PS_DDR3_DQS_N1 |
C29 |
SSTL15 |
1.5V |
I/O |
B7 |
连接到DDR3 #1 的DQSU#引脚 |
|
PS_DDR3_DQ12 |
B29 |
SSTL15 |
1.5V |
I/O |
A7 |
连接到DDR3 #1 的DQU引脚 |
|
PS_DDR3_DQ13 |
C28 |
SSTL15 |
1.5V |
I/O |
A2 |
连接到DDR3 #1 的DQU引脚 |
|
PS_DDR3_DQ14 |
D30 |
SSTL15 |
1.5V |
I/O |
B8 |
连接到DDR3 #1 的DQU引脚 |
|
PS_DDR3_DQ15 |
D28 |
SSTL15 |
1.5V |
I/O |
A3 |
连接到DDR3 #1 的DQU引脚 |
|
XC7D29Z045-2FFG900I |
#2 MT41K256M16HA |
|||||
|
信号名称 |
引脚号 |
电平 |
电源域 |
方向 |
引脚 |
说明 |
|
PS_DDR3_DQ16 |
H27 |
SSTL15 |
1.5V |
I/O |
E3 |
连接到DDR3 #2 的DQL引脚 |
|
PS_DDR3_DQ17 |
G27 |
SSTL15 |
1.5V |
I/O |
F7 |
连接到DDR3 #2 的DQL引脚 |
|
PS_DDR3_DQ18 |
H28 |
SSTL15 |
1.5V |
I/O |
F2 |
连接到DDR3 #2 的DQL引脚 |
|
PS_DDR3_DQ19 |
E28 |
SSTL15 |
1.5V |
I/O |
F8 |
连接到DDR3 #2 的DQL引脚 |
|
PS_DDR3_DM2 |
H29 |
SSTL15 |
1.5V |
O |
E7 |
连接到DDR3 #2 的DML引脚 |
|
PS_DDR3_DQS_P2 |
G29 |
SSTL15 |
1.5V |
I/O |
F3 |
连接到DDR3 #2 的DQSL引脚 |
|
PS_DDR3_DQS_N2 |
F29 |
SSTL15 |
1.5V |
I/O |
G3 |
连接到DDR3 #2 的DQSL#引脚 |
|
PS_DDR3_DQ20 |
E30 |
SSTL15 |
1.5V |
I/O |
H3 |
连接到DDR3 #2 的DQL引脚 |
|
PS_DDR3_DQ21 |
F28 |
SSTL15 |
1.5V |
I/O |
H8 |
连接到DDR3 #2 的DQL引脚 |
|
PS_DDR3_DQ22 |
G30 |
SSTL15 |
1.5V |
I/O |
G2 |
连接到DDR3 #2 的DQL引脚 |
|
PS_DDR3_DQ23 |
F30 |
SSTL15 |
1.5V |
I/O |
H7 |
连接到DDR3 #2 的DQL引脚 |
|
PS_DDR3_DQ24 |
J29 |
SSTL15 |
1.5V |
I/O |
D7 |
连接到DDR3 #2 的DQU引脚 |
|
PS_DDR3_DQ25 |
K27 |
SSTL15 |
1.5V |
I/O |
C3 |
连接到DDR3 #2 的DQU引脚 |
|
PS_DDR3_DQ26 |
J30 |
SSTL15 |
1.5V |
I/O |
C8 |
连接到DDR3 #2 的DQU引脚 |
|
PS_DDR3_DQ27 |
J28 |
SSTL15 |
1.5V |
I/O |
C2 |
连接到DDR3 #2 的DQU引脚 |
|
PS_DDR3_DM3 |
K28 |
SSTL15 |
1.5V |
O |
D3 |
连接到DDR3 #2 的DMU引脚 |
|
PS_DDR3_DQS_P3 |
L28 |
SSTL15 |
1.5V |
I/O |
C7 |
连接到DDR3 #2 的DQSU引脚 |
|
PS_DDR3_DQS_N3 |
L29 |
SSTL15 |
1.5V |
I/O |
B7 |
连接到DDR3 #2 的DQSU#引脚 |
|
PS_DDR3_DQ28 |
K30 |
SSTL15 |
1.5V |
I/O |
A7 |
连接到DDR3 #2 的DQU引脚 |
|
PS_DDR3_DQ29 |
M29 |
SSTL15 |
1.5V |
I/O |
A2 |
连接到DDR3 #2 的DQU引脚 |
|
PS_DDR3_DQ30 |
L30 |
SSTL15 |
1.5V |
I/O |
B8 |
连接到DDR3 #2 的DQU引脚 |
|
PS_DDR3_DQ31 |
M30 |
SSTL15 |
1.5V |
I/O |
A3 |
连接到DDR3 #2 的DQU引脚 |
|
PS_DDR_VRP_502 |
M21 |
N/A |
N/A |
N/A |
VRP 通过80.6R下拉到GND |
|
|
PS_DDR_VRN_502 |
N21 |
N/A |
N/A |
N/A |
VRN 通过80.6R上拉拉到VCCO1.5V |
|
注1:DDR3 ZQ引脚需要接240R电阻到地;
注2:DDR3的电源及滤波电容在电源模块进行描述
FPGA PS侧其他接口电路
PS侧有两路LED灯使用方式如下
FPGA PS侧指示信号处理
|
XC7Z045-2FFG900I |
||||||
|
信号名称 |
引脚号 |
电平 |
电源域 |
方向 |
引脚 |
说明 |
|
PS_LED_G |
F19 |
LVCMOS |
1.8V |
I/O |
通过N-MOS AO3400 点亮板上0603的绿色SMD LED |
|
|
PS_LED_R |
C19 |
LVCMOS |
1.8 |
I/O |
通过N-MOS AO3400点亮板上LED 571-0112F的红灯,此LED用于面板指示 |
|
FPGA PS侧将引出一路UART信号到MAX3232芯片输出一路RS232信号,此MAX3232的另一个通道,由PL侧的UART信号提供转换源,具体芯片使用见PL侧信号定义相关部分
FPGA PS侧RS232信号处理
|
XC7Z045-2FFG900I |
MAX3232ESE+ |
|||||
|
信号名称 |
引脚号 |
电平 |
电源域 |
方向 |
引脚 |
说明 |
|
PS_MIO14 |
B22 |
LVCMOS |
3.3V |
I/O |
12 |
串联0R电阻后接到Logic data output (to UART) |
|
PS_MIO15 |
C22 |
LVCMOS |
3.3V |
I/O |
11 |
串联0R电阻后接到Logic data input (from UART) |
由于FPGA PS侧管脚数量有限,PS侧所需的RS422等信号,使用EMIO Interface挂到PL侧引出,内部使用AXI总线相连接。这部分在PL 侧相关单元描述
FPGA 与FIBER接口电路
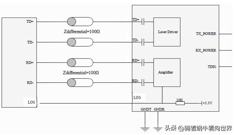
本系统单板板载两颗HTS1302-LH-001XX光模块。该模块是一款低功耗、高性能的单路光收发、双LC口双纤双向光收发一体模块。传输距离1km速率为10.3125Gbps,发射中心波长1310nm。3.3V直流供电,工业级温度。发射部分信号引脚(TD+和TD-)接口采用交流CML电平。模块还具有发送信号关断控制功能。

- 传输信号典型应用图
根据HTS1302-LH-001XX的管脚定义,使用GTX BANK 110 作为收发信号,3.3V电源域的HR BANK10作为控制信号连接脚。下表将详细定义FPGA与FIBER的连接:
FPGA与HTS1302-LH-001XX信号处理
|
XC7Z045-2FFG900I |
HTS1302-LH-001#2 |
|||||
|
信号名称 |
引脚号 |
电平 |
电源域 |
方向 |
引脚 |
说明 |
|
FPGA_FIBER2_TX_P |
AF2 |
CML |
AC-COUPLE |
O |
1 |
连接到光模块发射端输入正 ,由于两端都为CML电平,不需要匹配 |
|
FPGA_FIBER2_TX_N |
AF1 |
CML |
AC-COUPLE |
O |
3 |
连接到光模块发射端输入负 ,由于两端都为CML电平,不需要匹配 |
|
FPGA_FIBER2_RX_P |
AG4 |
CML |
AC-COUPLE |
I |
7 |
连接到光模块接收端输入正,由于两端都为CML电平,不需要匹配 |
|
FPGA_FIBER2_RX_N |
AG3 |
CML |
AC-COUPLE |
I |
9 |
连接到光模块接收端输入负,由于两端都为CML电平,不需要匹配 |
|
FPGA_FIBER2_LOS_N |
AC14 |
LVCMOS |
3.3V |
I/O |
5 |
连接到光模块LOS引脚,此引脚LVTTL电平输出。引脚输出低电平时,表示光信号正常;引脚输出高电平时,表示光信号异常。模块内部已上拉。 |
|
FIBER2_TDIS_N |
AE13 |
LVCMOS |
3.3 |
I/O |
6 |
连接到发射端使能控制脚,此引脚为LVTTL电平,低有效 ,同时通过4.7K电阻上拉到3.3V |
|
XC7Z045-2FFG900I |
HTS1302-LH-001#1 |
|||||
|
信号名称 |
引脚号 |
电平 |
电源域 |
方向 |
引脚 |
说明 |
|
FPGA_FIBER1_TX_P |
AH2 |
CML |
AC-COUPLE |
O |
1 |
连接到光模块发射端输入正 ,由于两端都为CML电平,不需要匹配 |
|
FPGA_FIBER1_TX_N |
AH1 |
CML |
AC-COUPLE |
O |
3 |
连接到光模块发射端输入负 ,由于两端都为CML电平,不需要匹配 |
|
FPGA_FIBER1_RX_P |
AH6 |
CML |
AC-COUPLE |
I |
7 |
连接到光模块接收端输入正,由于两端都为CML电平,不需要匹配 |
|
FPGA_FIBER1_RX_N |
AH5 |
CML |
AC-COUPLE |
I |
9 |
连接到光模块接收端输入负,由于两端都为CML电平,不需要匹配 |
|
FPGA_FIBER1_LOS_N |
AK15 |
LVCMOS |
3.3V |
I/O |
5 |
连接到光模块LOS引脚,此引脚LVTTL电平输出。引脚输出低电平时,表示光信号正常;引脚输出高电平时,表示光信号异常。模块内部已上拉。 |
|
FIBER1_TDIS_N |
AG15 |
LVCMOS |
3.3V |
I/O |
6 |
连接到发射端使能控制脚,此引脚为LVTTL电平,低有效 ,同时通过4.7K电阻上拉到3.3V |
|
XC7Z045-2FFG900I |
||||||
|
信号名称 |
引脚号 |
电平 |
电源域 |
方向 |
引脚 |
说明 |
|
CLK_FIBER_P |
AA8 |
CML |
AC-COUPLE |
I |
通过串联100nF的耦合电容连接到125M差分晶体的输出P端;差分晶体输出端需预留150R的对地匹配电阻;FPGA接收端,P端与N端之间应预留100R端接电阻 |
|
|
CLK_FIBER_N |
AA7 |
CML |
AC-COUPLE |
I |
通过串联100nF的耦合电容连接到125M差分晶体的输出N端;差分晶体输出端需预留150R的对地匹配电阻 |
|
光模块电源外围滤波电路参考下图:

- 参考外围滤波电路
FPGA Gigabit Ethernet接口电路
GEB接口采用三片88E1512与FPGA处理器XC7Z045-2FFG900I相连接,高速数据接口为RGMII接口,其余控制接口为LVCMOS18电平。其中两片88E1512加载在PS侧,一片加载在PL侧。以太网模块的对外接口为HJ303J-36ZKW高速连接器,该连接器传差分信号的是超五类网线芯线。板上MDIO信号后端接1:1变压器后送至连接器。以太网单元的实现方式如下图。

- 以太网模块的硬件拓扑
88E1512是的10M/100M/1000M以太网收发器,兼容IEEE 802.3协议。该芯片内部集成了RGMII/SGMII接口。88E1512使用方式灵活,支持RGMII to Copper、SGMII to Copper/Fiber/SGMII以及Copper to Fiber模式。88E1512支持MDI/MDIX自协商模式,其详细框图如下:

- 88E1512的系统架构
88E1512的RGMII接口与FPGA处理器XC7Z045-2FFG900I的MAC接口相连接,RGMII信号为HSTL_I_18电平。88E1512的SerDes输入输出接口采用CML逻辑电路产生,芯片内部含有Bias电平与端接电阻,设计中不需要进行外部端接匹配。88E1512与XC7Z045-2FFG900I之间采用直连。下图为RGMII之间的连接示意图。

- RGMII的连接
FPGA与PHY芯片之间用MDIO总线通讯,MDIO接口包括两根信号线:MDC和MDIO,通过它,MAC层芯片(或其它控制芯片)可以访问物理层芯片的寄存器,并通过这些寄存器来对物理层芯片进行控制和管理。XC7Z045-2FFG900I的MDIO总线为1.8V LVCMOS,因此这里设计上要求88E1512的VDDO电源使用1.8V供电。依据可靠性要求,每片PHY单独使用一片25MHz晶体作为时钟源,输出的MDIO信号经HX5084NL 1:1变压器送给HJ30J连接器。其ACT、LINK灯信号在板上驱动N-MOS AO3400点LED灯,MOS管D极信号还需送到HJ30J连接器,方便机箱网口点灯。
下图是PS侧管脚MIO管脚分配,根据此图88E1512的引脚对外接口的说明如下。

- MIO BANK1 PINs
FPGA PS侧RGMII信号处理
|
XC7Z045-2FFG900I |
88E1512 共用 |
|||||
|
信号名称 |
引脚号 |
电平 |
电源域 |
方向 |
引脚 |
说明 |
|
PS_PHY_MDIO |
C18 |
LVCMOS |
1.8V |
I/O |
8 |
接到PS侧两个PHY芯片的MDIO引脚,同时使用4.7K电阻上拉到1.8V |
|
PS_PHY_Z_MDC |
D19 |
LVCMOS |
1.8V |
I/O |
7 |
串联33R电阻后的信号接到两个PHY芯片的MDC引脚,同时使用4.7K电阻上拉到1.8V |
|
XC7Z045-2FFG900I |
88E1512 #0 |
|||||
|
信号名称 |
引脚号 |
电平 |
电源域 |
方向 |
引脚 |
说明 |
|
PS_PHY0_RST_N |
A18 |
LVCMOS |
1.8V |
I/O |
16 |
接到PHY芯片RESET_N脚,同时使用4.7K电阻下拉到GND |
|
PHY0_TX_CLK |
L19 |
LVCMOS |
1.8V |
I/O |
53 |
串联33R电阻后接到PHY相应管脚 |
|
PS_PHY0_TXD0 |
K21 |
HSTL_I_18 |
1.8V |
I/O |
50 |
连接到PHY芯片相应管脚 |
|
PS_PHY0_TXD1 |
K20 |
HSTL_I_18 |
1.8V |
I/O |
51 |
连接到PHY芯片相应管脚 |
|
PS_PHY0_TXD2 |
J20 |
HSTL_I_18 |
1.8V |
I/O |
54 |
连接到PHY芯片相应管脚 |
|
PS_PHY0_TXD3 |
M20 |
HSTL_I_18 |
1.8V |
I/O |
55 |
连接到PHY芯片相应管脚 |
|
PS_PHY0_TX_CTRL |
J19 |
LVCMOS |
1.8V |
I/O |
53 |
连接到PHY芯片相应管脚,同时通过4.7K上拉到1.8V电源域 |
|
PS_PHY0_RX_CLK |
L20 |
LVCMOS |
1.8V |
I/O |
46 |
接到PHY芯片相应管脚,注意在PHY芯片端串联33R电阻 |
|
PS_PHY0_RXD0 |
J21 |
HSTL_I_18 |
1.8V |
I/O |
44 |
连接到PHY芯片相应管脚 |
|
PS_PHY0_RXD1 |
M19 |
HSTL_I_18 |
1.8V |
I/O |
45 |
连接到PHY芯片相应管脚 |
|
PS_PHY0_RXD2 |
G19 |
HSTL_I_18 |
1.8V |
I/O |
47 |
连接到PHY芯片相应管脚 |
|
PS_PHY0_RXD3 |
M17 |
HSTL_I_18 |
1.8V |
I/O |
48 |
连接到PHY芯片相应管脚 |
|
PS_PHY0_RX_CTRL |
G20 |
LVCMOS |
1.8V |
I/O |
43 |
连接到PHY芯片相应管脚,同时通过4.7K上拉到1.8V电源域 |
|
XC7Z045-2FFG900I |
88E1512 #1 |
|||||
|
信号名称 |
引脚号 |
电平 |
电源域 |
方向 |
引脚 |
说明 |
|
PS_PHY1_RST_N |
F20 |
LVCMOS |
1.8V |
I/O |
16 |
接到PHY芯片RESET_N脚,同时使用4.7K电阻下拉到GND |
|
PHY1_TX_CLK |
L17 |
LVCMOS |
1.8V |
I/O |
53 |
串联33R电阻后接到PHY相应管脚 |
|
PS_PHY1_TXD0 |
H22 |
HSTL_I_18 |
1.8V |
I/O |
50 |
连接到PHY芯片相应管脚 |
|
PS_PHY1_TXD1 |
L18 |
HSTL_I_18 |
1.8V |
I/O |
51 |
连接到PHY芯片相应管脚 |
|
PS_PHY1_TXD2 |
H21 |
HSTL_I_18 |
1.8V |
I/O |
54 |
连接到PHY芯片相应管脚 |
|
PS_PHY1_TXD3 |
K17 |
HSTL_I_18 |
1.8V |
I/O |
55 |
连接到PHY芯片相应管脚 |
|
PS_PHY1_TX_CTRL |
G22 |
LVCMOS |
1.8V |
I/O |
53 |
连接到PHY芯片相应管脚,同时通过4.7K上拉到1.8V电源域 |
|
PS_PHY1_RX_CLK |
K18 |
LVCMOS |
1.8V |
I/O |
46 |
接到PHY芯片相应管脚,注意在PHY芯片端串联33R电阻 |
|
PS_PHY1_RXD0 |
G21 |
HSTL_I_18 |
1.8V |
I/O |
44 |
连接到PHY芯片相应管脚 |
|
PS_PHY1_RXD1 |
H17 |
HSTL_I_18 |
1.8V |
I/O |
45 |
连接到PHY芯片相应管脚 |
|
PS_PHY1_RXD2 |
B21 |
HSTL_I_18 |
1.8V |
I/O |
47 |
连接到PHY芯片相应管脚 |
|
PS_PHY1_RXD3 |
A20 |
HSTL_I_18 |
1.8V |
I/O |
48 |
连接到PHY芯片相应管脚 |
|
PS_PHY1_RX_CTRL |
F18 |
LVCMOS |
1.8V |
I/O |
43 |
连接到PHY芯片相应管脚,同时通过4.7K上拉到1.8V电源域 |
FPGA PL侧RGMII信号处理
|
XC7Z045-2FFG900I |
88E1512 #2 |
|||||
|
信号名称 |
引脚号 |
电平 |
电源域 |
方向 |
引脚 |
说明 |
|
PL_PHY2_RST_N |
J4 |
LVCMOS |
1.8V |
I/O |
16 |
接到PHY芯片RESET_N脚,同时使用4.7K电阻下拉到GND |
|
PL_PHY2_TXD_CLK |
D15 |
LVCMOS |
1.8V |
I/O |
53 |
串联33R电阻后接到PHY相应管脚 |
|
PL_PHY2_TXD0 |
C14 |
HSTL_I_18 |
1.8V |
I/O |
50 |
连接到PHY芯片相应管脚 |
|
PL_PHY2_TXD1 |
C13 |
HSTL_I_18 |
1.8V |
I/O |
51 |
连接到PHY芯片相应管脚 |
|
PL_PHY2_TXD2 |
C12 |
HSTL_I_18 |
1.8V |
I/O |
54 |
连接到PHY芯片相应管脚 |
|
PL_PHY2_TXD3 |
B12 |
HSTL_I_18 |
1.8V |
I/O |
55 |
连接到PHY芯片相应管脚 |
|
PL_PHY2_TXD_CTRL |
B14 |
LVCMOS |
1.8V |
I/O |
53 |
连接到PHY芯片相应管脚,同时通过4.7K上拉到1.8V电源域 |
|
PL_PHY2_RXD_CLK |
E13 |
LVCMOS |
1.8V |
I/O |
46 |
接到PHY芯片相应管脚,注意在PHY芯片端串联33R电阻 |
|
PL_PHY2_RXD0 |
G21 |
HSTL_I_18 |
1.8V |
I/O |
44 |
连接到PHY芯片相应管脚 |
|
PL_PHY2_RXD1 |
H17 |
HSTL_I_18 |
1.8V |
I/O |
45 |
连接到PHY芯片相应管脚 |
|
PL_PHY2_RXD2 |
B21 |
HSTL_I_18 |
1.8V |
I/O |
47 |
连接到PHY芯片相应管脚 |
|
PL_PHY2_RXD3 |
A20 |
HSTL_I_18 |
1.8V |
I/O |
48 |
连接到PHY芯片相应管脚 |
|
PL_PHY2_RXD_CTRL |
F18 |
LVCMOS |
1.8V |
I/O |
43 |
连接到PHY芯片相应管脚,同时通过4.7K上拉到1.8V电源域 |
|
PL_PHY2_MDC |
J3 |
LVCMOS |
1.8V |
I/O |
7 |
接到PL侧PHY芯片的MDIO引脚,同时使用4.7K电阻上拉到1.8V |
|
PL_PHY2_MDIO |
L1 |
LVCMOS |
1.8V |
I/O |
8 |
串联33R电阻后的信号接到PL侧PHY芯片的MDC引脚,同时使用4.7K电阻上拉到1.8V |
88E1512基本电路的设计
|
引脚名称 |
引脚号 |
电平 |
电源域 |
方向 |
电路连接说明 |
|
LED2/INT |
12 |
-- |
1.8V |
O,D |
NC |
|
CONFIG |
15 |
LVCMOS |
1.8V |
I |
用于设定PHYAD[0]的地址,下拉时PHYAD[0]=0,上拉时PHYAD[0]=1。设计中PL使用10K电阻上拉到VDDO,同时预留下拉到地电路。PS侧两颗PHY芯片一颗PHYAD[0]=1,另一颗PHYAD[0]=0 |
|
CLK125 |
9 |
LVCMOS |
1.8V |
O |
125MHz时钟输出,连接到TP点用作电路调试。 |
|
XTAL_IN |
34 |
LVCMOS |
1.8V |
I |
时钟输入,支持Crystal和Oscillator两种时钟,用作PHY芯片的工作时钟。本设计中时钟25MHz Oscillator时钟, |
|
XTAL_OUT |
33 |
LVCMOS |
1.8V |
O |
工作时钟使用Crystal时,作为时钟输出使用,本设计中时钟Oscillator作为工作时钟,该引脚悬空。 |
|
RSET |
30 |
NC |
NC |
I |
内部偏置参考电阻,使用4.99K 1%电阻下拉到地。 |
|
HSDACN/P |
31/32 |
Analog |
NC |
O |
NC |
|
TSTP |
29 |
O |
NC |
88E1512的电源、地信号的处理
|
引脚名称 |
引脚号 |
电路连接说明 |
|
AVDDC18 |
35 |
1.8V模拟电源输出,设计中使用磁珠滤波,每个电源引脚附近摆放电容0.1uF电容,除此之外,由于PHY芯片使用的1.8V为内部DC-DC电源转出,应再放置一些滤波电容,且电容容值不可太小,应介于22uF-47uF。 |
|
AVDD18 |
3/19/26/38 |
|
|
AVDD33 |
20/25 |
3.3V模拟电源输入,设计中使用磁珠滤波,每个电源引脚附近摆放一颗0.1uF电容。 |
|
REG_IN |
36 |
内部电源转化器电源输入引脚3.3V。88E1512内部包含两个电压转换器,分别输出1.8V和1.0V电压,提供AVDD和DVDD使用。设计中可以根据需选择使用内部电压转换器或外部提供电源。当使用外部电源供电时,该引脚悬空。 本设计使用内部电压转换器提供1.8V和1.0V电源,设计中需要为该引脚提供4.7uF以上的滤波电容。 注意:
REGCAP1/REGCAP2必须悬空,否则可能导致芯片损坏。
|
|
REGCAP1/2 |
37/41 |
内部电源变换器外接电容引脚,当使用内部电源转换时,在两个引脚之间连接一个220nF±10%电容,并靠近芯片放置。当使用外部电源供电时,这两个引脚必须悬空。设计使用内部电源转换器。 |
|
AVDD18_OUT |
39 |
内部电源转换器1.8V输出,给AVDD18和AVDDC18供电。当使用外部电源供电时,该引脚必须悬空,注意事项见REG_IN。本设计使用内部电源供电。 |
|
DVDD_OUT |
40 |
内部电源转换器1.0V输出,给DVDD供电。当使用外部电源供电时,该引脚必须悬空,注意事项见REG_IN。本设计使用内部电源供电。 |
|
VDDO |
11/49/52 |
3.3V/2.5V/1.8V IO电源,供电电压使用VDDO_SEL选择。本设计中使用1.8V,VDDO使用内部电源转换器输出的1.8V提供。 |
|
VDDO_SEL |
10 |
当VDDO为3.3V/2.5V 时,VDDO_SEL接地;当VDDO为1.8V时,VDDO_SEL接VDDO。本设计中VDDO使用1.8V。 |
|
DVDD |
6/42 |
1.0V数字电源输入,要求滤波电容不低于4.7uF。 |
|
VSS |
EPAD |
GND |
FPGA 与ADC/DAC接口电路
此部分参见3.2节
FPGA的GPIO接口电路
FPGA的GPIO主要有以下几种用途:单板共预留24个GPIO口, 16个GPI口用于外部开关的输入,16个GPIO口用于LCD,以及6个GPO口预留给外部的LED灯。这些信号通过板上电平转换芯片TXS0108ERGYR做隔离保护送入板上连接器。
TI公司的电平转换芯片TXS0108ERGYR为20Pin VQFN 封装,4.5x3.5x1.0mm尺寸。该芯片支持8bit双向电平转换,无需方向控制,具有输出使能控制功能,能够保证上电期间输出信号为高阻态,满足FPGA的IO口上电期间对于输入引脚的状态要求。TXS0108E的电平转换支持推挽模式与开漏模式两种形式,推挽模式的最大速率为110Mbps,开漏模式的最大速率为1.2Mbps。根据TXS0108ERGYR芯片手册,我们选用A端连接板上芯片,B端连接出板的连接器。
应用中需要将TXS0108ERGYR的OE引脚配置1K下拉,以确保上电器件输出信号为高阻态。OE的电平参考VCCA的电源电压,设计中需连接到VCCA 。TXS0108E拥有两组不同的电源输入VCCA、VCCB,使用中需要保证VCCA≦VCCB芯片才能正常工作。TXS0108ERGYR的IO口支持双向数据传输,对于多余的IO端口,要求下拉到GND处理。原理图可参考下图:

- TXS0108 参考原理图
- 24个预留GPIO的处理
24个预留的GPIO应使用3.3V电源域的HR BANK 的管脚。信号每8个为一组,共需3片TXS0108ERGYR隔离保护。TXS0108另一端信号连接到J30J-51-ZKW连接器。注意,TXS0108两端信号都需要预留DNP_4.7K电阻上拉到对应的3.3V电源域。
- 16个按键GPIO的处理
16个预留的SW_GPIO应使用3.3V电源域的HR BANK 的管脚。信号每8个为一组,共需2片TXS0108ERGYR隔离保护。TXS0108另一端信号连接到J30J1-37ZKW-J连接器。注意,TXS0108两端信号都需要预留DNP_4.7K电阻上拉到对应的3.3V电源域。
- 16个LCD GPIO的处理
本板需做机箱上LCD显示屏的驱动和显示。依据客户需求,显示屏选用的是维信诺V0064-CA-010_module;LCD与FPGA的通信可以选择4线SPI、3线SPI、8-bit 8080并口和8-bit 6800并口四种方式,为方便客户使用,将模块所需的16根信号线全部引出到板上J30J连接器。16个LCD信号应使用3.3V电源域的HR BANK 的管脚。
信号每8个为一组,共需2片TXS0108ERGYR隔离保护。TXS0108另一端信号连接到J30J1-37ZKW-J连接器。注意,TXS0108两端信号都需要预留DNP_4.7K电阻上拉到对应的3.3V电源域。
- 6个LED的处理
本板上需要从FPGA端引出6个LED控制信号,MSP430F5438A端引出2个LED控制信号,经MOS管处理后送入J30J连接器。处理后的信号给J30J可以直接用于点灯。6个预留的LED信号应使用3.3V电源域的HR BANK 的管脚。可参考下方原理图:

- LED部分参考原理图
PL侧其他通信接口电路
本系统需要4路RS-422信号,1路RS-232信号通过J30J连接器与板外通信。1路RS-232信号用于板上调试。其中用于板上调试的RS-232由PL侧的信号引出,PS侧的RS-232送到J30J连接器,由于PS侧接口有限,PS侧的信号通过内部AXI总线挂到PL侧端口引出。4路RS-422信号3路由PL侧引出,1路由PS侧控制,由于PS侧接口有限,PS侧的信号通过内部AXI总线挂到PL侧端口引出。
RS232信号由MAX3232ESE+ RS-232收发器芯片转出。MAX3232ESE+是使用3.3V至5V的一个低功耗的真RS-232收发器,在正常工作模式下可确保250Kbps的数据速率,MegaBaud工作模式下保证1Mbps的速率。MAX3232ESE+具有两路接收器和2路驱动器,外部仅需四个0.1uF的外部小尺寸电荷泵电容。设计时需要注意,在信号与J30J连接器端请使用合适的TVS管保护输入输出信号。信号应使用3.3V电源域的HR BANK 的管脚。其电路可参考下图:

- RS232部分参考原理图
RS-422信号由MAX3491AEASD+ RS-422收发器芯片转出。MAX3491是一款3.3V工作电压低功耗收发器。用于RS-422和RS-485等串行数据接口标准系统中,内部有驱动、接收和使能控制模块。可实现全双工传输。最大传输速率为10Mbps。MAX 3491主要是与外部串行接口进行数据的传输,在使能端的控制下它将外部的逻辑信号通过驱动器转化为差分信号,也可以由接收器中的比较器将接收的差分信号耦合到比较器的输入端,利用比较器将差分信号转换为单端的逻辑电平信号。其数据引脚不支持输入悬空。当使能端同时不使能的时候,芯片将进入一个低功耗的关断模式。设计时需要注意,在信号与J30J连接器端请使用合适的TVS管保护输入输出信号。信号应使用3.3V电源域的HR BANK 的管脚。其原理图可参考下图:

- RS422部分参考原理图
未使用管脚处理
GTX BANK中仅使用110BANK 其余109 111 112BANK没有使用。这些BANK的差分接收管脚都应当通过串联1uF电容接地。其中112 BANK上的MGTAVTTRCAL 和MGTRREF管脚应做如下图处理,PCB布线时也应注意等长:

- MGTAVTTRCAL 和MGTRREF管脚参考图
其余BANK9为空余BANK,连接VCC3V3电源域,IO管脚悬空不连接;
其他BANK上的未使用管脚在原理图中放置 place no connect
AD/DA模拟信号处理单元
本单元框图如下:

- 单板模拟单元框图
其中,模拟模块的时钟框图如下所示:

- 模拟单元时钟框图
ADC模块
ADC芯片采用ADI公司的AD9643-250,它是一款14位、170/210/250 MSPS的1.8V的双通道ADC。可达到的指标有SNR:70.6dBFS;SFDR:83dBc @185MHz;采样率:170MHz;模拟信号输入幅值:1.4Vpp ~ 2.0Vpp;通道隔离度:95dB;DNL:±0.75LSB;INL:±1.5LSB;ENOB:11.3Bits @185MHz能够满足客户需求
芯片系统框图如下:

- AD9643框图
AD9643的设计请参考ADI官方设计文档《CN0242_cn》。其采样源是外部SSMA的输入信号。SSMA输入的一路信号经板上2个巴伦RFT4042G-1/1的处理后输入AD9643的输入管脚。采样时钟来源请参考本节其他模块中时钟的部分。其SPI通信接口,控制、状态接口均接到FPGA 1.8V电源域的HP BANK。其中SDIO、SCLK、CSB、OEB、PDWN信号应使用4.7K电阻上拉到1.8V电源域 ,SYNC则通过10K接地。输出的DCO信号要接到FPGA HP BANK的MRCC管脚。输出的ADC信号为LVDS电平,都连接到FPGA的HP BANK。
DAC模块
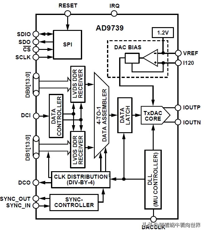
DA的速率和频率要求都较高,依据实际的项目指标要求,选择的型号为ADI公司的AD9739,它是一款14位,2500MSPS的RF数模转换芯片。可以达到的主要指标有:最大2.5GHz的采样率;2通道的LVDS DDR通道,最大到1.25GSPS/通道;可编程输出电流:8.7mA ~ 31.7mA;INL:±1.3LSB;DNL:±0.8LSB;输出幅值:±1.0V
芯片框图如下:

- AD9739框图
AD9739的设计请参考ADI官方设计文档《AD9739-R2-EBZ RevAB Schematic》、《AD9739-MIX-EBZ RevA Schematic》。DAC的工作时钟由是外部SSMA的输入信号经巴伦转换后输入,也可由ADCLK914芯片整形后输入。其SPI通信接口,控制、状态接口均接到FPGA 3.3V电源域的HR BANK。其中CS、SCLK、MISO、MOSI、信号应使用4.7K电阻上拉到3.3V电源域 ,IRQ应使用10K电阻上拉到3.3V电源域,RESET除了4.7K上拉到3.3V 还应预留10K接地。其DCO、DCI信号要接到FPGA HP BANK的MRCC管脚。FPGA送给DAC的信号为LVDS电平,此处应使用FPGA的HP BANK管脚。输出的差分电流信号IOUT经过巴伦TC1-1TG2+差分转单端后将输出信号送给SSMA
其他模块
依据前文所述,AD9739的输入时钟由外部SSMA输入。SSMA输入的时钟经巴伦RFT4042G-1/1单端转差分后送给AD9739的DACCLK_P/N管脚,此时钟最大可达1.6GHz。为保证性能指标,线板上将单转差的巴伦作为预留电路,SSMA输入时钟经由ADCLK914BCPZ-WP芯片完成单端转差分的功能,送给AD9739。
ADCLK914BCPZ-WP是一款高速OC门输出的 HVDS 时钟Buffer芯片,适用于模拟信号。其转换速率可达7.5GHz,传播延时160ps,随机抖动约110fs。芯片功能框图如下:

- ADCLK914功能框图
AD9643的输入时钟55Mhz也由外部SSMA输入。SSMA输入的时钟经巴伦RFT4042G-1/1单端转差分后送给AD9643的CLK_P/N。为保证性能指标,板上AD9643的时钟信号可以由巴伦直接输出,也可将巴伦的输出时钟经时钟芯片AD9518-0整形后送给板上AD9643。为调试方便AD9518-0芯片的时钟源由板上预留的100MHz差分时钟晶振提供。
AD9518-0是一款6路输出的时钟发生器,集成2.8GHz的内部VCO。板上通过SSMA输入55MHz时钟源,或者100MHz差分晶振来提供输入。芯片可与FPGA通过SPI进行通信。6路输出板上仅使用一路,接到FPGA HP BANK 的MRCC管脚,其余输出接100nF交流耦合电容后放置TP点用于测试。6路输出都需要预留200R的对地电阻。
芯片的控制、状态和SPI通信管脚应根据相应的电平,连接到FPGA对应电平的HR BANK管脚上。电源应按照参考设计推荐值进行滤波处理。其功能框图如下:

- AD9518-0功能框图
监控单元
监控单元使用一片MSP430F5438A作为控制MCU,提供电源检测、电流检测、复位、温度监控,以及实现与系统FPGA间的低速通信。监控单元的详细架构如下图:

- 监控单元的详细架构
监控单元作为单板的系统管理模块,分别与FPGA信号处理单元、电源单元,接口单元存在电气连接。
MSP430F5438A是一款集成14通道12bit模数转换器的超低功耗微控制器,工作电压1.8~3.6V,具有256Kb路内置Flash与16Kb内置SRAM,支持最多4路SPI接口与4路I2C接口,支持最高工作时钟25MHz。MSP430F5438A最多包含87个GPIO引脚,支持LVTTL输入与LVCMOS输出,所有GPIO引脚都可以根据需要选择内部上下拉。
MSP430F5438A支持内部时钟与外部时钟模式,内部时钟支持10KHz VLOCLK,32.768KHz REFOCLK与DCOCLK三种时钟方式。外部时钟XT1支持低功耗时钟32.768KHz,与高速时钟4MHz~25MHz输入。外部时钟XT2支持4MHz~25MHz工作范围。MSP4305438A的详细框图如下:

- MSP430F5438A的详细框图
下面将介绍与MSP430F5438A相连的电路。
电压电流检测
电压电流监控部分如下图所示:

- Power Detect
温度检测
MSP430F5438A的温度检测功能配合温度传感器DS18B20实现。本设计*共中**使用3片DS18B20芯片,设计中使用一颗DS18B20实现对FPGA周围温度的检测,一颗放置在电源芯片周围,实现对大功耗电源芯片温度的监测,还有一颗放置在AD9379芯片附近,监测AD/DA模拟部分的温度。
DS18B20是一颗单片可编程1-Wire数字温度计,每颗芯片具有一个唯一的64bit device ID,设计中可以将多颗DS18B20连接到一个控制器的引脚上完成数据传输。DS18B20使用3.3V_AUX供电,与单片机之间的连接关系如下图,Vpu与VDD采用相同电源:

- DS18B20的电路连接
看门狗复位
MSP430F5438A将与MAX706TESA,FPGA配合完成硬件看门狗功能。MAX706的功能框图如下图所示:

- MAX706功能框图
MAX706主要用于电源监控和看门狗,本系统中没有使用电源监控功能,将PFI引脚电平置为3.3V分压后得到的1.8V。
WDI,是看门狗计数器输入引脚,此引脚连接到FPGA的IO上,看门狗芯片不会去统计FPGA输出的脉冲数,而是只检测在这个引脚上是否发生了电平翻转,FPGA需要不停地控制这个引脚翻转,看门狗定时器的周期是1.6s,如果在这1.6s内没检测到电平翻转,那么说明FPGA跑飞了,此时就会在RST引脚上输出一个200ms的低电平告知MSP430F5438A,MSP430F5438A则通过与FPGA相连的复位信号FPGA_MCU_RST控制FPGA程序的复位。注意复位信号需要串电阻后连接。
此部分原理可参考下图:

- MAX706参考原理图
FPGA通信监测
FPGA与MSP430F5438A预留有一个IIC低速数据通信接口,两个IO口。同时FPGA的复位信号会与MSP430F5438A相连接,MSP430F5438A可通过此管脚控制FPGA的复位。FPGA的DONE信号也与MCU相连,当上电程序加载完成后,DONE信号经过MOS管点灯,同时将MOS管D极低有效信号送给MCU,当MCU监测到此信号,则认为FPGA启动成功。FPGA与MSP430F5438A的IIC通信中,MSP430是作为主机,FPGA作为从机
MCU最小系统
MSP430F5438A的最小工作系统设计包含电源电路,时钟电路,调试电路复位电路四个部分,具体的信号描述参考MSP430F5438A的引脚分配表中的INNER部分。一下几点设计中需要注意:
MSP430F5438A的工作电压选用3.3V,使用LTM4644提供的3.3V_MCU作为电压源。MSP430F5438A的数字电源、模拟电源供电注意滤波,滤波要求如下图:

- MSP430F5438A的模拟电源滤波
系统时钟选择8MHz CRYSTAL 作为时钟源。复位电路集成RC上电复位和外部按键复位,可参考下方原理图:

- MCU复位及时钟参考原理图
电源单元
电源单元用于给单板上各芯片提供电源,且满足板上各电源的上掉电时序要求。为了方便单板调试,单板设计只需要1个电源:5V或者12V。5V电源由CPCI底板通过PCI连接器J1输入给本板。12V的VIN电源使用标准ATX电源12V通过J30J-9ZKW-J送到板上。所以板上电源单元的设计兼容5V与12V的输入。根据功耗评估表,设计具体电源框图如下:

- 单板电源框图
关键芯片工作原理简介
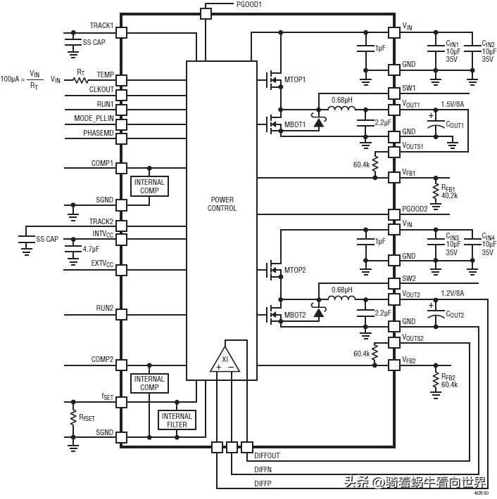
- LTM4628
LTM4628是凌特公司的电源模块,内部集成MOS管和变压器,可以方便的节省板子面积。4.5~26.5V宽电压输入,可提供两路8A或者一路16A输出电源,输出电压范围0.6V~5.5V。尺寸有15mm x 15mm x 4.32mm和15mm x 15mm x 4.92mm两种,带有集成型頂面散熱器。提供5V内部电压输出,其简化内部框图如下。

- LTM4628EV简化框图
典型应用图如下:

- 双通道输出

- 单通道输出
- LTM4644
LTM4644是凌特公司的电源模块,内部集成功率MOS管和电感,只需要提供少量外部电容,提供4路4A输出(输出可并联),输出电压0.6V~5.5V,输入电压范围4~14V,封装9mm × 15mm × 5.01mm BGA,提供内部4路3.3V电压输出INTVCC1/2/3/4.其简化框图如下:

- LTM4644简化框图
典型应用图如下:

- LTM4644参考原理图
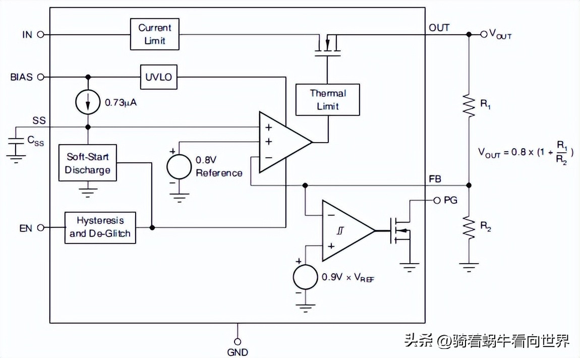
- TPS74401
TPS74401是一款3A输出的LDO电源芯片,可调输出电压0.8V~3.6V。封装5mm*5mm*1mm的QFN封装,适用于FPGA和DSP的电源。

- TPS74401简要原理框图
- TPS51200
TPS51200是专用于DDR的端接电源VTT,能够提供2A的VTT电流输出,且可以提供10mA的VTTREF输出。封装VSON(10):3x3mm。输入电压:3.3V或者2.5V,VLDOIN:1.1~3.5V,工作温度范围:-40°~+85°,

- TPS51200简要原理框图

- TPS51200典型应用
- REF3012
REF3012是一款固定输出1.25V的高精度低功耗温漂小的LDO电源芯片
最大输出电流25mA,精度为0.2%。封装为SOT-23-3。

- REF3012简要原理框图

- REF3012典型应用
- SGM2032-ADJ
SGM2032-ADJ是一款可调输出的高精度低功耗温漂小的LDO电源芯片
可调输出范围0.8V到5V。封装为SOT-23-5。

- SGM2032-ADJ典型应用
上电掉电时序控制
依据FPGA对时序的要求,以及不同电源的电流大小, 上电时序框图如下:

- 单板上电时序框图
上电时序通过控制电源芯片的EN脚实现时序控制,所有时序都是通过PG+RC延时控制EN脚实现。掉电时序和上电时序相反。当所有电源上电都完成后,使用电源芯片的Power Good信号点亮一颗板载LED灯,作为上电完成的指示,其电路可参考如下原理图:

- All Power Good 参考原理图
电压检测
板上需要监控的输出电源都连接到MSP430的ADC做电压检测。共监控8路ADC。当有电源出现严重问题时,MSP430需要把POR_N拉低,防止过电流。
电流检测
由于面积限制,电流检测只做总输入电源VIN的电流检测。通过高侧单极分流检测计INA168检测输入电阻两端的电压实现电流检测。INA168放大5mΩ Rs电阻两端的电压并输入到MSP430的ADC,MSP430计算出电流,实现电流检测。需要2路MSP430的ADC。

- INA168的电路应用
温度检测
LTM4628和LTM4644都有内部温度检测二极管输出,dVD / dT通常为–2mV/°C,外接ADC可以检测温度。根据上文中提到的,PCB布局时会放置一颗DS18B20在电源芯片附近以便监测温度
电路连接
根据输入电源简单化原则,本板需要一个主电源(12V或者5V),主电源通过保险丝跳选,保险丝后端VIN应接TVS管作为保护,之后连接EMI滤波器BNX028-01L,防止外部电源干扰板上敏感信号。经过EMI滤波器的电源将经过5mΩ级别的电阻,此电阻用于检测输入电流。
输入电源VIN在板上产生板上所有电源。具体见上图:单元电源结构框图。DC-DC电源都是选择的电源模块应用也比较简单,只需外部少量的些电阻电容即可。
FPGA的1.0V核电压VCC1V0@16A由1片 LTM4628产生,LTM4628的2路输出并联最高可输出16A电流。电路连接参考上节LTM4628电路连接示意图。注意反馈下拉电阻R5使用1%精度的86.6KΩ。
Vout =0.6V*(1+60.4K/RFB)=0.6V*(1+60.4K/86.6K)=1.018V其他电阻电容参数参考下图:

- LTM4620阻容参数选择
FPGA的3.3 V和1.8V也是使用LTM4628,两通道独立输出。计算公式如下:
Vout = 0.6V*(1+60.4K/RFB)=0.6V*(1+60.4K/13K)=3.387V
Vout = 0.6V*(1+60.4K/RFB)=0.6V*(1+60.4K/30.1K)=1.803V
2.25V、1.5V、5V和给MCU使用的3.3V由同一片LTM4644产生每一路的最大电流能力为4A,电路连接参考上节LTM4644。反馈电阻Rfb选择可按照下图,Rfb精度都选用1%。考虑实际走线中的线路压降,初始电阻值皆上调2%。计算公式如下:
Vout=0.6*(60.4+Rfb)/Rfb=0.6*(60.4+13.24)/13.24=3.337V
Vout=0.6*(60.4+Rfb)/Rfb=0.6*(60.4+21.83)/21.83=2.260V
Vout=0.6*(60.4+Rfb)/Rfb=0.6*(60.4+39.2)/39.2=1.524V
Vout=0.6*(60.4+Rfb)/Rfb=0.6*(60.4+8.06)/8.06=5.090V

- LTM4644 Rfb阻值选择
FPGA的MGT电源要求10mV的噪声,ADC/DAC模拟电路对电源纹波噪声要求高,皆采用LDO TPS74401单独产生,输入电源参考电源框图,Vbias电源采用5V,电路连接可参考上节TPS74401;反馈电阻选择参考下图:

- TPS74401 Rfb阻值选择
考虑实际走线中的线路压降,除ADC、DAC电源之外。初始电阻值皆上调2%。计算公式如下:
Vout = 0.8V*(1+R1/R2)=0.8V*(1+2.67K/10K)=1.013V(VCC1V0_MGTAVCC)
Vout = 0.8V*(1+R1/R2)=0.8V*(1+1K/2K)=1.2V(VCC1V2_MGTAVTT)
Vout = 0.8V*(1+R1/R2)=0.8V*(1+1.29K/1K)=1.832V(VCC1V8_MGTVCCAUX)
Vout = 0.8V*(1+R1/R2)=0.8V*(1+1.24K/1K)=1.792V(VCC1V8_ADC)
Vout = 0.8V*(1+R1/R2)=0.8V*(1+1.24K/1K)=1.792V(VCC1V8_DAC)
Vout = 0.8V*(1+R1/R2)=0.8V*(1+3.12K/1K)=3.296V(VCC3V3_DAC)
2片FPGA的DDR单元使用一片TPS51200。电路参考上节。
给FPGA REF电源的1.25V由固定输出LDO电源芯片REF3012提供,电路连接参考上节
给DAC芯片使用的VCP电源支持3.3V-5V输入,考虑到电压对性能的影响,采用可调LDO SGM2032-ADJ提供电源,初始电压为4.5V
计算公式如下:
VOUT = (R1 + R2)/R2 × 0.8=(44.2K+1.91K+10K)/10K×0.8=4.488V
去耦电容
XC7Z045-2FFG900I的去耦电容根据xilinx参考文档ug933-Zynq-7000-PCB如下:

- XC7Z045-2FFG900I PL端去耦电容

- XC7Z045-2FFG900I PS端的去耦电容
建议电容的封装如下:

- XC7Z045-2FFG900I建议电容封装
其余芯片请参见各芯片Datasheet,无明确描述的,也请在电源入口处放置100nF电容滤波。
时钟单元
时钟单元功能描述
时钟单元提供单板正常工作需要的所有时钟,本板时钟的构成框图如下:

- 单板时钟组成框图
单板的时钟列表
|
芯片 |
数量 |
时钟属性 |
||||||
|
信号名 |
频率MHz |
精度ppm |
抖动ps |
占空比% |
上升/下降时间ps |
电平/电压 |
||
|
88E1512 |
3 |
PS_PHY0_CLK_25M PS_PHY1_CLK_25M PL_PHY2_CLK_25M |
25 |
50 |
200 |
32.5~67.5 |
3000 |
LVCMOS18 |
|
FPGA:XC7Z045-2FFG900I |
1 |
FPGA_PS_33M333_CLK FPGA_PL_33M333_CLK |
33 |
50 |
NA |
NA |
NA |
HCMOS3V3 |
|
FIBER_125M_CLK_P FIBER_125M_CLK_N |
125 |
50 |
NA |
NA |
NA |
LVDS3V3 |
||
|
AD9518 |
1 |
ADC_REF_CLK_100M_P ADC_REF_CLK_100M_N |
100 |
25 |
NA |
NA |
NA |
LVDS3V3 |
|
GD32F103CB |
1 |
MCU_XTAL_8M_IN MCU_XTAL_8M_OUT |
8 |
50 |
NA |
40~60 |
NA |
NA |
单板时钟方案设计
板上时钟使用相应的Crystal或Oscillator。AD、DA部分的时钟在其相应章节进行描述。
复位方案设计
- 单板复位框图

单板的复位框图如上所示。FPGA的上电复位可通过内部程序完成,也可通过外部按键SW3提供复位源,通过MAX811完成硬件复位。MSP430的复位可以通过内部的看门狗完成,也可以通过外部按键SW1完成。当FPGA与MSP430上电完成后,FPGA会通过IO口给MAX706喂狗,当FPGA程序跑飞,MAX706会传递给MSP430一个200ms的复位信号,MSP430收到信号后,判断当前情况,可复位FPGA程序。同时,这个复位也可由按键SW2完成。其余板上的3个PHY芯片、AD9518、AD9739以及板外的LCD都由FPGA控制复位。
硬件接口
板上所有连接器详情如下表所示:
板卡端连接器选型表
|
Item |
Manufacture Part Number |
Descriptoin |
|
1 |
J-15022101 |
PCI连接器 J1 110PIN TypeA 5+1Rows,2mm*2mm Socket 90°弯插 |
|
2 |
SSMA-KWHD |
SSMA射频连接器 90°弯插 50Ω 传输信号为1.6GHz |
|
3 |
J-CH14-2.54-3-ZJ4Ⅱ |
Header 1*3 2.54mm*2.54mm |
|
4 |
J-CH14-2.54-8-ZJ4Ⅱ |
Header 1*8 2.54mm*2.54mm |
|
5 |
J-CH14-2.54-7-ZJ4Ⅱ |
Header 2*7 2.54mm*2.54mm |
|
6 |
J30J1-21ZKW-J |
J30J1-21芯弯式焊板插座,印制板厚2mm,焊板针脚排列1.27mm×2.54mm,配P型锁紧附件。线缆须设计金属屏蔽丝网。 |
|
7 |
J30J1-21-TJ*-P-xxx |
与上述J30J1-21ZKW-J插座配套使用的带线插头线缆,部分信号使用双绞线,信号定义如备注;线缆线长600mm,并配与插座的锁紧附件。线缆须设计金属屏蔽丝网。 |
|
8 |
J30J1-21-TJ*-P-xxx |
与上述J30J1-21ZKW-J插座配套使用的带线插头线缆,线缆线长600mm,并配与插座的锁紧附件。线缆须设计金属屏蔽丝网。 |
|
9 |
J30J1-31ZKW-J |
J30J1-31芯弯式焊板插座,印制板厚2mm,焊板针脚排列1.27mm×2.54mm,配P型锁紧附件。线缆须设计金属屏蔽丝网。 |
|
10 |
J30J1-31TJ*-P-xxx |
与上述J30J1-31ZKW-J插座配套使用的带线插头线缆,线缆线长600mm,并配与插座的锁紧附件。线缆须设计金属屏蔽丝网。 |
|
11 |
J30J1-51ZKW |
J30J-51芯的连接器,弯式焊板插座。 |
|
12 |
HJ30J-36ZKW |
HJ30J-36芯的高速连接器,弯式焊板插座。 |
|
13 |
J30J1-9ZKW-J |
J30J-9芯弯式焊板插座。 |
连接器信号分配表
|
序号 |
功能 |
连接器型号 |
是否保护 |
备注 |
|
1 |
千兆网络 3路 |
HJ30J-36ZKW |
是 |
PS端两路,PL端一路,通过网络变压器后送出。 |
|
2 |
RS-422 4路 |
J30J1-51ZKW-J |
是 |
PS端引出一路,PL端引出三路。转换芯片自带一定的保护功能 |
|
3 |
预留GPIO 24*GPIO |
|||
|
3 |
LCD 1路 |
J30J1-21ZKW-J |
是 |
依据维信诺的LCD屏幕,将所有信号全部引出,使用TXS0108进行保护。 |
|
4 |
按钮信号 16*GPIO |
J30J1-37ZKW-J |
是 |
依据需求,预留16个GPIO信号,使用TXS0108进行保护。 |
|
5 |
LED 8*LED |
是 |
依据需求,将PL端预留的6颗LED和MCU预留的2颗LED引出,使用TXS0108进行保护。 |
|
|
6 |
光纤接口 2路 |
HTS1302-LH |
两路收发双向光纤。 |
|
|
7 |
模拟信号输入输出 5路 |
SSMA-KYWHD |
模拟信号的输入输出,参考时钟的输入。 |
|
|
8 |
RS-232 1路 |
J-CH14-2.54-3-ZJ4Ⅱ |
排针,用于PL端的调试。 |
|
|
9 |
MCU JTAG |
J-CH14-2.54-8-ZJ4Ⅱ |
排针,MCU的JTAG信号。 |
|
|
10 |
FPGA JTAG |
J-CH14-2.54-7-ZJ4Ⅱ |
排针,FPGA的JTAG信号。 |
|
|
11 |
CPCI J1 |
J-15022101 |
标准的CPCI J1连接器。子卡端。 |
|
|
12 |
板端电源连接器 |
J30J1-9ZKW-J |
DIP,用于单板的电源输入。 |
依据实际的功能需求,将各个功能接口的信号与连接器的脚位进行对应,其中插座为CPCI板端的连接器,插头A端与板端连接器连接,插头B端需要根据实际的使用和信号分配进行设计,在下面的各个表格中,B端均与A端相同。单板中千兆网络为标准的以太网信号;RS-422为标准信号;LED初始设计限流电阻为1K,电源为3.3V;LCD引出信号为LVTTL电平;GPIO信号在为特殊说明时,默认为LVTTL电平。

千兆网络信号分配表

RS-422与GPIO信号分配表

LCD信号分配表

按扭与LED信号分配表

电源输入连接器信号定义
软件接口
PS侧、MCU接口
- 指示灯形式向用户展示各个模块当前的工作状态
- 网络接口3个
- RS422接口2个
- RS232调试串口1个
- 提供PS端各个接口的驱动初始化接口,以及应用程序API接口,供二次开发使用。
FPGA接口
- I2C
- GPIO
- EMMC
- DDR3
- RGMII
- FLASH
Layout指导
分层结构
PCB建议为12层板,板厚1.6mm。叠层请参考下图:

- 层叠建议参考
高速信号建议走TOP层和BOTTON层
整体布局
布局请参考《CPCI_DXF_A1.dxf》。

走线规则
请参考《CPCI_LAYOUTGUIDE_A1.xlsx》