22日晚上,基金君看到这个消息有点难过。
作为一个互联网资深宅男,基金君的电脑必备软件总是绕不开那几样,而暴风影音就是其中一款,陪伴了从高中到大学毕业之后。
然而,看到一则让人很震惊的消息,那就是暴风影音貌似已经“猝死”,官网成了乱码,APP则是直接挂了。
作为一款风靡了中国互联网那么多年的一款软件,却在这寒冷的深夜被人发现已经瘫痪,这太突然,也让人感到无比的唏嘘。
暴风影音官网、App挂了
基金君没想到,一款这么经典的电脑*放播**器就这么凉了,一款再经典的产品,也会有被淘汰的一天,但无声无息地挂了,甚至没有能和用户告别,发生在了暴风的身上。
22日晚间,网上就有传出暴风影音的官网打不开了,或者打开之后也是乱码,完全不是正常官网该有的样子,显然已经没多少人维护了。
基金君亲自测试了一下,真的没了。
以下是官网的截图。

下面是APP的截图。

另外,基金君在某个职场社交app上看到,暴风的开发员工只剩下一个人,如今官网app都挂了,估计这个小哥也离职了。

高管全部离职
年报也难产
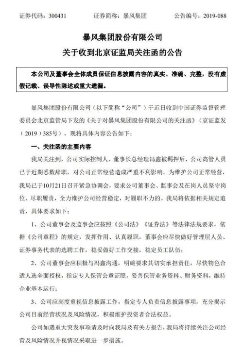
暴风集团11月21日晚发布公告称,近日收到北京证监局下发的《关于对暴风集团股份有限公司的关注函》。
《关注函》称,北京证监局关注到,公司实际控制人、董事长、总经理

另外,暴风集团公告,公司于近日收到大华会计师事务所的《告知函》,由于大华会计师事务所(特殊普通合伙)业务规模进一步扩大,2019年报审计业务繁重,在时间和人员安排等方面已不能充分满足公司的需求,特告知辞去2019年报审计会计师。
暴风集团称,公司将按照相关规定尽快聘请新的审计机构,“由于人员流失严重和暂无合作的审计机构,公司存在无法在法定期限内披露 2019 年年度报告的风险。”

曾被深交所发函催招人
自从实控人冯鑫被批捕后,暴风集团就开始走入下坡路。证监会立案调查、交易所公开谴责、信披违规、净资产为负,曾经风光万分的股王,在二级市场上也是表现惨淡。
如今,暴风集团更是进入了史无前例的混乱阶段。
10月30晚间,完成三季报披露后,暴风集团公告称,公司副总经理张鹏宇、首席财务官张丽娜、证券事务代表于兆辉辞职。这也是去年以来,暴风集团经历的最凶猛的离职潮。
而此番高管动荡风波,也引来交易所的关注。10月31日早间,深交所向暴风集团下发关注函,称关注到暴风集团的高级管理人员已全部辞职。

由于上述高管人员已经涉及到上市公司基本信息披露义务,而这轮辞职几乎就搬空了暴风集团具体负责信息披露工作的部门。对此,深交所要求暴风集团尽快聘任相关高级管理人员,确保公司经营稳定,并能够及时地履行信息披露义务。
在这封关注函中,深交所郑重提醒暴风集团的全体董事、监事和高级管理人员应当严格相关规定,恪尽职守,履行忠实和勤勉义务,维护公司和全体股东的利益,并保证所披露的信息真实、准确、完整,不存在虚假记载、误导性陈述或者重大遗漏。
为何暴风影音如此崩塌?
2015年3月24日,暴风集团登陆创业板,曾在40天里拉出36个涨停板,成为风光无二的创业板“股王”。股价最高时曾达到327元,市值突破408亿元。
然而风光未能持续长久。今年7月28日,暴风集团发布公告称集团实际控制人
转眼之间,暴风集团的股价也从最高123元一路下跌至最低3元。曾经400亿市值的大牛股如今却蒸发超九成。

10月30日,暴风集团披露三季报显示,公司前三季度实现营收0.936亿元,同比下滑90.95%;净利润亏损6.5亿元,上年同期亏损2.28亿元,同比下滑184.50%。
按照相关规则,若公司经审计的2019年度财务会计报告显示2019年年末的净资产为负,深交所可能暂停公司股票上市。
短短四年,风光无限的暴风集团就从机构追捧的热门公司转眼成为惨淡无比、生存困难的企业。而引发暴风集团风波的导火索,正是实控人被捕一事。
7月28日晚,暴风集团就公告称,公司实际控制人冯鑫因涉嫌犯罪被公安机关采取强制措施,相关事项尚待公安机关进一步调查。
两个月后,上海市人民检察院微信公众号发布的消息称,上海市静安区检察院以涉嫌对非国家工作人员行贿罪、职务侵占罪对公司法定代表人冯鑫批准逮捕。案件正在进一步办理中。
对于冯鑫被捕一事,市场猜测称其与2016年收购案有关。有媒体报道称,2016年暴风集团与光大资本投资有限公司(下称:光大资本)共同发起收购的英国体育版权公司MP&;Silva Holdings S.A.(简称“MPS”),冯鑫在此项目的融资过程中存在行贿行为。随着这场并购项目的爆雷,暴风集团及其与机构合作设立的浸鑫基金都被卷入其中。
实控人冯鑫被捕,无疑对上市公司暴风集团造成了巨大的打击。
网友评论
在PC时代,暴风影音曾是装机必备软件,是很多80后和90后的青春记忆,那时候优酷、爱奇艺、腾讯视频都还没有创立。暴风影音的陨落,让他们感慨万千。

本文源自中国基金报
更多精彩资讯,请来金融界网站(www.jrj.com.cn)