这个FM调频发射机,组装简单,原件很少,而且可以做得非常小。
这电路的核心原件是MAX2606,是一个带差分输出的集成VCO(压控振荡器)。
MAX2606的原厂丝印是AABC,如下图所示。

MAX2606芯片实物(图中每个方格是1x1mm)
MAX2606的引脚名称和排列,如下图所示。

MAX2606芯片的引脚名称和排列
FM调频的原理,正是输出调频信号,根据输入的调制信号的电压变化,在中心频率的基础上改变频率。这个发射机电路正是利用了这个现成的VCO压控振荡器,直接完成调频调制,然后发射出去。
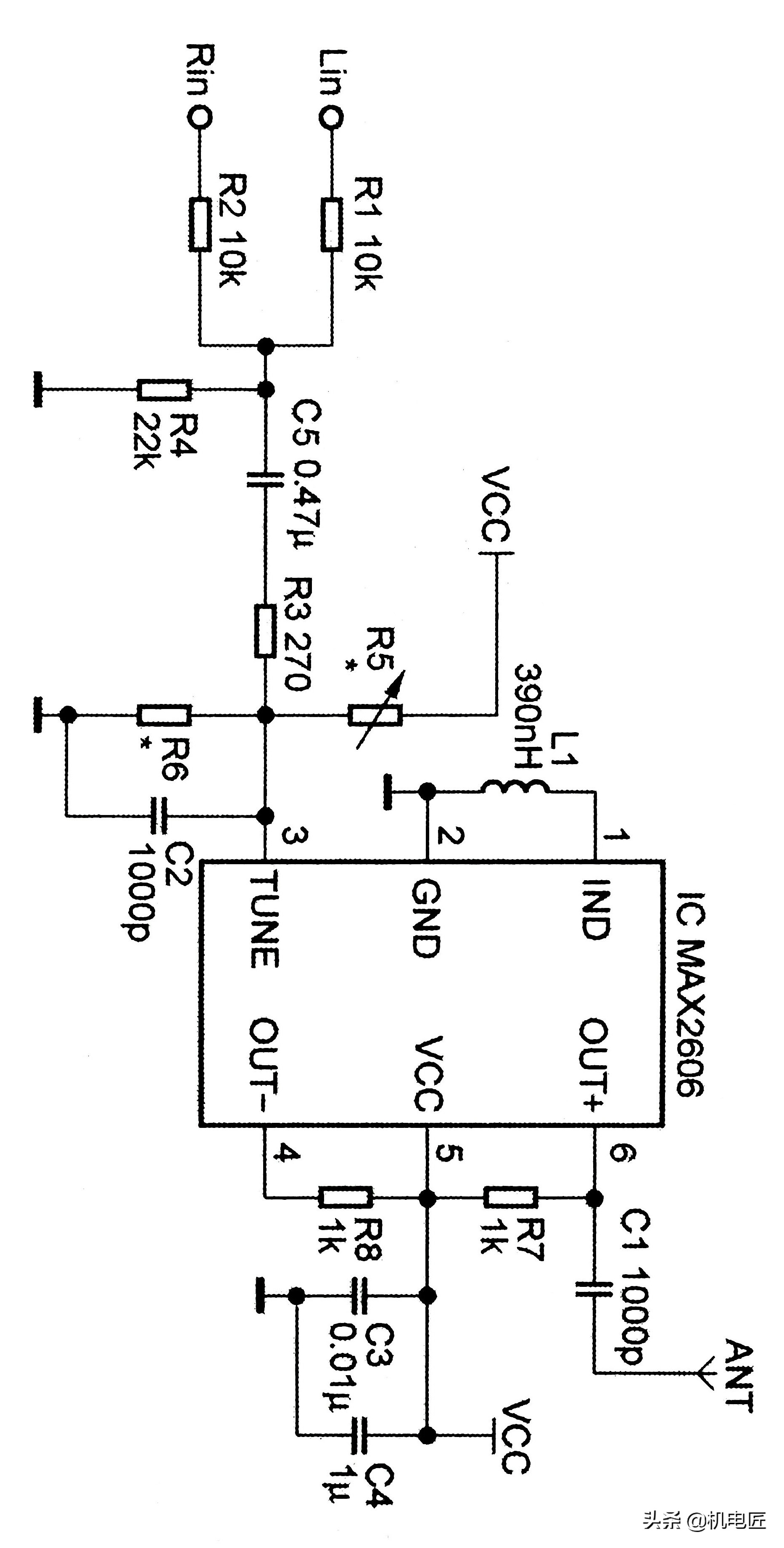
由MAX2606构成的超迷你FM调频发射机电路图,如下图所示。

由MAX2606构成的超迷你FM调频发射机电路图
图中,1和2脚之间连接,谐振电感L1,电感量是390nH,MAX2606内部集成了变容二极管,通过3脚施加的直流电压,决定了谐振电路的频率,即:FM调频的中心频率。
在3脚施加的直流偏压,由R5和R6构成的直流分压电路决定,因此要想中心频率稳定,供电电压才能保证R5与R6构成的分压电压稳定。
音频调制信号,经过C5隔直流后,施加到3脚,参与改变振荡器的频率,从而达到调频的目的。
由于MAX2606是差分输出,并且两个输出端都属于集电极开路形式,因此必须通过R7和R6上拉电阻,上拉到电源正极。
最终射频信号,经过C1耦合到软线天线进行发射。
制作中,电感L1的选择,对于初学者比较头痛,可以使用贴片的成品标称电感,但这种电感的Q值较低。如果需要高Q值的电感,额可以用漆包线自己绕制。
自制电感,通常电感量不是特别准,制作好了以后,需要慢慢调节匝间距,以便让信号中心频率落到想要的位置。
粗略的,可以用线径0.6mm的漆包线在直径3mm的骨架上绕5匝,或在直径4mm的骨架上绕4匝,或在直径5mm的骨架上绕3.5匝,最后脱胎成空心线圈。
把自制电感接入电路后,如果有示波器更好,如果没有就用收音机配合调试,选定一个在88~108MHz之间的空台频率,设定一个中间值的R5R6的组合,通过调节电感的匝间距,直到收到发射的信号,此时,基本上可以把发射信号落在广播频段内。
这是微功率发射器,发射距离很短。
如果想要发射远距离,请根据《中华人民共和国无线电管理条例》考取相应操作证后,再合法的频率内和功率内进行合法的业余通信。