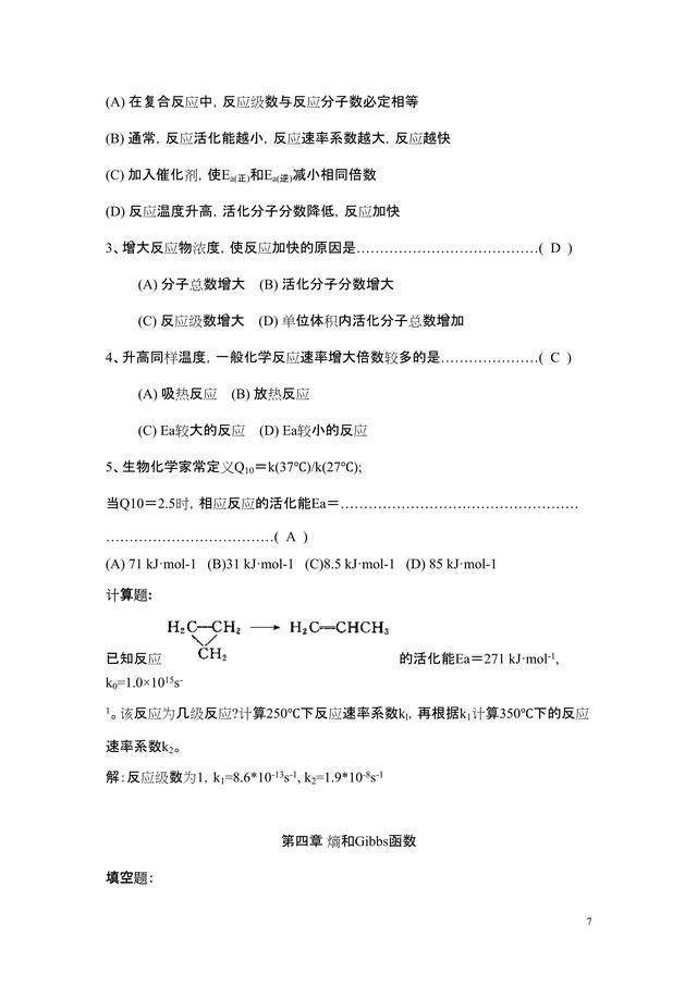
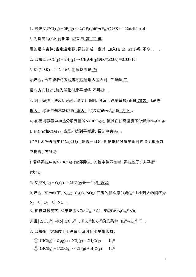
高中化学分为有机化学与无机化学,通常情况下,无机化学比有机化学难度要大一些,在知识上更具复杂性。
因此,同学们在学习无机化学的时候往往会感到更加困难。除了要背的方程式和知识点特别多之外,还有让同学们最抓狂的计算题和实验题,可以说是高考上分路上的拦路虎!
那么如何才能更好地一一把这部分知识吃透和消化掉呢?
只要掌握了高中化学的学习技巧和学习方法,在化学学习时就会掌握主动性,做起题来也更加得心应手。
所以今天小明给大家整理了 历年高考真题当中的精选无机化学试题 ,大家可以自行抱走哦!希望能帮到同学们快速提高成绩,决战高考!(高三的同学们一定要收藏打印,冲刺复习的时候练习用)










这个高三会有许多黑马出现
也会有许多星星陨落
今年高考很恐怖
它会拼命奖励在平常里自律的人
当你看到这篇文章的时候小明已经在魔仙堡睡着了
发送神秘咒语【化学无机题库】给小明,唤醒小明的魔法猫头鹰,它代替小明把完整电子版资料发给你❤。