
法院受理通知书
“河南眼癌女童母亲被指诈捐事件”一度引发舆论关注,日前,该事件又有新进展。据媒体报道,9月4日,王凤雅母亲杨美芹已在上海市闵行区人民法院起诉作家陈岚名誉侵权,当天法院已经立案受理。对此,作家陈兰在微博上公开回应说,并不存在造谣,愿意通过法律厘清事实。

小凤雅生前与母亲合影(图片来自网络)
小凤雅家人律师:陈岚涉嫌*谤诽**罪
今年3月,河南省太康县张集镇温良村村民王某和其妻杨某,在网络上贴出三岁女儿小凤雅的病情信息和照片,希望获得好心网友的捐助。小凤雅曾经对着镜头艰难地呼喊出一句“救我”,令人心酸。不过,孩子的家人随后身陷诈捐风波,被指利用孩子的病情募捐,但却为孩子消极治疗,网络平台随后暂停筹款。5月4日,小凤雅去世。


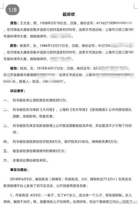
凤雅母亲杨美芹的起诉状 图片来源:施晓俊律师微博
据小凤雅的爷爷以及母亲王太友、杨美芹所请的代理律师施晓俊告诉媒体记者,根据此前陈岚在微博上针对王凤雅一家发表的言论截图,陈岚在刑事上涉嫌*谤诽**罪;在民事上,涉嫌侵犯名誉权。“决定先以侵犯名誉权起诉,如果涉嫌犯罪,再由法院移交给公安。”
根据施晓俊律师微博公布的起诉书,原告要求陈岚停止侵权,并在河南的《大河报》、上海的《东方早报》等公开赔礼道歉、消除影响、恢复名誉;在被告的实名微博上公开置顶道歉声明,并且置顶不少于两个月时间;赔偿原告经济损失8万元、医疗损失3130元,精神损失费5万元等。
对于经济损失和医疗损失的产生,施晓俊律师告诉媒体记者,由于陈岚发布的言论,网友通过短信、电话对王凤雅家人进行言语攻击,王凤雅家人长时间无法出门,导致农田荒废、家里的面包车无法正常营运,损失经测算为8万元;另外,由于精神压力,杨美芹患上抑郁症,已产生3130元医疗费。


进行了公开回应
陈岚回应:相信法律公正 并不存在造谣
据媒体报道,在小凤雅事件之中,作家陈岚在其微博上数次发表言论,指责王凤雅家属不积极治疗王凤雅,有诈捐嫌疑。水滴筹平台筹款记录单据显示,小凤雅家属先后发起两次个人求助,共有2249人次伸出援助之手。5月24日,河南太康县警方经过调查,认定这一事件不构成刑事案件,且筹来的钱款大部分都用在孩子的治疗上。水滴筹筹款35689元,通过微信筹款2949元,并将所剩余1301元善款交到了太康县慈善协会。
5月27日早上,作家陈岚在微博上回应,表示向小凤雅及网友道歉。“向在所有在这场风波中受到伤害的人们道歉。向凤雅的家人,向努力奔波的民政和公安及村镇干部,以及曾为孩子一起伤心难过的人们,在围观中被我的愤怒情绪伤害到的每一位网友道歉,并删除所有带有情绪冲动时的表达。”
对于此次被起诉一事,陈岚在微博再次进行公开回应:“1.相信法律公正,并不存在造谣。之前的长文已将凤雅事件前因后果写得非常清楚。如再有儿童被弃疗事件,仍然会依法报警,并尽个人最大努力援护。直至儿童保护进一步完善、儿童大病救济福利更好完善。2.不配合某些律师、媒体人炒作,尤其反对律师用当事人炒作。我起诉他人的名誉侵权案多起,审判结果出来之前,从不在网络宣传。3.希望此案经过法庭审理,厘清事实(而非媒体断章取义或煽情之事实)。”
来源:法制晚报