相信大家在检修背光板时对一亮即灭的现象有时是比较头疼的,背光一亮即灭一般来说是因为背光板上有故障,背光控制IC保护所致。一般来说保护分为过压保护和过流保护两种,从现象区分上来说,过流保护一般保护的比较迅速,一般来说闪一下就灭了,基本没有希望看见机器的开机LOGO,而过压保护一般来说相对比较慢,基本能维持1-2秒正常发光,大多数时候能看见机器LOGO。
对于这类故障,我的一般检修办法是想办法根据背光控制IC的芯片资料,断开机器的保护,先让机器强制工作起来,再进行下一步的检修。因为背光板控制IC种类很多,引脚定义也不尽相同,所以断开保护有时也比较麻烦。这里我就先针对过压保护,给大叫介绍一个断开保护的小技巧。
首先大家要熟悉大部分背光控制IC的引脚标注含义。在这里我要说的是一个叫TIMER的引脚。这个引脚做什么用的呢?因为背光板工作在较大电压和较大电流的状态下,所以背光板一般来说都设计得有比较完善的保护电路,但是保护是把双刃剑,灵敏的保护可以最大限度的避免我们的电路被进一步损坏,但过于灵敏的电路就有可能因为误触发给我们带来麻烦!所以TIMER就出现了,这个引脚外一般通过一个1-2uF的电容到地,当输出电路出现过压时,IC内部的开关被打开,对该电容进行充电。当充电到一定值时,IC启动内部保护功能,IC被关闭,停止驱动脉冲输出。改变电容的大小,可以改变IC启动保护时间的快慢,电容越大,保护越慢;电容越小,保护越快。一般设计保护时间在1-2S。看到这里大家明白了吧,过压保护电路真正动作其实是被他最终触发的,假如它上面的电压达不到设定的阀值,那么保护电路是不会动作的,所以说加入我们把这个引脚对地短接,那么保护电路就形同虚设了!
液晶高压板去保护的方法
通常会碰到一些显示器只有一根灯管坏和保护电路异常引起的黑屏故障,为做到快修我们通常会去把芯片的保护电路去掉。以下是在维修中碰到和网上查到的一些芯片的去保护方法,希望能对大家有些帮助。

举例芯片的控制电路
逆变器控制芯片OZ960控制电路分析
一:芯片的内部框图

二:引脚功能

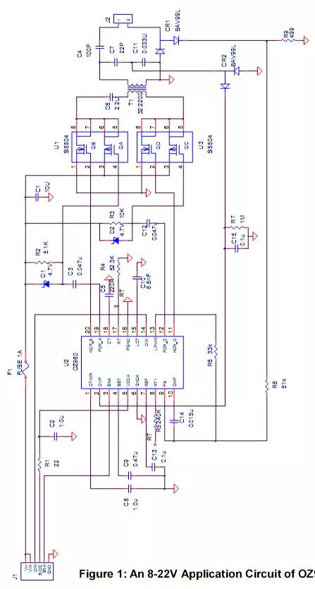
三:基本的应用电路

四:原理分析。(以上图为例)
OZ960处理芯片是很多厂家都用到的逆变器控制芯片,在内部包含的4个驱动输出信号,可同时驱动4组MOS管,可以很好的应用到大屏幕的液晶电视上,此芯片是比较早期的处理芯片,内部还包含了一些保护电路.启动电路等。
开机时,OZ960的5脚得到5V的工作电压,4脚的软启动电路开始工作。3脚输入开关信号,整个电路开始工作,由11.12.19.20脚输出的驱动信号,驱动MOS管U1.U3开始工作,U1.U3的交替导通产生的交变电流经过T1的升压,达到液晶电视的灯管所需要的电压,灯管开始工作。
反馈电路:C4为输出电容,C7. C11为输出平衡电容,达到输出平衡的目的。CR1整流后的电压经过R8.R9的输入到oz960的9脚,通过内部的比较器,控制输出驱动信号的大小,同时也是控制MOS管导通和截至的时间。由CR2.C15.R7组成的电压反馈电路,反馈到OZ960的2脚,通过与内部的2V的比较器比较,达到保护和控制的目的。
亮度控制信号分析,14脚输入的亮度控制信号与13脚的反馈信号比较,控制输出亮度的高低。达到控制亮度的目的。
我是液晶爱好者小林,每天干货分享,喜欢的朋友关注一下我,谢谢大家。