
不知道大家现在都在什么地方*载下**软件——是找不到真正*载下**按钮的软件*载下**站?某些鱼龙混杂的论坛?还是软件官网?作为一个长期上网的老司机,不管是小众软件、原创软件还是破解软件都用过不少。电脑至今没有中招,因为我对任何人提供的任何软件都怀有戒心。我希望你们也是如此,不要轻易相信任何人,包括我。
我得到软件的第一件事不是去双击运行,而是进行查毒。一般电脑端安装的杀毒软件检查后,我还会上传到 VirusTotal,如果 VirusTotal 的结果有点费解,我还会上传腾讯哈勃,最后进行综合判断。
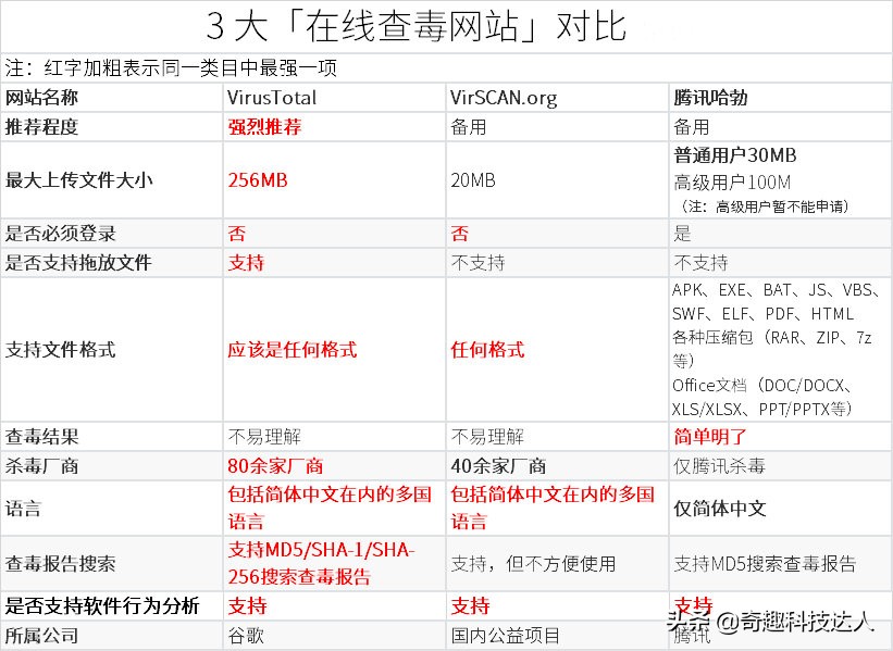
下面就分别介绍一下我们日常生活中最常用的 3 大查毒网站——VirusTotal、VirSCAN.org 以及腾讯哈勃。
3 大查毒网站详细对比
VirusTotal、VirSCAN.org 以及腾讯哈勃三者之中,我强烈推荐全球最大的免费在线查毒网站——VirusTotal,由于 VirusTotal 太过强大,基本吊打了 VirSCAN.org,所以 VirSCAN.org 沦为备用选择。如果你看不懂 VirusTotal/VirSCAN.org的报毒结果(放心,下文有他们的报毒结果解析),还可以上传腾讯哈勃,它的报毒结果简单粗暴,就连电脑小白都能看懂,不过总体而言还是不及 VirusTotal,依旧作为备用选择。

VirusTotal 使用教程
官方网址:https://www.virustotal.com/
VirusTotal 是 全球最大的免费在线查毒网站,现隶属于 Google 的母公司 Alphabet。有谷歌背书,大家尽可以放心使用。

VirusTotal是一个免费的病毒,蠕虫,木马和各种恶意软件分析服务。它与传统杀毒软件的不同之处是它通过多种防毒引擎扫描文件。使用多种反病毒引擎可以令使用者通过各防毒引擎的侦测结果,判断上传的档案是否为恶意软件。
事实上,没有任何一款软件可以提供 100% 的病毒及恶意软件检测率。它可以通过电子邮件或直接上传的方式分析不大于 128MB 的文件。
VirusTotal 曾在 PC World 杂志(美国版)的评选中,荣获 2007 年最优秀的 100 款产品之一的称号。2012 年 9 月 7 日 被 Google 收购。
——引自维基百科
使用 VirusTotal 共分为 3 步:
- 上传文件
- 等待结果
- 分析结果
VirusTotal 的使用方法也很简单,只需访问网站并将需要检查的文件拖放到其页面的任意位置上,VirusTotal 就会返回近 70 款杀毒软件对该文件的扫描结果。在如此多的杀毒软件的把关之下,想出差错都难
如何分析 VirusTotal 的扫描结果?
由于不同杀毒软件对同一个文件的安全性有着不同的判断,一个安全的文件(比如真正的破解器)有可能会被很多杀毒软件判定为危险,而一个危险的文件(比如广告软件)也有可能会被很多杀毒软件判定为安全。
这下我们该怎么办才好呢?这时,我们可以将注意力重点放在 ESET 和 Kaspersky 这两家实力强劲但报毒风格不太一致的业界顶级杀毒软件上。借助这个表格,你可以非常轻松地判断出文件的本质:
下面我们就以 ESET-NOD32 和卡巴斯基(即 Kaspersky)的报毒策略进行分析对比。

1. VirusTotal 分析结果主要判断方法
如果 ESET-NOD32 分析结果为 HackTool 或卡巴斯基(即 Kaspersky)分析结果为 not-a-virus/Clean,那便可安心一些,多半为破解程序。如果是其他的分析结果,那可就的小心谨慎了。
注:此方法亦适用于 VirSCAN.org 网站
这张图之所以将判断的重点放在了破解资源(包括游戏外挂)上,是因为这类文件往往是各种病毒伪装的对象。ESET 和 Kaspersky 对于真正有害的文件都有着近乎相同的态度,但是前者更倾向于明确指出破解器和游戏外挂本身的性质,比如 HackTool 和 PUA,而后者更倾向于将这类灰色软件标记为安全。因此,综合考量两家杀毒软件的共性和差异,就可以八九不离十地判断出文件的庐山真面目了。
此外,VirusTotal 还会计算出文件的特征值(MD5、SHA-1 和 SHA-256)并核查其数字签名的状态。 将这两个信息与文件官方提供的特征值和数字签名信息做比对,我们就能知晓这个文件在传播的过程中是否遭到恶意篡改。


2. VirusTotal 分析结果次要判断方法
最后,VirusTotal 还有一套评分机制。 VirusTotal的注册用户可以对一些误报情况较为严重的文件给出自己的看法,「赞」和「踩」的比例可以让我们的判断更加准确。

通过「安全」和「不安全」的人数来判断软件是否安全是个省时省力的方法,但并不是每个文件都有人来投票/评论。在*日我**常使用中,大多数文件都没有人投票/评论,所以只能成为次要判断方法。
VirSCAN.org 使用教程
官方网址:http://www.virscan.org/
VirSCAN.org 与 VirusTotal 使用方法都差不多,上文 VirusTotal 分析结果主要判断方法亦适用于分析 VirSCAN.org 的结果,这里便不再赘述。

腾讯哈勃使用教程
官方网址:https://habo.qq.com/

腾讯哈勃会直接告诉你文件的危险程度,简单明了,非常适合大众使用。一般人直接看个结果即可,因为其他的分析报告不是专业人士很难看懂。

另外由于腾讯哈勃必须要登录账号(使用 QQ 登录)才能上传文件,所以它也就能查询历史记录以及*载下**分析报告,不过对于我们这些普通用户而言意义不大。
总结
即便经过上面的重重考验,我们也不能对任意一个文件下个结论,说是绝对有毒/无毒。网站报毒不代表文件一定有毒,为什么这么说,因为有些破解补丁什么的就极易被网站报毒,但是软件本身并没有毒。相反的,网站不报毒不代表文件一定无毒,因为有些是新型病毒,杀毒软件的病毒库都还没有来得及更新呢!所以它不报毒。
在这个混乱的网络世界中,单凭自己的头脑或是单一的杀毒软件来判断文件的善恶是远远不够的。借助 VirusTotal 综合考量大量杀毒软件和大量网友的意见,并辅以自己清醒冷静的头脑分析,即可将风险降到最低。
愿本文所述的技巧能让你今后在网上的驰骋更加安全,更加安心。