高新技术企业资本运作(IPO或并购重组)的相关建议
某企业申请高新技术企业认定申请材料封面

摘要:对拟IPO或并购重组企业而言,所谓国家高新资格已部分异化为一次性的省级税收补贴。高新技术企业特别是诸多在中介机构操作之下强行申请的企业不论是进行IPO还是并购重组,都会面临高新企业资质被质疑的情形。本人根据数十年的投行工作经验,对高新技术企业资本运作(IPO或并购重组)主要观点建议分享如下:
(1)忘记自身是高新技术企业,不论是IPO还是并购重组,其对合规性的要求非常之苛刻。部分高新技术企业为了正常推进IPO,甚至放弃了明显达不到高新技术企业标准的高新技术企业资质;部分高新技术企业并购重组时,收益法预测盈利时假设未来适用25%的企业所得税率。
(2)如果存在其他税收优惠的情形下,也可以考虑申请诸如“西部大开发”中鼓励类目录中的15%的所得税率。合理的税收筹划应该是中介机构思考的永恒话题之一。
(3)中国已经逐渐步入研发驱动型国家,新的“ 科创板” 以及“注册制创业板”均鼓励科技创新,2019年,中国全社会研发投入达2.17万亿元,占GDP比重为2.19%。国家以及各级政府机构层面出台了众多支持企业进行科技研发的政策, 如果企业暂时未达到高新技术企业的标准,则应苦练内功,充分做好申请高新技术企业的准备 。高新企业除了享受15%的企业所得税以及研发投入加计扣除的优惠外,还可以额外优先获得众多的科技经费补贴。不同的区域以及行业可能会略有差异,建议企业成立专门研究宏观经济政策及行业产业政策的部门主动去了解并申请相关补助。
2013年-2019年,A股上市公司研发投入总额由1,980.64亿元增长至8,610.95亿元,研发投入到中位数由0.00亿元增长至0.53亿元。其中,2019年研发投入到中位数为0.53亿,前25%分位为1.39亿,后25%分位为0.15亿。
2013年-2019年,A股上市公司研发投入比的中位数由0.00%增长至3.47%。 其中,2019年研发投入占比中位数为3.47% ,前25%分位为5.64%,后25%分位为0.67%。
(4)经过2020年的疫情,政府各部门对信息的获取以及分析能力极大增强,原来诸多简单粗暴方式获得的高新技术企业资质的方法大概率在未来不适用,如只是简单的将成本重新分类为研发费用。部分区域,甚至要求研发加计扣除与高新技术企业复审中的研发投入想匹配。未来,企业必须加强IT相关的投入。
(5)投行尽职调查工作,可以将企业申请“ 高新技术企业 ”以及申请“ 省级技术中心 ”、“ 国家家技术中心 ”中关于技术方面的资料作为招股说明书及重组报告中“业务与技术”章节的资料来源。不应该存在高新技术企业申请资料与资本市场公开披露资料两张皮的情况。
一、高新技术企业资本运作的相关建议
中国对高新技术企业的认定和统计,最早于1989年在广东起步。据悉,广东省科委在1989年起草全国的高新技术企业认定标准时,最初曾希望按照国际通行的口径,即主要根据企业研究开发经费与销售额之比,通过设置某一界定值,选择出统计对象。然而即使以较低的水平设置界值,如国际为6%,中国以2.117%为标准,当年广东符合入选标准的企业仅有86家。
于是,广东提出"产品法"统计办法,即参照美国尖端技术产品(ATP)分类体系,设置了中国的高新技术产品目录,将计算机与通信等九大类产品纳入其中,企业的总销售额中只要有50%的产品属于该目录范围,无论该产品是自主研发还是来料加工,甚至是仿制,都可获评高新技术企业。这样,各地统计数字就显得"好看多了"。这时获得认定的高新企业有荣誉、无实惠。
1991年,国务院发布《国家高新技术产业开发区高新技术企业认定条件和办法》,认定标准仍主要采用"产品法",但规定通过认定并进入国家高新技术产业开发区内的高新技术企业,可享受财政、税收、金融、贸易等一系列优惠政策。
从那时起,国家开始将高新技术企业及其产值增长情况列入各地政府官员政绩考核范围,一些地方官员为了追求政绩,进一步放宽高新技术园区的入园条件,都可以入园,享受优惠政策。2008年出台的《高新技术企业认定管理办法》(国科发火[2008]172 号),对技术研发投入设定更为严格的标准。
1、资本运作中与高新技术企业相关的反馈意见
2011年9月30日,上海证券报报道了《贝因美被审计揭出伪高新 将补缴税款5892万元》,对此,发行一部目前重新要求关注高新技术企业的审核,要求中介机构核查并出具明确意见,如认定不符合要求或者上市后不符合高新技术企业的条件,应要求充分揭示风险。

高新技术企业进行资本运作,不论是IPO还是并购重组,反馈问题一般如下:
1、与IPO相关的反馈问题如下:请保荐机构、发行人律师核查并在招股说明书中披露:(1)发行人获得高新技术企业认定的时间、有效期,发行人是否符合《高新技术企业认定管理办法》相关规定的具体内容,报告期内因此享受的优惠政策和依据、对发行人的影响以及相关优惠政策适用是否符合规定。(2)发行人高新技术企业资格已到期或即将到期的,请在"风险因素"和"重大事项提示"部分披露发行人不能通过复审对其的具体影响。(3)发行人的高新技术企业资格于【】年到期后也未再申请复审,不再享受企业所得税优惠,请结合上述情形说明发行人的技术研发优势是否逐步减弱,该状况对发行人未来发展的影响。【P.S招股说明书以及重组报告均是以合并报表口径来披露人员数、研发费用占比,而高新技术企业申请材料中的内容是以法律实体为口径的。】
2、与并购重组相关的反馈问题如下:申请材料显示,标的公司为高新技术企业,有效期为3年。本次收益法评估假设高新技术企业资格到期后可续展,所得税率仍为15%。请你公司补充披露:(1)高新技术企业资格到期后续展是否存在法律障碍,享受税收优惠是否具有可持续性。(2)相关假设是否存在重大不确定性及对本次交易估值的影响。请独立财务顾问、律师和评估师核查并发表明确意见。
2、高新技术企业的认定条件
根据《高新技术企业认定管理办法》规定,要通过国家高新技术企业的认定,需要同时满足八大条件:
(1)企业申请认定时须注册成立一年以上;
(2)企业通过自主研发、受让、受赠、并购等方式,获得对其主要产品(服务)在技术上发挥核心支持作用的知识产权的所有权;
(3)对企业主要产品(服务)发挥核心支持作用的技术属于《国家重点支持的高新技术领域》规定的范围;
(4)企业从事研发和相关技术创新活动的科技人员占企业当年职工总数的比例不低于10%;
(5)企业近三个会计年度(实际经营期不满三年的按实际经营时间计算,下同)的研究开发费用总额占同期销售收入总额的比例符合如下要求:
1. 最近一年销售收入小于5,000万元(含)的企业,比例不低于5%;
2. 最近一年销售收入在5,000万元至2亿元(含)的企业,比例不低于4%;
3. 最近一年销售收入在2亿元以上的企业,比例不低于3%。
其中,企业在中国境内发生的研究开发费用总额占全部研究开发费用总额的比例不低于60%;
(6)近一年高新技术产品(服务)收入占企业同期总收入的比例不低于60%;
(7)企业创新能力评价应达到相应要求;
(8)企业申请认定前一年内未发生重大安全、重大质量事故或严重环境违法行为。
3、2008与2016年高新技术企业认定条件比较
2016年以来,根据《高新技术企业认定管理办法》(国科发火〔2016〕32号),中国高新技术企业的门槛其实是在大幅下降的,特别是研发人员占比方面,旧规要求大专以上学历要占30%,新规则只强调从事研发相关的人员占比不低于10%。
高新技术企业新旧规则核心条件对比

4、高新技术企业申请存在的乱象
(1)一些企业采用列空头研发人员或学历证书凑数。规定的技术人员占员工总数比例之类的问题,都可以在表上随便填,有些省市需要社保局出具证明,大部分省市什么证明都不需要。
(2)公司经营中招用大量派遣员工、短期临时工的情况,致使在册总人数远较现实中为低。
(3)财务人员对企业研发和生产经营过程中同时消耗的材料、燃料和动力费用未进行准确、合理的计算和区分,更无法准确核算其中的研究开发费用,进而也就无法向税务部门提供研发过程中"产供销"以及单独核算的费用等一系列书面证明资料。
(4)有的企业号称有多项或以上知识产权,但是并无知识产权证书、转让合同或者独占许可合同予以支持;另一些企业虽然可提供知识产权证书,权利人却不是公司,也没有签署转让合同或者独占许可合同。
5、高新技术企业资本运作(IPO或并购重组)的相关建议
对拟IPO或并购重组企业而言,所谓国家高新资格已部分异化为一次性的省级税收补贴。高新技术企业特别是诸多在中介机构操作之下强行申请的企业不论是进行IPO还是并购重组,都会面临高新企业资质被质疑的情形。本人根据数十年的投行工作经验,主要观点建议分享如下:
(1)忘记自身是高新技术企业,不论是IPO还是并购重组,其对合规性的要求非常之苛刻。部分高新技术企业为了正常推进IPO,甚至放弃了明显达不到高新技术企业标准的高新技术企业资质;部分高新技术企业并购重组时,收益法预测盈利时假设未来适用25%的企业所得税率。
(2)如果存在其他税收优惠的情形下,也可以考虑申请诸如"西部大开发"中鼓励类目录中的15%的所得税率。合理的税收筹划应该是中介机构思考的永恒话题之一。
(3)中国已经逐渐步入研发驱动型国家,新的"科创板"以及"注册制创业板"均鼓励科技创新,2019年,中国全社会研发投入达2.17万亿元,占GDP比重为2.19%。国家以及各级政府机构层面出台了众多支持企业进行科技研发的政策,如果企业暂时未达到高新技术企业的标准,则应苦练内功,充分做好申请高新技术企业的准备。高新企业除了享受15%的企业所得税以及研发投入加计扣除的优惠外,还可以额外优先获得众多的科技经费补贴。不同的区域以及行业可能会略有差异,建议企业成立专门研究宏观经济政策及行业产业政策的部门主动去了解并申请相关补助。
2013-2019年A股上市公司研发投入统计

2013年-2019年,A股上市公司研发投入总额由1,980.64亿元增长至8,610.95亿元,研发投入到中位数由0.00亿元增长至0.53亿元。其中,2019年研发投入到中位数为0.53亿,前25%分位为1.39亿,后25%分位为0.15亿。
2013-2019年A股上市公司研发投入占收入的比例统计

2013年-2019年,A股上市公司研发投入比的中位数由0.00%增长至3.47%。其中,2019年研发投入占比中位数为3.47%,前25%分位为5.64%,后25%分位为0.67%。
(4)经过2020年的疫情,政府各部门对信息的获取以及分析能力极大增强,原来诸多简单粗暴方式获得的高新技术企业资质的方法大概率在未来不适用,如只是简单的将成本重新分类为研发费用。部分区域,甚至要求研发加计扣除与高新技术企业复审中的研发投入想匹配。未来,企业必须加强IT相关的投入。
(5)投行尽职调查工作,可以将企业申请"高新技术企业"以及申请"省级技术中心"、"国家家技术中心"中关于技术方面的资料作为招股说明书及重组报告中"业务与技术"章节的资料来源。不应该存在高新技术企业申请资料与资本市场公开披露资料两张皮的情况。
某企业申请高新技术企业认定申请材料目录1

某企业申请高新技术企业认定申请材料目录2

二、高新技术企业资本运作相关案例
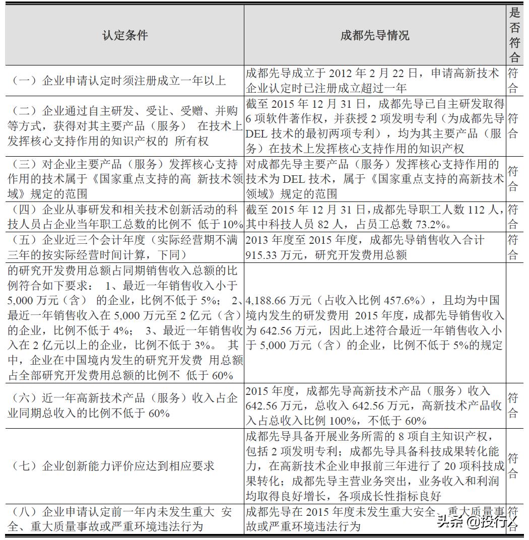
1、成都先导(688222)
问题16:请发行人说明:( 1 )发行人获得高新技术企业认定的时间、有效期,发行人是否符合《高新技术企业认定管理办法》相关规定的具体内容,报告期内因此享受的优惠政策和依据、对发行人的影响以及相关优惠政策适用是否符合规定;( 2 )发行人高新技术企业资格已到期或即将到期的,视具体情况,补充披露发行人不能通过复审对其生产经营的影响以及相应风险。
请保荐机构、发行人律师核查并发表明确意见。
回复:
一、发行人获得高新技术企业认定的时间、有效期,发行人是否符合《高新技术企业认定管理办法》相关规定的具体内容,报告期内因此享受的优惠政策和依据、对发行人的影响以及相关优惠政策适用是否符合规定
(一)发行人获得高新技术企业认定的时间、有效期
2016年11月4日,发行人获发《高新技术企业证书》证书编号GR201651000138),证书有效期为三年。
(二)发行人是否符合《高新技术企业认定管理办法》相关规定的具体内容
根据发行人于2016年8月7日提交的高新技术企业申请材料,发行人符合《高新技术企业认定管理办法》(国科发火〔2016〕32号)第十一条有关高新技术企业认定条件的相关规定,具体情况如下:

(三)报告期内因此享受的优惠政策和依据、对发行人的影响以及相关优惠政策适用是否符合规定
2016年11月4日,发行人被认定为高新技术企业,并于2017年1月19日向国家税务总局成都高新技术产业开发区税务局进行了企业所得税的税收优惠备案。发行人2016年度、2017年度及2018年度享受高新技术企业的税收优惠政策,企业所得税税率为15%。发行人2016 年度、2017 年度亏损,2018 年度弥补了以前年度亏损后未缴纳企业所得税,未享受高新技术企业所得税税收优惠;自2019年1月1日至3月31日的期间,发行人暂按15%的企业所得税税率计缴企业所得税。
根据《中华人民共和国企业所得税法》《中华人民共和国企业所得税法实施条例》《国家税务总局关于实施高新技术企业所得税优惠有关问题的通知》《国家税务总局关于实施高新技术企业所得税优惠政策有关问题的公告》等相关规定,对于国家需要重点扶持的高新技术企业,减按15%的税率征收企业所得税。
报告期内,发行人享受的企业所得税税收优惠政策符合上述规定。
二、发行人高新技术企业资格已到期或即将到期的,视具体情况,补充披露发行人不能通过复审对其生产经营的影响以及相应风险
以下楷体加粗内容发行人已在招股说明书"第四节 风险因素"之"四、财务风险"中修改、补充披露:
税收优惠政策变动的风险
报告期内,发行人享受了多项税收优惠,包括高新技术企业所得税税收优惠(自2016年起三年度内执行15%的企业所得税税率)、所签订的技术转让及技术开发合同在国家税务总局成都高新技术产业开发区税务局备案后享受增值税免税优惠。
如相关税收优惠政策发生变动 , 公司不能继续符合税收优惠政策条件,将面临因不再享受相应税收优惠而导致净利润下降的风险。
2016年11月4日,发行人获发《高新技术企业证书》证书编号GR201651000138),证书有效期为三年。发行人取得的高新技术企业资格将于2019年11月到期,发行人正在按照程序申请复审。报告期内,发行人享受高新技术企业的税收优惠政策,企业所得税税率为15%。发行人2016 年度、2017 年度亏损,2018 年度盈利金额不足以弥补以前年度亏损,因此当年未缴纳企业所得税;自2019年1月1日至3月31日的期间,发行人暂按15%的企业所得税税率计缴企业所得税。若发行人高新技术企业资格复审未获得批准,或国家相关税收优惠政策发生不利变化,发行人将按照25%的税率缴纳企业所得税,公司的利润水平将受到一定程度影响。
三、请保荐机构、发行人律师核查并发表明确意见
(一)核查程序
就上述事项,保荐机构、发行人律师履行了以下核查程序:
1、查验了发行人2016年的《高新技术企业证书》及高新技术企业申请材料;
2、查验了发行人报告期内的企业所得税的税收优惠备案文件、《审计报告》;
3、查阅了《中华人民共和国企业所得税法》《高新技术企业认定管理办法》等相关法律法规的规定。
(二)核查意见
经核查,保荐机构、发行人律师认为:
1、发行人符合《高新技术企业认定管理办法》相关规定的具体内容;
2、报告期内,发行人享受的高新技术企业所得税税收优惠政策符合相关法律法规的规定。
2、无锡市瑞尔精密机械股份有限公司(IPO被否)
2009 年12 月22 日,发行人前身瑞尔机械取得江苏省科学技术厅、江苏省财政厅、江苏省国家税务局、江苏省地方税务局联合颁发的《高新技术企业证书》(编号:GR200932001231),有效期为三年,发行人《高新技术企业证书》目前仍在有效期内。
根据《高新技术企业认定管理办法》(国科发火〔2008〕172 号)、《高新技术企业认定管理工作指引》(国科发火〔2008〕362 号)和《国家重点支持的高新技术领域》,保荐机构及发行人律师对瑞尔精机是否符合高新技术企业条件的相关具体情况进行了详细核查,情况如下:

保荐机构及发行人律师认为,发行人取得高新技术企业资格的程序合法有效,截至目前持续符合《高新技术企业认定管理办法》中高新技术企业的相关条件。依据发行人的说明,发行人未来将持续贯彻现有相关措施,在可预见的时间内不存在因不符合上述条件而被取消高新技术企业资格的风险。
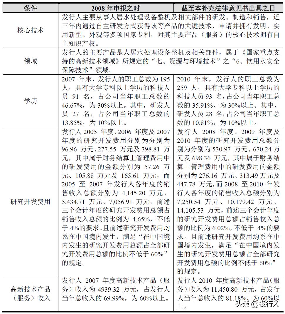
3、开能环保(300272)IPO
反馈问题第1 题:请保荐机构和发行人律师、申报会计师对发行人是否符合高新技术企业的条件发表核查意见,并在招股说明书中补充披露。
反馈答复:经本所律师核查,发行人于2008 年12 月25 日获得上海市科学技术委员会、上海市财政局、上海市国家税务局、上海市地方税务局联合颁发的证书编号为GR200831001104 号的《高新技术企业证书》,有效期为三年。
依据《高新技术企业认定管理办法》(国科发火[2008]172 号)和《高新技术企业认定管理工作指引》(国科发火[2008]362 号)以及《国家重点支持的高新技术领域》等法律、法规和规范性文件的规定,以及上海众华沪银会计师事务所有限公司出具的沪众会字(2008)第3773 号《专项审计报告》、青岛振青会计师事务所有限公司上海分公司出具的青振沪专审字(2011)第056 号《审计报告》,发行人于2008 年申报高新技术企业资格之时以及截至本补充法律意见书(三)出具之日,在以下方面均具备高新技术企业条件:

4、贝因美(002570)上市后高新技术企业资格被取消而补税
浙江贝因美科工贸股份有限公司关于收到补缴税款通知的公告
公司于近日收到杭州市滨江区国家税务局的通知:根据《审计署关于浙江省国家税务局2009年至2010年税收征管情况的审计决定》(审财决[2011]193号),审计署认定,我单位存在:2008年申报高新技术企业资格时,前三年实际投入的研发费用占销售收入的比重仅为0.65%;且申报的发明专利与其主要产品的核心技术不直接相关。减免的2008年度和2009年度高新技术企业所得税,需补缴税款58,927,096.40元。
本事项,将减少公司的净资产及公司资金58927096.40元,将影响2008年、2009年度净利润分别为10,822,485.57元、48,104,610.83元。公司将于2011年9月29日补缴上述税款。
依据企业会计准则第 28 号之相关规定,本事项应为会计前期差错,公司拟采用追溯重述法调整更正相应年度财务报表,具体需经审计机构审核确定,并提交公司董事会审议批准。如果本事项经董事会审议批准,公司将采用追溯重述法调整更正相应年度财务报表,本事项将不影响公司 2011 年度的净利润。
5、东湖高新(600133)高新技术企业资格被取消而补税
武汉东湖高新集团股份有限公司
鉴于审计署对湖北省国家税务局2009年至2010年税收征管情况进行审计,认定武汉东湖高新集团股份有限公司(以下简称"公司")2007年不具备高新技术企业认定条件,2008年、2009年高新技术产品收入占销售收入的比例均未达到60%的规定比例,不得享受高新技术企业所得税优惠政策,已享受优惠的,应补缴已减免的企业所得税税款。
本公司已于2011年6月17日补缴 2008年、2009年所得税税款1774.4万元及滞纳金490.27万元。
本次补缴行为对公司财务状况和经营成果的影响,需经审计机构审核确定,并提交公司董事会审议批准。
公司承诺将及时披露有关审核结果情况。
6、精艺股份(002295)上市后高新技术企业资格被取消而补税
广东精艺金属股份有限公司关于子公司2010年度所得税汇算清缴完成情况的公告
佛山市顺德区精艺万希铜业有限公司(以下称"精艺万希")为本公司控股子公司。根据广东省科学技术厅、广东省财政厅、广东省国家税务局和广东省地方税务局联合下发的《关于公布广东省2008年第一批高新技术企业名单的通知》(粤科高字[2009]28号),精艺万希被认定为高新技术企业,自2008年1月1日至2010年12月31日可享受15%的企业所得税优惠税率。
由于精艺万希2009年未达高新技术企业认定标准的条件,在2009年度所得税汇算清缴工作中,其税务主管部门要求精艺万希2009年度企业所得税年度申报需按25%税率计缴企业所得税(该事项已于2010年6月9日在《证券时报》、《中国证券报》及巨潮资讯网<http://www.cninfo.com.cn>上公告)。为谨慎起见2010年度精艺万希按25%的税率计提了企业所得税。
在2011年5月31日完成的2010年度企业所得税汇算清缴工作中,精艺万希的税务主管部门同意其适用高新技术企业15%的企业所得税优惠税率,减免精艺万希2010年度企业所得税4,181,921.85元。相关减免税额将递减当期所得税费用。
精艺万希高新技术企业资格复审工作正在进行中,为谨慎起见精艺万希将按25%的税率计提2011年企业所得税。
7、中顺洁柔(002511)上市后高新技术企业资格被取消而补税
中顺洁柔纸业股份有限公司关于2010年度所得税汇算清缴完成情况的公告
中顺洁柔纸业股份有限公司(以下称"中顺洁柔")因所得税率调整,公司应补缴2010年所得税款5,556,750.11元。
根据《关于公布广东省2009年高新技术企业名单的通知》,中顺洁柔公司被认定为高新技术企业,取得了广东省科学技术厅、广东省财政厅、广东省国家税务局和广东省地方税务局联合下发的《高新技术企业证书》(证书编号:GR200944000865)。自2009年1月1日至2011年12月31日享受15%的企业所得税优惠税率,中顺洁柔2009年因同时享受中外合资企业二免三减半税收优惠政策,公司选择采用减半优惠政策缴纳所得税。2010年第1至第4季度按高新技术15%的所得税率向中山市国家税务局东升分局预缴了企业所得税。
由于中顺洁柔2010年高新技术产品收入占总收入的比例未达高新技术企业认定标准规定的"高新技术产品(服务)收入占企业当年总收入的60%以上",在2011年6月28日完成的2010年度所得税汇算清缴工作中,中山市国家税务局东升分局要求中顺洁柔2010年度企业所得税年度申报需按25%税率计缴企业所得税。中顺洁柔因税率差应补缴所得税为5,556,750.11元,扣除已预缴所得税后实补缴所得税为5,037,582.55元,将减少上市公司归属于母公司所有者权益5,556,750.11元。补缴税款将计入2011年当期费用,会对公司2011年经营业绩造成一定影响。
为谨慎起见中顺洁柔将按25%的税率计提并预缴2011年企业所得税,2011年度中顺洁柔实际适用税率将根据年终所得税汇算清缴情况确定。
三、背景文章
1、贝因美被审计揭出伪高新 将补缴税款5892万元
上海证券报
这是又一个上市公司"伪高新"被监管部门查实的案例,且也是目前公开信息中上市公司高新资格"掺假"最严重、追缴补税金额最高的案例。
值得一提的是,国家审计署正式的审计报告早已于6月发布,东湖高新当时即公告高新资格"被查"并需补税的情况,而贝因美却直至昨日方才披露。更值得关注的是,贝因美4月12日挂牌上市,此前中介机构是否核查其高新资质存"掺假"嫌疑?此后又是否知情审计署的监管动态及严重后果?
贝因美9月29日公告,公司于近日收到杭州滨江区国家税务局的通知,由于不符高新技术企业资格条件,需补缴2008年、2009年税款5892.7万元。
公告称,根据《审计署关于浙江省国家税务局2009年至2010年税收征管情况的审计决定》(简称《审计决定》),审计署认定,贝因美在2008年申报高新技术企业资格时,前三年实际投入的研发费用占销售收入的比重仅为0.65%;且申报的发明专利与其主要产品的核心技术不直接相关。查阅资料,贝因美此前已有东湖高新、精艺股份等上市公司披露过因监管部门查实高新资格"掺假"而需补税的情况。但以掺假程度与补税金额来衡量,贝因美为目前最严重者。
当日,贝因美股价跳低1.49%开盘,盘中一路震荡下行,并创下29.00元的历史新低,最终报收于29.30元,跌幅高达5.12%。该收盘价已较其IPO发行价42元"破发"超过30%。
更引人质疑的是,贝因美于4月12日挂牌上市,据今被曝"原形"未及半年,在已知案例中不仅耗时最短,而且时间相对滞后。
记者详查《审计决定》发现,该文件与审计署于6月27日公布的《2011年第34号:国家税务局系统税收征管情况审计结果》(简称《审计结果》)相互关联。《审计结果》介绍:审计署对国家税务总局和北京市、天津市、浙江省等18个省区市国税系统2009年至2010年的税收征管情况进行了审计,现将审计结果公开公告。
据《审计结果》,审计署抽查了148户高新技术企业,有9个省市的认定管理机构将17户不符条件的企业认定为高新,导致其2009年至2010年享受减免税优惠26.65亿元。其中,5户不拥有核心知识产权;2户产品不属于《国家重点支持的高新技术领域》规定的范围;3户申报的核心技术和主要产品收入没有相关性;3户高新技术产品(服务)收入占企业当年总收入的比例未达规定标准;3户研发费用占销售收入的比例低于规定比例;1户科技人员比例不符合规定要求。
《审计结果》还称,审计结束后,审计署向各地国税部门出具了审计报告,依法下达了审计决定,截至目前,国税总局及各省级国税局已部署了整改工作。
记者虽未获悉《审计决定》具体于何时下发至浙江国税局,但据上述文件,理应早于《审计结果》发布的6月27日,为何贝因美9月底才收到浙江国税局通知并公告此事?
同时,东湖高新的案例亦可印证上述质疑。6月20日,东湖高新公告,鉴于审计署对湖北省国家税务局2009年至2010年税收征管情况进行审计,认定公司2007年不具备高新技术企业认定条件,应补缴已减免的企业所得税税款。基于此,公司已于2011年6月17日补缴税款1774.4万元及滞纳金490.27万元。
此外,贝因美现仅将补税按会计差错进行财务处理,尚未提及相关监管部门是否将对此进行处罚、公司高新技术资格是否已取消、若未取消会否对2011年复审造成影响等事项。
由于高新资格可为企业带来10%的所得税减免,一旦失去,将较大程度地影响贝因美往后三年的利润水平。
客观而论,贝因美绝非上市公司"伪高新"最后一例。本报曾连续刊发《补税"后遗症"揭开IPO企业"高新"认证现状》、《首批高新技术企业面临严格复审 部分公司税收优惠或终》等多篇报道,随着监管部门的深度介入,预计将有更多企业被揭开"画皮"。
2、2011年第34号:国家税务局系统税收征管情况审计结果
根据《中华人民共和国审计法》的有关规定,审计署对国家税务总局和北京市、天津市、山西省、辽宁省、黑龙江省、上海市、浙江省、安徽省、山东省、河南省、湖北省、广东省、重庆市、四川省、云南省、甘肃省、宁夏回族自治区、深圳市18个省区市国税系统2009年至2010年的税收征管情况进行了审计。现将审计结果公告如下:
一、基本评价
审计结果表明,两年来,国税系统认真贯彻执行国家的宏观调控政策,以税制改革为重点,紧紧围绕依法组织收入和调控经济职能,坚持依法行政、依法治税,税收执法规范化程度和税收征管质量明显提高。
(一)积极落实国家宏观调控政策,推动税制改革。
国家税务总局和各级国税部门认真贯彻国家宏观调控政策的各项要求,推动增值税转型改革,落实企业所得税改革配套措施,为企业扩大生产和自主创新提供了有力支撑。积极实施结构性减税,大力支持经济结构调整和教育、文化、卫生、社会保障等民生领域的发展。及时执行调整的出口涉税政策,促进进出口贸易平衡稳定发展。
(二)努力克服困难、提高税收征管质量,实现税收稳步增长。
为克服国际金融危机给经济带来的不利影响,近年来,国家税务总局和各级国税部门通过健全纳税服务体系,规范和简化办税程序,进一步加强税源管理、纳税评估,大力推进信息管税,努力提高税收征管质量,较好地完成了收入任务。18个省区市国税系统2009年组织国内税收收入23258.07亿元,比上年增加1260.76亿元,增长5.42%;2010年组织国内税收收入26934.79亿元,增长15.81%。税收的稳步增长为国家实施宏观调控和保持经济社会平稳较快发展提供了财力保障。
(三)坚持依法治税,强化内部管理,优化税收环境。
近年来,国家税务总局和各级国税部门不断强化内部管理,着力推进依法行政、依法治税。通过集中清理和加强管理,国税系统较大幅度地减少了涉税审批事项,进一步规范了审批行为。两年来,国家税务总局共组织7次税收专项检查和124户重点税源企业的税务检查,开展打击制售假发票和非法*开代**发票专项整治行动,整顿规范税收秩序,促进了税收环境的优化。
但审计也发现,部分国税局人为调节税收进度,影响年度税收真实性的问题比较突出;部分国税局办理涉税审批事项不合规,对企业纳税申报审核不严,一些基层国税局违规*开代**发票,一些企业虚开增值税专用发票,购买、使用虚假发票,一些不符合条件的企业享受高新技术企业税收优惠政策,还有个别税收管理办法不完善,造成税款流失。
二、审计发现的主要问题
(一)有的地方人为调节税收收入进度,提前或延缓征收税款,影响年度税收真实性。
受税收计划影响或地方政府干预,2009年至2010年,15个省区市有62家国税局通过违规批准企业缓税、少预征税款、多退税款等方式,少征287户企业当期税款,影响年度收入263亿元(其中,2009年174.82亿元、2010年88.18亿元);9个省区市有103家国税局通过违规提前征收、多预征税款等方式,向397户企业跨年度提前征税33.57亿元(其中,2009年30.33亿元、2010年3.24亿元)。
(二)有的涉税审批或涉税意见不合规,对企业不实申报审核不严,造成税款流失34.05亿元。
国家税务总局个别司2009年至2010年,以非正式公文"司便函"的形式,批准企业对超过认证期限的增值税发票进项税额17.29亿元予以抵扣。12个省区市的27家国税局违规为58户企业办理减免退税25.78亿元。18个省区市的73家国税局对企业少报收入、多报支出等问题审核不严格,少征税款8.27亿元。
(三)部分国税局违规*开代**发票,一些企业违法购买使用发票、虚开增值税发票,造成税款流失14.33亿元。
近几年,国税系统开展了一系列发票专项整治行动,但在发票管理和使用中仍然存在一些突出问题,有10个区县级国税局为没有真实贸易背景的小规模纳税人*开代**发票,造成税款流失9.11亿元;15户企业虚开发票和使用假发票,造成税款流失5.22亿元。从审计情况看,违规*开代**、虚开或接受虚开发票主要发生在买卖煤炭等矿产资源、废旧物资和生产软件的企业。目前,审计署已向有关部门移送涉嫌发票违法犯罪案件线索11起。
(四)高新技术企业税收优惠政策执行不严的现象仍然存在,造成税款流失26.66亿元。
审计抽查了18个省区市的148户高新技术企业,不具备资格和不符合条件的企业违规享受优惠政策的问题与上次审计相比有明显下降,但仍有9个省市的认定管理机构将17户不符合条件的企业认定为高新技术企业,导致这些企业2009年至2010年享受高新技术企业减免税优惠26.65亿元。其中,5户企业不拥有核心知识产权,2户企业产品不属于《国家重点支持的高新技术领域》规定的范围,3户企业申报的核心技术和主要产品收入没有相关性,3户企业高新技术产品(服务)收入占企业当年总收入的比例未达到国家规定标准,3户企业的研发费用占销售收入的比例低于规定比例,1户企业的科技人员比例不符合规定要求。此外,审计还发现个别国税局对不在高新技术企业名单之内的企业给予了税收优惠117.59万元。
(五)跨地区经营汇总纳税企业所得税管理办法还不够完善,造成税款流失1.34亿元。
2008年以来,国家税务总局相继出台了多项汇总纳税的管理制度和办法,要求汇总纳税企业分支机构所在地税务机关依法履行监管职责。审计抽查了4家实行跨地区经营汇总纳税企业的部分二、三级分支机构,有56个分支机构存在虚列支出、少计收入、违规税前扣除等问题,流失税款1.34亿元。汇总纳税企业税收征管办法不完善,分支机构所在地税务机关缺乏监管动力和压力,导致监管缺失,是造成上述问题的一个重要原因。审计还发现3个省市的有关税务机关近两年来对一些汇总纳税企业在本省市的三级分支机构没有开展过税务检查,这些分支机构也未向有关税务机关报送过相关资料。
三、审计发现问题的整改情况
审计结束后,审计署向国税部门出具了审计报告,依法下达了审计决定,国家税务总局及各省级国税局对审计发现的问题很重视,多次专门召开会议研究部署整改工作。截至目前,有关国税局调节收入进度问题已整改完毕;一些国税局已追缴违规减免的税款3007万元;部分国税局对企业申报不实、多列成本少计收入等问题,已重新审核并追征税款入库2.4亿元;对于发票管理使用方面问题,有的正在立案查处,有的责任人已受到处分;对于不符合条件企业享受高新技术税收优惠问题,有的国税局已提请认定机构对相关企业进行复核;相关政策不完善之处,国家税务总局正在研究解决。审计署将继续跟踪审计查出问题的整改情况。
四、高新技术企业相关税务规则
1、《中华人民共和国企业所得税法》
第二十八条
国家需要重点扶持的高新技术企业,减按15%的税率征收企业所得税。
对经济特区和上海浦东新区内在2008年1月1日(含)之后完成登记注册的国家需要重点扶持的高新技术企业(以下简称新设高新技术企业),在经济特区和上海浦东新区内取得的所得,自取得第一笔生产经营收入所属纳税年度起,第一年至第二年免征企业所得税,第三年至第五年按照25%的法定税率减半征收企业所得税。
《国务院关于经济特区和上海浦东新区新设立高新技术企业实行过渡性税收优惠的通知》(国发[2007]40号)
2、《国家税务总局关于高新技术企业资格复审期间企业所得税预缴问题的公告》
国家税务总局公告2011年第4号
根据《中华人民共和国企业所得税法》、《中华人民共和国企业所得税法实施条例》、《科学技术部 财政部 国家税务总局关于印发〈高新技术企业认定管理办法〉的通知》(国科发火[2008]172号)、《国家税务总局关于实施高新技术企业所得税优惠有关问题的通知》(国税函[2009]203号)的有关规定,现就高新技术企业资格复审结果公示之前企业所得税预缴问题公告如下:
高新技术企业应在资格期满前三个月内提出复审申请,在通过复审之前,在其高新技术企业资格有效期内,其当年企业所得税暂按15%的税率预缴。
本公告自2011年2月1日起施行。
特此公告。
国家税务总局
3、《财政部国家税务总局关于企业技术创新有关企业所得税优惠政策的通知》
财税[2006]88号
各省、自治区、直辖市、计划单列市财政厅(局)、国家税务局、地方税务局,*疆新**生产建设兵团财务局:
为贯彻实施《国家中长期科学和技术发展规划纲要(2006—2020年)》(国发[2005]44号),根据《国务院关于印发实施〈国家中长期科学和技术发展规划纲要(2006—2020年)〉若干配套政策的通知》(国发[2006]6号)的有关规定,现将有关企业技术创新的企业所得税优惠政策明确如下:
一、关于技术开发费
对财务核算制度健全、实行查账征税(核定征收则不行)的内外资企业、科研机构、大专院校等(以下统称企业),其研究开发新产品、新技术、新工艺所发生的技术开发费,按规定予以税前扣除。
对上述企业在一个纳税年度实际发生的下列技术开发费项目:包括新产品设计费,工艺规程制定费,设备调整费,原材料和半成品的试制费,技术图书资料费,未纳入国家计划的中间实验费,研究机构人员的工资,用于研究开发的仪器、设备的折旧,委托其他单位和个人进行科研试制的费用,与新产品的试制和技术研究直接相关的其他费用,在按规定实行100%扣除基础上,允许再按当年实际发生额的50%在企业所得税税前加计扣除。
企业年度实际发生的技术开发费当年不足抵扣的部分,可在以后年度企业所得税应纳税所得额中结转抵扣,抵扣的期限最长不得超过五年。
二、关于职工教育经费
对企业当年提取并实际使用的职工教育经费,在不超过计税工资总额2.5%以内的部分,可在企业所得税前扣除。
三、关于加速折旧
企业用于研究开发的仪器和设备,单位价值在30万元以下的,可一次或分次计入成本费用,在企业所得税税前扣除,其中达到固定资产标准的应单独管理,不再提取折旧。
企业用于研究开发的仪器和设备,单位价值在30万元以上的,允许其采取双倍余额递减法或年数总和法实行加速折旧,具体折旧方法一经确定,不得随意变更。
前两款所述仪器和设备,是指2006年1月1日以后企业新购进的用于研究开发的仪器和设备。【中国真正采用加速折旧的企业凤毛麟角】
四、关于高新技术企业税收优惠政策
自2006年1月1日起,国家高新技术产业开发区内新创办的高新技术企业,自获利年度起两年内免征企业所得税,免税期满后减按15%的税率征收企业所得税。
上述企业在投产经营后,其获利年度以第一个获得利润的纳税年度开始计算;企业开办初期有亏损的,可以依照税法规定逐年结转弥补,其获利年度以弥补后有利润的纳税年度开始计算。
按照现行规定享受新办高新技术企业自投产年度起两年免征企业所得税优惠政策的内资企业,应继续执行原优惠政策至期满,不再享受自获利年度起两年免征企业所得税的优惠政策。
本通知自2006年1月1日起执行,此前有关规定与本通知不一致的,按本通知规定执行,国家今后对税收制度进行改革,有关税收优惠政策按新的税收规定执行。
请遵照执行。
财政部 国家税务总局
二〇〇六年九月八日
4、《企业研究开发费用税前扣除管理办法(试行)》
国税发[2008]116号
各省、自治区、直辖市和计划单列市国家税务局、地方税务局:
现将《企业研究开发费用税前扣除管理办法(试行)》印发给你们,请遵照执行。执行中有何问题,请及时向税务总局(所得税司)反映。
附件:研发项目可加计扣除研究开发费用情况归集表
国家税务总局
二○○八年十二月十日
企业研究开发费用税前扣除管理办法(试行)
第一条 为鼓励企业开展研究开发活动,规范企业研究开发费用的税前扣除及有关税收优惠政策的执行,根据《中华人民共和国企业所得税法》及其实施条例、《中华人民共和国税收征收管理法》及其实施细则和《国务院关于印发实施〈国家中长期科学和技术发展规划纲要(2006-2020)〉若干配套政策的通知》(国发[2006]6号)的有关规定,制定本办法。
第二条 本办法适用于财务核算健全并能准确归集研究开发费用的居民企业(以下简称企业)。
第三条 本办法所称研究开发活动是指企业为获得科学与技术(不包括人文、社会科学)新知识,创造性运用科学技术新知识,或实质性改进技术、工艺、产品(服务)而持续进行的具有明确目标的研究开发活动。
创造性运用科学技术新知识,或实质性改进技术、工艺、产品(服务),是指企业通过研究开发活动在技术、工艺、产品(服务)方面的创新取得了有价值的成果,对本地区(省、自治区、直辖市或计划单列市)相关行业的技术、工艺领先具有推动作用,不包括企业产品(服务)的常规性升级或对公开的科研成果直接应用等活动(如直接采用公开的新工艺、材料、装置、产品、服务或知识等)。
第四条 企业从事《国家重点支持的高新技术领域》和国家发展改革委员会等部门公布的《当前优先发展的高技术产业化重点领域指南(2007年度)》规定项目的研究开发活动,其在一个纳税年度中实际发生的下列费用支出,允许在计算应纳税所得额时按照规定实行加计扣除。
(一)新产品设计费、新工艺规程制定费以及与研发活动直接相关的技术图书资料费、资料翻译费。
(二)从事研发活动直接消耗的材料、燃料和动力费用。
(三)在职直接从事研发活动人员的工资、薪金、奖金、津贴、补贴。
(四)专门用于研发活动的仪器、设备的折旧费或租赁费。
(五)专门用于研发活动的软件、专利权、非专利技术等无形资产的摊销费用。
(六)专门用于中间试验和产品试制的模具、工艺装备开发及制造费。
(七)勘探开发技术的现场试验费。
(八)研发成果的论证、评审、验收费用。
第五条 对企业共同合作开发的项目,凡符合上述条件的,由合作各方就自身承担的研发费用分别按照规定计算加计扣除。
第六条 对企业委托给外单位进行开发的研发费用,凡符合上述条件的,由委托方按照规定计算加计扣除,受托方不得再进行加计扣除。
对委托开发的项目,受托方应向委托方提供该研发项目的费用支出明细情况,否则,该委托开发项目的费用支出不得实行加计扣除。
第七条 企业根据财务会计核算和研发项目的实际情况,对发生的研发费用进行收益化或资本化处理的,可按下述规定计算加计扣除:
(一)研发费用计入当期损益未形成无形资产的,允许再按其当年研发费用实际发生额的50%,直接抵扣当年的应纳税所得额。
(二)研发费用形成无形资产的,按照该无形资产成本的150%在税前摊销。除法律另有规定外,摊销年限不得低于10年。
第八条 法律、行政法规和国家税务总局规定不允许企业所得税前扣除的费用和支出项目,均不允许计入研究开发费用。
第九条 企业未设立专门的研发机构或企业研发机构同时承担生产经营任务的,应对研发费用和生产经营费用分开进行核算,准确、合理的计算各项研究开发费用支出,对划分不清的,不得实行加计扣除。
第十条 企业必须对研究开发费用实行专账管理,同时必须按照本办法附表的规定项目,准确归集填写年度可加计扣除的各项研究开发费用实际发生金额。企业应于年度汇算清缴所得税申报时向主管税务机关报送本办法规定的相应资料。申报的研究开发费用不真实或者资料不齐全的,不得享受研究开发费用加计扣除,主管税务机关有权对企业申报的结果进行合理调整。
企业在一个纳税年度内进行多个研究开发活动的,应按照不同开发项目分别归集可加计扣除的研究开发费用额。
第十一条 企业申请研究开发费加计扣除时,应向主管税务机关报送如下资料:
(一)自主、委托、合作研究开发项目计划书和研究开发费预算。
(二)自主、委托、合作研究开发专门机构或项目组的编制情况和专业人员名单。
(三)自主、委托、合作研究开发项目当年研究开发费用发生情况归集表。
(四)企业总经理办公会或董事会关于自主、委托、合作研究开发项目立项的决议文件。
(五)委托、合作研究开发项目的合同或协议。
(六)研究开发项目的效用情况说明、研究成果报告等资料。
第十二条 企业实际发生的研究开发费,在年度中间预缴所得税时,允许据实计算扣除,在年度终了进行所得税年度申报和汇算清缴时,再依照本办法的规定计算加计扣除。
第十三条 主管税务机关对企业申报的研究开发项目有异议的,可要求企业提供政府科技部门的鉴定意见书。
第十四条 企业研究开发费各项目的实际发生额归集不准确、汇总额计算不准确的,主管税务机关有权调整其税前扣除额或加计扣除额。
第十五条 企业集团根据生产经营和科技开发的实际情况,对技术要求高、投资数额大,需要由集团公司进行集中开发的研究开发项目,其实际发生的研究开发费,可以按照合理的分摊方法在受益集团成员公司间进行分摊。
第十六条 企业集团采取合理分摊研究开发费的, 企业集团应提供集中研究开发项目的协议或合同,该协议或合同应明确规定参与各方在该研究开发项目中的权利和义务、费用分摊方法等内容。如不提供协议或合同,研究开发费不得加计扣除。
第十七条 企业集团采取合理分摊研究开发费的,企业集团集中研究开发项目实际发生的研究开发费,应当按照权利和义务、费用支出和收益分享一致的原则,合理确定研究开发费用的分摊方法。
第十八条 企业集团采取合理分摊研究开发费的,企业集团母公司负责编制集中研究开发项目的立项书、研究开发费用预算表、决算表和决算分摊表。
第十九条 税企双方对企业集团集中研究开发费的分摊方法和金额有争议的,如企业集团成员公司设在不同省、自治区、直辖市和计划单列市的,企业按照国家税务总局的裁决意见扣除实际分摊的研究开发费;企业集团成员公司在同一省、自治区、直辖市和计划单列市的,企业按照省税务机关的裁决意见扣除实际分摊的研究开发费。
第二十条 本办法从2008年1月1日起执行。
5、《2011年第34号:国家税务局系统税收征管情况审计结果》
根据《中华人民共和国审计法》的有关规定,审计署对国家税务总局和北京市、天津市、山西省、辽宁省、黑龙江省、上海市、浙江省、安徽省、山东省、河南省、湖北省、广东省、重庆市、四川省、云南省、甘肃省、宁夏回族自治区、深圳市18个省区市国税系统2009年至2010年的税收征管情况进行了审计。现将审计结果公告如下:
但审计也发现,部分国税局人为调节税收进度,影响年度税收真实性的问题比较突出;部分国税局办理涉税审批事项不合规,对企业纳税申报审核不严,一些基层国税局违规*开代**发票,一些企业虚开增值税专用发票,购买、使用虚假发票,一些不符合条件的企业享受高新技术企业税收优惠政策,还有个别税收管理办法不完善,造成税款流失。
(四)高新技术企业税收优惠政策执行不严的现象仍然存在,造成税款流失26.66亿元。
审计抽查了18个省区市的148户高新技术企业,不具备资格和不符合条件的企业违规享受优惠政策的问题与上次审计相比有明显下降,但仍有9个省市的认定管理机构将17户不符合条件的企业认定为高新技术企业,导致这些企业2009年至2010年享受高新技术企业减免税优惠26.65亿元。其中,5户企业不拥有核心知识产权,2户企业产品不属于《国家重点支持的高新技术领域》规定的范围,3户企业申报的核心技术和主要产品收入没有相关性,3户企业高新技术产品(服务)收入占企业当年总收入的比例未达到国家规定标准,3户企业的研发费用占销售收入的比例低于规定比例,1户企业的科技人员比例不符合规定要求。此外,审计还发现个别国税局对不在高新技术企业名单之内的企业给予了税收优惠117.59万元。
五、高新企业技术认定相关规则
1、《国家高新技术产业开发区外高新技术企业认定条件和办法》(已废止)
【实施日期】 19960117
各省、自治区、直辖市、计划单列市科委:
1991年以来,各地科委根据国发〔1991〕12号文件精神,在国家高新技术产业开发区外先后组织认定了2000多家高新技术企业,对推动和促进我国高新技术产业的建立和发展做了大量积极有益的工作。为规范全国高新技术企业的认定,根据《中华人民共和国科学技术进步法》和国务院国发〔1991〕12号文件的有关规定,我委在认真总结各地高新技术企业认定工作经验的基础上,制定了《国家高新技术产业开发区外高新技术企业认定条件和办法》。
现将《国家高新技术产业开发区外高新技术企业认定条件和办法》印发给你们,请遵照执行。国家高新技术产业开发区内的高新技术企业的认定,继续按照国务院国发〔1991〕12号文件的有关规定执行。
第一条 为促进我国高新技术产业的发展,根据《中华人民共和国科学技术进步法》及国务院国发〔1991〕12号文件的有关规定,制定本办法。
第二条 国家高新技术产业开发区(以下简称开发区)外的高新技术企业,按照本办法认定。
第三条 国家科委归口管理全国的高新技术企业认定工作;国家科委火炬计划办公室是国家科委负责该项工作的日常管理机构。
省、自治区、直辖市、计划单列市科学技术委员会(以下简称省级科委)是省、自治区、直辖市、计划单列市人民政府管理当地高新技术企业认定工作的主管机关,负责监督本办法的实施。
第四条 根据世界科学技术发展现状,划定高新技术范围如下:
(一)微电子科学和电子信息技术
(二)空间科学和航空航天技术
(三)光电子科学和光机电一体化技术
(四)生命科学和生物工程技术
(五)材料科学和新材料技术
(六)能源科学和新能源、高效节能技术
(七)生态科学和环境保护技术
(八)地球科学和海洋工程技术
(九)基本物质科学和辐射技术
(十)医药科学和生物医学工程
(十一)其它在传统产业基础上应用的新工艺、新技术
本高新技术范围将根据国内外高新技术的不断发展而进行补充和修订,由国家科委发布。
第五条 高新技术企业是知识密集、技术密集的经济实体。开发区外高新技术企业必须具备下列各项条件:
(一)从事本办法第四条规定范围内的一种或多种高新技术及其产品的研究、开发、生产和经营业务。
(二)产权明晰,实行独立核算,自主经营,自负盈亏。
(三)已有二年以上的营运期,运行机制良好。
(四)具有大专以上学历的科技人员占企业职工总数的30%以上,从事高新技术产品研究、开发的科技人员应占企业职工总数的10%以上。
从事高新技术产品生产或服务的劳动密集型高新技术企业,具有大专以上学历的科研人员占企业职工总数的20%以上。
(五)年总收入在3000万元以上,全员劳动生产率在15万元/人·年以上,年人均利税在3万元以上,并有与其规模相适应的生产、经营场所和设施。
技术性收入占本企业当年总收入50%以上的开发型高新技术企业,年总收入可限定在1000万元以上。
(六)用于高新技术及其产品研究、开发的经费应占本企业每年总收入的4%以上。
(七)企业的技术性收入与高新技术产品产值的总和应占本企业当年总收入的70%以上。
(八)有明确的企业章程和严格的技术、财务管理制度。
(九)企业的注册经营期在十年以上。
第六条 开发区外的企业申报高新技术企业,须向所在地市级科委提出申请,经审核后,报省级科委批准,并颁发高新技术企业证书。证书编号办法参照开发区高新技术企业证书编号办法执行。
第七条 省级科委应每年按本办法第五条规定的条件对开发区外高新技术企业进行复核。对连续两年不符合上述条件的企业,应取消其高新技术企业名称及资格。
第八条 经认定的开发区外高新技术企业享受国家及地方规定的有关优惠政策。
第九条 按国家规定全部核减行政事业费的开发区外全民所有制科研单位,符合本办法第五条规定条件的,经省级科委批准,可认定为开发区外高新技术企业。
第十条 开发区外高新技术企业变更经营范围、合并、分立、转业、迁移或歇业的,须按第六条规定重新申报认定,并向工商、税务等部门办理相应的登记。
第十一条 开发区高新技术企业的认定,按照国务院国发〔1991〕12号文件的有关规定执行。
第十二条 经省级科委、开发区管委会批准的高新技术创业服务中心,可享受高新技术企业的优惠政策。
第十三条 各省级科委应根据本办法制定相应的实施细则。原有办法凡与本办法不符的,应依据本办法修正。
第十四条 本办法由国家科委负责解释。
第十五条 本办法自发布之日起实施。
2、《高新技术企业认定管理办法》(国科发火〔2016〕32号)
科技部 财政部 国家税务总局关于修订印发《高新技术企业认定管理办法》的通知
日期:2016年02月04日 来源:科技部
国科发火〔2016〕32号
各省、自治区、直辖市及计划单列市科技厅(委、局)、财政厅(局)、国家税务局、地方税务局:
根据《中华人民共和国企业所得税法》及其实施条例有关规定,为加大对科技型企业特别是中小企业的政策扶持,有力推动大众创业、万众创新,培育创造新技术、新业态和提供新供给的生力军,促进经济升级发展,科技部、财政部、国家税务总局对《高新技术企业认定管理办法》进行了修订完善。经国务院批准,现将新修订的《高新技术企业认定管理办法》印发给你们,请遵照执行。
科 技 部 财 政 部 国家税务总局
2016年1月29日
高新技术企业认定管理办法
第一章 总 则
第一条 为扶持和鼓励高新技术企业发展,根据《中华人民共和国企业所得税法》(以下称《企业所得税法》)、《中华人民共和国企业所得税法实施条例》(以下称《实施条例》)有关规定,特制定本办法。
第二条 本办法所称的高新技术企业是指:在《国家重点支持的高新技术领域》内,持续进行研究开发与技术成果转化,形成企业核心自主知识产权,并以此为基础开展经营活动,在中国境内(不包括港、澳、台地区)注册的居民企业。
第三条 高新技术企业认定管理工作应遵循突出企业主体、鼓励技术创新、实施动态管理、坚持公平公正的原则。
第四条 依据本办法认定的高新技术企业,可依照《企业所得税法》及其《实施条例》、《中华人民共和国税收征收管理法》(以下称《税收征管法》)及《中华人民共和国税收征收管理法实施细则》(以下称《实施细则》)等有关规定,申报享受税收优惠政策。
第五条 科技部、财政部、税务总局负责全国高新技术企业认定工作的指导、管理和监督。
第二章 组织与实施
第六条 科技部、财政部、税务总局组成全国高新技术企业认定管理工作领导小组(以下称"领导小组"),其主要职责为:
(一)确定全国高新技术企业认定管理工作方向,审议高新技术企业认定管理工作报告;
(二)协调、解决认定管理及相关政策落实中的重大问题;
(三)裁决高新技术企业认定管理事项中的重大争议,监督、检查各地区认定管理工作,对发现的问题指导整改。
第七条 领导小组下设办公室,由科技部、财政部、税务总局相关人员组成,办公室设在科技部,其主要职责为:
(一)提交高新技术企业认定管理工作报告,研究提出政策完善建议;
(二)指导各地区高新技术企业认定管理工作,组织开展对高新技术企业认定管理工作的监督检查,对发现的问题提出整改处理建议;
(三)负责各地区高新技术企业认定工作的备案管理,公布认定的高新技术企业名单,核发高新技术企业证书编号;
(四)建设并管理"高新技术企业认定管理工作网";
(五)完成领导小组交办的其他工作。
第八条 各省、自治区、直辖市、计划单列市科技行政管理部门同本级财政、税务部门组成本地区高新技术企业认定管理机构(以下称"认定机构")。认定机构下设办公室,由省级、计划单列市科技、财政、税务部门相关人员组成,办公室设在省级、计划单列市科技行政主管部门。认定机构主要职责为:
(一)负责本行政区域内的高新技术企业认定工作,每年向领导小组办公室提交本地区高新技术企业认定管理工作报告;
(二)负责将认定后的高新技术企业按要求报领导小组办公室备案,对通过备案的企业颁发高新技术企业证书;
(三)负责遴选参与认定工作的评审专家(包括技术专家和财务专家),并加强监督管理;
(四)负责对已认定企业进行监督检查,受理、核实并处理复核申请及有关举报等事项,落实领导小组及其办公室提出的整改建议;
(五)完成领导小组办公室交办的其他工作。
第九条 通过认定的高新技术企业,其资格自颁发证书之日起有效期为三年。
第十条 企业获得高新技术企业资格后,自高新技术企业证书颁发之日所在年度起享受税收优惠,可依照本办法第四条的规定到主管税务机关办理税收优惠手续。
第三章 认定条件与程序
第十一条 认定为高新技术企业须同时满足以下条件:
(一)企业申请认定时须注册成立一年以上;
(二)企业通过自主研发、受让、受赠、并购等方式,获得对其主要产品(服务)在技术上发挥核心支持作用的知识产权的所有权;
(三)对企业主要产品(服务)发挥核心支持作用的技术属于《国家重点支持的高新技术领域》规定的范围;
(四)企业从事研发和相关技术创新活动的科技人员占企业当年职工总数的比例不低于10%;
(五)企业近三个会计年度(实际经营期不满三年的按实际经营时间计算,下同)的研究开发费用总额占同期销售收入总额的比例符合如下要求:
1. 最近一年销售收入小于5,000万元(含)的企业,比例不低于5%;
2. 最近一年销售收入在5,000万元至2亿元(含)的企业,比例不低于4%;
3. 最近一年销售收入在2亿元以上的企业,比例不低于3%。
其中,企业在中国境内发生的研究开发费用总额占全部研究开发费用总额的比例不低于60%;
(六)近一年高新技术产品(服务)收入占企业同期总收入的比例不低于60%;
(七)企业创新能力评价应达到相应要求;
(八)企业申请认定前一年内未发生重大安全、重大质量事故或严重环境违法行为。
第十二条 高新技术企业认定程序如下:
(一)企业申请
企业对照本办法进行自我评价。认为符合认定条件的在"高新技术企业认定管理工作网"注册登记,向认定机构提出认定申请。申请时提交下列材料:
1. 高新技术企业认定申请书;
2. 证明企业依法成立的相关注册登记证件;
3. 知识产权相关材料、科研项目立项证明、科技成果转化、研究开发的组织管理等相关材料;
4. 企业高新技术产品(服务)的关键技术和技术指标、生产批文、认证认可和相关资质证书、产品质量检验报告等相关材料;
5. 企业职工和科技人员情况说明材料;
6. 经具有资质的中介机构出具的企业近三个会计年度研究开发费用和近一个会计年度高新技术产品(服务)收入专项审计或鉴证报告,并附研究开发活动说明材料;
7. 经具有资质的中介机构鉴证的企业近三个会计年度的财务会计报告(包括会计报表、会计报表附注和财务情况说明书);
8. 近三个会计年度企业所得税年度纳税申报表。
(二)专家评审
认定机构应在符合评审要求的专家中,随机抽取组成专家组。专家组对企业申报材料进行评审,提出评审意见。
(三)审查认定
认定机构结合专家组评审意见,对申请企业进行综合审查,提出认定意见并报领导小组办公室。认定企业由领导小组办公室在"高新技术企业认定管理工作网"公示10个工作日,无异议的,予以备案,并在"高新技术企业认定管理工作网"公告,由认定机构向企业颁发统一印制的"高新技术企业证书";有异议的,由认定机构进行核实处理。
第十三条 企业获得高新技术企业资格后,应每年5月底前在"高新技术企业认定管理工作网"填报上一年度知识产权、科技人员、研发费用、经营收入等年度发展情况报表。
第十四条 对于涉密企业,按照国家有关保密工作规定,在确保涉密信息安全的前提下,按认定工作程序组织认定。
第四章 监督管理
第十五条 科技部、财政部、税务总局建立随机抽查和重点检查机制,加强对各地高新技术企业认定管理工作的监督检查。对存在问题的认定机构提出整改意见并限期改正,问题严重的给予通报批评,逾期不改的暂停其认定管理工作。
第十六条 对已认定的高新技术企业,有关部门在日常管理过程中发现其不符合认定条件的,应提请认定机构复核。复核后确认不符合认定条件的,由认定机构取消其高新技术企业资格,并通知税务机关追缴其不符合认定条件年度起已享受的税收优惠。
第十七条 高新技术企业发生更名或与认定条件有关的重大变化(如分立、合并、重组以及经营业务发生变化等)应在三个月内向认定机构报告。经认定机构审核符合认定条件的,其高新技术企业资格不变,对于企业更名的,重新核发认定证书,编号与有效期不变;不符合认定条件的,自更名或条件变化年度起取消其高新技术企业资格。
第十八条 跨认定机构管理区域整体迁移的高新技术企业,在其高新技术企业资格有效期内完成迁移的,其资格继续有效;跨认定机构管理区域部分搬迁的,由迁入地认定机构按照本办法重新认定。
第十九条 已认定的高新技术企业有下列行为之一的,由认定机构取消其高新技术企业资格:
(一)在申请认定过程中存在严重弄虚作假行为的;
(二)发生重大安全、重大质量事故或有严重环境违法行为的;
(三)未按期报告与认定条件有关重大变化情况,或累计两年未填报年度发展情况报表的。
对被取消高新技术企业资格的企业,由认定机构通知税务机关按《税收征管法》及有关规定,追缴其自发生上述行为之日所属年度起已享受的高新技术企业税收优惠。
第二十条 参与高新技术企业认定工作的各类机构和人员对所承担的有关工作负有诚信、合规、保密义务。违反高新技术企业认定工作相关要求和纪律的,给予相应处理。
第五章 附 则
第二十一条 科技部、财政部、税务总局根据本办法另行制定《高新技术企业认定管理工作指引》。
第二十二条 本办法由科技部、财政部、税务总局负责解释。
第二十三条 本办法自2016年1月1日起实施。原《高新技术企业认定管理办法》(国科发火[2008]172号)同时废止。
3、《高新技术企业认定管理工作指引》(国科发火〔2016〕195号)
科技部 财政部 国家税务总局关于修订印发《高新技术企业认定管理工作指引》的通知
时间: 2016年06月29日 来源:
国科发火〔2016〕195号
各省、自治区、直辖市及计划单列市科技厅(委、局)、财政厅(局)、国家税务局、地方税务局:
根据《高新技术企业认定管理办法》(国科发火〔2016〕32号,以下称《认定办法》)第二十一条的规定,现将《高新技术企业认定管理工作指引》(以下称《工作指引》)印发给你们,并就有关事项通知如下:
一、2016年1月1日前已按《高新技术企业认定管理办法》(国科发火〔2008〕172号,以下称2008版《认定办法》)认定的仍在有效期内的高新技术企业,其资格依然有效,可依照《企业所得税法》及其实施条例等有关规定享受企业所得税优惠政策。
二、按2008版《认定办法》认定的高新技术企业,在2015年12月31日前发生2008版《认定办法》第十五条规定情况,且有关部门在2015年12月31日前已经做出处罚决定的,仍按2008版《认定办法》相关规定进行处理,认定机构5年内不再受理企业认定申请的处罚执行至2015年12月31日止。
三、本指引自2016年1月1日起实施。原《高新技术企业认定管理工作指引》(国科发火〔2008〕362号)、《关于高新技术企业更名和复审等有关事项的通知》(国科火字〔2011〕123号)同时废止。
科 技 部 财 政 部 国家税务总局
2016年6月22日
高新技术企业认定管理工作指引
一、组织与实施
二、认定程序
三、认定条件
四、享受税收优惠
五、监督管理
六、高新技术企业认定管理工作网功能及操作提要
七、附件
根据《高新技术企业认定管理办法》(国科发火〔2016〕32号,以下称《认定办法》)的规定,制定本工作指引。
一、组织与实施
(一)领导小组办公室
全国高新技术企业认定管理工作领导小组办公室设在科技部火炬高技术产业开发中心,由科技部、财政部、税务总局相关人员组成,负责处理日常工作。
(二)认定机构
各省、自治区、直辖市、计划单列市科技行政管理部门同本级财政、税务部门组成本地区高新技术企业认定管理机构(以下称"认定机构")。认定机构下设办公室,办公室设在省级、计划单列市科技行政主管部门,由省级、计划单列市科技、财政、税务部门相关人员组成。
认定机构组成部门应协同配合、认真负责地开展高新技术企业认定管理工作。
(三)中介机构
专项审计报告或鉴证报告(以下统称"专项报告")应由符合以下条件的中介机构出具。企业可自行选择符合以下条件的中介机构。
1. 中介机构条件
(1)具备独立执业资格,成立三年以上,近三年内无不良记录。
(2)承担认定工作当年的注册会计师或税务师人数占职工全年月平均人数的比例不低于30%,全年月平均在职职工人数在20人以上。
(3)相关人员应具有良好的职业道德,了解国家科技、经济及产业政策,熟悉高新技术企业认定工作有关要求。
2. 中介机构职责
接受企业委托,委派具备资格的相关人员,依据《认定办法》和《工作指引》客观公正地对企业的研究开发费用和高新技术产品(服务)收入进行专项审计或鉴证,出具专项报告。
3. 中介机构纪律
中介机构及相关人员应坚持原则,办事公正,据实出具专项报告,对工作中出现严重失误或弄虚作假等行为的,由认定机构在"高新技术企业认定管理工作网"上公告,自公告之日起3年内不得参与高新技术企业认定相关工作。
(四)专家
1. 专家条件
(1)具有中华人民共和国公民资格,并在中国大陆境内居住和工作。
(2)技术专家应具有高级技术职称,并具有《技术领域》内相关专业背景和实践经验,对该技术领域的发展及市场状况有较全面的了解。财务专家应具有相关高级技术职称,或具有注册会计师或税务师资格且从事财税工作10年以上。
(3)具有良好的职业道德,坚持原则,办事公正。
(4)了解国家科技、经济及产业政策,熟悉高新技术企业认定工作有关要求。
2. 专家库及专家选取办法
(1)认定机构应建立专家库(包括技术专家和财务专家),实行专家聘任制和动态管理,备选专家应不少于评审专家的3倍。
(2)认定机构根据企业主营产品(服务)的核心技术所属技术领域随机抽取专家,组成专家组,并指定1名技术专家担任专家组组长,开展认定评审工作。
3. 专家职责
(1)审查企业的研究开发活动(项目)、年度财务会计报告和专项报告等是否符合《认定办法》及《工作指引》的要求。
(2)按照《认定办法》及《工作指引》的规定,评审专家对企业申报信息进行独立评价。技术专家应主要侧重对企业知识产权、研究开发活动、主营业务、成果转化及高新技术产品(服务)等情况进行评价打分;财务专家应参照中介机构提交的专项报告、企业的财务会计报告和纳税申报表等进行评价打分。
(3)在各评审专家独立评价的基础上,由专家组进行综合评价。
4. 专家纪律
(1)应按照《认定办法》、《工作指引》的要求,独立、客观、公正地对企业进行评价,并签订承诺书。
(2)评审与其有利益关系的企业时,应主动申明并回避。
(3)不得披露、使用申请企业的技术经济信息和商业秘密,不得复制保留或向他人扩散评审材料,不得泄露评审结果。
(4)不得利用其特殊身份和影响,采取非正常手段为申请企业认定提供便利。
(5)认定评审期间,未经认定机构许可不得擅自与企业联系或进入企业调查。
(6)不得收受申请企业给予的好处和利益。
一经发现违反上述规定,由认定机构取消其参与高新技术企业认定工作资格。
二、认定程序
(一)自我评价
企业应对照《认定办法》和本《工作指引》进行自我评价。
(二)注册登记
企业登录"高新技术企业认定管理工作网"(网址:www.innocom.gov.cn),按要求填写《企业注册登记表》(附件1),并通过网络系统提交至认定机构。认定机构核对企业注册信息,在网络系统上确认激活后,企业可以开展后续申报工作。
(三)提交材料
企业登录"高新技术企业认定管理工作网",按要求填写《高新技术企业认定申请书》(附件2),通过网络系统提交至认定机构,并向认定机构提交下列书面材料:
1. 《高新技术企业认定申请书》(在线打印并签名、加盖企业公章);
2. 证明企业依法成立的《营业执照》等相关注册登记证件的复印件;
3. 知识产权相关材料(知识产权证书及反映技术水平的证明材料、参与制定标准情况等)、科研项目立项证明(已验收或结题项目需附验收或结题报告)、科技成果转化(总体情况与转化形式、应用成效的逐项说明)、研究开发组织管理(总体情况与四项指标符合情况的具体说明)等相关材料;
4. 企业高新技术产品(服务)的关键技术和技术指标的具体说明,相关的生产批文、认证认可和资质证书、产品质量检验报告等材料;
5. 企业职工和科技人员情况说明材料,包括在职、兼职和临时聘用人员人数、人员学历结构、科技人员名单及其工作岗位等;
6. 经具有资质并符合本《工作指引》相关条件的中介机构出具的企业近三个会计年度(实际年限不足三年的按实际经营年限,下同)研究开发费用、近一个会计年度高新技术产品(服务)收入专项审计或鉴证报告,并附研究开发活动说明材料;
7. 经具有资质的中介机构鉴证的企业近三个会计年度的财务会计报告(包括会计报表、会计报表附注和财务情况说明书);
8. 近三个会计年度企业所得税年度纳税申报表(包括主表及附表)。
对涉密企业,须将申请认定高新技术企业的申报材料做脱密处理,确保涉密信息安全。
(四)专家评审
认定机构收到企业申请材料后,根据企业主营产品(服务)的核心技术所属技术领域在符合评审要求的专家中,随机抽取专家组成专家组,对每个企业的评审专家不少于5人(其中技术专家不少于60%,并至少有1名财务专家)。每名技术专家单独填写《高新技术企业认定技术专家评价表》(附件3),每名财务专家单独填写《高新技术企业认定财务专家评价表》(附件4),专家组长汇总各位专家分数,按分数平均值填写《高新技术企业认定专家组综合评价表》(附件5)。具备条件的地区可进行网络评审。
(五)认定报备
认定机构结合专家组评审意见,对申请企业申报材料进行综合审查(可视情况对部分企业进行实地核查),提出认定意见,确定认定高新技术企业名单,报领导小组办公室备案,报送时间不得晚于每年11月底。
(六)公示公告
经认定报备的企业名单,由领导小组办公室在"高新技术企业认定管理工作网"公示10个工作日。无异议的,予以备案,认定时间以公示时间为准,核发证书编号,并在"高新技术企业认定管理工作网"上公告企业名单,由认定机构向企业颁发统一印制的"高新技术企业证书"(加盖认定机构科技、财政、税务部门公章);有异议的,须以书面形式实名向领导小组办公室提出,由认定机构核实处理。
领导小组办公室对报备企业可进行随机抽查,对存在问题的企业交由认定机构核实情况并提出处理建议。
认定流程如下图所示:

三、认定条件
(一)年限
《认定办法》第十一条"须注册成立一年以上"是指企业须注册成立365个日历天数以上;"当年"、"最近一年"和"近一年"都是指企业申报前1个会计年度;"近三个会计年度"是指企业申报前的连续3个会计年度(不含申报年);"申请认定前一年内"是指申请前的365天之内(含申报年)。
(二)知识产权
1. 高新技术企业认定所指的知识产权须在中国境内授权或审批审定,并在中国法律的有效保护期内。知识产权权属人应为申请企业。
2. 不具备知识产权的企业不能认定为高新技术企业。
3. 高新技术企业认定中,对企业知识产权情况采用分类评价方式,其中:发明专利(含国防专利)、植物新品种、国家级农作物品种、国家新药、国家一级中药保护品种、集成电路布图设计专有权等按Ⅰ类评价;实用新型专利、外观设计专利、软件著作权等(不含商标)按Ⅱ类评价。
4. 按Ⅱ类评价的知识产权在申请高新技术企业时,仅限使用一次。
5. 在申请高新技术企业及高新技术企业资格存续期内,知识产权有多个权属人时,只能由一个权属人在申请时使用。
6. 申请认定时专利的有效性以企业申请认定前获得授权证书或授权通知书并能提供缴费收据为准。
7. 发明、实用新型、外观设计、集成电路布图设计专有权可在国家知识产权局网站(http://www.sipo.gov.cn)查询专利标记和专利号;国防专利须提供国家知识产权局授予的国防专利证书;植物新品种可在农业部植物新品种保护办公室网站(http://www.cnpvp.cn)和国家林业局植物新品种保护办公室网站(http://www.cnpvp.net)查询;国家级农作物品种是指农业部国家农作物品种审定委员会审定公告的农作物品种;国家新药须提供国家食品药品监督管理局签发的新药证书;国家一级中药保护品种须提供国家食品药品监督管理局签发的中药保护品种证书;软件著作权可在国家版权局中国版权保护中心网站(http://www.ccopyright.com.cn)查询软件著作权标记(亦称版权标记)。
(三)高新技术产品(服务)与主要产品(服务)
高新技术产品(服务)是指对其发挥核心支持作用的技术属于《国家重点支持的高新技术领域》规定范围的产品(服务)。
主要产品(服务)是指高新技术产品(服务)中,拥有在技术上发挥核心支持作用的知识产权的所有权,且收入之和在企业同期高新技术产品(服务)收入中超过50%的产品(服务)。
(四)高新技术产品(服务)收入占比
高新技术产品(服务)收入占比是指高新技术产品(服务)收入与同期总收入的比值。
1. 高新技术产品(服务)收入
高新技术产品(服务)收入是指企业通过研发和相关技术创新活动,取得的产品(服务)收入与技术性收入的总和。对企业取得上述收入发挥核心支持作用的技术应属于《技术领域》规定的范围。其中,技术性收入包括:
(1)技术转让收入:指企业技术创新成果通过技术贸易、技术转让所获得的收入;
(2)技术服务收入:指企业利用自己的人力、物力和数据系统等为社会和本企业外的用户提供技术资料、技术咨询与市场评估、工程技术项目设计、数据处理、测试分析及其他类型的服务所获得的收入;
(3)接受委托研究开发收入:指企业承担社会各方面委托研究开发、中间试验及新产品开发所获得的收入。
企业应正确计算高新技术产品(服务)收入,由具有资质并符合本《工作指引》相关条件的中介机构进行专项审计或鉴证。
2. 总收入
总收入是指收入总额减去不征税收入。
收入总额与不征税收入按照《中华人民共和国企业所得税法》(以下称《企业所得税法》)及《中华人民共和国企业所得税法实施条例》(以下称《实施条例》)的规定计算。
(五)企业科技人员占比
企业科技人员占比是企业科技人员数与职工总数的比值。
1. 科技人员
企业科技人员是指直接从事研发和相关技术创新活动,以及专门从事上述活动的管理和提供直接技术服务的,累计实际工作时间在183天以上的人员,包括在职、兼职和临时聘用人员。
2. 职工总数
企业职工总数包括企业在职、兼职和临时聘用人员。在职人员可以通过企业是否签订了劳动合同或缴纳社会保险费来鉴别;兼职、临时聘用人员全年须在企业累计工作183天以上。
3. 统计方法
企业当年职工总数、科技人员数均按照全年月平均数计算。
月平均数=(月初数+月末数)÷2
全年月平均数=全年各月平均数之和÷12
年度中间开业或者终止经营活动的,以其实际经营期作为一个纳税年度确定上述相关指标。
(六)企业研究开发费用占比
企业研究开发费用占比是企业近三个会计年度的研究开发费用总额占同期销售收入总额的比值。
1. 企业研究开发活动确定
研究开发活动是指,为获得科学与技术(不包括社会科学、艺术或人文学)新知识,创造性运用科学技术新知识,或实质性改进技术、产品(服务)、工艺而持续进行的具有明确目标的活动。不包括企业对产品(服务)的常规性升级或对某项科研成果直接应用等活动(如直接采用新的材料、装置、产品、服务、工艺或知识等)。
企业应按照研究开发活动的定义填写附件2《高新技术企业认定申请书》中的"四、企业研究开发活动情况表"。
专家评价过程中可参考如下方法判断:
——行业标准判断法。若国家有关部门、全国(世界)性行业协会等具备相应资质的机构提供了测定科技"新知识"、"创造性运用科学技术新知识"或"具有实质性改进的技术、产品(服务)、工艺"等技术参数(标准),则优先按此参数(标准)来判断企业所进行项目是否为研究开发活动。
——专家判断法。如果企业所在行业中没有发布公认的研发活动测度标准,则通过本行业专家进行判断。获得新知识、创造性运用新知识以及技术的实质改进,应当是取得被同行业专家认可的、有价值的创新成果,对本地区相关行业的技术进步具有推动作用。
——目标或结果判定法。在采用行业标准判断法和专家判断法不易判断企业是否发生了研发活动时,以本方法作为辅助。重点了解研发活动的目的、创新性、投入资源(预算),以及是否取得了最终成果或中间成果(如专利等知识产权或其他形式的科技成果)。
2. 研究开发费用的归集范围
(1)人员人工费用
包括企业科技人员的工资薪金、基本养老保险费、基本医疗保险费、失业保险费、工伤保险费、生育保险费和住房公积金,以及外聘科技人员的劳务费用。
(2)直接投入费用
直接投入费用是指企业为实施研究开发活动而实际发生的相关支出。包括:
——直接消耗的材料、燃料和动力费用;
——用于中间试验和产品试制的模具、工艺装备开发及制造费,不构成固定资产的样品、样机及一般测试手段购置费,试制产品的检验费;
——用于研究开发活动的仪器、设备的运行维护、调整、检验、检测、维修等费用,以及通过经营租赁方式租入的用于研发活动的固定资产租赁费。
(3)折旧费用与长期待摊费用
折旧费用是指用于研究开发活动的仪器、设备和在用建筑物的折旧费。
长期待摊费用是指研发设施的改建、改装、装修和修理过程中发生的长期待摊费用。
(4)无形资产摊销费用
无形资产摊销费用是指用于研究开发活动的软件、知识产权、非专利技术(专有技术、许可证、设计和计算方法等)的摊销费用。
(5)设计费用
设计费用是指为新产品和新工艺进行构思、开发和制造,进行工序、技术规范、规程制定、操作特性方面的设计等发生的费用。包括为获得创新性、创意性、突破性产品进行的创意设计活动发生的相关费用。
(6)装备调试费用与试验费用
装备调试费用是指工装准备过程中研究开发活动所发生的费用,包括研制特殊、专用的生产机器,改变生产和质量控制程序,或制定新方法及标准等活动所发生的费用。
为大规模批量化和商业化生产所进行的常规性工装准备和工业工程发生的费用不能计入归集范围。
试验费用包括新药研制的临床试验费、勘探开发技术的现场试验费、田间试验费等。
(7)委托外部研究开发费用
委托外部研究开发费用是指企业委托境内外其他机构或个人进行研究开发活动所发生的费用(研究开发活动成果为委托方企业拥有,且与该企业的主要经营业务紧密相关)。委托外部研究开发费用的实际发生额应按照独立交易原则确定,按照实际发生额的80%计入委托方研发费用总额。
(8)其他费用
其他费用是指上述费用之外与研究开发活动直接相关的其他费用,包括技术图书资料费、资料翻译费、专家咨询费、高新科技研发保险费,研发成果的检索、论证、评审、鉴定、验收费用,知识产权的申请费、注册费、代理费,会议费、差旅费、通讯费等。此项费用一般不得超过研究开发总费用的20%,另有规定的除外。
3. 企业在中国境内发生的研究开发费用
企业在中国境内发生的研究开发费用,是指企业内部研究开发活动实际支出的全部费用与委托境内其他机构或个人进行的研究开发活动所支出的费用之和,不包括委托境外机构或个人完成的研究开发活动所发生的费用。受托研发的境外机构是指依照外国和地区(含港澳台)法律成立的企业和其他取得收入的组织;受托研发的境外个人是指外籍(含港澳台)个人。
4. 企业研究开发费用归集办法
企业应正确归集研发费用,由具有资质并符合本《工作指引》相关条件的中介机构进行专项审计或鉴证。
企业的研究开发费用是以单个研发活动为基本单位分别进行测度并加总计算的。企业应对包括直接研究开发活动和可以计入的间接研究开发活动所发生的费用进行归集,并填写附件2《高新技术企业认定申请书》中的"企业年度研究开发费用结构明细表"。
企业应按照"企业年度研究开发费用结构明细表"设置高新技术企业认定专用研究开发费用辅助核算账目,提供相关凭证及明细表,并按本《工作指引》要求进行核算。
5. 销售收入
销售收入为主营业务收入与其他业务收入之和。
主营业务收入与其他业务收入按照企业所得税年度纳税申报表的口径计算。
(七)企业创新能力评价
企业创新*力主能**要从知识产权、科技成果转化能力、研究开发组织管理水平、企业成长性等四项指标进行评价。各级指标均按整数打分,满分为100分,综合得分达到70分以上(不含70分)为符合认定要求。四项指标分值结构详见下表:

1. 知识产权(≤30分)
由技术专家对企业申报的知识产权是否符合《认定办法》和《工作指引》要求,进行定性与定量结合的评价。

(1)技术的先进程度
A. 高 (7-8分) B. 较高(5-6分)
C. 一般(3-4分) D. 较低(1-2分)
E. 无 (0分)
(2)对主要产品(服务)在技术上发挥核心支持作用
A. 强 (7-8分) B. 较强(5-6分)
C. 一般(3-4分) D. 较弱(1-2分)
E. 无 (0分)
(3)知识产权数量
A. 1项及以上 (Ⅰ类)(7-8分)
B. 5项及以上 (Ⅱ类)(5-6分)
C. 3~4项 (Ⅱ类)(3-4分)
D. 1~2项 (Ⅱ类)(1-2分)
E. 0项 (0分)
(4)知识产权获得方式
A. 有自主研发 (1-6分)
B. 仅有受让、受赠和并购等(1-3分)
(5)企业参与编制国家标准、行业标准、检测方法、技术规范的情况(此项为加分项,加分后"知识产权"总分不超过30分。相关标准、方法和规范须经国家有关部门认证认可。)
A. 是 (1-2分)
B. 否 (0分)
2. 科技成果转化能力(≤30分)
依照《促进科技成果转化法》,科技成果是指通过科学研究与技术开发所产生的具有实用价值的成果(专利、版权、集成电路布图设计等)。科技成果转化是指为提高生产力水平而对科技成果进行的后续试验、开发、应用、推广直至形成新产品、新工艺、新材料,发展新产业等活动。
科技成果转化形式包括:自行投资实施转化;向他人转让该技术成果;许可他人使用该科技成果;以该科技成果作为合作条件,与他人共同实施转化;以该科技成果作价投资、折算股份或者出资比例;以及其他协商确定的方式。
由技术专家根据企业科技成果转化总体情况和近3年内科技成果转化的年平均数进行综合评价。同一科技成果分别在国内外转化的,或转化为多个产品、服务、工艺、样品、样机等的,只计为一项。
A. 转化能力强, ≥5项 (25-30分)
B. 转化能力较强,≥4项 (19-24分)
C. 转化能力一般,≥3项 (13-18分)
D. 转化能力较弱,≥2项 (7-12分)
E. 转化能力弱, ≥1项 (1-6分)
F. 转化能力无, 0项 (0分)
3. 研究开发组织管理水平(≤20分)
由技术专家根据企业研究开发与技术创新组织管理的总体情况,结合以下几项评价,进行综合打分。
(1)制定了企业研究开发的组织管理制度,建立了研发投入核算体系,编制了研发费用辅助账;(≤6分)
(2)设立了内部科学技术研究开发机构并具备相应的科研条件,与国内外研究开发机构开展多种形式产学研合作;(≤6分)
(3)建立了科技成果转化的组织实施与激励奖励制度,建立开放式的创新创业平台;(≤4分)
(4)建立了科技人员的培养进修、职工技能培训、优秀人才引进,以及人才绩效评价奖励制度。(≤4分)
4. 企业成长性(≤20分)
由财务专家选取企业净资产增长率、销售收入增长率等指标对企业成长性进行评价。企业实际经营期不满三年的按实际经营时间计算。计算方法如下:
(1)净资产增长率
净资产增长率=1/2 (第二年末净资产÷第一年末净资产+第三年末净资产÷第二年末净资产)-1
净资产 = 资产总额 - 负债总额
资产总额、负债总额应以具有资质的中介机构鉴证的企业会计报表期末数为准。
(2)销售收入增长率
销售收入增长率=1/2 (第二年销售收入÷第一年销售收入+第三年销售收入÷第二年销售收入)-1
企业净资产增长率或销售收入增长率为负的,按0分计算。第一年末净资产或销售收入为0的,按后两年计算;第二年末净资产或销售收入为0的,按0分计算。
以上两个指标分别对照下表评价档次(ABCDEF)得出分值,两项得分相加计算出企业成长性指标综合得分。

四、享受税收优惠
1. 自认定当年起,企业可持"高新技术企业"证书及其复印件,按照《企业所得税法》及《实施条例》、《中华人民共和国税收征收管理法》(以下称《税收征管法》)、《中华人民共和国税收征收管理法实施细则》(以下称《实施细则》)、《认定办法》和本《工作指引》等有关规定,到主管税务机关办理相关手续,享受税收优惠。
2. 未取得高新技术企业资格或不符合《企业所得税法》及其《实施条例》、《税收征管法》及其《实施细则》,以及《认定办法》等有关规定条件的企业,不得享受高新技术企业税收优惠。
3. 高新技术企业资格期满当年内,在通过重新认定前,其企业所得税暂按15%的税率预缴,在年度汇算清缴前未取得高新技术企业资格的,应按规定补缴税款。
五、监督管理
(一)重点检查
根据认定管理工作需要,科技部、财政部、税务总局按照《认定办法》的要求,可组织专家对各地高新技术企业认定管理工作进行重点检查,对存在问题的视情况给予相应处理。
(二)企业年报
企业获得高新技术企业资格后,在其资格有效期内应每年5月底前通过"高新技术企业认定管理工作网",报送上一年度知识产权、科技人员、研发费用、经营收入等年度发展情况报表(附件6);在同一高新技术企业资格有效期内,企业累计两年未按规定时限报送年度发展情况报表的,由认定机构取消其高新技术企业资格,在"高新技术企业认定管理工作网"上公告。
认定机构应提醒、督促企业及时填报年度发展情况报表,并协助企业处理填报过程中的相关问题。
(三)复核
对已认定的高新技术企业,有关部门在日常管理过程中发现其不符合认定条件的,应以书面形式提请认定机构复核。复核后确认不符合认定条件的,由认定机构取消其高新技术企业资格,并通知税务机关追缴其不符合认定条件年度起已享受的税收优惠。
属于对是否符合《认定办法》第十一条(除(五)款外)、第十七条、第十八条和第十九条情况的企业,按《认定办法》规定办理;属于对是否符合《认定办法》第十一条(五)款产生异议的,应以问题所属年度和前两个会计年度(实际经营不满三年的按实际经营时间计算)的研究开发费用总额与同期销售收入总额之比是否符合《认定办法》第十一条(五)款规定进行复核。
(四)更名及重大变化事项
高新技术企业发生名称变更或与认定条件有关的重大变化(如分立、合并、重组以及经营业务发生变化等),应在发生之日起三个月内向认定机构报告,在"高新技术企业认定管理工作网"上提交《高新技术企业名称变更申请表》(附件7),并将打印出的《高新技术企业名称变更申请表》与相关证明材料报认定机构,由认定机构负责审核企业是否仍符合高新技术企业条件。
企业仅发生名称变更,不涉及重大变化,符合高新技术企业认定条件的,由认定机构在本地区公示10个工作日,无异议的,由认定机构重新核发认定证书,编号与有效期不变,并在"高新技术企业认定管理工作网"上公告;有异议的或有重大变化的(无论名称变更与否),由认定机构按《认定办法》第十一条进行核实处理,不符合认定条件的,自更名或条件变化年度起取消其高新技术企业资格,并在"高新技术企业认定管理工作网"上公告。
(五)异地搬迁
1. 《认定办法》第十八条中整体迁移是指符合《中华人民共和国公司登记管理条例》第二十九条所述情况。
2. 跨认定机构管理区域整体迁移的高新技术企业须向迁入地认定机构提交有效期内的《高新技术企业证书》及迁入地工商等登记管理机关核发的完成迁入的相关证明材料。
3. 完成整体迁移的,其高新技术企业资格和《高新技术企业证书》继续有效,编号与有效期不变。由迁入地认定机构给企业出具证明材料,并在"高新技术企业认定管理工作网"上公告。
(六)其他
1. 有《认定办法》第十九条所列三种行为之一的企业,自行为发生之日所属年度起取消其高新技术企业资格,并在"高新技术企业认定管理工作网"上公告。
2. 认定机构应依据有关部门根据相关法律法规出具的意见对"重大安全、重大质量事故或有严重环境违法行为"进行判定处理。
3. 已认定的高新技术企业,无论何种原因被取消高新技术企业资格的,当年不得再次申请高新技术企业认定。
六、高新技术企业认定管理工作网功能及操作提要
"高新技术企业认定管理工作网"是根据《认定办法》建设的高新技术企业认定管理工作的信息化平台,由高新技术企业认定管理工作门户网站(以下简称"门户网站")和高新技术企业认定管理系统(以下简称"管理系统")构成。
(一)门户网站主要功能
门户网站(www.innocom.gov.cn)的主要功能包括:发布高新技术企业政策、工作动态、公示文件,公告备案、更名、异地搬迁、撤销资格、问题中介机构名单等信息,以及提供管理系统的登录入口。
(二)管理系统主要功能
管理系统由企业申报系统、认定机构管理系统和领导小组办公室管理系统三个子系统组成。
1. 企业申报系统主要功能
(1)企业注册
(2)企业信息变更
(3)企业名称变更
(4)认定申报
(5)年度发展情况报表
(6)查询
(7)密码找回
2. 认定机构管理系统主要功能
(1)企业注册管理
(2)认定申报管理
(3)撤销企业高企证书管理
(4)异地搬迁企业管理
(5)查询与统计
3. 领导小组办公室管理系统主要功能
(1)高企备案管理
(2)撤销企业高企证书管理
(3)异地搬迁企业管理
(4)查询与统计