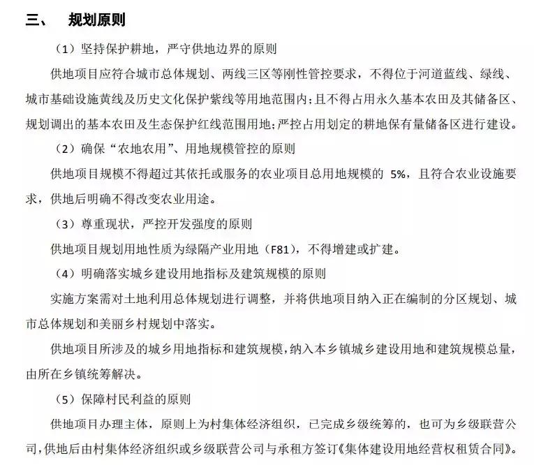
近日,#北京市规划和自然资源委员会#官网发布了金盏乡蓝调庄园供地项目规划实施方案公示,公示期限为30天。

金盏乡蓝调庄园供地项目规划实施方案

第一部分 基本情况













第二部分 控规方案


















第三部分 土规方案








四、 结论
本次规划调整方案符合国家及北京市土地利用总体规划调整的相关规定,项目建设及规划用地 情况能够优化朝阳区农业产业结构,实现建设用地节约集约、高效利用。项目的集体产业用地区占 用的耕地将按照北京市耕地占补平衡原则进行补充。对项目进行规划修改后,优化配置了土地资 源,促进了土地的可持续利用,具有较强的实施可行性。






第四部分 耕地占补平衡方案


三、 规划情况
根据《北京市国土资源局关于进一步加强土地整治实施及验收管理规范土地整治项目与土地规划衔接工作的意见》( 京国土耕〔2014〕387 号)要求,“土地整治工作应按照土地利 用总体规划开展,土地整治项目实施应在规划一般农用地区、基本农田保护区进行。”即补充 耕地地块项目应规划为一般农地区或基本农田保护区。
经与《朝阳区金盏乡土地利用总体规划(2006-2020 年)调整完善》成果进行叠加分析 可知,复垦地块规划土地用途区为城镇建设用地区,拟调整为一般农地区,空间管制区为允 许建设区,拟调整为限制建设区。调整前后土地利用总体规划图如图 18、19 所示,调整前 后建设用地管制图如图 20、21 所示。
复垦地块拟在分区规划中落实为生态混合区。

