
招聘速览
>唐山市曹妃甸区2019年事业单位公开选聘高层次人才公告
>张家口市崇礼区2019年引进“985、211”等高校高学历专业人才的公告
>张家口市公安局崇礼分局遴选公告
>行唐县卫健局全科医生特设岗位招聘公告
>秦皇岛北戴河新区拓新劳务派遣有限公司为北戴河新区公开招聘人才派遣工作人员简章
>吴桥县关于招聘监察辅助人员的公告
>2019年馆陶县委办公室、财政局、人社局、统计局、发展和改革局、邯郸生态环保局馆陶分局6个单位公开招聘人事代理政府购买服务人员的公告
>2019年任丘村镇银行员工招聘公告
>关于魏县行政审批局公开选聘辅助工作人员的公告
>衡水市冀州区卫生健康局大学生村医招聘公告
>唐山市路北区人力资源和社会保障局关于面向社会公开招聘部分编制外人员的公告
>望都县医院关于公开招聘医务人员的实施方案
唐山市曹妃甸区2019年事业单位公开选聘高层次人才公告
随着曹妃甸的开发建设,我区步入产业加速聚集、结构不断优化的崭新阶段。为拓宽选人渠道,满足曹妃甸高质量发展对紧缺、高层次人才的需求,根据省委组织部、省人力资源和社会保障厅《河北省事业单位公开招聘工作人员暂行办法》(冀人社发〔2011〕9号)文件精神,经上级批准,决定采取公开选聘方式面向社会公开选聘事业编制高层次人才10名,现将有关事项公告如下:
一、选聘原则
坚持德才兼备,民主、公开、竞争、择优的原则,实行公开选聘,在测评、考核的基础上择优聘用。
二、选聘条件、岗位、人数
(一)应聘人员应具备以下基本条件:
1.具有中华人民共和国国籍,遵守宪法和法律,具有良好的品行和职业道德。
2.具有全国普通高等学校研究生及以上学历、硕士及以上学位,且需“非在职”(非机关事业单位编制内人员和国有企业正式职工)取得,具有学历底限层次及以上的就业报到证(派遣证)。同时具有与选聘岗位要求相适应的年龄、专业和技能条件。
3.年龄一般在18周岁以上、40周岁及以下(1978年9月21日至2001年9月21日期间出生)。
4.适应岗位要求的身体条件。
5.具备岗位所需要的其他条件。
(二)选聘人数和岗位条件:
此次公开选聘工作人员10名,岗位条件详见《2019年唐山市曹妃甸区事业单位公开选聘高层次人才岗位信息表》(附件1)。

专业要求为具体专业的,应聘人员毕业证书上专业名称须与岗位条件中专业要求一致。留学回国人员和其他海外、外国学历学位获得者需取得国家教育部或省级教育行政部门出具的学历认证报告。
三、选聘程序
(一)发布公告
2019年9月17日至9月23日通过唐山事业单位招聘网(www.tssydwzpw.com)、曹妃甸就业网(www.cfdjy.cn)及有关媒体面向社会公开发布选聘信息。
(二)报名和资格审查
选聘采用本人现场报名的方式。每名应聘人员只能报考一个岗位。
应聘人员现场提交《2019年唐山市曹妃甸区事业单位公开选聘高层次人才报名登记表》(附件2)一式2份(需先行从网上*载下**表格并填写相关信息且粘贴彩色照片),同时携带本人有效身份证、户口本(首页及本人页)、毕业证、学位证、报到证原件及复印件,近期小二寸免冠彩色同版照片2张。
应聘人员应如实提交有关信息和材料。凡本人填写信息不真实、不完整或填写错误的,责任自负;弄虚作假或在选聘过程中发现应聘人员不符合选聘条件规定的,一经查实即取消考试资格或聘用资格。报名与考试时使用的身份证必须一致。
1.报名时间及地点: 2019年9月21日9:00--11:00,唐山市民服务中心B区(唐山市路南区丹凤路12号);
2019年9月23 日--9月25日(上午8:30—12:00,下午1:30—5:30),唐山市曹妃甸区人力资源和社会保障局一楼大厅(唐山市曹妃甸区唐海镇裕华街19号)。
2.资格审查:由招聘工作领导小组组织有关职能部门,依据选聘岗位设置的条件进行资格审查并贯穿选聘工作全过程。
3.准考证发放:考生领取准考证时间、地点另行通知。
(三)面试
面试采取结构化面试方式进行,报考同一职位的应聘人员一般分在同组面试。主要测试应聘人员的综合素质和相关能力。面试当场打分,面试成绩采用“体操打分”方法,去掉一个最高分和一个最低分,其他分数的平均分为面试成绩。面试成绩满分为100分,最低合格分数线为60分。
面试成绩在曹妃甸就业网发布。
(四)体检与考核
面试结束后,按照选聘计划1:1比例在及格线以上人员中从高分到低分确定参加体检人选。如报考同一岗位的考生面试成绩相同,按下列顺序确定参加体检人选:全日制普通类学历高者(以报名时提交的学历证书为准);若学历相同,按“985”工程院校、“211”工程院校、本硕连读、本硕专业相同或相近顺序;全日制普通类研究生毕业时间早者;年龄较大者优先。体检项目和标准参照《公务员录用体检通用标准(试行)》执行,体检费用自理。体检合格的,由招聘工作领导小组对其思想政治表现、道德品质、业务能力、工作实绩等情况进行考核,并按职责分工对其资格条件进行复查。体检、考核不合格的,取消拟聘人选资格,并从最低合格分数线以上报考同一岗位的人员中按成绩从高分到低分依次递补。
(五)公示
根据考生的面试、体检、考核情况,对拟聘用人选在曹妃甸就业网进行公示,公示期为7个工作日。对公示反映有严重问题并查有实据,不符合聘用条件的取消其拟聘人选资格;对反映有严重问题但一时难以查实的,暂缓聘用,待查实并做出结论后决定是否聘用。
因公示结果影响聘用、公示期间放弃导致拟聘用岗位出现空缺的,从报考同一岗位考试成绩在合格线以上的人员中从高分到低分依次递补。
(六)备案
公示期满无异议人选,由用人单位填写《河北省事业单位公开招聘工作人员审批表》《河北省事业单位公开招聘工作人员拟聘人员名册》报唐山市曹妃甸区人力资源和社会保障局审批,将《花名册》报唐山市人力资源和社会保障局备案。
(七)聘用
对公示期满无异议或有反映问题但经核实不影响聘用的人员,由编制、人社部门办理相关手续,并按有关规定签订《河北省事业单位聘用合同》。
被聘用人员按相关政策规定实行试用期,试用期一并计算在聘用合同期限内。试用期满考核合格的,予以正式聘用,不合格的,取消聘用。
四、其他事项
本方案由唐山市曹妃甸区事业单位公开招聘工作领导小组办公室负责解释。
联系电话:0315-8727718、8727705
详情登录
http://www.tssydwzpw.com/web/wenjian/20190917122415.html
张家口市崇礼区2019年引进“985、211”等高校高学历专业人才的公告
根据冬奥会筹办和本地发展对高学历人才的迫切需求,为培养和储备一批专业型的青年后备人才,进一步优化全区干部人才队伍结构。经区委、区政府研究决定,2019年我区面向全国引进一批“985、211”等高校高学历专业人才充实到全区机关事业单位中。现将有关事项公告如下:
一、引进岗位和数量
计划引进54名,详见《崇礼区2019年引进“985、211”等高校高学历专业人才职位表》(附件1)。

二、引进对象和资格条件
(一)引进对象
“985、211”等高校全日制本科毕业生、全国高校全日制硕士和博士研究生以及国外高校的硕士和博士研究生,应届、往届均可。
(二)资格条件
1.全国“985、211”高校全日制本科毕业生(不含专接本)。
2.全国“985、211”高校全日制博士、硕士研究生,本科阶段要求全日制二本以上学历(不含专接本);崇礼户籍“985”考生本科阶段可放宽到全日制三本以上学历(不含专接本)。
3.全国普通高校全日制高校博士、硕士研究生,本科阶段要求全日制一本学历(不含专接本)。
4.留学回国博士、硕士研究生须提供教育部留学服务中心境外学历学位认证,本科阶段要求全日制一本学历(不含专接本)。
5.急需紧缺专业人才(手语翻译、播音主持)、大学生退役士兵、乡镇基层一线人员放宽至全日制二本以上学历。
6.每名报名者限报一个岗位。
同时应具备以下条件:
1. 具有中华人民共和国国籍,政治素质好,拥护*党**的路线、方针、政策。
2. 爱国敬业、遵纪守法、品行端正,具有招聘岗位所需的专业知识或技能。
3.全日制本科毕业生年龄要求30周岁以下(1988年8月以后出生),博士、硕士研究生年龄要求35周岁以下(1983年8月以后出生);同时具有履行工作职责的身体条件。特别优秀的,可适当放宽年龄限制(最多不超过2岁)。
4.国内高校应届本科毕业生、硕士和博士研究生须在2019年8月底前毕业并取得相应学历学位证书。留学回国硕士和博士研究生要求在报名结束之前提供国外学历学位证书和教育部留学服务中心的学历学位认证书。
三、引进程序及步骤
(一)公告发布
自2019年9月17日开始在崇礼区人民政府网(http://www.zjkcl.gov.cn)、张家口日报、崇礼*党**员教育微平台(微信号cldyjy)、崇礼区电视台等同时公开发布人才引进公告。崇礼区人民政府网(http://www.zjkcl.gov.cn)为本次人才引进工作的专用网站,有关公告信息及事项,均通过本网站进行发布。
(二)报名与资格审查
1.报名时间:2019年9月17日至10月1日(上午8:30至12:00,下午2:00至5:30)。
2.报名地点:崇礼区长青路30号政府办公楼前楼二楼,区委组织部高层次人才服务中心。联系电话:0313--4617005。
3.报名方式:现场报名或网上报名。报名人员可携带报名材料到报名地点进行现场报名,也可将报名材料扫描,发送至电子邮箱进行网上报名(邮箱地址:clqrcyj@163.com),报名时所有附件以一个压缩包的形式发送,邮件主题和压缩包需以“姓名+应聘单位+应聘专业”命名;发送报名资料后,需拨打电话0313--4617005核实报名情况,如网上投送报名资料,但本人未进行电话核实报名情况,出现报名遗漏的,不予登记报名。
4.报名须提交的材料:
(1)《报名登记表》(附件2),一式3份。
(2)相关佐证材料原件及复印件2份,包括本人有效身份证、已有的各层次学历学位证书(国外的还需教育部留学服务中心境外学历学位认证)、报到证、在校期间获得荣誉和奖励证书、大学英语水平等级证书、发表的论文或取得的科研成果证明等。崇礼籍报考人员,还需提供父母及本人户口本原件和复印件。
(3)本人手写签名的《诚信承诺书》(附件4),一式2份。
本次人才引进工作,资格审查工作贯穿于全过程。报名人员应如实提交有关信息和材料,报名时签订诚信承诺书。凡本人填写信息不真实、不完整或填写错误的,责任自负;弄虚作假的,一经发现即取消聘用资格。
注:《报名登记表》等相关附件请从rckgkxx@163.com邮箱*载下**,密码:4617005。
(三)考试评审
考试评审分笔试(占50%)和面试(占50%)两个部分。
1.笔试
笔试为1张试卷,内容包括公共基础知识和职业能力测验,主要测试考生的基本能力素质。考试时限为90分钟,满分为100分。
2.面试
面试采用结构化方法进行,主要考察考生所报岗位相关业务知识和实际能力,包括考生的综合分析能力、创新意识、应变与自我控制能力、以及语言表达与仪表举止等。满分为100分。
考生总成绩=笔试成绩×50%+面试成绩×50%。
具体评审时间、地点及相关要求另行通知。网上报名人员须于考试评审前携带报名材料原件到区委组织部高层次人才服务中心进行核验。
注:播音主持专业的考试评审工作按照区电视台制定的方案单独实施,具体考评方案另行通知。
(四)定向考察。根据考生的总成绩由高到低排序,按照岗位数量1:1的比例确定考察人选。遇有总成绩并列的,取面试成绩高者。区委组织部通过审查档案、函调等方式对拟引进人才进行考察,主要了解考生的政治素质、遵纪守法等方面情况。
(五)组织体检。组织拟引进的人才进行体检,体检项目和标准按照国家有关规定执行。体检费用考生自付。
注:在社会公示之前,因应聘人员自愿放弃聘用资格或体检不合格而出现岗位空缺时,空缺出的名额首先从本招聘岗位参加面试且面试成绩不低于60分的人员中,按综合成绩从高分到低分的顺序依次递补;若本岗位无递补人员,则从其他单位服从调剂的人员中补录分数最高的考生。递补只进行1次。
(六)会议研究。提交区人才引进工作领导小组研究,确定拟引进人员名单。
(七)社会公示。拟引进人员名单在崇礼区人民政府网进行公示,公示期为7个工作日。公示期间,对群众反映有问题并经查实的,取消引进资格;经公示无异议的,办理引进手续。
(八)办理手续。引进人员由用人单位和主管部门按照有关规定办理聘用手续,落实相关待遇。
四、薪资待遇
1.实行试用期制。2019年引进的“985、211”等高校高学历专业人才,实行一年试用期制,试用期内工资按照事业编制人员工资发放,并享受相应的福利待遇(养老保险等保险参照企业标准缴纳)。试用期满后对考生的现实表现、工作业绩等情况进行综合考核,考核合格的纳入事业编制管理;考核不合格的解除聘用关系。
2.发放房租补助。2019年引进的“985、211”高校全日制本科毕业生、硕士研究生毕业院校属于河北省“名校英才入冀”计划所列高校名单的,每人每月发放1000元房租补助,发放期限为到崇礼区工作之日起5年内。
3.发放购房补贴和学位补贴。2019年引进的博士研究生,由区财政给予15万元的购房补贴(分5年发放,每年3万元),每月享受300元学位补贴。
五、人员管理
1.对引进人员实行动态管理,区委组织部每年组织力量,对其进行年度考核,经考核不胜任现职的取消相关待遇。对为我区经济建设和社会发展作出突出贡献的人才,由区委、区政府给予表彰和奖励。
2.因筹办冬奥会和本地发展需要,进入事业编制的人员最低服务期限为3年(含试用期),在崇礼区工作不满3年的不予办理调离手续。
六、有关要求
报名者要签订《诚信承诺书》,严格遵守《公告》相关规定和纪律要求,如出现报名资料弄虚作假、隐瞒个人身份信息或因个人原因放弃录用资格等情况,视情节轻重,区委组织部将采取批评教育、取消录用资格、出具不良记录证明存入个人档案等方式进行组织处理。
本公告未尽事宜,由崇礼区委组织部负责解释。联系电话:0313--4617005。
详情登录
http://www.zjkcl.gov.cn/govaffair/content.jsp?code=11130733MB0Q16663L/2019-00033&name=%E5%85%AC%E5%91%8A%E5%85%AC%E7%A4%BA
张家口市公安局崇礼分局遴选公告
根据工作需要,现决定为张家口市公安局崇礼分局看护中心公开遴选警务辅助人员,现将有关事宜公告如下:
一、遴选原则
坚持“公开、平等、竞争、择优”原则,按照德才兼备的用人标准,采取考试与考察相结合的方法进行遴选。
二、遴选名额及岗位
本次为张家口市公安局崇礼分局看护中心公开遴选警务辅助人员24名,其中:男性20名,女性4名。工作内容主要为协助崇礼区纪委监委看护留置人员、参与分局应急处突、值班备勤、治安检查、巡逻、大型活动安保等日常公安工作。
三、遴选条件
1、具有中华人民共和国国籍;
2、拥护中华人民共和国宪法,遵守国家法律、法规和社会公德;
3、公开遴选人员必须具有崇礼区事业编制身份(教育、卫生系统人员不在遴选范围之内);
4、具有国家承认的大专及以上学历,年龄35周岁以下(退伍军人年龄放宽到40周岁以下,具有高中以上学历)。
5、身心健康,体貌端正,无色盲,无纹身,单侧矫正视力不低于5.0,具有履行职责的身体条件和工作能力;
6、自愿从事公安辅警工作,具有忠诚、奉献、吃苦耐劳的精神,遵守工作纪律,保守工作秘密,服从组织管理。
四、报名
(一)发布遴选信息时间
遴选信息发布时间为2019年9月19日至9月23日,遴选信息在张家口市崇礼区人民政府网(www.zjkcl.gov.cn);崇礼区电视台;“崇礼公安”微信公众号;“崇礼*党**员教育”微信公众号发布。张家口市崇礼区人民政府网(www.zjkcl.gov.cn)为本次遴选人员工作的专用网站,有关公告信息及事项均通过本网站进行发布。
(二)组织报名
本次遴选采取现场报名的方式进行,须由本人现场报名。
1、报名时间地点:2019年9月23日至2019年9月25日,上午9:00-11:30,下午14:30-17:00。
张家口市公安局崇礼分局六楼会议室,联系电话:8685909 。
2、需携带材料:
(1)报名人员须提交由本单位出具的同意报考证明,经单位“一把手”签字,并加盖公章;
(2)身份证原件及复印件、户口本原件及复印件、退役士官证原件及复印件、毕业证书原件及复印件、中国高等教育学生信息网(学信网)学历在线验证报告、1寸彩色免冠近照4张(照片背面务必注明姓名);
3、资格审查:遴选工作领导小组办公室对报名者逐一进行资格审查。审查合格者填写《张家口市公安局崇礼分局公开遴选警务辅助人员报名表》。
五、遴选程序
1、政审。主要对报名人员的政治思想、道德品质、遵纪守法、社会主要关系等情况进行审核。
2、体能测评。体能测评时间:2019年9月27日;具体地点:有关事项详见《体能测评准考证》。体能测评按照《公安机关录用人民警察体能测评项目和标准》组织实施。
测评项目为:10米×4往返跑、纵跳摸高、1000米(男)、800米跑(女)。三项成绩都达标视为体能测试合格。
体能测评合格标准具体如下:
(一)男子组

(二)女子组

3、体检。单侧矫正视力不低于5.0,其他体检标准参照《公安机关人民警察录用体检通用标准》执行,体检时间、体检地点另行通知。
4、录用。经政审、体能测评、体检环节后,确定初步人选。
(1)初步人选人数少于拟遴选人数时,将取消笔试环节,经公示通过后直接录用,办理调动手续。
(2)初步人选人数多于拟遴选人数时,将进行笔试,笔试具体事宜另行通知。笔试结束后将按照笔试成绩由高就低确定进入遴选名单,并在“崇礼公安”微信公众号予以公示。公示期满 后,由张家口市崇礼区人力资源和社会保障局按有关规定负责办理相关人事调动手续。
六、岗位待遇
被遴选人员编制性质不变,工资待遇按照崇礼公安分局现有的事业编制身份的警务辅助人员标准执行。
七、其他事项
1、凡考生未在规定时间内按要求参加政审、体能测试、笔试、体检、考察、报到等情况的,均视为自动放弃遴选资格;
2、本次遴选人员,人员编制性质不作改变,原来占用什么编制,仍占用什么编制;
3、在本次遴选工作中,监督、审核贯穿全过程,在任何环节,发现考生弄虚作假或违反考试纪律的,一律取消遴选资格,问题严重的要追究责任;
4、遴选人员将进行岗前培训。
咨询电话:0313-8685909
详情登录
https://mp.weixin.qq.com/s/enZSTGk2OciXkjhft9Cd2g
行唐县卫健局全科医生特设岗位招聘公告
为进一步加强基层全科医生队伍建设,提高基层医疗卫生机构服务能力,根据河北省卫生和计划生育委员会、河北省财政厅、河北省人力资源和社会保障厅、河北省中医药管理局、河北省深化医药卫生体制改革领导小组办公室《河北省开展全科医生特设岗位计划试点工作实施方案》(冀卫发【2018】36号)的通知精神和石家庄市卫生健康委要求,经县卫健局研究,决定面向社会公开招聘特岗全科医生2名,现将招聘公告公布如下:
一、招聘原则
遵循“民主、公开、竞争、择优”原则
二、招聘范围
面向全国招聘。本省行政区划范围内乡镇卫生院在编在岗的执业医师不列入招聘范围;由县级医疗卫生机构派驻到乡镇卫生院工作的在职全科医生,不列入中央财政和我省财政支持的特岗全科医生范畴;尚未解除*党**纪、政纪处分或正在接受纪律审查的人员,以及刑事处罚期限未满或涉嫌违法犯罪正在接受司法调查尚未作出结论的人员,不得报名应聘。
三、招聘条件
1.具有良好的政治素养和职业道德,爱岗敬业;
2.有强烈的事业心和责任感,愿意长期扎根基层为农村卫生事业发展做出贡献;
3.身体健康,能正常履行岗位职责。
同时,还应满足下列条件之一:
1.具有执业医师资格,执业范围注册为临床类别全科医学专业或中医类别全科医学专业的临床医师;
2.具有执业医师资格,经过省级卫生计生行政部门(含中医药管理部门,下同)认可的全科专业住院医师规范化培养、全科医生转岗培训或岗位培训并考核合格的临床医师;
3.具有二级以上医院工作经历和执业医师资格,2年以上从事临床诊疗工作,能够胜任全科医生岗位的临床医师。
四、招聘程序
(一)发布招聘公告。由县卫健局面向社会公开发布招聘公告。
(二)报名。
1.报名方式:考生到行唐县卫生健康局政工科公开邮箱:wsjzgkgk@163.com,密码:82985212,*载下**:2019年行唐县特岗全科医生公开招聘报名表,将电子版报名信息表填写完整后发送至行唐县卫健局电子邮箱:wsjzgklyj@126.com,并携带相关资料现场确认。
2.报名时间:2019年9月17日-23日
3.现场确认:地点为行唐县卫生健康局政工科。需携带纸质版报名信息表、本人近期免冠小2寸照片2张及本人身份证、毕业证、医师资格证、执业注册证、全科医生规范化培训合格证、全科医生转岗培训或岗位培训并考核合格的相关证件及佐证材料原件和复印件。凡有关材料主要信息不实,伪造有关证件、材料、信息,骗取考试资格的,取消报名资格,并将按有关规定予以严肃处理。
(三)考试考核。根据实际报名情况确定考试考核方式,考试考核可不受招聘岗位与报考人数比例的限制。
(四)体检考察。根据招聘计划和考生成绩,按1:1的比例确定体检考生名单。比例内末位考生成绩如出现并列,笔试成绩高者优先录取。体检合格的考生,进行政审考察,主要考核拟聘人员的思想政治表现、道德品质、有无违法违纪行为等情况。
(五)公示。体检考核合格人员作为拟招聘人选在行唐县卫健局公示7个工作日,举报电话:82981980,接受社会监督。公示期间有举报违规违纪者,一经查实即取消聘用资格。
五、人员管理
(一)签订合同。经公示无异议人员,由县级公立医疗机构与特岗全科医生依法依规签订劳动合同,合同期限4年。根据实际需要,由县卫健局统筹安排到辖区内的乡镇卫生院从事全科医生工作。
(二)考核管理。特岗全科医生考核由县级公立医疗机构组织实施,考核结果由市级卫生健康委汇总后报河北省开展全科医生特设岗位计划试点工作领导小组办公室备案。
(三)执业注册管理。符合全科医生执业注册条件的特岗全科医生上岗前必须注册为全科医师(含已注册为其他专业,经全科医生转岗培训并考核合格后,增加注册为全科执业医师),由服务的乡镇卫生院按规定办理医师执业注册或变更手续;尚未达到全科医师执业注册条件的特岗全科医生,由市卫健委安排其进行全科医生转岗培训,培训期满并考核合格后须加注为全科医师。
(四)户籍、人事和*党**团关系。聘期内户口可按照国家有关规定保留在原户籍所在地或原单位管理,人事档案按照县级公立医疗机构工作人员统一管理。*党**团关系转至所服务的乡镇卫生院。
六、激励与保障
(一)薪酬待遇。特岗全科医生在聘期内,执行国家和省统一的工资制度和标准,工资收入参照所在县级公立医疗机构同等条件临床医师工资收入水平的原则确定。实施全科医生特岗计划所需资金由中央和地方财政共同承担。
(二)社会保险及其他待遇。聘期内特岗全科医生按照国家有关规定参加社会保险并享受相应的社会保障待遇。服务的乡镇卫生院为特岗全科医生提供相应的周转住房和必要的生活条件,解决好工作、培训的差旅费用。??
(三)职称晋升。特岗全科医生在乡镇卫生院的工作时间,计算为城市医生在晋升主治或副主任医师前,到基层累计服务的时间。特岗全科医生到基层医疗卫生机构工作的,可提前一年申请职称晋升,在同等条件下优先聘任。
(四)服务期满安置。特岗全科医生4年期满且年度考核均在合格及以上的,由县卫生健康局会同县人社局专项招聘,填写《河北省事业单位公开招聘工作人员审批表》,办理相关手续,纳入乡镇卫生院常设岗位管理,并核销全科医生特设岗位。
七、有关说明
1.行唐县卫生健康局地址:行唐县龙州西大街104号,联系电话:82981980 ,82985212。
2.在整个招聘工作期间,请应聘人员及时关注相关通知、公示等信息,同时确保报名时所留手机号码畅通。
3.凡考生未在规定时间内按要求参加考试考核、体检考察、办理聘用手续等情况的,均视为自动放弃招聘资格。
4.整个招聘过程任何环节发现考生填报情况不实,不符合招聘条件的,取消招聘资格,问题严重的要追究责任。
详情登录
http://www.xingtang.gov.cn/zwgk/gggs/5363.html
秦皇岛北戴河新区拓新劳务派遣有限公司为北戴河新区公开招聘人才派遣工作人员简章
根据秦皇岛北戴河新区管委会用人需求,现面向社会公开招聘38名人才派遣工作人员,现将有关事宜公告如下:
一、招聘岗位及数量
本次共招聘工作岗位38个。招聘岗位详见《秦皇岛北戴河新区公开招聘人才派遣工作人员岗位信息表》(附件1)。

二、招聘条件
(一)应聘人员应具备以下基本条件
1.具有中华人民共和国国籍;
2.年龄在35周岁以下(1984年9月11日之后出生);
3.遵守宪法和法律,具有良好的品行和职业道德;
4.适应岗位要求的身体条件。
(二)招聘岗位具体条件
招聘岗位的具体条件详见《北戴河新区公开招聘工作人员岗位信息表》(附件1)。
(三)不在公开招聘范围人员
1.现役军人;
2.试用期内的公务员和事业单位工作人员。
(四)不得应聘人员
1.曾因犯罪受过刑事处罚或曾被开除公职的人员;
2.正在接受立案审查人员;
3.法律、法规规定不得招聘为事业单位工作人员的其他情形人员。
此外,应聘人员不得报考聘用后即构成回避关系的招聘岗位。
回避关系是指《河北省事业单位公开招聘工作人员暂行办法》第四十一条关于“凡与聘用单位负责人员有夫妻关系、直系血亲关系、三代以内旁系血亲或者近姻亲关系的应聘人员,不得应聘该单位负责人员的秘书或者人事、财务、纪律检查岗位,以及有直接上下级领导关系的岗位。聘用单位负责人员和招聘工作人员在办理人员聘用事项时,涉及与本人有上述亲属关系或者其他可能影响招聘公正的,也应当回避”的规定。
三、招聘工作程序
(一)组织报名
1.报名时间
2019年9月12日至9月22日,为期11天。
2.报名方式
报名者将报名所需材料以电子版形式发至邮箱:bxqbzrck@163.com,联系电话:3592679。邮件主题名格式为“岗位代码-姓名-学历”,电子表格文件名格式为“岗位代码-姓名-学历-报名表或采集表”。
3.报名所需材料
《秦皇岛北戴河新区公开招聘工作人员报名表》(附件2,电子版)、《个人报名信息采集表》(附件3,电子版),请规范填写。
4.注意事项
报名人员只能选择一个岗位报考。报考人员应如实提交有关信息和材料,凡本人填写信息不真实、不完整或填写错误的,责任自负;弄虚作假的,一经查实即取消考试资格或聘用资格。报名与考试时使用的身份证必须一致。请考生保持报名时所留联系电话的畅通,以便通知有关事宜。
为进一步提高信息发布效率,确保每位报名人员及时获取招聘信息,特建立报名人员QQ群(群号为:1700549670),所有报名人员应及时加入此QQ群,了解本次招聘相关信息的发布情况。
5.资格初审
对报名人员进行资格审查,审查合格人员领取准考证,具体时间地点另行通知。
(二)笔试
原则上报名人数与录取计划达到3:1的比例,开展本岗位位笔试。
1.笔试时间和地点以《准考证》规定为准。
2.笔试试题满分为100分,内容包括《职业能力测验》、《公共基础知识》和相关专业知识。
3.笔试结束后,根据笔试成绩确定进入面试人员名单。按照面试人数与招聘指标不高于3:1的比例,依据考生笔试成绩从高到低确定进入面试人选,比例内末位笔试成绩并列的都进入面试人选。
(三)资格复审
通过笔试的考生在面试之前进入资格复审环节,在规定的时间、地点进行资格复审。个人需提供身份证、户口本、学历证书原件和复印件,以及带有本人签字的报名表1份。经资格复审不符合报名资格条件的,取消面试资格,该名额按照报考本岗位考生成绩从高分到低分的顺序依次进行递补。
(四)面试
面试时间地点另行通知。面试采取结构化面试的方法,考查应聘人员的综合素质,满分为100分。主要测试应聘者的逻辑思维和应变能力、语言表达能力、沟通交流能力、分析解决问题能力、职业发展潜力、专业水平等。
面试结束后,核算考生考试总成绩(考试总成绩=笔试成绩×40%+面试成绩×60%),每个岗位按与招聘指标1:1的比例,以考试总成绩由高到低确定体检人选。末位考试总成绩相同者,按笔试成绩、学历、学位的要素顺序择优进入体检。
(五)体检
新区人力资源和社会保障局组织体检,参照现行的《公务员录用体检通用标准》执行,体检时间另行通知,费用由考生自理。因体检不合格造成的空缺,将按照报考同一岗位考生总成绩从高分到低分的顺序依次进行递补。
(六)考察
对体检合格的考生,按照岗位计划聘用人数1:1的比例从高分到低分确定参加考察对象,因考察不合格造成的空缺,将按照报考同一岗位考生总成绩从高分到低分的顺序依次进行递补。考察合格者,确定为拟聘用人员。
(七)公示聘用
对拟聘用人员在中国·北戴河新区网站《通知公告》栏进行为期7天的公示,对公示期满无异议的,按程序办理相关聘用手续。
四、人员管理及待遇
聘用人员采取人才派遣模式管理,聘用人员与人才派遣公司签订《劳动合同》,明确双方的权利与义务,之后由人才派遣公司分别派遣到服务单位上岗,聘期2年。被聘试用期为3个月,一并计算在聘用合同期限内。试用期满考核合格的,予以正式聘用,不合格的,取消聘用。人员待遇详见《北戴河新区公开招聘工作人员岗位信息表》(附件1)。
五、相关要求
1.应聘人员应提供真实有效的证件、资料和信息,并遵守相关的考试纪律,对弄虚作假、徇私舞弊的,一经发现即取消应聘资格。
2.本简章由秦皇岛北戴河新区拓新劳务派遣有限公司负责解释。
联 系 人:邱茺
联系电话:0335-3592679
详情登录
http://www.bdhxq.gov.cn/index_mnewlook_c4_t31_i19211.html
吴桥县关于招聘监察辅助人员的公告
为进一步推进我县监察体制改革工作,解决任务繁重、人员短缺的现状,经研究决定,拟面向社会公开招聘监察辅助人员,现将有关事项公告如下:
一、招聘岗位和招聘名额
本次招聘监察辅助人员10名,充实到纪检监察室,协助纪检监察干部做好审查调查辅助工作。
二、招聘对象和基本条件
1.具有全日制大专以上学历,其中计算机、中文、法律、财会等相关专业优先聘用;
2.年龄在18周岁以上、30周岁以下(1989年9月-2001年9月出生),限吴桥县户籍,户籍以2019年9月户口所在地为准;
3.具有良好的政治素质和道德品行,未参与非法活动组织;
4.因从事办案辅助工作,经常加班、外出,限男性报考;
5.身体健康,五官端正,具有正常履行职责的身体条件。
三、招聘程序
(一)发布公告
2019年9月18日通过吴桥县人力资源网及吴桥电视台面向社会公开发布招聘信息。
(二)报名与资格审查
1.报名时间、地点及联系方式:
报名时间:2019年9月25日-2019年9月27日(上午8:30-12:00,下午1:30-5:30)。
报名地点:县委组织部干部一科(407房间)。
联系电话:0317-7276826。
2.报名要求:报名者可到吴桥县委组织部干部一科领取或登陆吴桥县人力资源网*载下**《吴桥县纪委、监委公开招聘辅助人员报考资格审查表》并如实填写。《审查表》一式两份,并带本人户口本、二代身份证、全日制最高学历毕业证、就业报到证等原件及复印件各一份,5张近期同底1寸免冠照片(每张照片背面注明姓名和身份证号码)。
(三)笔试
考生持本人身份证到县人力资源和社会保障局人事管理和工资福利股领取笔试准考证,笔试时间地点及注意事项以准考证为准,笔试采取闭卷形式进行。
1.笔试时间及地点:详见笔试准考证。
2.笔试命题:笔试命题、阅卷委托有资质的中介机构实施。
3.笔试内容:《公共基础知识》,考试时间120分钟,满分100分。
4.确定笔试最低控制线、进入面试人选:对达到笔试最低控制分数线以上的考生,根据录用计划和笔试成绩按不高于3:1的比例确定进入面试人选,末位笔试成绩并列的都进入面试人选。如果参加笔试人数未超过招聘人数,全部进入面试。
笔试成绩、进入面试人员名单可于笔试结束后三天内登陆吴桥人力资源网(http://wqrlzy.com/)查询。
(四)证件审核
参加证件审核的考生到县纪委办公室进行证件审核。
考生须出具的证件和材料:
二代居民身份证、户口簿、毕业证、笔试准考证。
经审核符合条件的进入面试。证件审核出现不合格的,按照笔试成绩由高到低进行递补。
(五)面试
1.面试时间和地点:另行通知。
2.面试方式:面试采取结构化面试方式,主要对应聘者的适岗能力、职业素养和举止仪表等方面进行综合考核。面试成绩满分100分,合格分数线60分。面试成绩当天在面试考点公布。
3.总成绩及排名确定。按笔试成绩、面试成绩两部分计算考试总成绩(保留2位小数),其中笔试成绩、面试成绩各占50%。即:总成绩=笔试成绩×50%+面试成绩×50%。
末位出现总成绩并列超出招聘计划者,选取笔试成绩较高者进入体检环节。在此后的体检、政审、公示等环节发现问题需要递补时,出现总成绩并列的,也按此办法确定。
(六)体检
体检人员名单在吴桥人力资源网(http://wqrlzy.com/)公布。县纪委监委负责组织对入围人员进行体检。体检参照现行的《公务员录用体检通用标准》,体检费用自付。体检出现不合格人员,按总成绩依次递补。
(七)政审
县纪委监委负责组织对体检合格人员进行政审。
(八)公示
对拟聘用人员,在吴桥人力资源网进行公示,公示时间为7天。
四、聘用和管理
经公示合格的人员,进入试用期,试用期为3个月。试用期内接受岗前培训,经培训合格的,正式予以聘用。由县人力资源和社会保障局协调劳务公司,签订劳务派遣合同,聘用期间经工作考核不合格或不能胜任工作的,由劳务公司解除劳务合同,予以辞退。聘用人员工资执行我县同期最低工资标准,出差按照相关文件规定发放补助,缴纳养老保险、医疗保险和工伤保险,所需资金由县财政列支。
五、有关要求
凡考生未在规定时间内按要求参加笔试、面试、体检、报到等情况的,均视为自动放弃聘用资格;资格审核贯穿招聘工作全过程,在任何环节,发现考生不符合招聘条件,弄虚作假的,取消聘用资格,问题严重的要追究责任。被聘用人员应在规定时间到用人单位报到,超过规定时间不报到者,取消其聘用资格。
详情登录
http://www.wqrlzy.com/web/wenjian/20190918092855.html
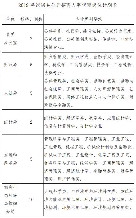
2019年馆陶县委办公室、财政局、人社局、统计局、发展和改革局、邯郸生态环保局馆陶分局6个单位公开招聘人事代理政府购买服务人员的公告
为适应我县各项中心工作要求,加强财政管理、发展改革、人力资源服务、统计普查和生态环境管理等工作需要,进一步充实工作力量,公开招聘29名工作人员。公告如下:
一、招聘原则
公开、平等、竞争、择优,采取考试、考察方式择优录用。
二、招聘岗位、对象、形式和条件
(一)招聘岗位
计划招聘馆陶县委办公室、馆陶县财政局、馆陶县人社局、馆陶县发展和改革局、馆陶县统计局、邯郸生态环保局馆陶分局工作人员共29人。

(二)招聘对象
具有邯郸市户籍,35周岁(1984年9月1日以后出生的)以下全日制普通高校专科及以上学历毕业生。
(三)招聘形式
采取签订劳动合同方式,按招聘程序委托第三方进行公开招聘。
(四)招聘条件
(1)中华人民共和国公民,遵纪守法,品行端正,爱岗敬业,具有良好的职业道德,具有奉献馆陶各项事业发展的精神;
(2)身体健康(参照公务员录用体检通用标准);
(3)年龄要求在35周岁以下(1984年9月1日以后出生的);
(4)报考馆陶县委办公室要求女性,身高160-170cm,形象较好,具有较强的社会交往能力和语言表达能力,良好的服务意识及团队协作能力,30周岁以下(1989年9月1日以后出生)。
(5)报考邯郸生态环保局馆陶分局、人社局劳动仲裁岗位要求男性;
(6)已就业人员需提供单位和主管部门同意报考函。
三、招聘程序及时间安排
(一)在政府网站发布公告
登录馆陶县人民政府网站(http://www.guantao.gov.cn)查询。
(二)组织报名
报考人员于2019年9月23日- 9月27日持相关材料到馆陶县人社局四楼人才交流开发中心报名。需提供(1)毕业证书(2)学位证书(3)报到证(4)身份证(以上材料均需提供原件及复印件)(5)小二寸蓝底免冠照片5张。
所有报考人员要现场填写《馆陶县2019年公开招聘人事代理报名表》,每人只能报考一个岗位。
(三)组织考试
1、领取笔试准考证
资格审查合格人员到人才交流开发中心凭本人身份证领取准考证,领取准考证时间待定。
2、组织笔试考试
人才交流开发中心负责组织对所有报考人员进行笔试考试。笔试考试时间待定,地点设在县城主城区(具体时间、地点见准考证)。
考试内容:笔试采取闭卷方式进行,笔试成绩占总成绩40%。笔试内容为《公共基础知识》,满分为100分。
3、公布笔试考试成绩
笔试评卷结束后,公布成绩。按照2:1的比例进入面试,依据笔试成绩从高分到低分的顺序确定参加面试人选,同一岗位比例内最后一名笔试成绩出现并列时,依次按照学历高者优先、有专业技术职称者优先的原则区分排名。
4、组织面试
面试满分100分,面试时间、地点及要求另行通知。
5、总成绩
总成绩计算方法:笔试成绩×40%+面试成绩×60%=考生总成绩。
(四)确定拟进入体检人员
各岗位根据总成绩由高分到低分的顺序,按照岗位招聘人数与进入体检人员1:1的比例确定进入体检人员并公布人员名单。比例内末位总成绩相同的考生确定进入体检人员依次按照学历高者优先、有专业技术职称者优先的原则区分排名。
(五)体检
由人才交流开发中心组织体检。体检标准参照现行公务员录用体检通用标准执行,体检时间地点另行通知。各种原因造成的岗位空缺,按照同岗位总成绩从高分到低分的顺序依次递补。
(六)考察
体检合格人员进入考察环节。主要考察内容是人事档案、政治思想、道德品质、业务能力、工作实绩等情况。考察合格者进入公示环节。考察不合格或自愿放弃考察的(须提交本人亲笔签名的书面情况说明),取消录用资格。空缺岗位按照同岗位总成绩由高到低依次递补。
(七)公示
对拟录用人员在人才交流开发中心进行公示,公示期限为7个工作日,公示期满无异议的人员确定为拟录用人员。在公示期间,因任何原因造成的岗位空缺,空缺岗位按照同岗位总成绩由高到低依次递补。
举报电话:0310-2866813。
(八)录用
对公示期满无异议的,按有关规定由用人单位与其签订政府购买服务人员劳动合同。首次签订3年劳动合同,试用期一年,根据《劳动合同法》相关规定,每年由用人单位对签订劳动合同人员进行考核,不合格的即解除劳动合同。3年合同期满考核合格的,可以续签。签订劳动合同人员,工资参照事业人员工资标准执行,缴纳“四险一金”,所需费用纳入财政预算。第一次签订劳动合同期限内,除因签订劳动合同人员工作考核不合格、工作出现重大失误者被用人单位解聘的或因用人单位未履行合同约定待遇的,签订劳动合同人员不得单方面解除合同。
四、其它事项
1、凡应聘人员未在规定时间内按要求参加笔试、资格审查、面试、体检、考察、办理录用手续等情况的,均视为自动放弃应聘资格。资格审查贯穿招聘工作全过程,在任何环节,发现考生不符合招聘条件的,伪造、假冒各种证件,弄虚作假的,一经查实,取消其应聘资格,问题严重的要追究相关人员责任。
2、本次公开招聘不指定考试辅导用书,不举办也不委托任何机构举办考试辅导培训班。
详情登录
http://www.guantao.gov.cn/NewsView/20190916143206026280.html
2019年任丘村镇银行员工招聘公告
一、招聘条件
应聘人员原则上需具有任丘市户籍,特别优秀的可适当放宽至其他地市户籍。
二、招聘岗位
(一)综合柜员(10人)
1.年龄28周岁以下,毕业三年以内(含三年),境内外高等院校全日制大学专科及以上学历,特别优秀者可适当放宽条件;
2.身体健康,品行端正,无不良记录;
3.形象良好,具有较强的沟通表达能力,良好的团队意识、服务意识和责任意识,服从单位安排。
(二)客户经理(40人)
1.年龄30周岁以下,毕业五年以内(含五年),境内外高等院校全日制大学专科及以上学历,具有相关从业经验者可适当放宽条件;
2.身体健康,品行端正,无不良记录;
3.具有较强的工作责任心和吃苦耐劳精神,具备良好的沟通能力、组织协调能力和团队合作意识。熟悉金融法律和信贷业务,具有金融从业经历的人员优先。
三、招聘程序
(一)官网报名
1.应聘者登录我行官方网站(www.renqiubank.com),点击重要公告—《2019年任丘村镇银行员工招聘公告》,*载下**并按要求完整填写《任丘村镇银行员工招聘报名表》,连同身份证、毕业证、学位证、学信网打印的《教育部学历证书电子注册备案表》、户籍证明、专业技术职称证书、工作证明等扫描件打包压缩文件,文件名称以“应聘者姓名”命名,发至任丘村镇银行招聘邮箱(rqczyhzhaopin@163.com)。
2.报名时间截止到2019年9月30日。
(二)初选
我行将对应聘者进行初选,并确定参加考试人员名单。
(三)笔试、面试
初选人员参加我行统一组织的笔试和面试。
(四)体检
我行将组织考试通过人员进行体检。
(五)录用
我行将择优录用应聘者。
相关说明:本行将通过短信或电话与应聘者联系,请保持通信畅通。未通过审核者,本行不再告知。本行对应聘资料保密,恕不退还。
四、入职管理
本次招聘人员初期为劳务派遣人员,具体管理将参照《任丘村镇银行劳务派遣人员管理办法(暂行)》执行。任丘村镇银行将为聘用人员提供在当地同行业具有竞争力并具有成长性的薪酬福利待遇。派遣人员达到预备期条件且在我行工作满一年后,经考核合格可转为我行正式员工。
五、其他事项
1.应聘者应保证所提供资料的真实性,对弄虚作假者一经发现不予聘用。
2.任丘村镇银行有权根据岗位变化及报名情况等因素,调整或取消个别岗位的招聘工作,并对本次招聘享有最终解释权。
3.本公告未尽事宜由任丘村镇银行负责解释。
联系人:付女士、郭女士
联系电话:0317-3376209
详情登录
http://www.renqiubank.com/plus/view.php?aid=320
关于魏县行政审批局公开选聘辅助工作人员的公告
根据魏县行政审批局工作需要,为进一步提升政务服务工作水平,经魏县县委、县政府研究同意,面向社会公开选聘魏县行政审批局辅助工作人员15名。现将有关事项公告如下:
一、选聘原则
坚持面向社会公开选聘原则、公平竞争原则、择优录用原则。
二、选聘计划
本次选聘共15名。
三、选聘方式及途径
采取第三方公开选聘方式,按规定程序委托第三方进行公开选聘。
四、选聘条件
(一)应聘人员应具备以下基本条件:
1.拥护中华人民共和国宪法,具有良好的品行和身体素质,遵纪守法,品行端正,服从管理;
2.要求魏县户籍可报名;
3.全日制专科及以上学历;
4.年龄在18周岁以上,35周岁以下(1984年10月1日以后出生);
5.身体健康,五官端正,品行良好,作风严谨,认真踏实;
6.征信记录良好,无违法犯罪记录;
7.计算机类、财会类、法律类、规划类、环保类、建筑类、文秘类等专业优先录用。
五、人员待遇
第三方公司与聘用人员签订劳务派遣劳动合同后派遣到魏县行政审批局从事机关工作。签订劳务用工合同,试用期为1个月。合同期满后,根据工作需要继续签订。被聘用人员工资待遇不低于魏县最低工资标准,并缴纳相关社会保险,被派遣人员要接受魏县行政审批局管理。
六、选聘程序
(一)发布选聘公告
2019年9月18日在“魏县*党**政网”、“邯郸广电”网站及各大微信公众号平台发布选聘公告。
(二)网上报名与现场资格审查
1.网上报名时间:2019年9月19日至2019年9月25日。
报名时登陆魏县*党**政网或加入QQ群278589278*载下**报名登记表。填写完毕后发送到接收网上报名邮箱:hdxuexinrl@163.com(按规范填写报名登记表,上传的电子照片要符合要求,应聘人员自行*载下**并打印报名表,资格审查环节还需提供、使用)。
2.资格审查时间:2019年9月25日至2019年9月27日。
3.资格审查地点:魏县行政审批局政务服务大厅一楼。
4.资格审查材料:
(1)本人户口页及居民身份证原件、复印件;
(2)毕业证、学位证原件及复印件;
(3)近期免冠小二寸蓝底照片2张;
(4)《魏县行政审批局公开选聘工作人员报名登记表》(报名登记表在魏县*党**政网*载下**);
(5)中国高等教育学生信息网*载下**打印的“教育部学历在线验证报告”(一式两份);
(6)根据邯郸市物价、财政部门的规定,收取每位考生考务费100元。
(三)笔试
1.笔试时间:另行通知。
2.笔试方式: 笔试采取闭卷方式进行。
3.笔试内容:公共基础知识和行政能力测试,及魏县县情等相关知识。
4.笔试地点:另行通知。
(四)面试
1.面试采取结构化面试形式,不指定复习范围和教材,主要测评考生的综合分析能力、工作适应能力、应变与自我控制能力、语言表达与仪表举止等,是否具备岗位所需要的综合能力素质。根据选聘计划和笔试成绩由高分到低分依次按不低于1:2的比例确定进入面试人选,最末进入面试成绩并列的一同进入面试人选。
2.《面试通知单》领取时间及地点另行通知。
3.综合成绩计算方法
考生综合考试成绩=笔试成绩×40%+面试成绩×60%,小数点后保留两位数。
(五)体检与政审
1.体检:参照国家公务员录用体检规定到指定医院体检(具体时间地点另行通知),体检费自理,体检不合格的按综合成绩由高到低依次递补。
2.政审:按照有关规定组织进行,政审如有不合格的,按综合成绩由高到低依次递补。
(六)公示
拟聘用人员在魏县*党**政网进行公示,公示期间广泛接受社会监督。(公示时间不低于7个工作日)。
七、有关事项
1.本次选聘不举办、不委托任何机构举办考试辅导培训班,也不指定任何参考用书和资料。如报考人员因此引发经济损失和法律责任与我公司无关。
2.本次选聘由邯郸学信人力资源服务有限公司具体负责组织实施。
咨询电话:0310-3396656 13131026656
详情登录
http://www.wei.gov.cn/newsshow.php?id=25377
衡水市冀州区卫生健康局大学生村医招聘公告
为进一步加强乡村医生队伍建设,现面向社会和医学类高等院校招聘优秀人才充实到乡村卫生一线,公告如下:
一、招聘人数:
本次公开招聘大学生村医11名。其中北漳淮乡1名(景家庄村)、官道李镇3名(官道李村、付庄村、西冯庄村)、冀州镇2名(孙郑李村、河夹庄村)、门庄乡1名(西韩家庄村)、南午村镇2名(老周家庄村、张家吕村)、徐庄乡1名(冯家庄村)、周村镇1名(前恩关村)。
二、招聘条件:
1、具有良好的职业道德,爱岗敬业,能够遵守国家的各项法律法规及规章制度,无违法、违纪及犯罪前科;
2、有强烈的事业心和责任感,身体健康,愿意长期扎根基层为农村卫生事业发展做出贡献;
3、年龄须在45周岁以下;
同时,还应满足下列条件之一:
1、取得普通高校专科及以上学历的临床医学、中医学、中西医结合专业应往届毕业生;
2、取得临床医学、中医学、中西医结合专业大专及以上学历的*队军**退役卫生士官;
上述人员在同等条件下,已取得国家执业(助理)医师资格证、乡村全科助理医师资格证、《助理全科医生培训合格证》者优先。
三、报名时间:
截至到2019年9月23日。
四、报名地点:
冀州区卫生健康局人事科。
五、报名方式:
本人携带以下资料现场报名:
身份证、毕业证、教育部学历认证电子注册备案表、*队军**退役证书原件及复印件(1份)、小二寸蓝底照片5张。
有医师资格证、执业注册证、乡村全科助理医师资格证、助理全科医生培训合格证须提供原件及复印件。
报名咨询电话:0318-8628707
详情登录
http://www.jizhou.gov.cn/art/2019/9/18/art_216_174317.html
唐山市路北区人力资源和社会保障局关于面向社会公开招聘部分编制外人员的公告
为进一步加强城市公共管理和服务,全力打造和谐路北,拟面向社会为唐山市公安局路北分局公开招聘城区警务站辅警队员,现将有关事项公告如下:
一、招聘原则
招聘坚持德才兼备和公开、公正、公平的原则,以失业或未就业人群为报名主体。
二、岗位数量
城区警务站辅警队员100人,按劳务派遣用工形式管理。
三、报名条件
报名者须同时满足下列条件:
(一)具有唐山市常住户籍(应于本次招聘报名起始时间之前取得);
(二)性别男性,年龄35周岁以下(1984年9月19日之后出生);
(三)五官端正,身体健康,无纹身,无残疾,能够胜任岗位要求;
(四)高中(含中专、技校、职高)及以上学历。
有下列情形之一的,不得报考:
(一)与其它用人单位存在劳动关系或社会保险关系的(通过唐山市社会保险系统核查);
(二)有违法行为正在被立案调查或尚未查清的;
(三)曾被开除公职的(包括曾经以编制外人员身份在路北区机关事业单位参加工作,后被开除或辞退的);
(四)现役军人;
(五)直系血亲、配偶或对本人有重大影响的旁系血亲为*教邪**或*动反**组织骨干分子的;
(六)其它不适合从事本岗位工作的情形。
四、报名方法
(一)报名时间
2019年9月19日至9月25日,上午9:00-11:00,下午2:00-5:00。(周六、周日休息)
(二)报名地点
唐山市路北区就业服务局 (学院路与国安街交叉口西行20米) 三层会议室,咨询电话:7215347 7214619。
(三)报名方法
采取现场本人报名的方式,不得委托他人代为报名,不收取报名费用。本人持以下材料报名:
(1)身份证原件及复印件1份;
(2)户口本原件及首页和本人页复印件1份;
(3)高中及以上学历毕业证原件及复印件1份;
(4)《就业创业证》(或《就业失业登记证》)编号;
(5)近期(12个月内)同版小二寸彩色免冠照片3张;
以上材料复印件、证明信和照片等均交后不退。
五、考试方式
根据报名情况确定考试方式。报名结束后2天内,在路北区就业服务局官方微信公众号(lubeijiuye)发布通知,不再采取其它方式通知。报名时请扫码关注。
六、录用及公示
根据最终考试成绩,按从高到低顺序确定录用人员。路北区就业服务局通过官方微信公众号将录用人员面向社会进行为期3天的公示,接受社会监督。经公示无异议的,按程序组织体检和政审。
七、政审
对录用人员的政审工作由路北区就业劳务派遣中心组织实施。
因未按要求提交政审相关材料或政审未予通过而出现空缺的,路北区就业服务局根据最终成绩由高到低顺序依次递补,并继续履行体检和政审程序。
八、体检
路北区就业劳务派遣中心对政审合格人员统一组织进行体检。体检项目和标准参照《公务员录用体检通用标准(试行)》执行,体检费用个人自理。
因未按要求体检或体检不合格而出现空缺的,路北区就业服务局根据最终考试成绩由高到低顺序依次递补,并继续履行体检程序。
九、工资待遇及社会保险
(一)唐山市公安局路北分局委托路北区就业劳务派遣中心对录用人员实施劳务派遣管理。实发工资为每人每月1500元加绩效工资(扣除各项社会保险后)。
路北区就业劳务派遣中心依法为录用人员办理城镇企业职工养老、失业、工伤、医疗、生育等社会保险。
(二)人员上岗后,试用期为2个月。试用期间,工资待遇和社会保险按上述标准和项目执行。
十、其它事项
(一)未在规定时间和地点参加考试、体检或政审的,均视为自动放弃考试或录用资格。
(二)本次招聘考试不指定辅导用书,不举办也不委托任何机构或个人举办与本次考试相关的培训或辅导活动。
(三)在招聘过程中,不符合报名条件而通过不正当方式骗取报名资格的,一经发现查实,即取消其报考资格;已签订劳动合同(或协议)上岗的,予以辞退并依法追回发放的工资和为其缴纳的社会保险费用。
详情登录
https://mp.weixin.qq.com/s/3fkrFCPeUKUNwxUaSyC8VQ
望都县医院关于公开招聘医务人员的实施方案
随着医院新科室的建立、新技术的发展,以及就医患者的增加和服务需求的提高,医院现有医务人员已不能满足工作需要,现需招聘医务人员共29人,其中临床医生21名,病理技师1名,药剂师3名,医务管理人员1名,会计1名,网络技术人员2名。招聘方案如下:
一、招聘原则
坚持德才兼备用人标准,按照“公开、平等、择优”的选人原则,公开招聘,统一考试,择优录用。
二、招聘条件
(一)基本条件
1、热爱祖国,拥护中国*产党共**的领导,具有较高的思想政治素质,遵纪守法,品行端正,无重大违纪违法及犯罪记录。
2、热爱医疗卫生事业,有较强的事业心和责任感,吃苦耐劳,甘于奉献,关爱病人,医德医风良好。
3、身体健康,五官端正,语言流利,举止端庄,具有正常履行职责的心理素质。
(二)其他条件
年龄在35周岁以下,有全日制专科或本科及以上学历;具有执业医师资格的或有二甲及以上医院工作经验的优先录用。

三、招聘程序
公开招聘工作按照发布招聘公告、现场报名、笔试、面试、体检和公示等程序进行(医务管理、会计、网络技术专业不进行笔试)。
(一)报名与资格审查
1、报名时间:2019年9月20日至2019年10月10日下午17:00。
2、 报名地点:望都县医院人事科。
联系人:马 超
电 话:0312-7722348 手机:18803126037
3、报名方式:须提供本人高中毕业证、学信网打印的学历认证表、有效身份证、执业证和资格等相关证件原件及复印件各一份。
4、资格审查:资格审查贯穿于招聘全过程,发现与资格条件不相符的,一经查实立即取消参聘资格和相关成绩。
(二)笔试
1、笔试内容为医疗、病理和药剂岗位所需的专业知识,满分为100分。
(三)面试
1、依据笔试成绩从高分到低分,依据实际情况确定进入面试人员。
2、面试内容为各岗位所需的业务能力和操作技能,满分为100分。
3、由领导小组成员和专业人员组成评委会进行面试,采用体操打分法进行打分。
4、面试结束后,依据总成绩从高分到低分的顺序录取。
5、总成绩=笔试成绩×40%+面试成绩×60%。
(四)体检
1、经笔试、面试合格人员进行体检。
2、体检费由考生自行负担,据实收取。
3、体检时间、地点另行电话通知。
(五)公示
对体检合格人员进行为期7天的公示。公示期举报(实名举报有效)有问题的一经查实,取消资格。以所报岗位考生的总成绩由高分到低分递补。根据考核和公示结果确定聘用人员。
(六)聘用及待遇
1、公示期满,按照干部人事管理权限报人事局备案。
2、受聘人员享受应聘单位所在岗位全部待遇。
(七)其它事项
本次招聘工作坚持公开、公平、公正的原则,为确保招聘工作顺利进行,由卫计局全程监督,并虚心接受广大考生及社会各界监督。
监督电话:0312-7828170
详情登录
http://www.wdx.gov.cn/content-92-23788.html
来 源:河北日报

河北*产党共**员
全面 | 深度 | 权威 | 专业