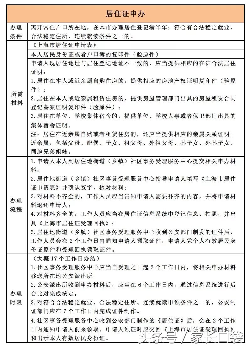
家里孩子处在幼儿园入园、幼升小、小升初阶段的外省市户籍家长朋友们要注意啦。2018年居住证新政会从1月1日起开始实施,这次修订对居住证的办理有两大比较重要的修改:
-
取消了临时居住证(不再接受新的临时居住证办理,且临时居住证到期后无法续办)。
-
如果要办理居住证(即从未办理过居住证或临时居住证过期),需要先登记居住满6个月,才能办理居住证。
那么这两个改革对孩子上学有什么影响呢?先来看看这份最近很多沪上幼儿园家长都收到了的《外省市户籍大班幼儿在沪就读学校*证办**提示》:
一、幼儿持证要求
幼儿持有效期内《上海市居住证》《上海市临时居住证》《居住登记凭证》(至2018年6月30日有效)之一。如证件在期限内将失效,请及时到居住地的社区事务受理服务中心进行办理(居住证签注、临证换领居住证)。
二、父母一方持证要求
父母一方满足下列四种情形之一的,都可在2018年4月为孩子办理小学入学信息登记。
第一种情形:持有2017年12月31日前签发或签注的有效期内《上海市居住证》(至2018年4月23日仍然有效);
第二种情形:持2018年1月1日后签发的《上海市居住证》,且从2017年7月1日起有累计参加本市职工社会保险满6个月的证明;
第三种情形:持2018年1月1日后签发的《上海市居住证》,且连续3年(从首次登记日起至2018年4月23日)在社区事务受理服务中心办妥灵活就业登记;
第四种情形:持有效期内《上海市临时居住证》满3年(至2018年4月23日仍有效),且连续3年(从首次登记日起至2018年4月23日)在社区事务受理服务中心办妥灵活就业登记。
如2018年4月23日前因暂时不符合以上情形、不能办理入学信息登记的,请抓紧办齐相关证件、证明。各区受理入学手续截止日为8月10日。
三、注意事项
为确保小学入学信息登记和后续报名验证工作的有效进行,建议家长尽早到居住地的社区事务受理服务中心将本人和孩子所持有的《上海市临时居住证》申请换领为《上海市居住证》。
已参加本市职工社会保险的,请尽早持本人身份证到所在区社保中心或区职介所 (建议各区填上社保中心、职介所地址)申请查询密码(可网上查询缴保记录),或者到所在区社保中心或社区事务受理服务中心自助打印缴保记录,以便符合要求,顺利进行小学入学信息登记。
父母一方为本市户籍的,请准备好幼儿有效期内《上海市居住证》、父母双方户口簿、结婚证、儿童出生医学证明。
由以上文件可知,非沪籍幼儿在沪入读小学对于家长和孩子的居住证件都是有一定要求的,幼儿园也是借着这份文件特别提醒,如果家长和孩子持有的是临时居住证,那么一定要注意临时居住证的有效日期。
考虑到新政下,临时居住证到期后将不再续办,口袋君还是强烈建议家长们尽快为自己和孩子办理《上海市居住证》。
先用一张图来告诉大家,新政实施后不同情况的申办人该如何办理居住证。

接下来我们分别针对这两种情况,为大家整理了更为详细的居住证办理材料和流程:
情况一
已经持有《上海市临时居住证》并且还在有效期:直接申领《上海市居住证》

附:上海市居住房屋租赁合同登记备案通知书
所需材料:(以下全部材料需原件)
-
新增租赁备案
-
房东身份证原件
-
房屋产权证明原件
-
房客身份证原件
-
租房合同原件及复印件
-
延续租赁备案
-
房东身份证原件
-
房客身份证原件
-
新的租房合同件及复印件
-
变更租赁备案
-
房东身份证原件
-
房客身份证原件
-
信息变更证明文件
注:1. 未成年无身份证的可用户口本/出生证;2. 房东需同时到场,如不能到场需要提供委托书,房东身份证及房东产权证明复印件,代办人身份证原件,3.如产权证上人已过世,需提供相关合法证明。4. 系统每日下午4点30分关闭。
情况二
从未办理过居住证或临时居住证/临时居住证已过期:先去社区服务中心办理居住登记,满6个月后,再办理居住证。
办理居住登记所需材料和流程

注:对于家有升学娃的家长来说,现在办理居住登记也来不及拿到《上海居住证》了,但还是先去社区事务受理服务中心办理《居住登记》吧,孩子报名时,可以带上家长的《上海居住证》和孩子的《居住登记》凭证到学校进行报名。

由于居住证新政刚刚出台,可能各个部门需要时间协调,具体孩子上学报名需要的材料和流程,请及时关注各区的教育局公众号和官网信息,等待相关部门公布细则。当居住登记满6个月后,申请办理居住证。

居住证每满一年还要进行签注

看完了以上梳理,您有没有清楚一些呢?由于每个人的具体情况不同,小编特地收集了一些关于居住证的疑难杂症问题,来看看有没有需要的吧~
QA
1、公办学校材料准备截止日期,是网上查询的通过时间,还是以拿到居住证实物为主?
以拿到居住证实物为主
2、父母有一方是上海户口,另一方不是上海户口,孩子落户是上海户口需不需要居住证?
孩子是有上海户口的,因此,不需要办理居住证
3、父母有一方是上海户口,另一方不是上海户口,孩子落户是外地户口需不需要居住证?
孩子需要办理居住证,外地一方也需要办理居住证
4、现在需要备案6 个月,如果今年的截止日期还是6 月30 日,孩子还能上学吗?
如果在今年截止日前家长的居住证还未办下来,那么今年孩子是无法入学的。鉴于今年居住证需备案6个月,因此今年最终的截止日期可能会延期(以发布的信息为准),建议家长还是赶紧去办理居住证为好。
5、居住登记有效期限有多长?
居住登记有效期一年,逾期须重新办理。《居住证》每年签注一次。
6、在居住登记有效期内,居住登记信息发生变化怎么办?
已办理居住登记的来沪人员居住登记信息发生变化的,应当到现居住地的社区事务受理服务中心办理信息变更手续。如姓名、公民身份号码、性别、民族、户籍地址等信息变更的,需提供本人有效的居民身份证或户口簿及公安部门出具的相应证明材料,公民身份号码变更的还需提供户籍地公安机关出具的《公民身份号码更正证明》,同时出示有效期内的《居住登记凭证》。
7、《上海市居住证》办理对政府各部门有哪些时限要求?
(1)社区事务受理服务中心应当自受理之日起2个工作日内,将相关申办材料移送所在地公安派出所。
(2)公安派出所收到申办材料后,应当在6个工作日内,通过信息系统进行后台比对完成核定。
(3)对符合合法稳定就业、合法稳定住所、连续就读申领条件之一的,公安制证部门应在7个工作日内完成证件制作。
8、居住证持证人居住地址等登记信息发生变化了怎么办?
持证人的居住地住址等登记信息发生变化的,应当在30日内持相关证明材料到社区事务受理服务中心办理信息变更手续。
9、《上海市居住证》未按规定办理签注会有什么影响?
持证人逾期未签注的,《居住证》使用功能中止,补办签注手续后《居住证》使用功能恢复。
在逾期 60 日内补办签注手续的,居住证持有人在本市的居住年限自补办签注手续之日起连续计算。在逾期 60 日后补办签注手续的,居住证持有人在本市的居住年限自补办签注手续之日起重新计算。
10、《上海市居住证》损坏难以辨认或者丢失的该怎么办?
《居住证》损坏难以辨认或者丢失的,持证人应当凭居民身份证或者户口簿等有效身份证明,及时到现居住地的社区事务受理服务中心办理换领、补领手续。证件丢失的,可以同时办理挂失手续。
对符合《居住证》换领、补领条件的,社区事务受理服务中心应当在信息系统中提出制证申请,由公安部门重新制证。
以上就是关于居住证办理的大小问题,如果您还有什么不明白的,欢迎留言讨论~最后,贴心的小编为大家附上办理居住证的地点,有需要的可手动收藏起来啦!







=本文版权归家长口袋所有=
家长口袋是以择校为重点切入,提供更多家庭教育类内容与线下精彩亲子活动,旨在帮助适龄家庭清晰如何提升宝贝全方位能力。欢迎大家关注家长口袋。