
靠谱专业的解剖学、融入生活常态的解剖学、体态矫正的功能康复解剖学、临床应用的解剖学、基于人体功能的评估分析、世界前沿的解剖学进展,尽在李哲教你学解剖
《解剖列车》非常顺利的开始讲解了,本次课程吸引了1100多学习者,他们中
有康复治疗师、针灸师、瑜伽教师、健身教练、普拉提教练、对身体软组织病
痛急求解决者以及国外的从事相关行业的医生和健身从业者。
李哲人体科学团队实行托举计划,我们为优秀的笔记整理者进行连载,能够让更多的人可以向他们学习。
本课程依然接受报名:
如您想真正的提升自己
请联系李哲老师的专职课程顾问:
188-2682-0431(萌萌微信)
186-7051-0422(亚男微信)
本篇文字整理由舒涵老师整理完成
舒涵Vivian 老师简介: 瑜伽老师,2012年接触瑜伽至今。瑜伽着~生活着。 功能性解剖是瑜伽老师、普拉提老师、健身老师、康复治疗师真正需要 学习的。 目前在和李哲老师学习骨盆课程和《解剖列车》网课。 工作地点:重庆 联系方式:187-4402-5151(微信)
李哲老师评论:对于笔记整理如此认真的学习者,我也会相信她对于客户也是
细致的,有需要学习瑜伽、私教调理的,请加舒涵老师微信就好。
以下是正文
【解剖列车】笔记的整理来自李哲老师。老师更多的是解读本书,我则是还原老师的课堂口述。
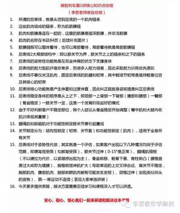
后表线~后表链 /p83
后表线-SBL,连接并保护整个身体的后表面,像一个从脚底到头顶的盔甲,可分为脚趾-膝盖,以及膝盖-头两部分。
当站立,膝盖伸直时,后表线成为整个肌筋膜上的一条连续线路。后表线也可以拆解成单个的部分。
小腿很重要,膝盖以上是一部分,上达头顶,膝盖以下是一部分,下达足底;站立时,后表线是一个连续的线路。
原则:局部的筋膜链。
如【思路】臀中肌、腰方肌☞解决骨盆稳定,腰痛,步态轻盈。

后表线
姿势功能
后表线整体的姿势性功能是在完全直立伸展的状态下支撑身体,避免身体像胎儿般蜷缩屈曲。
什么是姿势呢?姿势:身体在完全放松状态下所维持稳定的姿势;身体在工作紧张时所维持的姿势。姿势分两种,放松的&紧张的,包括站、坐、卧。
长时间的任何姿势在不动的情况下都不好,长期坐姿会影响下背痛。
姿势,从后表线看,驼背、圆肩、香蕉背,整个后背被拉长,导致身体前侧缩短,身体不平衡。身体前后侧肌肉长度接近等长,如弓背时,身体后侧>前侧的长度,就像弓箭一样,就出现了问题。
长期保持姿势,需要肌筋膜袋中的肌肉,具备较高比例的慢收缩、耐力型肌纤维。
☞慢肌纤维,耐力型=慢收缩肌纤维,维持姿势的肌纤维。
竖脊肌、小腿的比目鱼肌都属于慢肌纤维,锻炼背部的耐力非常重要。
同时也需要在筋膜部分具备加厚的薄膜与束带。 如在跟腱、腘绳肌肌腱、骶结节韧带、胸腰筋膜、竖脊肌的条索与后头脊处。
【耐力训练优先】,它是SBL(后表线)切入的最重要训练方式。
SBL有自我协调能力☞靠小脑☞预想功能。
例如:站起来拿水,他是从脚底到头顶都建立的稳定。很多动作,在肌肉中都是无意识的行为,所以建立本体感觉非常重要。
后表线的伸直功能中,在膝关节是个例外。在站立时,后表线的互锁肌腱能协助膝关节十字韧带维持胫骨和股骨间的姿势排列。
在后表线中,膝盖是一个例外,是互锁机键,是SBL重要肌肉。

互锁肌腱
SBL中重要肌肉:大腿外侧-股二头肌——小腿外腓肠肌与大腿内侧-半腱肌半膜肌——小腿内侧腓肠肌,互锁☞交锁机制(左手抓右手)。
现代人的不良坐姿如屈膝+盘腿坐,跷二郎腿,导致大腿后股二头肌缩短、无力☞膝出现问题。
姿势能功中,①从整体关注。②从局部关注☞腘绳肌、小腿肌对膝至关重要。
运动功能
除了膝盖被牵拉向后以外,后表线的所有运动功能都是产生伸直或过度伸直的。
膝盖被牵拉向后☞膝关节超伸。
在人类发育过程中,后表线的肌肉使婴儿头部从胚胎期屈曲状态中仰起。
当宝宝还没有出来的时候,这种后表线的产生就已经开始了。
后表线通过身体其他部分来提供向下的稳定力,—— 腹-臀-膝-脚,使儿童在每个发育阶段都能够保持身体稳定,并能在出生一年后能够直立。

想象婴儿翻身模式
【练习】从头☞脚去翻身。用颈带动胸-腰-腿的步骤去翻身。从发育模式来看,我们现在的翻身是从腿开始带动身体翻转,这是不正确的。来自于不良的生活习惯&懒。习惯是一种顽疾。
我们以屈曲的姿势出生,发展到可以轻松维持伸直的姿势,这个缓慢又波折的历程,也伴随着后表线的力量、能力、平衡等各方面的发展。
当我们屈曲的时候我们的身体就会变得非常小,反之,当我们伸展的时候身体就会变得非常大。所以当人们精神状态很不好时,往往处于一种屈曲的状态。
屈曲的状态是一种情绪的反应,代表了害怕、不开心、最近有波折等。
当宝宝出生的时候,往往是屈曲状态,代表防御。
——下面非常重要——
锻炼后表线【耐力优先选择】:耐力+力量+能力(能做哪些动作)即☞耐力优先+力量+能力+平衡

用髋带动腿来走
髋带动腿来走,对后表线力量加强,肩颈的调整非常重要,对前表线也有非常大的帮助。髋☞稳定重心(核心)。如果做完之后感觉肩颈非常累,错误的。
我要举目向山问:我的帮助从何而来?这句话想表达的意思是后表线对于人类的影响是非常大的。
后表线详述
我们由最基础的“主”线的远端或尾端开始。一般来说,我们从头部向下进行叙述。
总则 /p83
在任何解剖列车路线中拉力、张力、创伤以及沿着筋膜路线传导的动作等都是基础性描述。
张力:维持肌纤维稳定,完成维持形体改变的力量。
拉力:自己的肌肉在做功发生形体的改变。如伸懒腰,驼背。
创伤:伤害☞手术、疤痕。
从小的细节理解功能,局部与整体互相影响。
后表线是一条在矢状面上协调姿势与动作的主要路线。一方面限制向前屈曲的动作,另一方面,当其功能障碍时,强化和维持了过度后伸的动作。
矢状面把人体分出左右两半的平面,如前屈、后仰、前走、后退,即前后方向的运动。
肌肉是有记忆的,当出现不良姿态时,它为了保护你,就会僵紧,疼痛是好事,疼痛的原因是坏事。
虽然我们以单一整体来描述后表线,但按分布来说,是一左一右的两条线。若两侧后表线出现不平衡,应可观察出来,并由此调整两侧的限制模式。

p84图
后表线分左右☞不平衡时☞侧弯☞调某一个侧表线。
在SBL中,容易出现姿势性代偿,包括病理性和生理性代偿两种。
病理性代偿,由生理性演变,最终引发了问题,疼痛或内脏器官的疾病。
生理性代偿,没有引发疾病,不痛。
激痛点:肌肉出现问题最先期的表现。
条索状:进入二期病变,半年-10年潜伏期(可调整)。
肌筋膜炎:第三阶段☞各种难受(无力回天)。
激痛点,条索状都是肌肉的不同分期。姿势性代偿就是,先代偿☞激痛点出现☞无视疼痛:条索状(上颈部的条索非常明显),在一步一步完成病理性病变。
——【评估】——【重要】——
与后表线相关的常见姿势代偿包括:踝背屈受限、膝关节过伸、腘绳肌缩短、骨盆前移、骶骨下垂、脊柱前凸、胸椎前屈时伸肌扩大、枕骨下方受限导致上颈椎段过伸、枕骨在寰椎上向前移位或旋转、眼-脊运动的不连续等。
踝背屈受限(勾脚):角度受限
骨盆前倾,正常时,髂前上棘与髂后上棘在一条线上。女性5-15度,男性0-5度,正常。
【案例】:有个15岁小女孩,蹲下☞脚踝内侧就疼痛。

看图3
下蹲,整个后表线代偿,足底压力大。
方法:先放松了膝关节下方的腓肠肌(膝下腓肠肌放松后无痛感。但放松只是暂时的,稍后还会痛。)强化整个踝部的力量。
腘绳肌缩短
腘绳肌过短,①对膝关节不好,②如果硬拉也会造成骶髂关节很严重的问题 ,造成骶髂关节不稳定(骶髂关节痛)。
拉伸腘绳肌,循序渐进是最好的方法。
当腘绳肌过短☞骨盆前移。腰椎塌。塌腰=剪刀腰。

剪刀腰
骶结节韧带,是稳定骶骨最重要最核心的一条韧带。

8重要
【操作】位置:①先找臀勾②然后摸到坐骨结节③摸到坐骨结节向里的位置就是骶结节韧带。

红色-坐骨结节
骶结节韧带不稳☞骶骨就会不稳☞颈椎就会出现问题。(颅骶医学)
脊柱前凸,胸椎前屈时伸肌扩大
腰椎前凸☞则胸椎后凸(胸椎后凸=脊椎后凸)
但胸椎过度后凸≠腰椎前凸(如驼背严重的人,腰是直的)
后表线——前表线互相制约(后表线出现问题的时候,前表线也不好)。
【技巧】处理上背部疼痛,首先止痛+处理胸,再收肩胛骨。肩胛骨的稳定,是肩部所有力量的基础。
枕骨下方受限,导致上段颈椎过伸
驼背时头过度后仰,如:弓背抬头看电脑。
胸椎重要,上为颈,下为腰。胸和骶骨是非常重要的。
眼—脊运动的不连续
你的眼睛和你的脊柱是连在一起的,人在摄取信息时,眼睛非常重要。所以可以通过眼睛去调整一个人。
名词:DNS
DNS☞动态神经肌肉稳定术。如小宝宝图片:0-1岁的婴儿。最核心的理念是用回归本源的方式调整一个人。
小宝宝
DNS方法:击痛点、穴位、局部筋膜链等。会将DNS带入到不同的链条当中。
提供思路:理解问题,要抓住问题的根源☞一个点。

我们武汉的女性健康管理中心,已经正式成立:
L.L-FHMCo.Ltd是一家专业致力女性健康管理美国纽约注册机构
服务项目包含:
女性心理健康管理、女性生理健康管理、女性皮肤健康管理
女性营养健康管理、女性运动
健康管理、女性形体健康管理、孕产妇系统管理等。
如果您有这方面的需求请联系:林医生:15927324433(微信)