
医脉通导读
淀粉样变性(Amyloidosis)是由于淀粉样蛋白沉积在细胞外基质,造成沉积部位组织和器官损伤的一组疾病,可累及肾脏、心脏、肝脏、皮肤软组织、外周神经、肺、腺体、血管等多种器官和组织。
至今发现,大约有31种不同蛋白质沉积导致不同类型淀粉样变性疾病的发生,而系统性轻链型(AL型)淀粉样变性是临床最常见的一种类型。
淀粉样变性的主要类型

AL型淀粉样变的诊断标准

组织学诊断标准
(1)刚果红染色阳性,高锰酸钾预处理后仍为阳性,在偏振光下呈苹果绿色双折光;
(2)免疫球蛋白游离轻链(κ、λ)抗体免疫组化或免疫荧光检查结果为单一轻链阳性;
(3)电镜下可见细纤维状结构,无分支,僵硬,排列紊乱。
AL型淀粉样变性诊断流程

(图片来自中华医学杂志)
AL型淀粉样变性预后影响因素

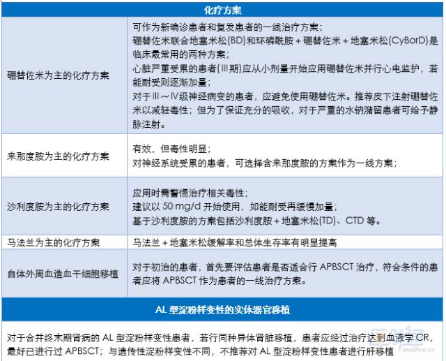
AL型淀粉样变性的治疗方案
病情严重程度未确定的MGUS患者不要求立即化疗,可每3个月随访1次,检查指标包括血清游离轻链(FLC)、碱性磷酸酶、肌钙蛋白、NT-proBNP、血肌酐和尿蛋白。一旦发现器官受累的证据,应立即开始治疗。

AL型淀粉样变性患者血液学缓解标准

参考文献:
1.原发性轻链型淀粉样变的诊断和治疗中国专家共识(2016),中华血液学杂志, 2016,37(09): 742-746
2.系统性轻链型淀粉样变性诊断和治疗.中华医学杂志.2016年11月;第96卷第44期