分享职场干货,能力提升!
为职场精英打造个人知识体系,升职加薪!
商场超市规范化管理工具箱

目录
第一章 商场超市组织结构与责权
第一节 商场超市组织结构
一、商场组织结构
二、超市组织结构
第二节 商场超市各部门责权划分
一、总经理办公室责权划分
二、拓展部责权划分
三、企管部责权划分
四、采购部责权划分
五、营运部责权划分
六、收银部责权划分
七、财务部责权划分
八、安保部责权划分
九、客服部责权划分
十、电脑部责权划分
十一、工程部责权划分
十二、行政部责权划分
十三、人力资源部责权划分
第二章 总经理办公室规范化管理
第一节 总经理办公室岗位职责
一、总经理办公室组织结构
二、总经理岗位职责
三、总经理助理岗位职责
四、店长岗位职责
五、办公室主任岗位职责
第三节 总经理办公室管理表格
一、内部发文表
二、总经理办公室会议表
三、会议提案表
四、总经理日程表
五、重要客人预报表
第四节 总经理办公室管理流程
一、收文管理流程
二、发文管理流程
三、会议组织流程
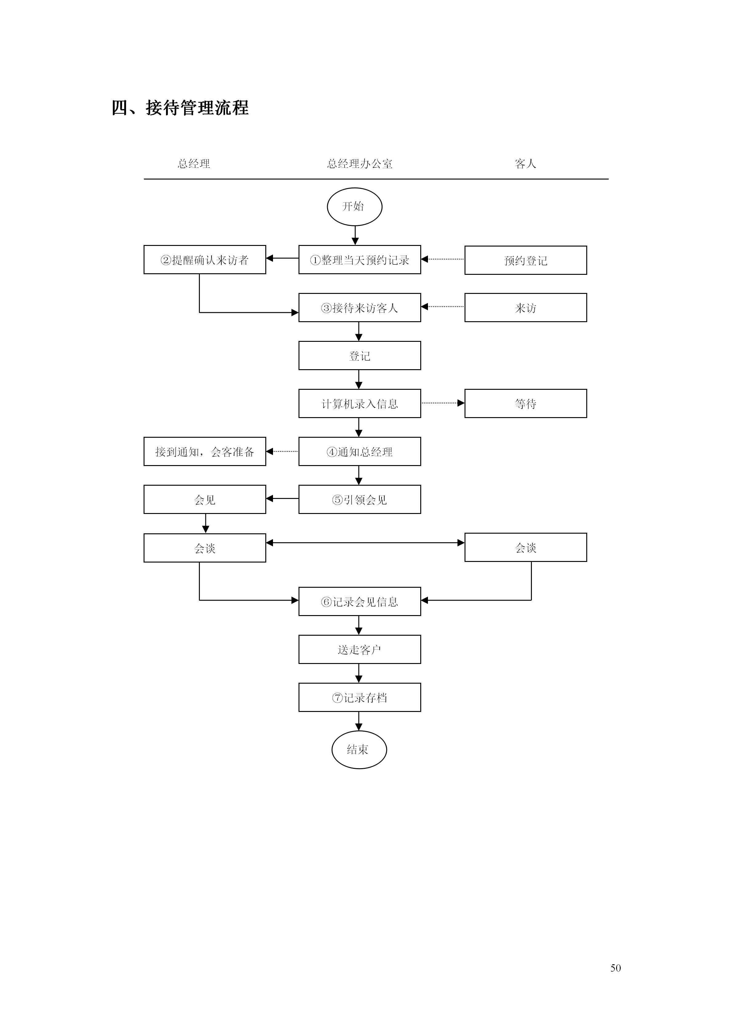
四、接待管理流程
第三章 拓展部规范化管理
第一节 拓展部岗位职责
一、拓展部组织结构
二、拓展部经理岗位职责
三、拓展部主管岗位职责
第三节 拓展部管理表格
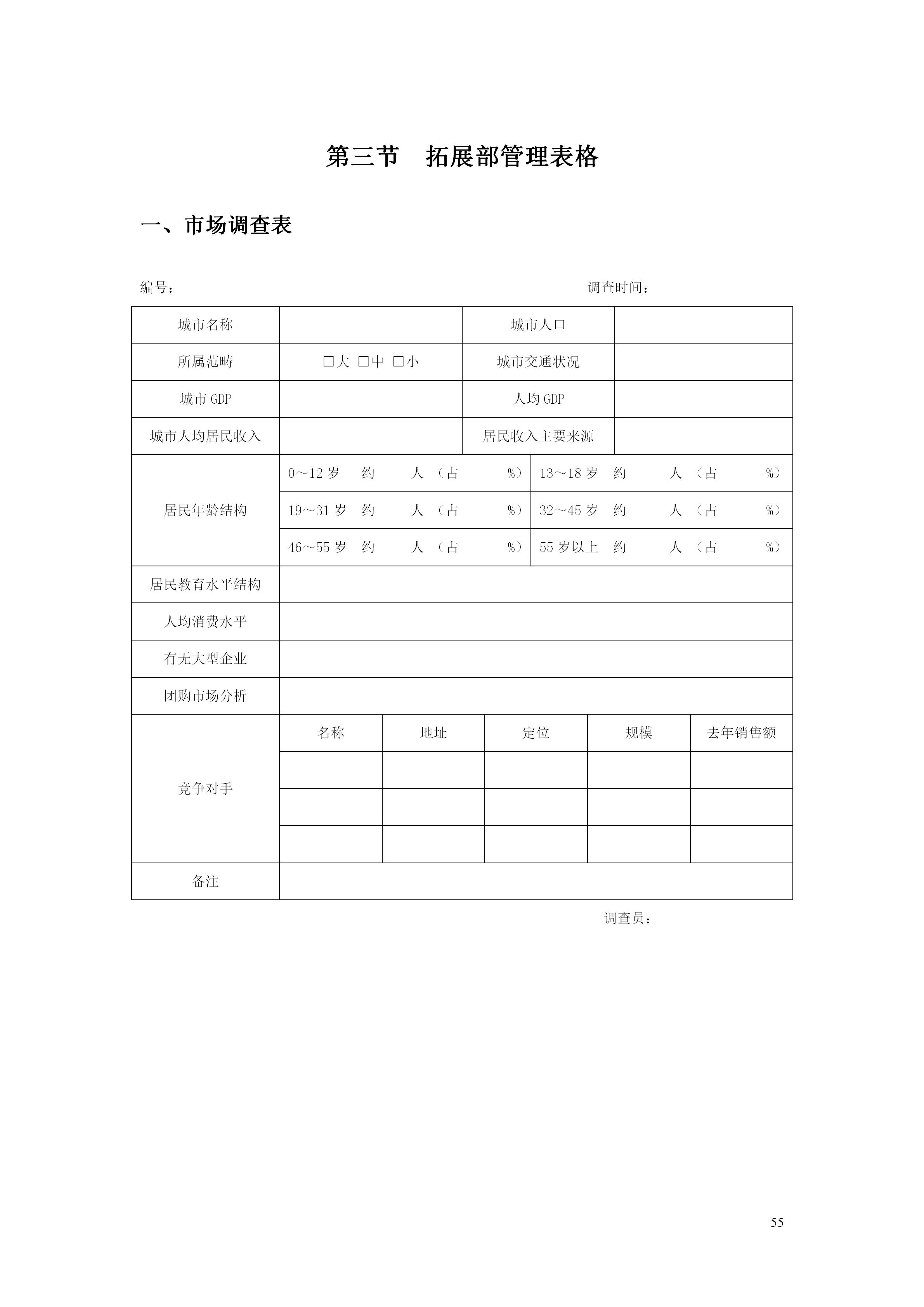
一、市场调查表
二、商圈分析表
三、选址登记表
四、备选地址分析表
五、特许加盟申请表
第四节 拓展部管理流程
一、拓展规划流程
二、拓展选址流程
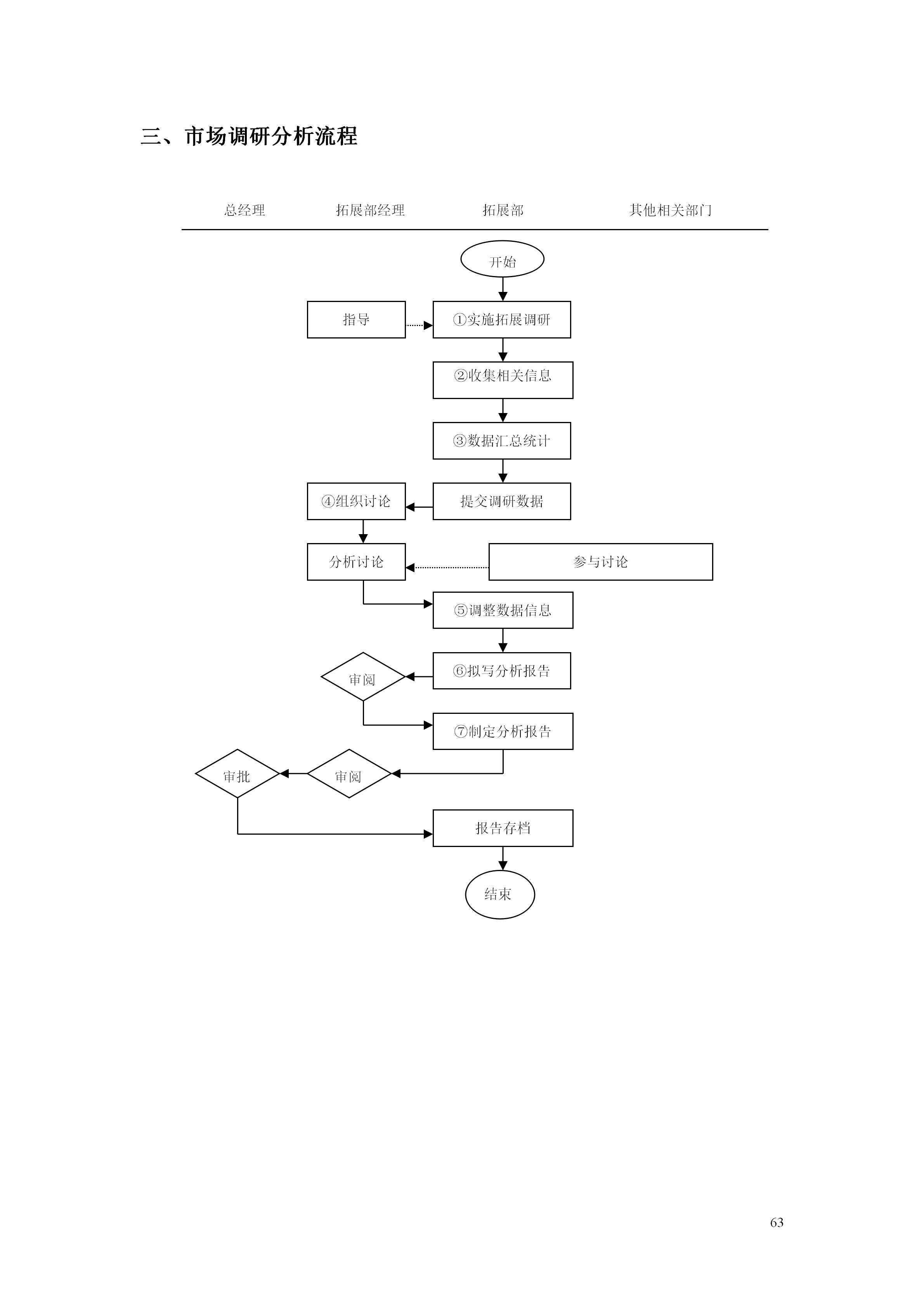
三、市场调研分析流程
第四章 企管部规范化管理
第一节 企管部岗位职责
一、企管部组织结构
二、企管部经理岗位职责
三、招商主管岗位职责
四、企划主管岗位职责
五、市场调研主管岗位职责
六、促销主管岗位职责
七、公关主管岗位职责
第三节 企管部管理表格
一、销售预算表
二、市场调研表
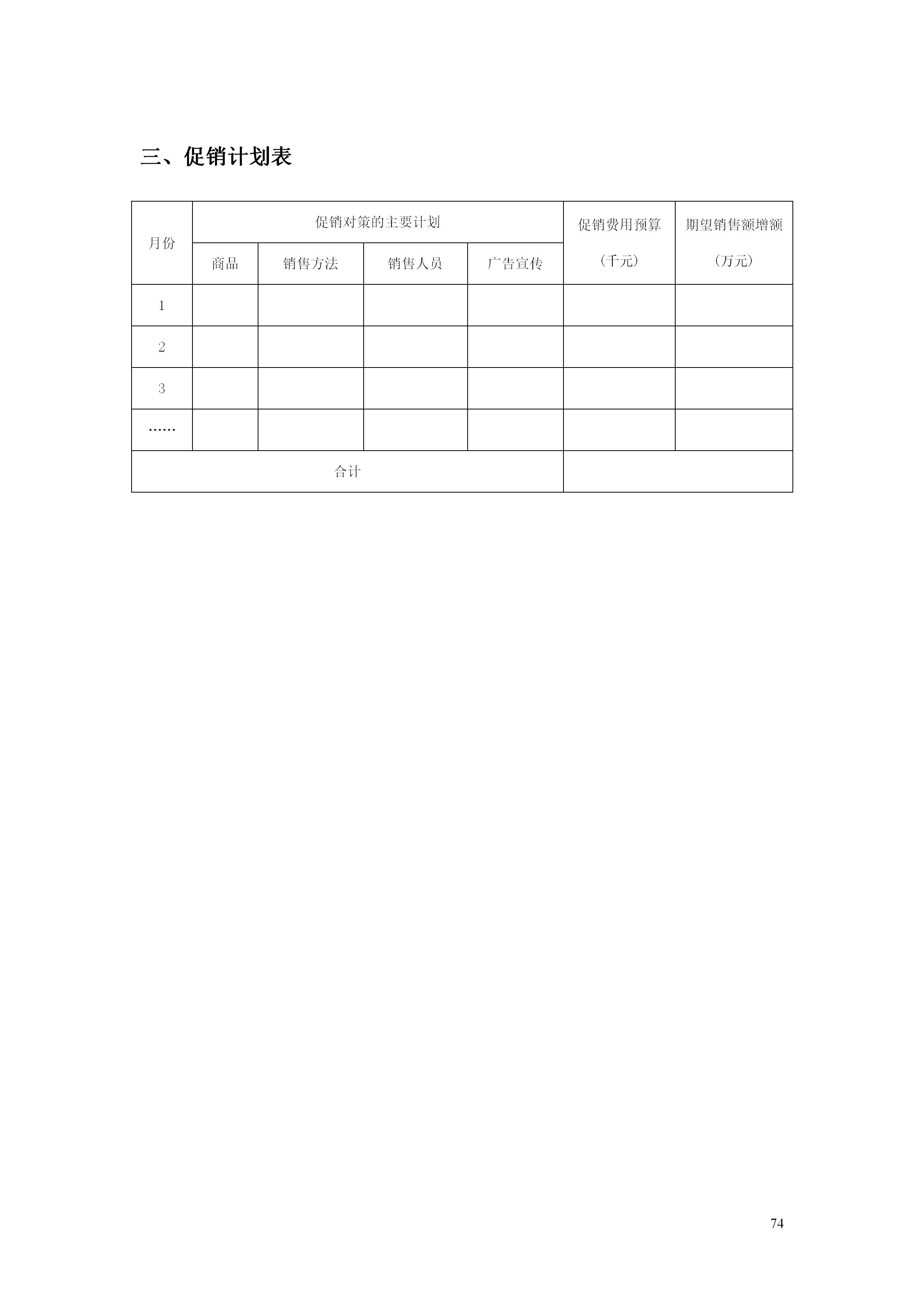
三、促销计划表
四、促销评估表
五、竞争对手分析表
第四节 企管部管理流程
一、招商管理工作流程
二、销售预算管理流程
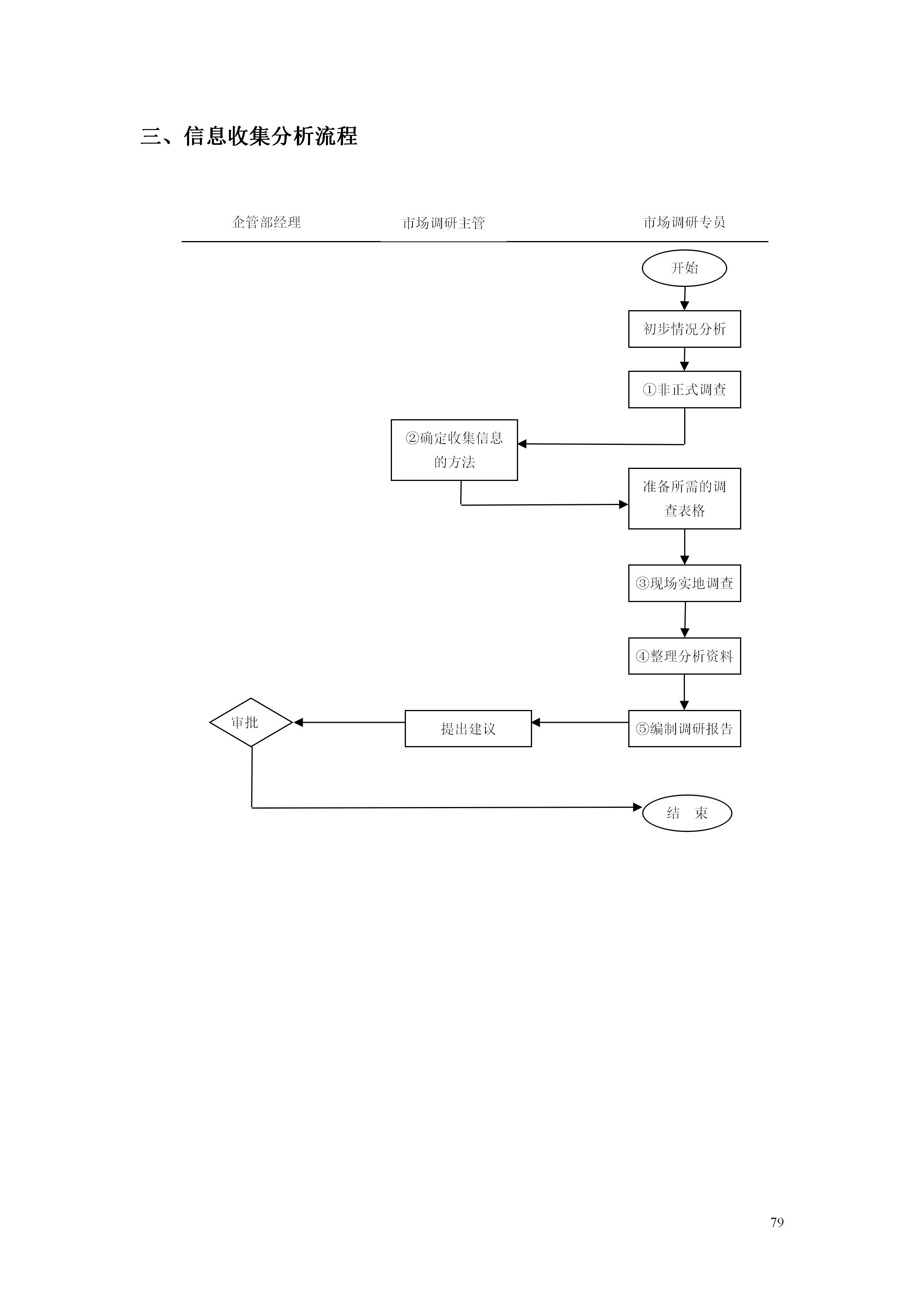
三、信息收集分析流程
四、促销管理流程
五、促销评估管理流程
第五章 采购部规范化管理
第一节 采购部岗位职责
一、采购部组织结构
二、采购部经理岗位职责
三、采购主管岗位职责
第三节 采购部管理表格
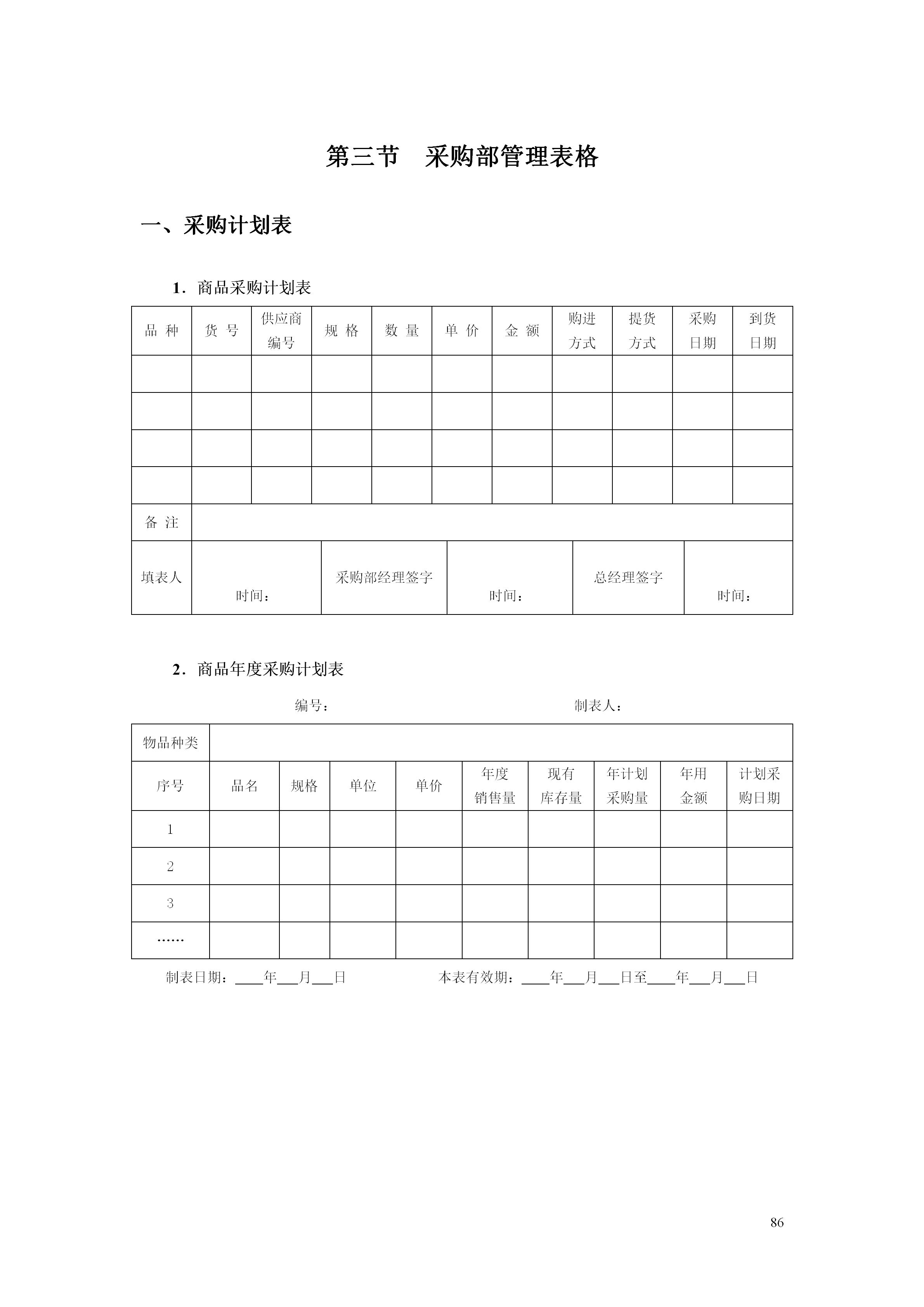
一、采购计划表
二、商品采购预算表
三、商品请购明细表
四、日进货记录表
五、供应商选择表
六、供应商考核表
第四节 采购部管理流程
一、采购计划制订流程
二、新产品引进流程
三、供应商选择评价流程
四、供应商考核工作流程
五、供应商管理工作流程
六、采购合同变更工作流程
七、采购成本控制工作流程
第六章 营运部规范化管理
第一节 营运部岗位职责
一、营运部组织结构
二、营运部经理岗位职责
三、营运督导员岗位职责
四、收货主管岗位职责
五、理货主管岗位职责
第三节 营运部管理表格
一、商品收货日记表
二、商品验收记录表
三、卖场商品盘点表
四、商品缺货登记表
五、商品破损登记表
六、商品补货申请表
七、销售计划分析表
第四节 营运部管理流程
一、商品收货管理流程
二、商品陈列管理流程
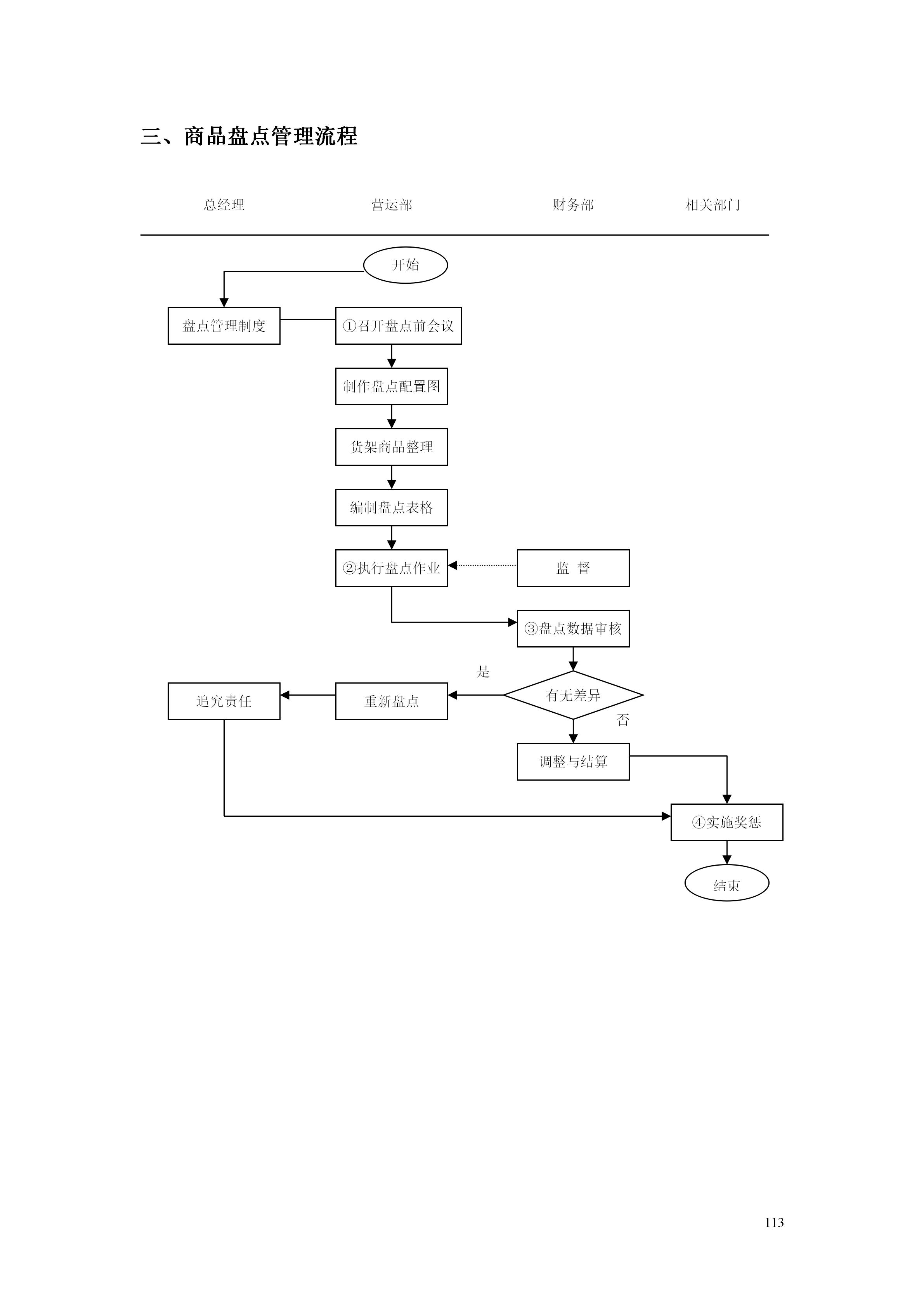
三、商品盘点管理流程
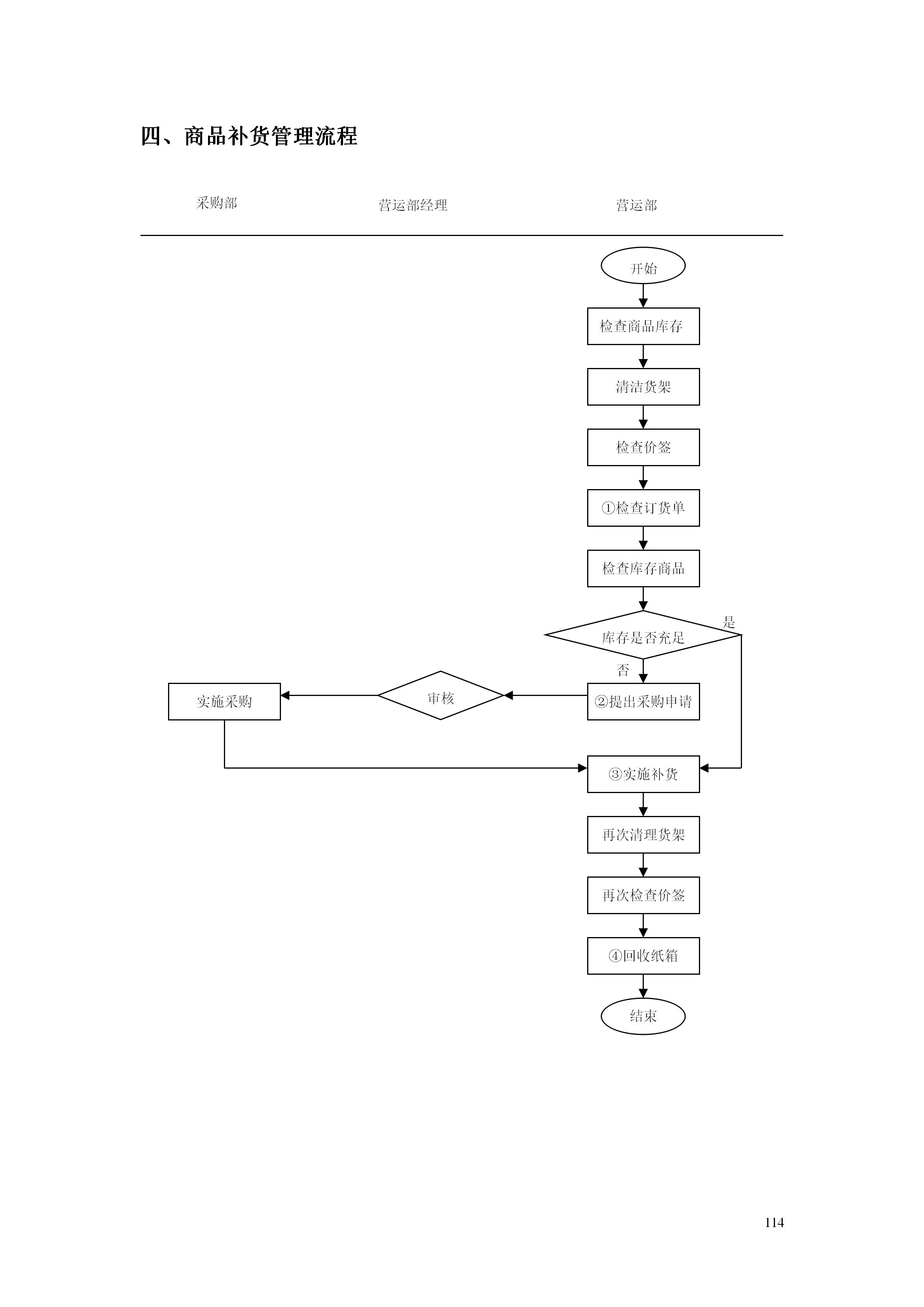
四、商品补货管理流程
五、滞销品淘汰工作流程
第七章 收银部规范化管理
第一节 收银部岗位职责
一、收银部组织结构
二、收银部经理岗位职责
三、收银员岗位职责
第三节 收银部管理表格
一、收银员日报表
二、收银员交接班表
三、收银工作自检表
第四节 收银部管理流程
一、收银员培训流程
二、备用金领取流程
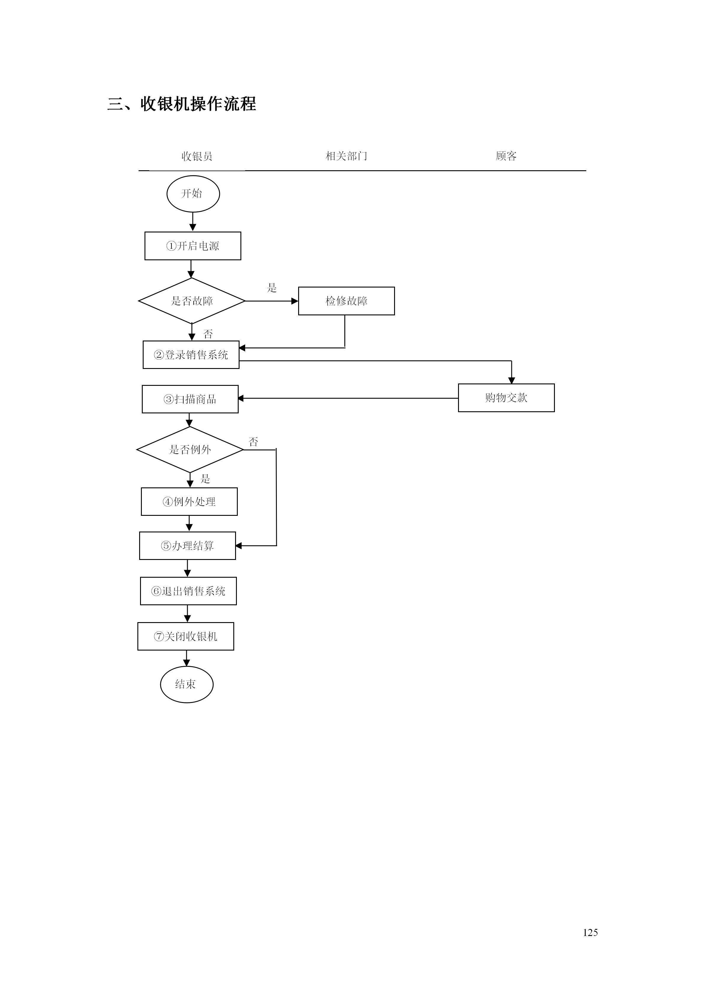
三、收银机操作流程
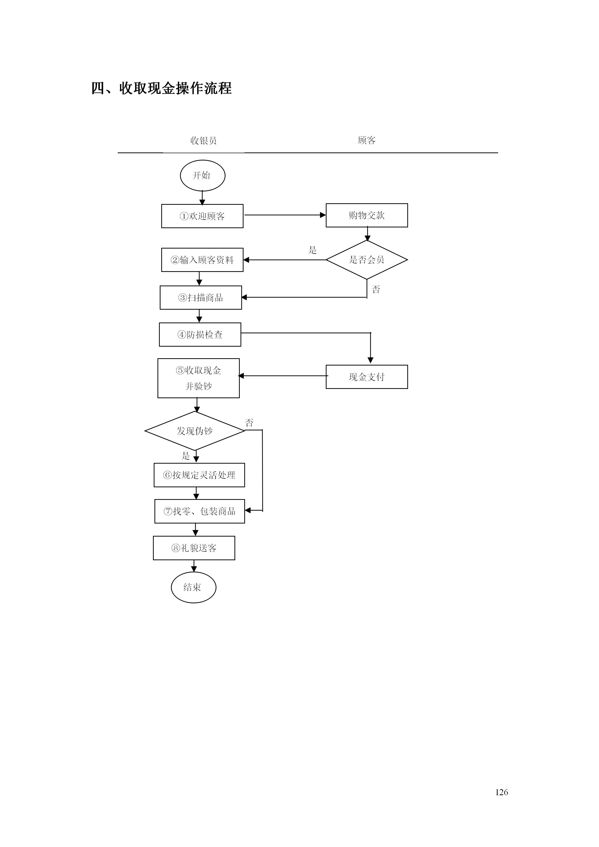
四、收取现金操作流程
五、银行卡支付处理流程
第八章 财务部规范化管理
第一节 财务部岗位职责
一、财务部组织结构
二、财务部经理岗位职责
三、会计主管岗位职责
四、现金主管岗位职责
五、审计主管岗位职责
六、出纳员岗位职责
第三节 财务部管理表格
一、固定资产登记表
二、支票使用登记表
三、费用开支登记表
四、财务状况分析表
第四节 财务部管理流程
一、财务计划编制管理流程
二、年度预算编制管理流程
三、现金收支账务处理流程
四、固定资产盘点管理流程
五、财务审计管理流程
第九章 安保部规范化管理
第一节 安保部岗位职责
一、安保部组织结构
二、安保部经理岗位职责
三、安全主管岗位职责
四、防损主管岗位职责
五、消防主管岗位职责
第三节 安保部管理表格
一、安全检查表
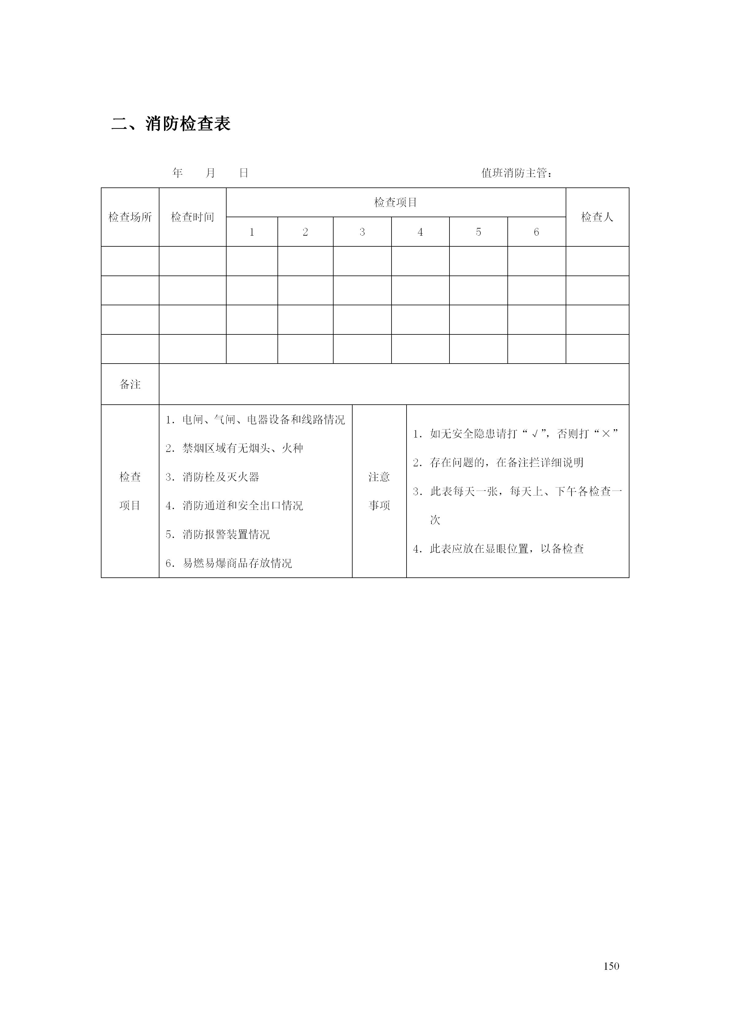
二、消防检查表
三、安保部值班表
四、异常情况处理表
五、盗窃处理登记表
第四节 安保部管理流程
一、安全防范管理流程
二、内部盗窃处理流程
三、外部盗窃处理流程
四、消防管理工作流程
第十章 客服部规范化管理
第一节 客服部岗位职责
一、客户服务部组织结构
二、客服部经理岗位职责
三、总服务台主管岗位职责
四、团购主管岗位职责
五、存包主管岗位职责
第三节 客服部管理表格
一、赠品发放登记表
二、顾客退货登记表
三、顾客换货登记表
四、顾客投诉记录表
五、顾客投诉处理表
第四节 客服部管理流程
一、顾客咨询服务流程
二、顾客投诉处理流程
三、顾客退货工作流程
四、赠品发放工作流程
第十一章 电脑部规范化管理
第一节 电脑部岗位职责
一、电脑部组织结构
二、电脑部经理岗位职责
三、电脑部主管岗位职责
四、系统管理员岗位职责
五、网络管理员岗位职责
六、设备管理员岗位职责
七、录入员岗位职责
第三节 电脑部管理表格
一、信息设备采购明细表
二、信息设备维修登记表
三、信息设备报废申请表
第四节 电脑部管理流程
一、信息系统筹建流程
二、电脑维修管理流程
第十二章 工程部规范化管理
第一节 工程部岗位职责
一、工程部组织结构
二、工程部经理岗位职责
三、工程部主管岗位职责
四、空调工岗位职责
五、维修工岗位职责
第三节 工程部管理表格
一、装修申请审批表
二、电气设备检查表
三、设备更新改造申请表
第四节 工程部管理流程
一、装修工程管理流程
二、设备维修管理流程
三、设备安全管理流程
四、设备采购预算制定流程
第十三章 行政部规范化管理
第一节 行政部岗位职责
一、行政部组织结构
二、行政部经理岗位职责
三、档案管理员岗位职责
四、行政内勤员岗位职责
第三节 行政部管理表格
一、印章使用登记表
二、办公用品申购表
三、收、发文登记表
四、文书档案借阅登记表
五、卫生检查评比表
第四节 行政部管理流程
一、办公用品管理流程
二、文件资料管理流程
三、清洁卫生管理流程
第十四章 人力资源部规范化管理
第一节 人力资源部岗位职责
一、人力资源部组织结构
二、人力资源部经理岗位职责
三、招聘主管岗位职责
四、培训主管岗位职责
五、薪酬主管岗位职责
六、绩效考核主管岗位职责
第三节 人力资源部管理表格
一、应聘人员登记表
二、应聘人员面试记录表
三、员工培训申请表
四、员工绩效改进表
五、员工工资汇总表
六、员工调薪表
第四节 人力资源部管理流程
一、员工招聘管理流程
二、员工录用管理流程
三、员工培训管理流程










































































































































































如何拿到分享的源文件:请您关注、转发,然后私信本头条号“文米”2个字,按照操作流程,专人负责发送源文件给您。