大家好,我是老韭,一个比普通散户多学了一点专业知识、多经历了一些账户起伏的老散户。
昨天有个粉丝朋友问了一个关于股票盘口指标的问题,老韭忽然意识到这些冷知识大家可能全部都知道的还真不多,索性老韭今天就把各个股票软件上共23个盘口指标逐一给大家解释一下。
在正式讲之前,老韭先放一张截图如下:

某只股票盘口
老韭今天要干的事儿就是把上面的每一个指标都讲一下(最后一个“是否盈利”不讲,那个没啥意义)。
虽然这个很基础,但确实有些朋友平常容易忽略掉,所以如果您对以上这23个指标都熟悉的话就不用往下看了,省的浪费时间。但如果您只是了解其中的几个,那老韭建议把这篇文章看完。

为了让大家的阅读效率更高,老韭把这几个指标分为常见类和较生僻类,常见类就包括最高价、最低价、开盘价这些,较生僻类包括换手和换手(实)的区别、盘后量、盘后额这些大家平常容易忽略的指标。
所以,如果是有经验的朋友可以忽略常见类指标直接往下滑到较生僻类指标里,当然,如果是新手朋友还是全部看完比较好。
常见类盘口指标:
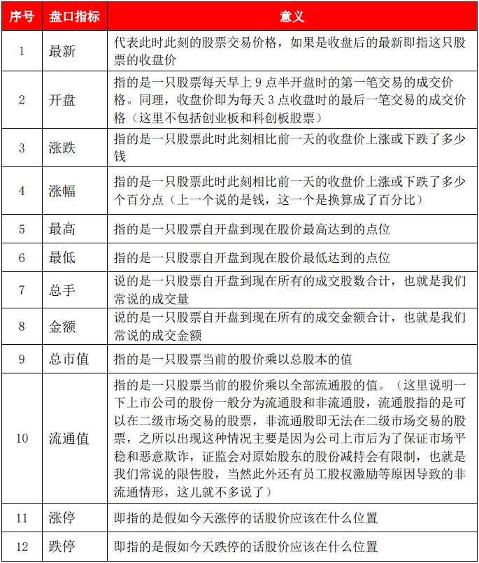
因为常见类盘口指标相对简单,而且应该大多数朋友都知道,所以老韭就不长篇大论了,直接做个图,把12个常见类盘口指标总结了一下:

12个常见类盘口指标
常见的盘口指标除了上边的12个以外还有市盈(静)和市盈(动),代表的意思也就是静态市盈率和动态市盈率。老韭之前写过一篇专门介绍市盈率的文章动态市盈率、静态市盈率、TTM市盈率都是什么意思?读透市盈率 ,在这儿就不赘述了,
较生僻类盘口指标:
振幅:
指的是一只股票当天股价的波动程度,也可以认为是股价在当天的活跃性表现,这种表现是以股价在当天的最高价和最低价的偏离程度来计算的,所以这个指标的计算方式有两种:

量比:
量比是一个计算相对成交量的指标,它代表的意义是此时此刻的成交量相比过去5天的平均水平是提高了还是下降了。
通过与过去5天平均水平的比较,得出当下交易人气是否活跃的结论,量比的计算公式如下:

一般来说量比小于1时就要注意了,因为这说明交易人气在下降。
换手:
换手即我们常说的换手率,这个也是阐述交易人气的一个指标。
与量比不同的在于量比计算的是今天和前五天的成交量比较,而换手计算的是流通股中参与交易的比例有多少,计算方式如下:

换手(实):
与换手相比,老韭认为换手(实)的参考意义更大。
因为换手的计算就是简单粗暴得把所有的流通股加起来后,用成交量一除就完事儿了。

但这里边有个问题,就是在我们A股市场上有规定,凡是持股超过5%的股东是不能随意减持股票的,在减持之前必须发减持公告,所以一般情况下,持股5%以上的这部分股东手里的股票虽然说是流通股,但基本不流通。
所以为了尽量不失真,我们发明出了换手(实)这个指标,大家可以直接叫它实际换手率,它的计算方式是这样的:

外盘和内盘:
因为这两个指标是相互依存的,老韭就把它联合起来说了。
据我了解,很多人把内盘和外盘认为是当时卖盘和买盘的挂单量,如下:

这个是完全错误的!
我们先说他们的含义,外盘指的是主动买入的量,内盘指的是主动卖出的量,所以两者加起来其实就是成交量,这个公式相对生僻,大家要牢记:

在介绍接下来的四个指标之前,老韭先要说一下注册制下一种新的交易模式,叫做盘后固定价格交易。
盘后固定价格交易指的是在3点收盘之后交易所仍然会撮合交易,只是这个撮合不会有偏离,完全以3点时的收盘价进行,而撮合顺序就按照挂单时间顺序来(这儿的挂单指的是股民们在盘后固定交易系统中挂单,而不是我们平时买卖股票的系统),这个挂单是全天都可以挂,但交易的前提是只有在挂单价正好与3点时的收盘价一样时才可以交易。

这就是盘后固定价格交易,它的意义由于官方没有明确的定论,咱们也不好乱猜,大家只要知道这个东西是怎么回事儿就行了,需要注意的是盘后固定价格交易目前只存在于创业板于科创板股票中。
现在我们说这三个指标就很简单了:
盘后量:
指的是3点以后产生交易的成交量。
盘后额:
指的是3点以后产生交易的成交额,盘后额与盘后量的关系如下:

盘后笔数:
指的是3点以后一共产生了多少笔交易。
好了,至此文首截图里的指标就算讲完了,今天先到这里,明天咱们讲可转债。
未来,老韭会帮助大家学习怎样研究股票,老韭也会根据不同时机推出系列课程帮助大家在股市中快速晋级。
——授人以鱼不如授人以渔,如果您有所收获,请点个赞,老韭感激不尽!
