点击查看-->: 半导体人必关注的三个公众号
来源:EETOP 博客 作者:许欢
链接:http://blog.eetop.cn/?1196765
MOS 管作为半导体领域最基础的器件之一,无论是在 IC 设计里,还是板级电路应用上,都十分广泛。目前尤其在大功率半导体领域,各种结构的 MOS 管更是发挥着不可替代的作用。作为一个基础器件,往往集简单与复杂与一身,简单在于它的结构,复杂在于基于应用的深入考量。因此,作为硬件开发者,想在电路设计上进阶,搞懂 MOS 管是必不可少的一步,今天来聊聊。
一、 MOS 管的半导体结构
作为半导体器件,它的来源还是最原始的材料,掺杂半导体形成的 P 和 N 型物质。

那么,在半导体工艺里,如何制造 MOS 管的?

这就是一个 NMOS 的结构简图,一个看起来很简单的三端元器件。具体的制造过程就像搭建积木一样,在一定的地基(衬底)上依据设计一步步“盖”起来。

MOS 管的符号描述为:

二、 MOS 管的工作机制
以增强型 MOS 管为例,我们先简单来看下 MOS 管的工作原理。
由上图结构我们可以看到 MOS 管类似三极管,也是背靠背的两个PN结!三极管的原理是在偏置的情况下注入电流到很薄的基区通过电子-空穴复合来控制CE之间的导通,MOS 管则利用电场来在栅极形成载流子沟道来沟通DS之间。

如上图,在开启电压不足时,N区和衬底P之间因为载流子的自然复合会形成一个中性的耗尽区。给栅极提供正向电压后,P区的少子(电子)会在电场的作用下聚集到栅极氧化硅下,最后会形成一个以电子为多子的区域,叫反型层,称为反型因为是在P型衬底区形成了一个N型沟道区。这样DS之间就导通了。
下图是一个简单的MOS管开启模拟:

这是MOS管电流Id随Vgs变化曲线,开启电压为1.65V。下图是MOS管的IDS和VGS与VDS 之间的特性曲线图,类似三极管。

下面我们先从器件结构的角度看一下MOS管的开启全过程。
1、Vgs 对MOS 管的开启作用

一定范围内 Vgs>Vth,Vds<Vgs-Vth,Vgs 越大,反型层越宽,电流越大。这个区域为 MOS 管的线性区(可变电阻区)。即:
Vgs 为常数时,Vds 上升,Id 近似线性上升,表现为一种电阻特性。
Vds 为常数时,Vgs 上升,Id 近似线性上升,表现出一种压控电阻的特性。
即曲线左边

2、Vds对MOS管沟道的控制

当 Vgs>Vth,Vds<Vgs-Vth 时,分析同上曲线左侧,电流Id随Vds上升而上升,为可变电阻区。
当 Vds>Vgs-Vth 后,我们可以看到因为DS之间的电场开始导致右侧的沟道变窄,电阻变大。所以电流Id增加开始变缓慢。当Vds增大一定程度后,右沟道被完全夹断了!

此时DS之间的电压都分布在靠近D端的夹断耗尽区,夹断区的增大即沟道宽度W减小导致的电阻增大抵消了Vds对Id的正向作用,因此导致电流Id几乎不再随Vds增加而变化。此时的D端载流子是在强电场的作用下扫过耗尽区达到S端!
这个区域为 MOS 管的恒流区,也叫饱和区,放大区。
但是因为有沟道调制效应导致沟道长度 L 有变化,所以曲线稍微上翘一点。
重点备注:MOS 管与三极管的工作区定义差别
三极管的饱和区:输出电流 Ic 不随输入电流 Ib 变化。
MOS 管的饱和区:输出电流 Id 不随输出电压 Vds 变化。

3、 击穿
Vgs 过大会导致栅极很薄的氧化层被击穿损坏。
Vds 过大会导致D和衬底之间的反向PN结雪崩击穿,大电流直接流入衬底。
三、 MOS 管的开关过程分析
如果要进一步了解MOS管的工作原理,剖析MOS管由截止到开启的全过程,必须建立一个完整的电路结构模型,引入寄生参数,如下图。

详细开启过程为:

t0~t1 阶段:栅极电流对Cgs和Cgd充电,Vgs上升到开启电压Vgs(th),此间,MOS没有开启,无电流通过,即MOS管的截止区。在这个阶段,显然Vd电压大于Vg,可以理解为电容 Cgd 上正下负。

t1~t2 阶段:Vgs达到Vth后,MOS管开始逐渐开启至满载电流值Io,出现电流Ids,Ids与Vgs呈线性关系,这个阶段是MOS管的可变电阻区,或者叫线性区。

t3~t4 阶段:渡过米勒平台后,即Cgd反向充电达到Vgs,Vgs继续升高至最终电压,这个电压值决定的是MOS管的开启阻抗Ron大小。

我们可以通过仿真看下具体过程:

b: ZVS 零电压开关技术是可以消除米勒效应的,即在 Vds 为 0 时开启沟道,在大功率应用时较多。
c: 栅极负电压驱动,增加设计成本。

d: 有源米勒钳位。即在栅极增加三极管,关断时拉低栅极电压。

上面已经详细介绍了 MOS 管的工作机制,那么我们再来看 datasheet 这些参数就一目了然了。

极限值参数代表应用时的最高范围,功耗和散热是高功率应用时的重点。

体二极管:
在分立器件NMOS管中,S端一般衬底,所以导致DS之间有一个寄生二极管。
但是在集成电路内部,S端接低电位或者高电位,不一定接衬底,所以就不存在寄生二极管。

寄生二极管具有保护 MOS 管的作用,导出瞬间反向的大电流。
四、 MOS 管的驱动应用
MOS 的驱动是应用设计的重点,接下来我们聊聊有哪些驱动方式和特点。
4.1 直接驱动
驱动芯片直接输出 PWM 波

特点:驱动环路距离不能太远,否则因为寄生电感降低开关速度和导致振铃。另外,一般驱动器也难以提供很大的驱动电流。
4.2 推挽式驱动
PWM 驱动通过推挽结构来驱动栅极

特点:实现较小的驱动环路和更大的驱动电流,栅极电压被钳位在 Vb+Vbe 和 GND 与Vbe 之间。
4.3 栅极驱动加速电路

并联二极管可以分流,但是随着电压降低,二极管逐渐失去作用。

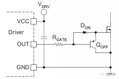
4.4 PNP关断电路

特点:PNP 在关断时形成短路放电,但是无法完全为 0,二极管 Don 可以钳位防止三极管击穿。
五、 小结
以上大概详细介绍了MOS管这一半导体基础元器件的工作原理和应用,具体到工作中还需要的是实际测试和实验,特别是不断在一些应用中,尤其是应用问题中加深理解。这样或许才能真正的把相关基础知识融入到自己的能力中,游刃有余的解决技术问题。搞技术嘛,和做人一样,从小处做,往高处看。
作者其他博客部分截图:
(复制链接:http://blog.eetop.cn/?1196765 电脑端打开查看)

点击阅读原文查看半导体行业相关公众号有哪些?