
纵观近两年来的母婴市场,大健康领域无疑是表现最好的板块之一。因为在后疫情时代,全民健康意识和健康消费意愿都得到了显著提升,对打着能够“提高身体素质”标签的保健食品的关注度和需求量持续增加。
庞大的消费潜力,吸引了大批新品牌加入。与此同时,行业内乱象高企。不少商家为了牟取更大的利益,非要罔顾保健食品“明确的人群限制”和“有限的预期用途”,通过防治关联病症,扩充产品功能。
母婴保健品的那些“忽悠”
我们可以清晰的感知到,保健食品市场的消费群体结构正在发生改变,逐渐从“银发一族”渗透至“年轻一代”,各年龄段人群在健康消费上的支出比例逐渐增加,特别是孕婴童群体。
因为随着年轻父母受教育水平与生活水平的提升,他们的消费观念、育儿风格开始向高质量、精细化方向转变。有数据显示:2020年中国孕妇保健品市场规模[1]和儿童保健品市场规模[2]已经达到了约1400亿元。
但是在这千亿级赛道中,却有不少蓝帽产品,为了抢占市场,营销非常没有底线,为了快速动销,*脑洗**和诱导母婴门店在销售过程中,以各种方式极尽夸大产品功效,令合作伙伴面临着工商巨额罚款和消费者的投诉赔偿。
就有如:蜜拓蜜宣称:“「赛尔软胶囊」可以促进大脑细胞发育;预防早产,帮助胎儿发育,减少妈妈产后抑郁;改善骨骼健康;预防老年痴呆等。「衡欣牌益生菌冲剂」可以提高免疫力,适用人群为腹泻、积食、感冒、咳嗽、减肥、美容。”

然而,经查国家市监局数据库查询,「衡欣牌益生菌冲剂」的批准文号为国食健字G20110198,被认可的保健功能只有增强免疫力、通便。且不提感冒、咳嗽、减肥、美容等功效依据从何而来,就问一句:“该产品既为通便所用,又为要推荐给容易腹泻、肠道功能紊乱、消化不良的人群呢?”
再说「赛尔软胶囊」,根本未发现其注册信息,只见“国食健注G20130199”,产品名称为纽斯葆牌DHA藻油葡萄糖酸锌软胶囊,保健功能为辅助改善记忆,适宜人群为少年儿童,不适宜人群为婴幼儿。那么该产品横跨胎儿、产妇、老年人是为何意?

除此之外,批准文号为卫食健进字(2000)第0009号的「顺天牌贝贝康粉剂」,更是打出了“适应症:胃口不好、吐奶(非生理性)、消化不良、精神萎靡、贫血、免疫力低下、湿疹、过敏等。
然而,该产品保健功能为多种维生素、矿物质。但这仅仅说明其具有补充功能,却没有任何科学依据可以证明,该产品与其宣传的适用症有何关系?

还有在母婴门店热销的「鸿儒牌氯化高铁血红素锌咀嚼片」,竟然宣称适用于失眠&畏寒、痛经&月经不调、孕期哺乳期贫血、心肌缺血,还可预防类风湿性关节炎,具有免疫调节等功能。虽然该产品拿到了国食健注G20050559,但保健功能却只有改善缺铁性贫血,且不适宜婴幼儿、孕妇和乳母,或其他正常人群食用该产品。
说起“保健食品”想必大家都不陌生,但是很多人对保健食品的真正含义却不清楚。翻阅《食品安全标准 保健食品》和《保健食品管理办法》可总结为以下三点:
1.保健食品是指具有特定保健功能或以补充维生素、矿物质为目的食品;
2.适用于特定人群食用;
3.具有调节机体功能,但不以治疗疾病为目。
因此,在《中华人民共和国广告法》第十八条明确指出,保健食品广告不得含有下列内容:
①表示功效、安全性的断言或者保证;
②涉及疾病预防、治疗功能;
③声称或者暗示广告商品为保障健康所必需;
④与药品、其他保健食品进行比较......
显然,上述品牌的宣传已经触及了法律红线。但这些对于中国母婴群体来说,不过是众多保健食品“*局骗**”的缩影。这也不禁令我们深思,什么时候拥有蓝帽标志的产品成为了虚假宣传的重灾区,成为商家牟取暴利的得力工具?
监管部门正对母婴保健食品重拳出击
事实上,对于保健食品虚假宣传,监管部门也是重拳出击。今年2月,最高人民检察院发布动态显示:2021年全国检察机关共处理食品药品安全领域的公益诉讼案件3万件,特别指出保健品违法添加和虚假宣传问题突出。

同时,检察机关也在探索惩罚性赔偿,让违法主体承担赔偿责任的同时,支付一定数额的惩罚性赔偿金,提高违法成本,让违法者“痛到不敢再犯”,对潜在违法者予以警示。
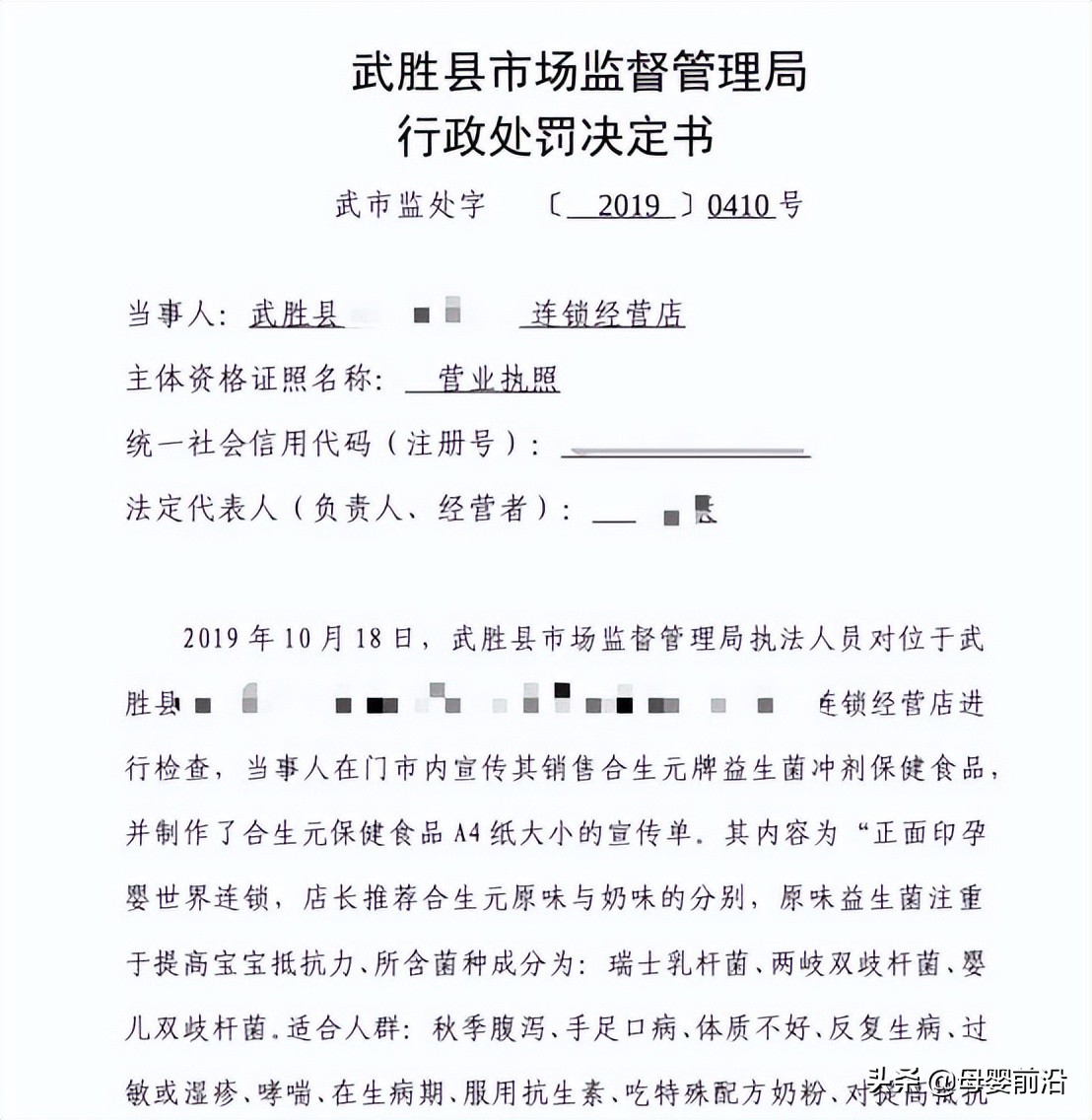
聚焦母婴保健食品领域,也有不少被罚案例。例如:2019年,四川省广安市一家母婴连锁,在销售「合生元牌益生菌冲剂」的过程中,称:“原味益生菌注重提高宝宝抵抗力,适合人群:秋季腹泻、手足口病、过敏或湿疹、哮喘......;奶味益生菌侧重于增加宝宝消化,吸收能力改善胃肠功能。
但经查证,「合生元牌益生菌冲剂」批准文号为国食健字G20090356,核定保健功能为免疫调节,适合人群为免疫力低下的儿童。因此,该武胜县市场监督管理局判定,该母婴连锁店违反《中华人民共和国消费者权益保护法》第二十条第一款,但由于未售出,所以给予警告和3000元的从轻罚款。

同年,上海葛洪医药科技有限公司因在对外销售「“佐卡一号”皓宇牌卵清蛋白牛磺酸钙口服液」时,宣称不仅能提升智力发育,还能有效改善注意力不集中、多动症,记忆力下降等症状,以及贫血、发育迟缓、改善低蛋白血症、预防和改善钙缺乏症、辅助调节多种慢性病等等。
但是该产品批准文号为国食健字G20140678,核定保健功能为增强免疫力,不适宜婴幼儿食用。因此,被上海市青浦区市场监督管理局了《中华人民共和国广告法》第十七条的规定,处广告费用一倍的罚款,即人民币8800元。
诸多保健食品的大厦倾塌之案,难道还不足令众多企业迷途知返?从上述案例中不难看出,过分强调疗效就会招致争议,所以无论是品牌还是母婴门店,在宣传时一定要遵守法律的底线,要有依据,不拐弯、不泛指、不夸大。
贴牌代工成现象
如今,在消费升级的背景下,母婴保健食品迎来了一个空前利好的时代。面对风口,各大品牌闻香而动,但产品却千篇一律,只能靠虚假宣传收割流量,不断加深着人们对保健食品的负面认知。
据了解,一个批准文号可以被成百上千的品牌使用,进入市场销售时,变成包装不一,价格不一,甚至功效不一的产品。就拿此前在母婴圈内大火的婴童营养保健品“鳕鱼肝油软胶囊”来说,笔者从电商平台搜集了7款热销品牌,包括金奇仕、英吉利、康恩贝、维诺健、惠优喜、禾博士、黄金搭档。
从详情和产品包装可知,它们均出自仙乐健康,批准文号为国食健字G20110773。这也意味着,这6款产品虽然品牌不同,但实际上都是“换汤不换药”的同配方产品。
而以上这些还仅仅只是保健食品中的冰山一角,目前采用*牌套**和贴牌的方式已经成为了品牌推新品的惯用手法。但随着大量重复的产品、相似的宣传在市场上流转,也将整个行业拖向了低效率的贴身战与*刃白**战。也因此,不乏有品牌为了出圈,不惜冒着被监管部门处罚,也要夸大宣传。
可谎言总有被戳破的一天,随着消费者的市场教育日趋成熟,商业环境终将“良币驱逐劣币”。那些制造混乱、坑害消费者的野蛮人终究会被振出局。而具备专业和创新的正规军,则会在多轮洗牌下逐渐显露出来,在市场上占有一席之地。
参考资料:
[1]《保健品行业数据分析:预计2021年中国孕妇保健品市场规模将达704.1亿元》——iiMedia Research (艾媒咨询)
[2]《新思界行业分析:儿童保健品市场规模增速较快 行业发展前景较好》——新思界网