又到了和“嗡嗡”斗智斗勇的季节了。
毫不夸张,科大大现在就已经是这样的状态了: (忍住别笑+1)

图片来源:科学家庭育儿原创
哭!真的崩溃了!不光科大大,已经有小宝贝中招了! (忍住别笑+2)

新闻来源:人民网
千万别小看蚊子这类小东西,被叮一口严重的可能还会皮肤溃烂、感染发烧等!
那么,今天科大大就来跟大家一起唠唠关于驱蚊的那些事儿!
(文末有锦鲤出没,快去逮它!)
1
驱蚊神器看仔细,千万别交智商税!
选购驱蚊用品时必须擦亮眼睛!一些产品被商家披上了 诱人的外衣, 但其实啥用没有!
以下这几类网传驱蚊神器,请注意避坑:
1、懒人必备:光诱灭蚊器
千万别被光诱灭蚊器 “欺骗” 了,厂家称其纯物理灭蚊,安全无毒。
事实上,无毒或许是真的 ,能不能灭蚊真的很难保证。
相比人体散发的 “魅力”, 紫外线灯根本诱惑不了蚊子,而且还费电!
(虽然一晚上也花不了几分钱......)
2、网红产品:驱蚊手环、驱蚊贴
辐射范围比较小, 只能保护贴纸附近 几十厘米 的皮肤,驱蚊持续时间较短。

图片来源:科学家庭育儿原创
如果孩子长时间在户外活动,驱蚊贴和驱蚊手环的防蚊效果更不用多说了,所以 不推荐。
3、中老青年驱蚊最爱:花露水、风油精、清凉油
此类产品大多含有较高浓度的 酒精及其他醇醚成分。
尤其是三岁以下的宝宝慎用风油精!
由于风油精中含有 樟脑 , 对于新生儿来说,樟脑会随气味透过新生儿娇嫩的皮肤和黏膜而入血。
从而使 红细胞破裂溶解成胆红素, 就会使胆红素的 含量过高, 从而很容易引起宝宝出现 黄疸的发生。
除此以外,还容易引起宝宝出现 抽搐惊厥 等神经症状的发生!
4、老古董灭蚊法:蚊香
蚊香燃烧产生的烟雾会 引起呼吸道不适, 而且 有明火, 容易发生意外!超级不建议使用!
5、传统味道熏蚊法:生姜、大蒜、薄荷、艾草等
洋葱、大蒜、生姜、薄荷、艾草等散发的刺激性气味,驱蚊效果 十分有限, 只能起到 心里安慰 的作用。

图片来源:科学家庭育儿原创
6、友情献身法
找个更吸引蚊子的人, 开仓放血, 分散其注意力!
有没有效果科大大只能说: “随缘”, 但是你可能就此失去一位盆友......
那么怎么选才能及安全还有效呢?我们接着往下看!
2
安全、有效驱蚊,得看这些!
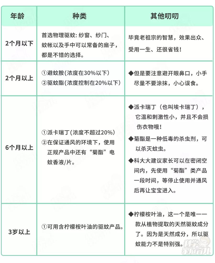
不同年龄的娃,选产品时也大不相同。
科大大就 按年龄 分别帮大家整理了哪些才真的适合娃:

图片来源:科学家庭育儿原创
驱蚊液起作用的时间毕竟有限。
最硬核的驱蚊方法就是:在家 物理驱蚊 *法大**,出门 浅色的防蚊裤和防晒衣, 让蚊子无从下嘴!馋死它!

图片来源:科学家庭育儿原创
但是,蚊子真的很“狡猾”,防不胜防啊!
有时候被咬完会 奇痒无比, 用力过猛还容易 留疤, 这该怎么办啊?
别急,此宝典马上奉上!
3
被咬后的三大“自救”法宝!
被咬包,最尴尬的莫过于: 奇痒无比我挠挠挠!挠破留疤我哭哭哭!

图片来源:科学家庭育儿原创
如何快速 止痒、消肿、不留疤, 科大大来拯救你!
◆民间止痒消肿*法大**:
1、全国通用-【按十字法】
不管怎样先按个十字!它可能只是个 心理作用, 不过只要能止痒也未尝不可!
但是!不要用力 去抠去抓哦, 这样容易导致 皮肤破损, 更容易引发 细菌感染、皮肤发炎、红肿。

图片来源:科学家庭育儿原创
2、肥皂水等碱性物质清洗叮咬部位
这个办法既 安全还方便!
因为皮肤对 蚊虫唾液敏感 , 所以用碱性的肥皂水 中和 被叮咬部位的酸性, 可以迅速止痒。
3、冷敷
无论是 冷水冲还是冰块敷, 都可以避免 红肿情况的扩散, 及有利于 缓解痒痛 的不适症状。
如果上述方法没有丝毫的效果,那么你还可以这样做:
◆进阶止痒消肿妙招:
1、涂抹抗过敏药
适合 持续红肿瘙痒 的情况。
可以局部涂抹 含激素(0.5~2.5 %)氢化可的松 或 抗组胺成分的软膏, 以减轻皮肤炎症并止痒。
2、如果瘙痒难忍,或者出现直径达数厘米的肿胀和硬结
科大大建议去正规医院, 挂皮肤科, 听从医嘱,再决定用药。
那么,如何避免留疤呢?科大大已经为大家做好了小贴士,自行保存分享哦!

图片来源:科学家庭育儿原创
文章最后,饱含着满满的诚意和愿望的科大大奉上锦鲤图一张!
祝大家这个夏天都能 “平平安安” 地度过!

图片来源:科学家庭育儿原创
(鞠躬!)