
泡沫灭火系统的泡沫产生装置★★★(考点141)
将泡沫混合液与空气混合形成空气泡沫,输送至燃烧物的表面上,其分为低倍数泡沫产生器、高背压泡沫产生器、中倍数泡沫产生器、高倍数泡沫产生器四种。
(1)安装与技术检测。
1)低倍数泡沫产生器。
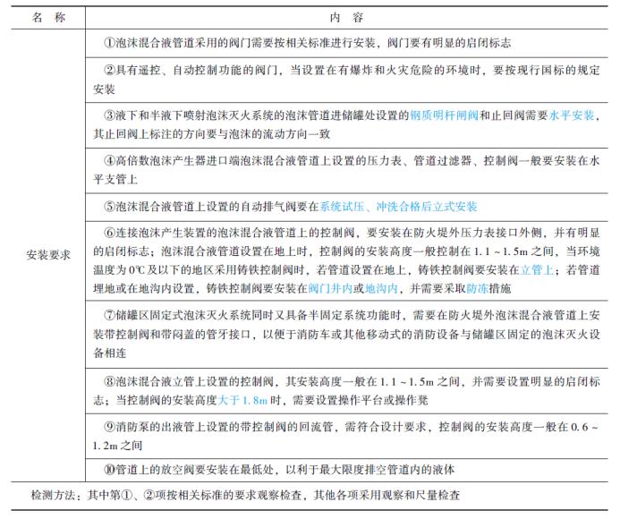
①安装要求见下表。


②固定顶储罐。非水溶性液体储罐液下或半液下喷射系统,其泡沫混合液供给强度应不小于5.0L/(min·m2),连续供给时间应不小于40min。
③其他场所。当甲、乙、丙类液体槽车装卸栈台设置泡沫炮或泡沫枪系统时,应符合:应能保护泵、计量仪器、车辆及与装卸产品有关的各种设备;火车装卸栈台的泡沫混合液量应不小于30L/s;汽车装卸栈台泡沫混合液量应不小于8L/s;泡沫混合液连续供给时间应不小于30min。
④横式泡沫产生器出口,应设置L≥1m的泡沫管。
⑤外浮顶罐泡沫产生器不应设置密封玻璃。
⑥空气吸入口及露天的泡沫喷射口,应设金属网。
2)中倍数泡沫产生器的安装。
安装要符合设计要求,不能有损坏或随意拆卸附件;检测方法有用拉线和尺量、观察检查。
3)高倍数泡沫产生器的安装。
发泡原理:水+高倍数泡沫(比例混合)→泡沫发生器→靠喷嘴雾化→喷向发泡网→形成混合液薄膜→由风叶送来的气流(吹气型)吹胀成大量气泡。
防护区要求:①利用热烟气发泡时,应选用水力驱动型泡沫产生器;②固定设置泡沫产生器时,采用不锈钢发泡网。
①安装要求:要安装在泡沫淹没深度之上,尽量靠近保护对象,但不能受到爆炸或火焰的影响,同时,安装要保证易于在防护区内形成均匀的泡沫覆盖层;由动力驱动风叶转动鼓风,使大量的气流由进气端进入产生器,故在距进气端的一定范围内不能有影响气流进入的遮挡物;在发泡网前不大于1m处,不能有影响泡沫喷放的障碍物;要整体安装,不得拆卸;须牢固地安装在建筑物、构筑物上;当泡沫产生器在室外或坑道应用时,还要采取防止风对泡沫产生器和泡沫分布产生影响的措施。
②检测方法:采用尺量检查和观察检查。
4)高背压泡沫产生器。从储罐底部液下喷射空气泡沫,扑灭油罐火灾的主要设备。
①进口工作压力应在标定的工作压力范围内。
②出口工作压力>罐内液体静压+泡沫管道阻力。
③4≥发泡倍数≥2(低倍数)。
(2)系统调试。
系统部件的调试要求及检测方法见下表。


(3)装置的验收。
1)要求:泡沫产生装置的规格、型号及安装质量要符合设计及安装要求。
2)验收方法:对照设计资料和产品说明书采用观察检查。
2.阀门★★★




6.泡沫液储罐
装置的验收:
(1)验收要求:泡沫液储罐的规格、型号及安装质量要符合设计要求;泡沫液储罐的铭牌标记要清晰,要标有泡沫液种类、型号、出厂与灌装日期及储存量等内容。
(2)验收方法:对照设计资料进行观察检查。
7.报警阀组★★★
装置的验收要求及方法:
报警阀组的各组件要符合产品标准要求。
方法一:①打开系统流量压力检测装置放水阀,测试的流量、压力要符合设计要求;
②水力警铃的设置位置要正确。测试时,水力警铃喷嘴处压力不小于0.05MPa,且距水力警铃3m处警铃声的声强不小于70dB;③打开手动试水阀或电磁阀时,雨淋阀组要能可靠动作;④控制阀要锁定在常开位置;⑤与空气压缩机或火灾自动报警系统的联动控制,要符合设计要求。
方法二:第①项,观察检查并核查相关证明材料;第②项,使用流量计、压力表观察检查;第③项,打开阀门放水,使用压力表、声级计和尺量检查;第④、⑤项,观察检查;第⑥项,对照设计资料观察检查。
8.固定式泡沫炮
安装要求:
(1)固定式泡沫炮的立管要垂直安装,炮口要朝向防护区,并不能有影响泡沫喷射的障碍物。
(2)安装在炮塔或支架上的泡沫炮要牢固固定。固定式泡沫炮的进口压力一般在1.0MPa以上,流量也较大,其反作用力很大,所以安装在炮塔或支架上的固定式泡沫炮要牢固固定。
(3)电动泡沫炮的控制设备、电源线、控制线的规格、型号及设置位置、敷设方式、接线等要符合设计要求。
9.泡沫液★★
(1)现场检查内容及要求。需要送至具备相关相应资质的检测单位进行检测的情况。
1)6%型低倍数泡沫液设计用量≥7.0t。
2)3%型低倍数泡沫液设计用量≥3.5t。
3)6%蛋白型中倍数泡沫液最小储备量≥2.5t。(不能用于非水溶性甲、乙、丙类液体固定顶罐液下喷射)
4)6%合成型中倍数泡沫液最小储备量≥2.0t。
5)高倍数泡沫液最小储备量≥1.0t。
6)合同文件规定的需要现场取样送检的泡沫液。
【口诀】:一推六二五,低3、5、6、7(“高倍数1t,6%中倍数最小储量不小于2.5t,低倍数6%不小于7t,3%不小于3.5t”)。
(2)检测方法。
1)对于取样留存的泡沫液,进行观察检查和检查市场准入制度要求的有效证明文件及产品出厂合格证即可。
2)送检泡沫液要对发泡倍数、析液时间、灭火时间、抗烧时间进行检测。
想要了解更多消防考试动态,添加微信“aiyou680”领取消考思维导图秘笈,顺利拿证升职加薪,实现自我价值!
——END——
责任编辑:中宇爱优
欢迎关注【中宇爱优集团】头条号,一起加速成长,成为一名优秀的消防工程师~
如果你喜欢我的文章,不妨点赞、转发、收藏一下哦