这篇文章来给大家说说 #财经科普# 一下什么是原油和原油期货。

原油是大家日常生活当中都能够耳熟能详的大宗商品。因为每一次发改委调整成品油的价格都能牵动中国亿万车友的心。发改委每半个月调整一次成品油价,调整的主要依据之一就是原油价格的涨跌。

那么到底什么是原油?原油是指从地下天然油矿直接开采得到的一种液态碳氢化合物,一般呈现流动或者半流动的液体。各个产油区所生产的原油根据里面所含成分的不同大致可以分为轻质原油、中质原油和重质原油。

炼化厂分馏出来的主要原油产品有汽油、煤油、柴油和润滑油等。当然,原油产品种类非常多。最后剩下的炼油渣渣就是石油沥青。

在生产端,全球的原油资源分布是极端的不平衡。大约75%集中在东半球,中东地区一带。25%分布在西半球。波斯湾及墨西哥湾是世界的两大产油区,加上北非地带,集中了直接51%以上的石油储量。在高纬度地带的著名产区有俄罗斯西伯利亚产油区和伏尔加乌拉尔产油区等等。全球重要产油国结成一个联盟——欧佩克+ ,这就是我们经常在财经新闻当中听到欧佩克+关于减产,限产等等产油国大会的新闻,投资者也很关注该组织的动态。毕竟他们的供应量极大地影响世界原油的供应格局。如果限产比较成功,那么原油的价格就比较坚挺。如果欧佩克+决定增产,那么原油价格注定将比较疲软。

在消费端,主要原油消费国是中国、美国、日本、印度、沙特等。其中,主要的原油进口国是中国和日本、印度。美国在奥巴马执政期间通过能源革命已经能够做到能源自给自足,甚至近些年美国还向国外出口了一些原油和天然气。目前美国是世界上第一大原油消费国,而中国是世界上第二大原油消费国,并且到目前为止,中国的原油消费增长依然非常迅速。

关于原油期货的主要交易所有,芝加哥商品期货交易所、洲际交易所布伦特原油、迪拜商品交易所和上海期货交易所的上海国际能源交易中心。交易基本都是1000桶每手为一个交易单位。上海国际能源交易中心的报价是以人民币来报价的,而其他三个交易所的报价都是以美元来标价的。

所以原油价格的影响因素有:
1、美元汇率、美联储的货币政策和美国的能源政策。国际原油绝大多数都是以美元计价的,所以当美国货币政策大幅宽松,美元走弱的时候,国际油价的走势就是越来越坚挺。
2、产油国突然事件的影响等。比如,沙特油田最近又受到胡塞武装的攻击等,如果让原油供应受到影响,那么就会利多原油价格。
3、原油作为全球最大的大宗商品,全球政治博弈当中,常常拿它来作为一种*器武**。比如,美国想*压打**俄罗斯,可以增产原油,放松对伊朗的制裁,等等来增加全球的原油供应,从而使得原油价格下跌,这样,俄罗斯的国内财政状况将会恶化,从而达到打击俄罗斯的目的。
4、疫情冲击,对于需求的影响。比如近期欧洲新冠疫苗接种因为疫苗风波而大大的推迟。这样欧洲的经济复苏不及预期,原油的需求将受到很大打击。拖累了油价。
5、战争的影响。如果中东地区爆发较大规模的战争,影响到原油的供应,这对原油价格产生短期极大的利多影响。
6、产油国组织——欧佩克,如果决定增产,将会对原油价格极大的打击。反之,如果决定限产,将会提振油价。
7、美国和中国这两个原油消费最大的国家。原油的消费情况将影响原油价格。所以,我们每周都会关注美国的EIA原油库存数据的变化。库存不断增加,说明消费疲软,利空原油价格。反之则利多原油价格。
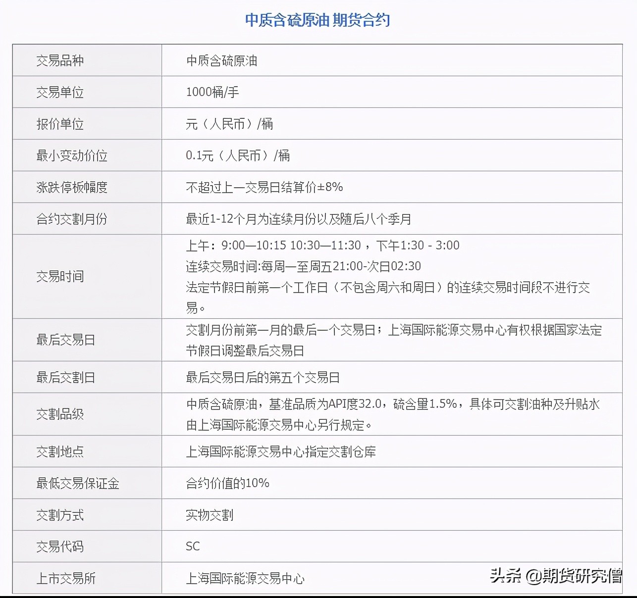
下面我们来看一下,国内原油期货的合约表:

随着近年来中国的原油进口量越来越大,我们在原油期货的定价权方面的话语权也越来越重了。所以,上海国际能源交易中心的原油期货价格影响力也越来越大。但是主要价格波动时段其实还是在晚盘时间段。说明目前国际原油的定价权依然牢牢控制在美国的手中。

原油期货的交易权限开通,相对于其他的大宗商品是有一定门槛的。大家在操作原油期货的时候也要注意。原油期货价格的波动,一般从欧盘时段开始加大波动,然后到了美盘时间段,波动达到顶峰。所以要注意原油一天内的价格波动特点。这样投资才能做到心中有数,操作有底气。好了,还有什么关于螺纹钢的疑问,欢迎在评论区留言。
更多的分析和分享,请点击#关注#,我会持续给大家更新的。
如果喜欢这篇文章的朋友,欢迎在评论区留言,也可点击关注、分享转发。
如果对您投资期货有所帮助的话,请点击 #关注# 我。我会持续跟踪分析与分享各个期货品种的。
大家需要盘中实时策略提供吗?请在评论区留言!
大家需要视频讲解期货盘面变化吗?请在评论区留言!