先看一个病例
小宝1岁2月,昨天晚上开始出现频繁呕吐,呕吐5-6次,吃什么吐什么,精神和脸色也不好,家长夜间带去医院就诊,医生检查后说是细菌感染,予输液一次,腹部B超检查没问题,建议输液后回家观察。回到家后出现发热一次,体温最高38.3℃,自行降到正常,今上午出现腹泻,水样便2次,精神一般,尿量一般,再次医院就诊。
以上类似的情况门诊碰到太多了,医生更多的是感受到家长的紧张和焦虑:“呕吐、发热、腹泻”相继出现,我的宝宝到底怎么啦?

碰到孩子“呕吐”怎么办?
首先,碰到呕吐先不要慌张,呕吐后先不要着急马上喂食、喂奶,可以先禁食观察1-2小时左右,甚至4-6小时(如果想喝水,一次也先不要喝太多),这也是给胃肠道留出充分的时间来自我修复和调整。 后面没有呕吐了,可以先适量喝些水,不吐的话再逐渐少量进食或喝奶,大部分可以自己好起来的。
刚刚呕吐完是容易脸色差一些,精神差一些,一般休息1-2小时就会逐渐恢复的,这个时候不要觉得吐光了、肚子里空了,就马上想要再多喂进去一些食物或奶。 呕吐后马上再喂进去食物或奶,反而容易加重胃肠道的负担,而导致呕吐反复。
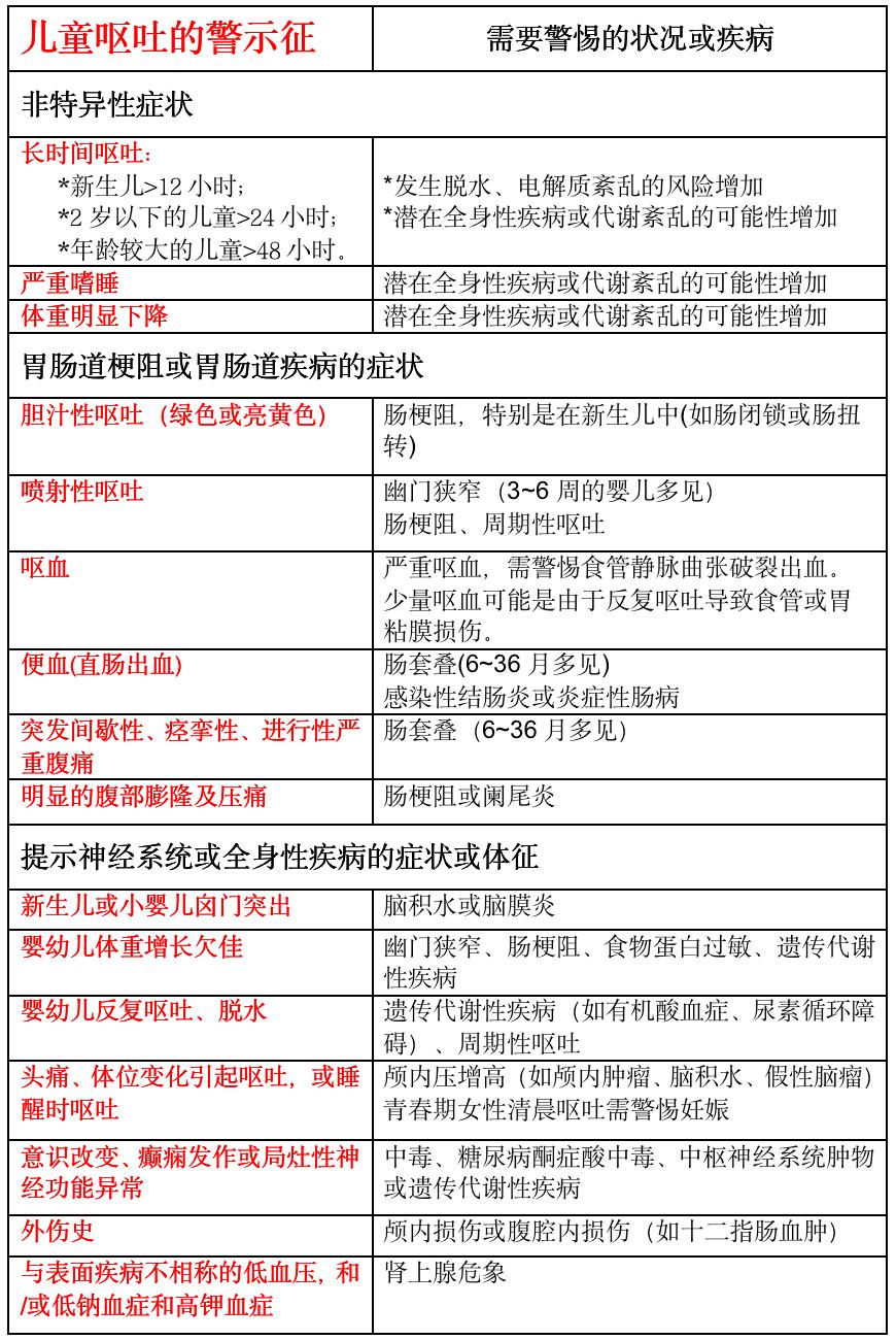
呕吐在孩子中其实很常见,多由感染或饮食不当等引起,大部分是病毒感染,具有自限性,可以自愈。呕吐也可能是其他疾病的一部分,比如感冒、泌尿道感染等。还有很多小年龄的孩子存在一定的胃食道反流,在受到一些刺激(比如喉咙痛、咳嗽、大哭大笑等)也容易呕吐。当然也要注意识别呕吐相关的一些严重情况或疾病,比如肠套叠、消化道梗阻、严重感染等等。

儿童呕吐的警示征
“呕吐、发热、腹泻”相继出现,到底怎么回事?
碰到孩子突然呕吐数次后,医生可能会说:后面可能会出现腹泻,还可能会有发热。为什么大部分时候,医生可以说的很准呢,因为这种情况,“急性病毒性胃肠炎”最常见!
急性病毒性胃肠炎,多见于2~3岁以内的儿童,最常见的临床表现为腹泻和呕吐,也可伴有全身系统症状,如发热、腹痛、厌食等。急性病毒性胃肠炎最常见的病毒有:轮状病毒、诺如病毒,另外还可能是肠道腺病毒、星状病毒等等病毒。
急性病毒性胃肠炎,常见的临床过程为:呕吐、腹泻相继出现,可能还会有发热。呕吐和发热大部分2-3天内消失,腹泻持续3-7天左右,少数会持续10余天或更长时间。当然具体临床表现也存在个体差异,严重程度和持续时间也会有差别。
“急性病毒性胃肠炎”如何确诊?
急性病毒性胃肠炎的诊断主要是基于临床而做出来的。提示病毒性胃肠炎的临床特征包括:不伴血和黏液的水样便,以及粪便常规检查未见白细胞。而粪便大量白细胞、以及肉眼黏液脓血便常提示细菌性胃肠炎。
注意:虽然相对于而言,细菌性肠炎更多见到大便白细胞,但粪便中存在白细胞仅指示肠壁炎症,并不能区分感染性还是非感染性炎症。轮状病毒感染引起的腹泻,约1/3的大便标本中可见少到中量白细胞。食物蛋白诱发的的过敏性结肠直肠炎,大便常规也可以见到白细胞。另外,大便里见到粘液,也不一定就是细菌感染。正常大便也会偶尔少许粘液,因为肠道黏膜细胞也有个代谢的过程,细胞脱落后会随大便排出。大便里的黏液其实是脱落的肠粘膜细胞,感染(包括病毒感染)或过敏,都可能导致肠黏膜细胞脱落更加明显而出现粘液。具体是不是细菌性肠炎,还需要结合临床表现等综合判断。
血常规和C反应蛋白,并不能很好区分是细菌感染还是病毒感染。单从血常规看,呕吐后白细胞明显升高,有医生可能就会认为细菌感染的可能性大,但其实白细胞明显升高也很有可能跟呕吐后的应激反应有关,并不能证明就是细菌感染。
“急性病毒性胃肠炎”如何治疗?
不管什么病毒引起的急性胃肠炎,目前均没有特效的抗病毒药。
即使是细菌感染,如果宝宝一般情况好,没有基础疾病或早产等特殊情况,目前国内外的指南均不推荐马上用抗生素治疗,因为很多都有自限性,也就是可以通过自身的调节,把细菌以及毒素排掉而自愈。所以只要宝宝精神好,没有频繁高热,没有粘液脓血便,一般也是不需要使用抗生素的。
急性胃肠炎最重要的是补液来预防脱水和电解质紊乱,及时发现和处理可能的并发症(如肠套叠、重度脱水、严重电解质紊乱),以及严重细菌感染等情况。
关于补液,可以喝口服补液盐(首选口服补液盐III),按照说明书冲泡(一包泡好,超过24小时喝不完就扔掉,以免污染),呕吐、腹泻或吃的少都可以喝,补充水分和电解质,还含有一定的糖分。腹泻的时候,拉的多喝得多,相当于把从大便里丢失的水分和电解质补充回去。

有的宝宝可能因为口感问题不爱喝,可以少量多喝几次。如果宝宝实在不肯接受或买不到,小宝宝也可以适当多喝些奶,大些的孩子可以吃稀饭、米汤、烂面条等容易消化的饮食,只要适合宝宝年龄段的、宝宝能接受的,能吃进去都可以,尽量保证孩子的小便跟平时差不多。
腹泻饮食:急性胃肠炎呕吐好转,食欲好转,可以逐渐恢复正常饮食,饮食一般不需要加以限制,可以吃谷类、肉鱼类、酸奶、水果、蔬菜等,尽可能地保证热量供应。但不推荐高糖的食物(如碳酸饮料、果冻、罐装果汁、甜点心和其他含糖饮料等),也不推荐进食脂肪含量高的食物。
何时去医院?
大部分情况下,呕吐后通过短暂的禁食,可以逐渐恢复正常饮食,后续腹泻如果不严重,没有引起明显的脱水或只是轻度脱水,没有中重度脱水表现,整体精神状态还可以,还能吃进去一些,尿量不算太少,大便里没有明显粘液和血丝,一般可以家中观察和护理。
如果出现持续精神不好(精神萎靡或持续烦躁哭闹)、或持续呕吐(呕吐超过12~24小时且无法进食和饮奶)、或呕吐绿色或亮黄色液体或呕血、严重腹痛、频繁高热、尿量明显减少(尤其是6-8小时以上没有小便)、血便、持续脸色差,以及早产儿、不满3月的婴儿或有基础疾病的孩子出现发热或腹泻等情况,需要警惕一些严重情况,比如严重脱水和电解质紊乱、细菌感染或肠套叠等,一定要尽快医院就诊和治疗。
参考资料
1、UpToDaTe临床顾问;
2、中国儿童急性感染性腹泻病临床实践指南. 中华儿科杂志, 2016; 54(7): 483-488;
3、欧洲儿童急性胃肠炎处理循证指南 (2014年版). 中华儿科杂志, 2015, 53(7): 499-509。