作为一名企业的财务人员,做账是必须要具备能力之一,而且还得能熟练地上手操作才行。很多新手会计都想学习做账,但都不得其法。在会计做账实操的过程中,我们首先要知道做账的流程是什么?其次就是做账中有哪些细节?比如说记账凭证怎么填写、财务报表怎么编制?等你把这些都掌握之后,做账对你来说就很简单了。

在财务里,管钱的叫出纳;负责做账报税、编制财务报表的叫财务会计;负责人员的管理,数据的分析、决策、战略的叫管理会计。相比如决策分析来说,做账报税还是很简单的,今天我就把会计做账的详细流程分享给大家,一起来看看吧~
会计做账实操流程
一、会计做账的详细流程
重点:审核原始凭证、编制记账凭证、登记明细分类账、月末计提摊销结转、编制会计报表
|
流程 |
重点 |
|
原始凭证 |
获取、整理粘贴、审核 |
|
记账凭证 |
填写、审核 |
|
登记账簿 |
明细分类账、日记账、科目汇总表、总账、试算平衡 |
|
编制会计报表 |
资产负债表、利润表、现金流量表的计算和编制 |
原始凭证的审核主要有5个方面,分别是: 真实性、合法性、完整性、正确性、及时性

企业每发生一笔经济业务,会计都要做账,从月初的审核原始凭证到月末的登记总账,每一步都需要仔细认真、准确无误。

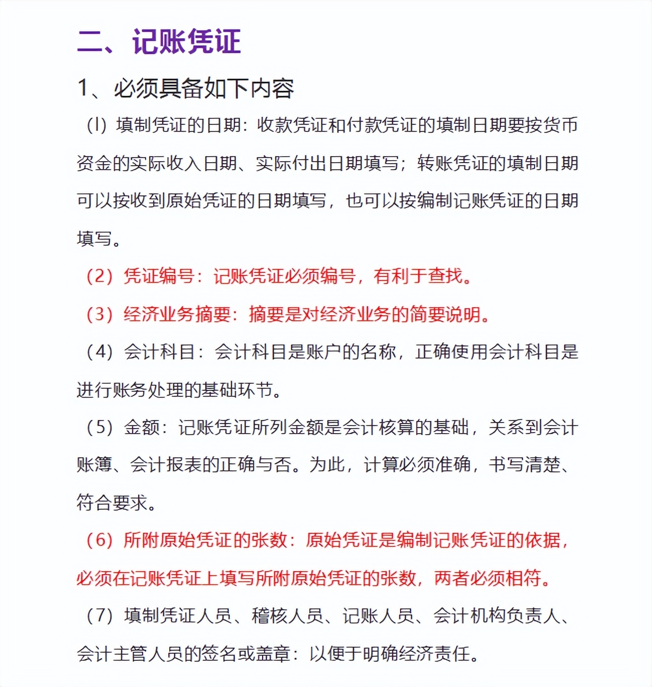
二、会计编制记账凭证的要点
记账凭证是财务里很常见的凭据之一,记账凭证一般可分为2类:
一类是专用凭证,又包括收款凭证、付款凭证、转账凭证三类;第二类是通用凭证,一般用在经济业务简单、规模小、业务少的单位。

会计人员在填写记账凭证的时候要注意以下内容:
1、填写凭证的日期:收款凭证和付款凭证的日期是按照实际的收入、支出的日期填写的;根据转账凭证来填写记账凭证的时候,日期可以是按收到原始凭证的日期来填,也可以是编制记账凭证的日期。
2、凭证的编号、会计的科目、金额、这些都要填写完整
3、经济业务的摘要,我们在填写记账凭证的时候,可以详细地填绝不模糊,不然查账的时候又是“一堆乱麻”
4、一张填制完成的记账凭证应该有几张人员、会计主管的签名

记账凭证的审核
记账凭证的审核也是会计做账中很重要的一个步骤:有没有做错账、数据填写得对不对、格式有没有问题,审核的时候都能够复核出来。所以说审核记账凭证不是粗略地看一遍,而是把你填写的编号、摘要、科目等信息详细地看一遍。这也是一个会计人员应该具备的职业操守。

三、月末计提、摊销与结转
每到月末的会计人员是最忙的了,月末的计提、摊销、结转都要按时完成。结转就是把本期该科目的余额或发生额结转到下一期或另一个会计科目的做法。
|
月末计提 |
本月工资、社保 |
|
本月的固定资产折旧 |
|
|
税金的计提:增值税、所得税、印花税 |
|
|
本月应负担利息的计提 |
|
|
月末结转 |
本月应交增值税的结转 |
|
本月销售成本的结转 |
|
|
本月损益的结转 |
|
|
结转本期所得税 |
|
|
结合本期待认证发票 |
|
|
月末摊销 |
本月应负担的商铺、仓库租金 |
|
开办费 |
|
|
租入固定资产的改良费 |
|
|
股票发行费用 |
|
|
无形资产 |

四、结账工作
1、结账之前,必须把本期发生的所有的经济业务全部登记入账。
2、结账时,应当把每个账户的期末余额都计算清楚。

明细分类账模板:

五、月末对账
结完账之后就要对账目进行审核,这一步也叫做月末对账。月末对账主要有四个方面,分别是账证核对,账账核对,账实核对,账表核对。
顾名思义,会计人员编制的记账凭证、账簿、会计报表应该要与实际的业务相一致,包括时间、金额、编号、发生的内容等等。


六、编制会计报表
编制会计报表也是财务人员一项很重要的工作,常见的会计报表有资产负债表、利润表、现金流量表等等,更详细的还有资产负债表的结构分析、同比分析表的等等。

月末编制会计报表要求:
要求编制会计报表的数据要真实、完整、及时准确。报表中的数字,本期与上期应该相互衔接。

......

篇幅有限,会计做账的基本流程就先到这里了,有完整的,希望能帮到大家。