
● 疫情快讯
_
全球疫情状况
累计确诊人数
3317.7万
累计死亡人数
99.9万
累计治愈人数
2221.8万
数据说明:截至 2020.09.28 12:00

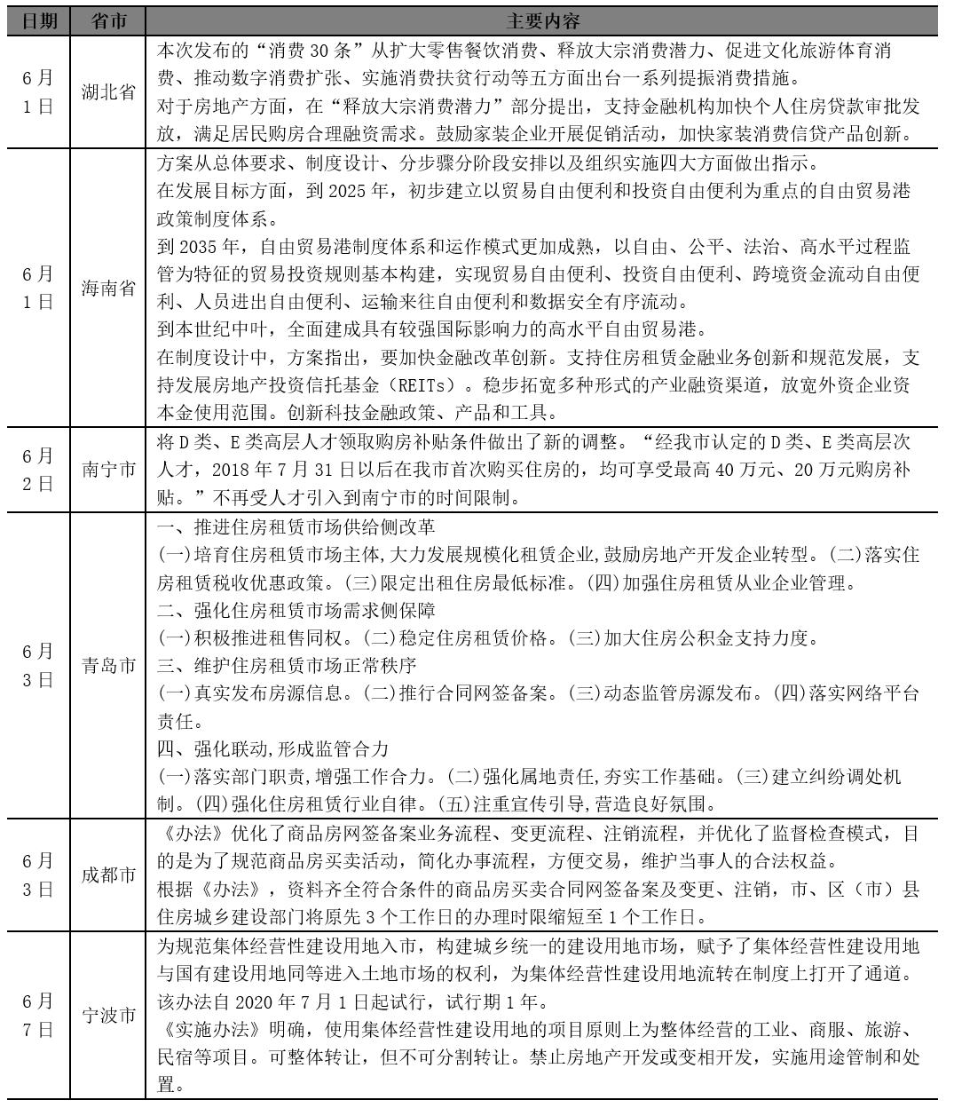
楼市成交指数
|
城市分级 |
一线 |
二线 |
三线 |
|
成交指数 |
263.55 |
120.03 |
245.56 |
第39周(9.21– 9.27)

本周视点
新房供求双升
东莞、长春、唐山限贷再收紧
2020年第39周,全国新房供求双升。供应方面,全国重点城市共取得预售证面积1530万平方米,规模继续回升,环比增20%。成交方面整体体量继续回升,各能级环比均有上扬。一线城市中上海、广州成交面积环比上涨;深圳成交面积继续回落,环比降34.1%。二线城市成交面积涨多跌少,仅武汉、杭州、福州环比回落,环比上涨城市中大连环比涨71.2%涨幅最大。三四线城市各城市成交面积环比涨跌互现。
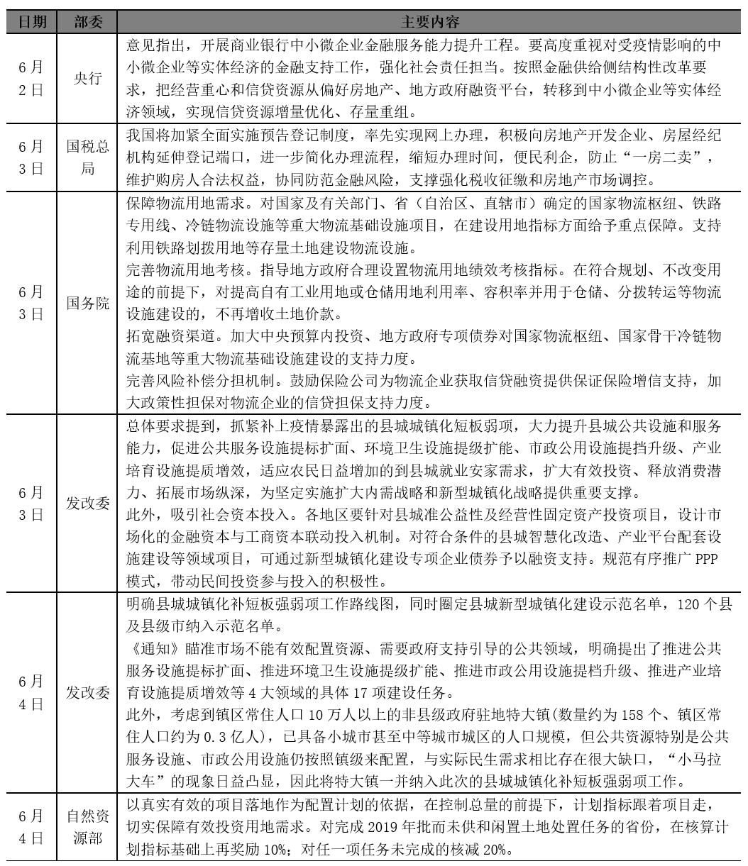
政策方面,自然资源部引导政策性住房优先布局在交通和就业便利地区;发改委称以特色小镇之名大规模开发房地产要坚决淘汰除名。地方层面,西安、长春、东莞、唐山等继续收紧调控政策。西安商品房项目必须配建公租房,不低于总面积的15%;长春楼市调控,首套房贷首付比例不低于30% 二套不低于40%,不对第三套及以上商品住房发放*款贷**;东莞推公积金新政,最高*款贷**额度下调30万、异地提取门槛提高;唐山土拍“限房价、竞地价”,二套房贷首付不低于50%,第三套及以上停贷。此外,石家庄允许以公积金支付房租,每年可提取9600元;上海称临港新片区未来三年将每年新增300-400万平方米住宅量。最后,河南众房企表稳房价决心:打折弊大于利,不带头降价。
楼市动态
-
自然资源部:引导政策性住房优先布局在交通和就业便利地区;
-
发改委:以特色小镇之名大规模开发房地产要坚决淘汰除名;
-
石家庄:房租也可用公积金支付 每年可提取9600元;
-
西安:商品房项目必须配建公租房,不低于总面积的15%;
-
东莞:公积金新政,最高*款贷**额度下调30万、异地提取门槛提高;
-
长春:首套房贷首付比例不低于30% 二套不低于40%,第三套及以上停贷;
-
唐山:土拍“限房价、竞地价”,二套房贷首付不低于50%,第三套及以上停贷。
成交概览
2020年第39周整体成交体量继续回升,各能级环比均有上扬。一线城市成交指数为263.55,环比上升35.23点;二线城市成交指数为120.03,环比上涨17.97点;三四线城市成交指数为245.56,环比上升62.23点。
一线城市:4城中上海、广州成交面积环比上涨,其中广州涨幅最大达62.4%,深圳成交面积继续回落,环比降34.1%,北京则环比降23.8%。
二线城市:核心城市成交面积涨多跌少,仅武汉、杭州、福州环比回落,其中武汉跌幅最大达14.6%。其余城市环比上涨,其中大连环比涨71.2%涨幅最大。
三四线城市:各城市成交面积环比涨跌互现,泉州环比涨幅最大为101%,镇江跌幅最大达31.9%。

供应概览
2020年第39周,全国重点城市共取得预售证面积1530万平方米, 供应规模继续回升,环比增20%。

政策汇总
9月21日-9月27日各地方政府出台相关政策汇总
地方

重点城市

排版丨Jenny

本文版权归克而瑞研究中心所有 未经授权请勿随意转载
转载注明出处:克而瑞地产研究(cricyjzx)多谢配合!

研究精选
克而瑞周报:
新房市场
2020年第6周|2020年第7周|2020年第8周|2020年第9周|2020年第10周|2020年第11周|2020年12周|2020年13周|2020年14周|2020年15周|2020年16周|2020年17周|2020年18-19周|2020年20周|2020年21周|2020年22周|2020年23周|2020年24周| 2020年25周| 2020年26周|2020年27周|2020年28周|2020年29周|2020年30周|2020第31周|2020年32周|2020年33周|2020年34周|2020第35周|2020第36周|2020第37周|2020第38周
二手房市场
2020年第7周|2020年第8周|2020年第9周 | 2020年第10周|2020年第11周|2020年12周|2020年13周|2020年14周|2020年15周|2020年16周|2020年17周|2020年18周|2020年19周|2020年20周|2020年21周|2020年22周|2020年23周|2020年24周| 2020年25周| 2020年26周|2020年27周|2020年28周|2020年29周|2020年30周|2020第31周|2020年32周|2020年33周|2020年34周|2020第35周|2020第36周|2020第37周|2020第38周
土地市场
2020年第7周|2020年第8周|2020年第9周|2020年第10周|2020年第11周|2020年12周|2020年13周|2020年14周|2020年15周|2020年16周|2020年17周|2020年18-19周|2020年20周|2020年21周|2020年22周|2020年23周|2020年24周|2020年25周 |2020年第26周|2020年27周|2020年28周|2020年29周|2020年30周|2020第31周|2020年32周|2020年33周|2020年34周|2020第35周|2020第36周|2020第37周|2020第38周
经济活跃度评测
2020年第8周|2020年第9周|2020年第10周|2020年第11周|2020年第12周|2020年第13周|2020年14周|2020年15周|2020年16周|2020年17周|2020年18-19周|2020年20周|2020年21周|2020年22周|2020年23周|2020年24周 |2020年第25周 |2020年第26周|2020年27周|2020年28周|2020年29周|2020年30周|2020第31周|2020年32周|2020年33周|2020年34周|2020第35周|2020第36周
交流会:
1.2月百强房企销售和地产基本面研判——兴业证券&克而瑞研究
2.疫情冲击下的房地产行业变机——中国商会&易居丁祖昱
3.土地改革制度专项电话会议——克而瑞&华泰证券
4.地产近期复工和基本面情况电话会议——克而瑞&兴业证券
5.近期楼市情况解读电话会议——克而瑞&东吴证券
6.2020年一季度TOP200房企业绩情况券商交流会
7.五一楼市情况专家交流电话会议——克而瑞研究&华泰港股
8.2020年4月百强房企销售和地产基本面研判——克而瑞研究&兴业证券
9.6月房地产销售榜单解读会议——克而瑞研究&东方证券
