前言

昂每周我的邮箱都会收到各式各样的简历,但是说实话通过率真的太低了,hr都要吐槽我了,大家还是要好好写简历呀,能力再强简历差了,也不行啊。
HR经常一天过几百份,甚至上千份简历,可能看10-30秒就会觉得留下来继续看一下,是邀约面试,还是PASS掉,但是很多简历甚至那10秒都撑不到。
都说“人靠衣装佛靠金装”,同理我们出去找工作,简历也是我们的门面了,你想找到好工作,就得先过简历这一关了。
那被PASS的原因就很多了,要么是不符合招聘要求,比如学历不符、个人硬实力不符、年限、薪资不匹配、简历花里胡哨、简历看不下去了等等。
总之总有一个因素是你简历投递出去,石沉大海,也不要抱怨对方不给你机会,或许是你简历乱写,不注意细节,这算是自己不给自己机会呢,对吧?
正文
吹完了那我们简历到底要有哪些基本要素,又应该怎样去写每一块东西呢?
- 简历模板
- 格式排版
- 基本信息
- 专业技能&教育背景(学校非必要,后面我会说为啥)
- 工作履历(校招选填)
- 实习经历/项目经历
- 技能证书(社招选填)
- 自我评价
我想这些基本上是一个简历所必要的点,基本上写完这些,刚好两页,也是比较适合的页数了,我自己在实习和后面投递简历的时候基本上也是按照这个布局写的,也都是两页刚好那样。
那说了这些点,我们就逐个点分析下。
简历模板
我们技术人简历的模板其实简约点就好了,我曾经见过炫彩夺目的简历,那可真是闪瞎了我的钛合金狗眼,各种花里胡哨,你又不是搞艺术的,搞那么花哨干嘛。
选个简约的模板,找对字体就好了,整个简历的颜色不要超过三种颜色,其实黑白就挺好的。
总之不要花里胡哨,那样肯定会把你当非主流筛选掉的,字体也不要花里花哨,标点符号也要统一,总之格式这种东西见微知著,可以看出你是否是个细心的人。
像下面这种,像上个世纪的非主流,不仅不会吸引到面试官,反而会反手直接得到一个拒绝。

说是要简约,但是也不要简约过头了,像我们初高中那种格子简历,出社会还是成熟点好了。

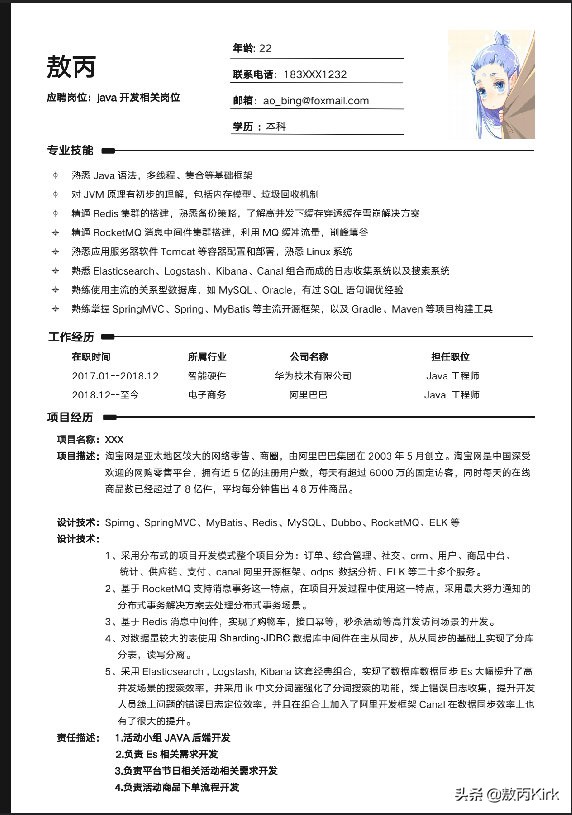
同样是黑白的色调,敖丙自己的简历是不是就相对而言会整洁很多,看起来也比较条理清晰。

格式排版
就比如有小朋友发给我的简历,一会英文标点符号,一会中文标点,讲道理不好看哟。

还有格式,大段大段的项目介绍都不带分段的,看着脑仁疼,你确定面试官会愿意在你这上面浪费这么多时间嘛?
完全可以对内容进行分段,让面试官阅读的时候有个比较好的体验。
还有就是字体格式,标题统一黑体就黑体,正文统一宋体就宋体,甚至看到过,同一段字体不一样,大小不一样的都有,注意哟。
简历最好输出为PDF格式,因为word有太多版本了,或许你用的03的hr的电脑是06的,又或者用的WPS的,你不能确保格式在他那不会乱,那输出成PDF就不存在兼容问题了。
基本信息
基本信息我想大家都有的吧,那基本信息里面可以填写的要素有哪些呢?
- 姓名:这个不用说了名字总的有吧,甚至遇到过名字都写错的仔,噗此。
- 电话:最重要的联系方式,不能错!!!我身边有过一个小伙伴,简历投递出去2周了没有收到任何回复,我当时看他简历我觉得也没啥问题,一个邀约都没很反常,然后我让他确认电话啥的,你猜怎么着,这逼把电话填了一个自己没开机的号,因为他有两个号码,当时我想抽他了,你也知道这两周得浪费多少钱,而且心态也容易崩。
- 电子邮箱:这个跟电话一样,都是很重要的联系方式,很多面试邀请也会通过邮箱发出,Offer就全是邮箱发的了,所以错不得,以前有说法用QQ邮箱面试没格局,不知道现在还有没有这种说法,反正我用的别的邮箱。
- 求职意向:Java后端就后端,Web前端就前端,CEO就CEO咯,应聘啥写啥。
- 工作年限:这个不是每个仔都有的,比如应届生,实习生等,大家就不用写了,我甚至收到应届生写工作经验2年的,实习不算工作年限哟,反正hr那也会给你忽略掉的,你这么写,hr没注意你还没毕业,把简历给技术,面试的时候就按照两年的标准问你,你这不是给自己挖坑?几年就写几年的,没必要搞这些花里胡哨的,去大厂你年限写错了,可能还有简历造假被拉黑的嫌疑哟。
- 年龄:这个我觉得写好了也是个加分项,比如你比较年轻,你就写个22啥的,hr一看原来是个年轻力壮的小伙子,估计可以进来加班,越他面试试试,如果年龄偏大就不写了,免得在简历赛选的时候就GG了,真在意年龄的公司最后可能会PASS你,但是你至少得到了面试的机会嘛。
- 婚姻状况:这个可写可不写,但是你写个单身,这hr得两眼放光,配合上面的年龄,基本上就是一套完整的combo,嗯不错单身年轻,估计加班肯定比别人能顶。
- 在职状态:应届仔也不用管这个,社招仔可以写下,是否已离职,这样HR小姐姐就知道。
- 博客/GitHub:这个就完全是加分项了,如果你有好的开源项目,甚至你给某些知名的开源项目提交过Pr啥的都可以提一嘴,博客一定要有一定的内容,光是各种散记,那面试官也会忽略的。
基本信息这里,能表达清楚基本的信息其实就够了,有博客啥的加分项那就再好不过了。

Tip:我这里就是给了DEMO,正常情况点击博客和CSDN是要有链接跳转的,清晰明了,直接去看博客、GitHub看看你是不是真的有点东西,很关键。
专业技能&教育背景
- 学历:这个感觉还是很有必要填写的,你不填HR也会问你的,本科就本科,专科就专科,没啥好避讳的,介意的话他也不会要你,不然你面到最后人家发现你学历不符合,这是在浪费大家的时间。
- 学校:这个我说过了,也是个选填项,如果你的学校是个一本,或者挺不错的二本还是可以写一下的,但是如果跟帅丙一样是个渣本,名不见经传那种,你就还是不要写了,免得HR一看就给你跳过了。不过问你的时候你要一五一十的说,最好提前准备好学信网的截图啥的。
- 专业:是啥专业就写啥专业,非计算机相关的可以不写,但是基本上HR都会问的。
- 技能:这个点是整个简历我个人认为最核心的点,因为在这里HR、面试官都会很关注这个点(在学历年限等条件符合的条件下),这里大概可以看出你是否能和当前所需岗位匹配。一般都是缺什么样子的人才才会招什么样的人,那缺的东西他们就会写成岗位要求,比如:上面这个就是很常见的职位要求了,那跟你的技能这一栏有啥关系呢?敖丙我就会针对我比较心仪的岗位写不同的技能,比如上面这个,他写要求啥,我就写我会啥,那你投递过去是不是几率大了?(前提你真的得会)
- 熟练程度:一般分为:熟悉、熟练掌握、精通几个等级,精通二字我劝大家不要乱写,当然你有那个实力也是可以的,我身边的仔出去面试简历上我也只能看到一个精通,我甚至看到过应届生3个精通的,当时我尿了,这面试官也怕呀,你比他还牛,这能招你?开玩笑。
因为我自己的学校比较渣,所以我就没写学校,就提了一下是个本科,真的在意学校HR反正也会问你的。
专业技能在写的时候,最好也是有层次一点,从java基础,到中间件,数据库,然后到框架啥的,看个人习惯吧,基础放前面没啥问题。

工作履历
- 在职时间:这个如实写一点都不能错,没必要编造,查一下你社保公积金就啥都知道了,你编没有一点意义,而且被查出来造假,还会被拉黑,得不偿失。
- 所属行业:这个我个人认为也有必要,毕竟你公司不是那种耳熟能详的公司的话,HR可能还得去百度查一下,你觉得在简历本身就没啥特点的情况下,她会花几分钟去查你公司是干啥的么?你写在这里还减少了小姐姐的工作了,一看你是个卵男,保不齐就约你面试呢?你们说我说得对不对吧。
- 公司名称:让小姐姐知道你老东家的大名很有必要,要是是大厂基本上分分钟就可以等约面了,小点的我们也不自卑,这个问题不大。
- 担任职位:写职责是为了看你之前所做的工作,是否一直都是这个垂直领域的,你干了5年阿里的后厨,你来应聘资深算法,我觉得怕是有点不得行哟。
在职时间真的一点都不要编造哟,只有小伙伴入职腾讯,背调的时候发现差了一个月的时间,就取消了入职还拉黑了,这个正常写就好了。
切记不要频繁跳槽,频繁跳槽会让面试官觉得你很浮躁,呆半年就跳一个,谁敢要你呀对吧,不满一年就想走啥的,兄弟我觉得忍一下,怎么都要满一个整年。
在名不见经传的小公司,最好多点经验再尝试大厂,毕竟没啥好的背书,等能力够得着p6的级别再尝试,不要过多的跳槽,这样弊大于利。
切记不要任何形式的造假,被拉黑了,就是一辈子无缘这个公司了。

实习经历/项目经历
- 项目名称:一般这个不会带来什么加分点,你写个出名的项目另说。
- 项目描述:你用较为简短的话语介绍完你的项目,让面试官和HR一看就知道这大概是个什么项目,是个电商商场,还是个后台管理系统什么的。
- 涉及技术:把项目中的亮点技术栈都枚举出来,如果能跟招聘要求大部分匹配上,那又是一个隐藏的加分点老铁,稳了呀。列出来的技术,是当前比较流行的技术栈那是极好的,不是也没关系别瞎写,写个你不会的,你在给自己挖坑,有小伙伴肯定会说不会可以学,面试时间本来就是很高的成本,你还花这么多时间学新东西,可以,但是没必要。
- 设计技术:这个主要是把其中比较有东西的链路拿出来说一下,并且说一下这个链路用了什么思路,用了什么技术栈,面试官问都方便问了,知道为啥问得我都会么?因为都是我写出来让他问的哈哈。
- 个人职责:写清楚你在小组内的角色,以及你的个人职责,比如你是小组的后端开发,负责订单模块啥的。这个点的目的是为了让面试官在看的时候清楚你在整个项目的位置,你负责了啥模块他问的时候也有针对性的问了。
- 难点收获:这个没有就不写了,有的话还是可以写一下的,像我自己一些大促场景的线上BUG,还有一些难点攻坚的,我都会写一下,这样可能会给面试官进一步了解你的机会。
从项目描述,涉及技术,个人职责,清晰的调理去介绍你的个人项目,以及你的职责,这样面试官一看完心里就有数了,你几斤几两或者怎么面你,他都知道了。
项目一定要自己亲手负责的,因为面试肯定会问你负责了啥,有啥难点,你说你负责下单我就问你下单怎么实现,你说你做了秒杀,我就问你秒杀怎么实现,聊到对应的技术栈也不会放过你的,所以编就是在给自己挖坑。
还有小伙伴面试的时候想用支支吾吾,口齿不清的回答掩盖自己的尴尬,卧*,你当面试官是傻子嘛?
不要写N个不大不小的项目,一个公司你写一到两个比较大型和独特的项目就够了,写多了面试官也觉得get不到重点,也觉得你不行,我遇到过写了Demo级别项目上去的,问他啥都不知道,啥都没实现,完犊子。
还是那句话,不要任何形式的项目造假,一问就能问出来了,你不会就不会,你编个项目那性质就是造假,就是骗人了,你就永久进入这个面试官的黑名单了。
常见项目问题:
- 你负责了项目的哪块内容?
- 项目的难点痛点是什么?你们怎么解决的?
- 你使用XX技术栈的时候有没有什么坑,你们怎么解决的?
- 项目中遇到过什么印象比较深的Bug?
- 遇到XX情况么?怎么解决的,怎么优化的?能多说几种方案么?
- 你是根据哪些指标进行针对性优化的?

奖项证书
这一块社招的仔选填吧,除非你真的有比较香的奖,像我身边就有什么ACM金牌的仔,这种就是很加分了,也可能是SSP的加分理由。
校招的同学因为没啥好的项目经历,那面试官可能就会看你的个人奖项是否有含金量了,也可以充实简历,不然简历干巴巴的看上去就那么一点东西,实在尴尬。
英语等级证书是比较加分而且比较硬的,别的证书大家都懂的就没必要怼了,除非是真的拿到的不错的奖,买的写上去面试官也懂的,所以。
自我评价
性格:展现你真实的性格就好了,反正面试也能问出来
加班出差:这个因为我一直都是单身,所以都提到了接受加班和出差,无所谓出来打工嘛,没差,不过你又家人,有女仔啥的,该写啥就写啥,别强行接受了,到时候你哭也没用的。
业余爱好:可以写自己爱运动,爱阅读,还可以写点性格,喜欢钻研,喜欢阅读源码啥的
这一块别跟自己出入太大了,正常写就好了,你就是你,这条街最靓的仔不是嘛。

总结

上面这些就构成了一个朴实无华的简历了,很多小伙伴说学校不好没人要,我只能说我学校也不好,但是我的面试邀约基本上也还是有的,很多都是因为简历各种不合格,在最开始那关就被PASS的。
至于项目经常说没高并发项目啥的,也没事,没做过高并发的项目,你自己就不去研究高并发和多线程了?
你研究了那你为啥不写上去,面试官看到你会,一样会给你面试机会,过不过那就得看你的了。
我觉得学历不是限制大家的原因,没有好项目也不是,能力才是,好好学习,我们一起进步,大厂也不过尔尔。
点关注,不迷路
好了各位,以上就是这篇文章的全部内容了,能看到这里的人呀,都是人才。
我后面会每周都更新几篇一线互联网大厂面试和常用技术栈相关的文章,非常感谢人才们能看到这里,如果这个文章写得还不错,觉得「敖丙」我有点东西的话 求点赞 求关注❤️ 求分享 对暖男我来说真的 非常有用!!!
白嫖不好,创作不易,各位的支持和认可,就是我创作的最大动力,我们下篇文章见!
敖丙 | 文 【原创】
如果本篇博客有任何错误,请批评指教,不胜感激 !