终于等到“你”
官方发布了2023中级教材变化
奥奥火速整理
赶紧抢先来看今年有哪些变化!

2023中级教材3科变化解读
大家盼望已久的教材变动终于出了!奥奥第一时间进行整理,以下为详细内容,一块来看看!
1、《中级会计实务》教材变化
总体解读:
整体内容增加。2022年教材是528页,2023年教材是570页,页数增加了8%。
具体变化:

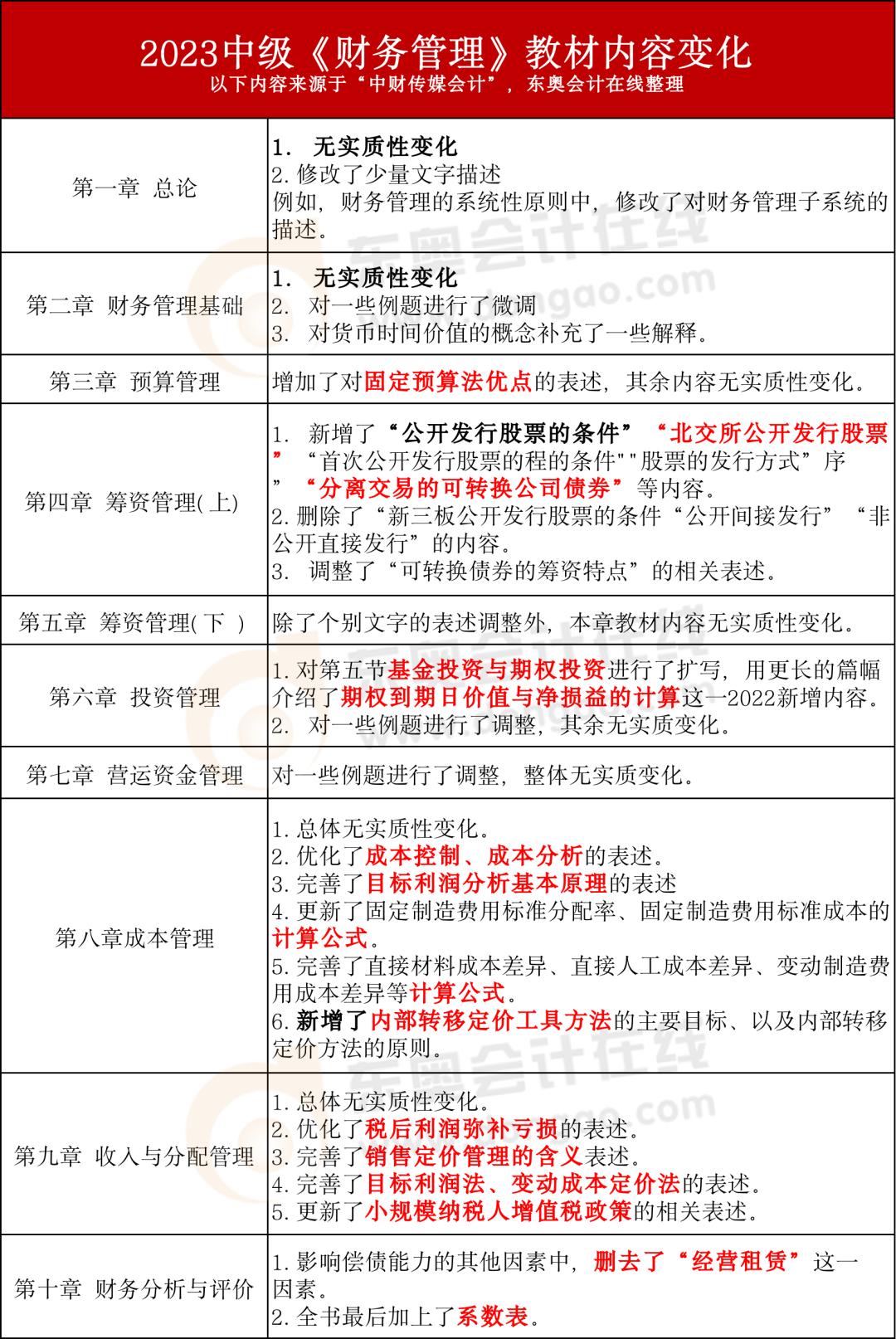
2、《财务管理》教材变化
总体解读:
2022年教材是401页,2023年教材是408页。2023年中级财管教材与2022年相比,没有太大的变化,主要是对于掌握、熟悉、了解的调整,2023年标注的更详细一些,同时在23年删除了知识点部分的详细讲解。
具体变化:

3、《经济法》教材变化
总体解读:
2022年教材是425页,2023年教材是445页。相较于2022年的教材来看,整体变化不大。
具体变化:

以上就是中级会计考试三科的变化情况,教材变化已经出来啦,小伙伴们要加油学习啦!冲!
23年中级教材即将发售,《轻一》也即将与大家见面啦!预售享7折,快来东奥会计在线官网了解吧!
【官方预售】东奥2023年中级会计职称考试教材题库应试指导全真模拟测试张志凤中级会计实务+经济法+财务管理轻松过关1【6本组合】
¥240
购买
