
住建部发布的GB50273-2022《锅炉安装工程施工及验收标准》替代原国家标准《锅炉安装工程施工及验收规范》(GB50273-2009),已于2022年5月1日生效。新标准的几个变化点速览:
1、 修订了蒸汽锅炉、热水锅炉、有机热载体炉无损检测比例
主要变化点:当蒸汽锅炉额定工作压力小于或等于0.8MPa时,可不进行无损检测。当热水锅炉额定出水温度小于120℃时,可不进行无损检测。有机热载体锅炉检测比增加(见下图对比) 2、对无损检测的结果不合格时的复检范围进行了修订
主要变化点:检测结果不合格时,复检数量由原来的不合格数2倍改为抽检数2倍

3、修订了水压试验时在试验压力保压期间的允许压力下降值
主要变化点:压降由原来的不超过0.05MPa改为按照不同条件取不同值(见下图)

4、增加了用煤粉、油或气体作燃料的锅炉安全点火、熄火安全时间规定
增加内容见下图

5、对热水锅炉的安全阀整定压力进行了修订
变化点:整定压力由原来工作压力的1.12倍~1.14倍改为1.10倍~1.12倍

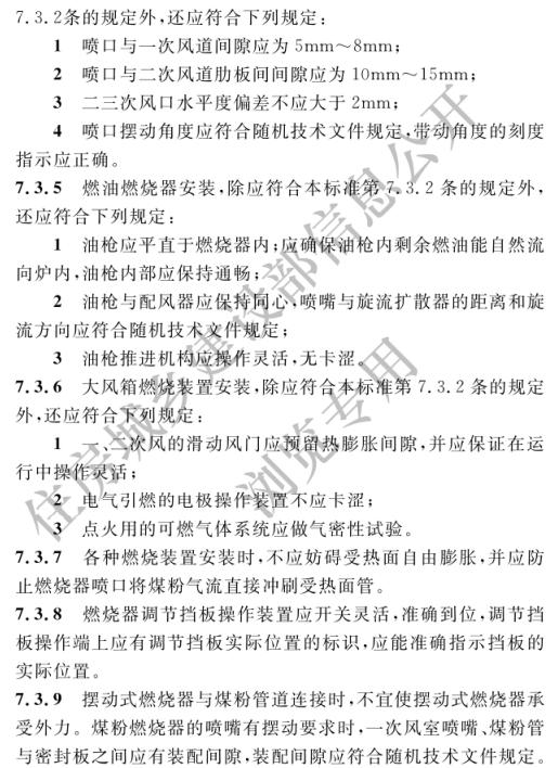
6、增加了燃烧器的安装要求
内容还挺多,直接看原文:


想要获取原文的老铁,请关注后私信“0730”获取