
开发具有足够强度和自愈能力以加速皮肤伤口愈合的天然水凝胶仍然具有挑战性。近日, 基于醛改性透明质酸钠(AHA)、酰肼改性透明质酸钠(ADA)和醛改性纤维素纳米晶体(oxi-CNC)开发了一种透明质酸纳米复合水凝胶。这种水凝胶是通过*管双**注射器使用动态酰基腙键原位形成的。 这种水凝胶表现出更高的强度和优异的自愈能力。此外,富含血小板的血浆 (PRP) 可以通过 PRP 上的氨基(例如纤维蛋白原)和 AHA 或 oxi-CNC 上的醛基之间形成的亚胺键加载到透明质酸纳米复合水凝胶 (ADAC) 中,以协同促进皮肤伤口愈合。

图 1. 浸渍 PRP 用于皮肤再生的自愈透明质酸纳米复合水凝胶示意图。(a 和 b) 浸渍 PRP 的透明质酸纳米复合水凝胶的制备。

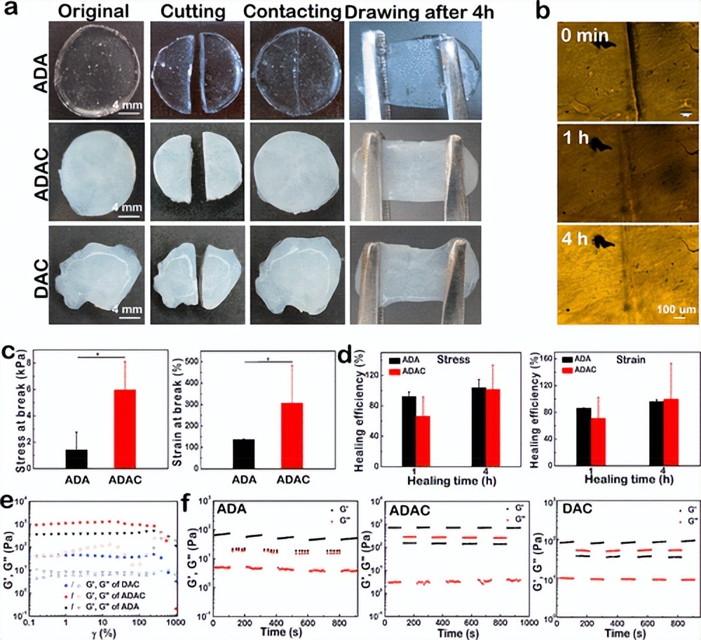
图 3. 水凝胶的自愈行为。

相关论文以题为 Self-Healing Hyaluronic Acid Nanocomposite Hydrogels with Platelet-Rich Plasma Impregnated for Skin Regeneration 发表在 《ACS Nano》上。通讯作者 是 郑州大学Yanteng Zhao, 澳大利亚国立大学Pu Xiao, 和武汉纺织大学Yingshan Zhou 。
参考文献:
doi.org/10.1021/acsnano.2c05069