一、面包机行业需求现状分析
面包机是全自动制作面包的机器,它还自动完成和面、发酵、烘烤等面包制作程序。随着市场发展,面包机行业格局也在发生变化。从早期简单功能的面包机到如今功能多样且高技术含量覆盖的面包机面市,中国面包机作为中高端产品,也在黑暗中也逐步前行。如今,中高端小家电产品的异军突起,也为面包机市场的蓬勃发展提供了可能。
面包是外国人早餐常吃的食品,而中国人早餐习惯也就是油条豆腐脑,东西方的用餐差异也就造就了二者厨电产品的不一致性。不过,伴随着东西方生活方式的不断融合,越来越多的中国家庭也开始享受西方的用餐习惯,面包机在中国也逐步流行开来,目前很多家庭都备有一台面包机,不时为家庭换换口味,尤其是年轻家庭对于面包机的钟爱更为明显。

资料来源:公开资料整理
面包机属于西式小家电,对中国市场来说是舶来品。它作为必备的厨房电器被西方家庭广泛接受和使用,因此,出口市场是多数中国面包机企业的业务重点。
相关报告:华经产业研究院发布的《2019-2025年中国面包机行业市场前景预测及投资战略研究报告》
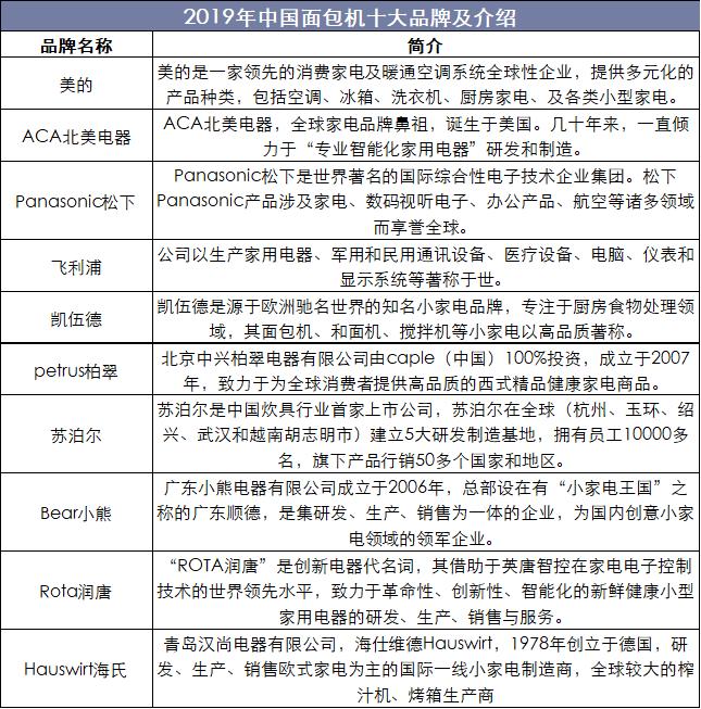
二、面包机行业主要品牌
中国是全球最大的家电制造基地,中国生产的面包机出口世界各地。现阶段,国内面包机产业初具规模,广东东菱电器有限公司、北美电器、美的集团、浙江苏泊尔股份有限公司和大连家宝电器有限公司等是面包机主要生产企业。

资料来源:公开资料整理
面包机市场正朝着智能化、高端化的方向发展,随着西式生活方式的普及,面包机将成为中国家庭中常见的厨房小家电,而伴随消费需求的增加,市场竞争也在不断升级。打造健康饮食已成为面包机企业抢占国内市场的新切入点,消费者永远在追求更好的产品和更完美的产品体验,更多功能、更智能、外观更时尚将成为面包机企业参与市场竞争比拼实力的几大关键要素。