3月26日民航局宣布
国内每家航司至任一国家航线
只能保留1条
每航线每周班次不超1班
调减航班自3月29日起执行

国际航班计划表陆续发布
各航司大幅调整国际航班
陆续公布调整后的国际航班计划表
具体还有哪些国际航班运行呢?
国航

南航

东航

海航、首都航空

△注:此航班时刻表从3月29日起执行,目前海航的两个国际航班周几执飞待定。
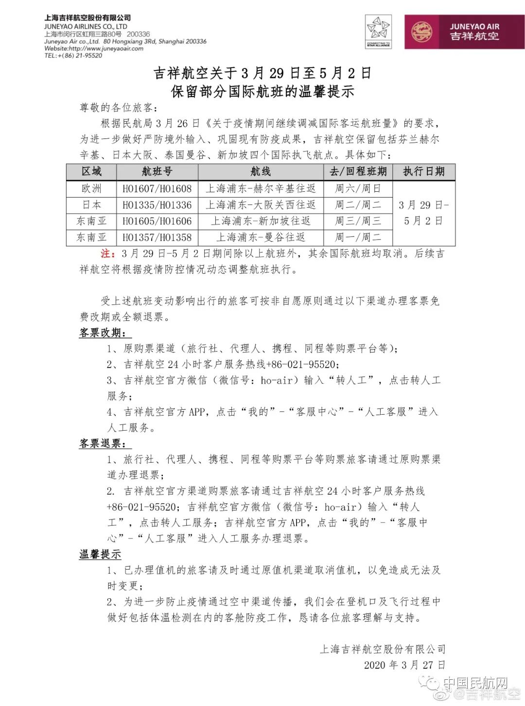
吉祥航空

春秋航空

△3月29日-5月2日期间,除以上国际航班外,春秋航空其余国际航班均取消。
厦航☟
(航班有变化,请查看“中国民航网”微博)

注意啦!
近期有出行计划的小伙伴们
这条消息速看——
福建这些列车停运!
停运列车
1.4月1日至4月7日太原开k903次,4月3日至4月9日厦门北开k904次停运。
2.4月1日至4月8日广州东开k297次,4月2日至4月9日厦门北开k298次停运。
3.4月4、5 、7日厦门开D6214次、福州开D6229次、厦门开D6224次,4月5、 6、 8日福州开D6219次、厦门开D6212次、福州开D6233次停运。
4.4月1日至8日长沙南开G1692/3次、厦门北开G1694/1次停运。
5.4月1日至8日深圳北开D688、D690次、厦门开D687次停运,4月2日至9日厦门北开D689次、厦门开D691次、深圳北开D692次停运。
6.4月1日至8日深圳北开D2310次、福州南开D2309次停运。
7.4月1日至8日梅州西开D2391/4次、厦门开D685、D2393/2次、深圳北开D2336次停运。
8.4月1日至8日深圳北开D2316、D2320次、厦门开D2317次停运;4月2日至9日泉州开D2315次、厦门开D2319次、深圳北开D2318次停运。
9.4月2日至10日厦门北开G2386次、杭州东开G2385次停运。
10.4月5日至10日上海虹桥开G1655次、厦门北开G1658次停运。
11.4月2日至10日上海虹桥开G1657次、厦门北开G1660次停运。
12.4月1、3 、5、7日青岛开G244次,4月2、4 、6、8日,厦门开G242次停运。
13.3月28、29、30日,4月1 、2日福州南开D3333次,深圳北开D2362次停运。

加开列车
1.4月1、2、7、8、9日厦门—景德镇北加开G9874/5次、景德镇北—厦门加开G9876/3次。
2.4月6日厦门—建宁县北加开C9642次、建宁县北—厦门加开C9641次。
3.4月6日厦门—三明北加开D9952次、三明北—厦门加开D9951次。
4.4月3日厦门—福鼎加开C9534次、福鼎—厦门加开C9533次。
5.4月6日厦门—福鼎加开C9532次、福鼎—厦门加开C9531次。
来源:中国民航网、厦门火车站、东南网