在中国居民消费水平提高、交通出行方式多样化和旅游业不断繁荣发展的影响下,中国城市商圈快速发展。中国一线城市商圈分布密集,核心商圈数量较多,商圈覆盖范围内商铺繁密,交通便利;非一线城市商圈数量较少,但在经济发展、交通和旅游业等因素的驱动下,非一线城市商业快速发展。iiMedia Research(艾媒咨询)数据显示,成都市商圈密集度指数最高,达138.0,其次为重庆市和上海市,商圈密集度指数分别为133.6和102.3。目前中国城市商圈经历了传统百货时期和购物中心时期,现已进入大型商业综合体时期,形成多中心,多层级、网络化的商圈分布格局。但现阶段中国城市商圈仍存在商业业态同质化现象严重、商圈吸引力低和商圈客群粘性低等问题,未来,进行转型升级、聚焦消费者差异化、个性化、时尚化的消费需求、建设“智慧商圈”等是城市商圈发展的重要方向。(《2018-2019中国城市商圈发展深度洞察与分析报告》完整高清PDF版共94页,可点击文章底部*载下**按钮进行报告*载下**。)
以下为报告节选内容:

中国城市商圈发展历程

中国居民消费水平不断提高
随着中国经济稳步增长,中国居民消费水平不断提高,2017年达2.3万元,艾媒咨询分析师认为,中国居民人均可支配收入逐年增长推动消费水平不断提升,促进商业不断繁荣发展。

交通运输的发展促进人口的流动
城市商业的繁荣发展离不开交通运输的发展,2017年中国的铁路、公路、水运和民航等几大主要交通方式客运总量总计达184.8亿人。高速铁路作为城市间的交通枢纽,运行速度快,在客运和货运中发挥了重要作用,有助于推动跨区域的商业发展。

旅游业繁荣发展带动城市商业发展
消费结构升级促进居民消费需求向个性化、多样化、品质化转变,旅游等消费方式成为消费者提升生活品质的重要选择,驱动旅游业发展,2017年全年中国国内游客达50.0亿人次,比上年增长12.8%,旅游业的发展促进当地购物、餐饮、住宿、娱乐等相关产业产值增加,促进当地商业的发展。

广东地区最关注中国城市商圈

北京市居民消费水平不断提高
随着北京市居民人均可支配收入的不断提高,居民消费水平也不断提高,2018年北京市居民人均消费支出达4.0万元,居民消费水平的提高促进商业的发展,2018年北京社会消费品零售总额达11747.7亿元。

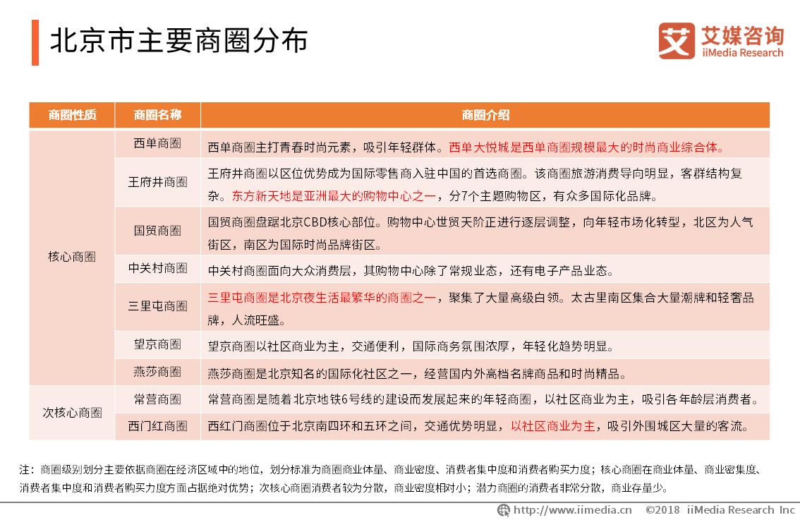
北京市主要商圈分布

高收入女性白领是北京市王府井商圈主要消费者

上海市居民人均可支配收入逐年增长

上海市主要商圈地区分布一览

上海市南京东路商圈商业发展繁荣

广东省居民消费水平不断提高

广州市主要商圈分布

企业白领是广州市天河路、珠江新城商圈主要消费者

深圳市主要商圈地区分布一览

中等收入女性白领是深圳市东门商圈主要消费者

中国一线城市商圈发展特点总结

非一线城市的选取
城市经济发展水平、产业发展状况、交通运输发展情况等是影响中国城市商业及商圈发展的重要因素,经过综合考量,本报告分别选取北方城市徐州市、西南城市贵阳市、东南沿海城市汕头市和海岛城市海口市四个不同区域分布、不同经济发展水平和不同发展类型的城市作为代表来研究中国非一线城市商圈发展情况。

交通运输发展促进徐州人口流动和贸易发展
随着交通网络的不断丰富,徐州的交通运输业不断发展,2017年徐州市全年客运量和货运量分别达13662万人和40152万吨,人口的流动为城市商贸发展提供了消费客群基础,促进城市商业贸易发展。

徐州市主要商圈分布

年轻女性白领是徐州市古彭广场商圈主要消费者

贵阳市居民人均可支配收入不断提高
经济的发展促进居民收入水平的不断提高,2018年贵州市生产总值达3798.5亿元,而贵州城镇居民和农村居民人均可支配收入分别达35115.0元和15648.0元。

贵阳市主要商圈地区分布一览

贵阳市中华路中心商圈商铺繁密且交通便利

2017年汕头市旅游业总收入达445.3亿元

年轻女性白领是汕头市长平路商圈主要消费者

截至2018年11月海口市旅游业总收入达262.8亿元
作为旅游导向型城市,在政府政策的大力扶持下,海口市旅游业发展迅速,2018年1-11月海口市旅游接待量达2388.8万人次,旅游业总收入达262.8亿元。艾媒咨询分析师认为,旅游业的发展为城市商业的发展提供了消费客群基础,促进城市商业发展。

海口市主要商圈地区分布一览

女性白领是海口市海秀、解放路商圈主要消费者

中国非一线城市商圈发展特点总结

关于艾媒咨询
iiMedia Research(艾媒咨询)是全球知名的新经济产业第三方数据挖掘和分析机构,2007年诞生于广州,在广州、香港、北京、上海、硅谷设有运营和分析机构。艾媒咨询致力于输出有观点、有态度、有结论的研究报告,以权威第三方实力,通过艾媒大数据决策和智能分析系统,结合具有国际化视野的艾媒分析师观点,在产业数据监测、调查分析和趋势发展等方向的大数据咨询具有丰富经验。艾媒每年公开或定制发布新经济前沿报告超过500份,覆盖了人工智能、新零售、电商、教育、视频、生物、医疗、音乐、出行、房产、营销、文娱、传媒、金融、环保与公共治理等领域,通过深入数据挖掘,通过数学建模,分析推理与科学算法结合,打造有数据、有理论支撑的大数据分析成果。艾媒咨询的数据报告、分析师观点平均每天被全球超过100家主流媒体,1500家(个)自媒体、行业KOL广泛引用,覆盖语言类型包括中、英、日、法、意、德、俄、阿等约二十种主流官方版本。
基于公司独立自主研发的“中国移动互联网大数据挖掘与分析系统(CMDAS)”,艾媒咨询建立了互联网运营数据、企业舆情和商情、用户属性和行为偏好、零售数据挖掘、广告投放效果、商业模式等多维度的数据监测体系,可视化还原“数据真相”,实现市场趋势的捕捉和用户信息的洞察,提升品牌的行业竞争和影响力。
点击下方“了解更多”获取完整版报告内容!