于5月初放出公告称将延期披露财报的神雾环保,在昨日迎来了第15个交易日收盘价低于一元,也就是说即便在未来5个交易日里全部涨停,依然无法避免被暂停上市的命运。

创业板面值退市第一股
根据交易所股票上市规则的相关规定,如果公司股票连续20个交易日(不包含公司股票停牌日)的收盘价均低于股票面值,则触及终止上市情形。
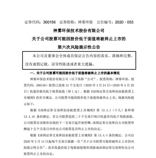
而在今日(5月21日)神雾环保发布关于公司股票可能因股价低于面值将被终止上市的第六次风险提示性公告。公告中显示,神雾环保(300156,SZ)股票已连续15个交易日(2020年4月24日—2020年5月20日)收盘价格均低于股票面值(即1元),根据《深圳证券交易所创业板股票上市规则》的有关规定,公司股票可能因股价低于面值将被终止上市。现就风险提示如下:根据规定,若公司股票连续二十个交易日每日收盘价均低于每股面值,公司股票自该情形出现的下一交易日起开始停牌,深圳证券交易所自公司股票停牌起十五个交易日内作出公司股票是否终止上市的决定。公司自2020年5月14日起每个交易日披露一次"关于公司股票可能将被终止上市的风险提示性公告",直至收盘价低于每股面值情形消除或深圳证券交易所作出公司股票终止上市的决定。并表示,若公司股票被暂停上市后一个月内仍未能披露2019年年度报告,公司股票将可能被深圳证券交易所终止上市。

在神雾环保锁定面值退市之前,今年沪深两市已有ST锐电、中广天茂、*ST美都锁定面值退市,神雾环保是今年第四家面值退市股,也是今年第一家创业板触发面值退市的上市公司。
从历史面值退市公司来看,沪深两市首家面值退市公司是中弘股份(000979),公司披露终止上市公告日是2018年11月9日。紧接着,面值退市第二股是ST雏鹰(002477);第三股是*ST华信(002018);第四股是*ST印纪(002143);第五股是*ST大控(600747);第六股是*ST神城(000018);第七股是*ST华业(600240);第八股是ST锐电(601558);第九股是天广中茂(002509);第十股是*ST美都(600175);神雾环保则是历史上第十一家面值退市股。
5万股民血本无归
曾经有句话说的好,"眼看他起高楼, 眼看他宴宾客 ",这两句用在曾经的神雾环保身上一点不为过,曾几何时,神雾环保还是无数股民心中的白马股,创造出10倍涨幅的股市神话,如今这些股民就要眼看着曾经的高楼坍塌。
2014年神雾环保借壳登陆深交所创业板,同年神雾环保营收为3.01亿元,归属母公司的净利润为0.3亿元;到了2016年,其收入飙增至31.25亿元,归属母公司的净利润则为7.06亿元。
依靠亮眼的财务数据,神雾环保的股价在2014年5月到2017年3月间,从3.7元一路涨到37元(复权价),市值一度飙升至379亿元。
但好景不长,为神雾环保审计年报的大信会计事务所在2017年和2018年先后给出了保留意见、提示公司持续经营便出现重大不确定性以及无法表示意见的审计报告。

这两份审计报告直接导致神雾环保的股价一路下跌,根据wind最新数据显示,截至2019年第三季度,公司股东户数有5.33万户。
难兄难弟的环保企业
除了神雾环保已经提前锁定退市以外,神雾环保的兄弟企业神雾节能以及另一家安徽本土的环保企业盛运环保也有退市风险。
按照目前后两家公司的盘面来看,均已跌破面值1元大关,触发面值退市条件。从这几家公司的近况来看,出现问题都是从最近两年开始。神雾环保是从2017年的年报开始出现问题,而盛运环保同样是从2017年开始净利润逐步下滑,进而引发后续一系列连锁反应。

然而,翻看了A股最近各大板块的数据,不难发现环保板块是出现业绩问题最多的板块。*ST节能、*ST鹏起、*ST飞马等等,都是A股市场上的环保企业,如今都是"披星戴帽"。
外界猜测环保股普遍走衰的根本原因是依旧沿用PPP的模式运作,虽然最近频繁有PPP大单出现,但大多被环保龙头企业所占据,一些非头部环保企业再签订PPP项目后,往往需要通过不断融资来完成项目。
特别是2018年以后,受国家金融杠杆以及PPP项目风险严格管控的影响,多数公司融资难度普遍加大,经营困难。据统计,仅仅在2018年53家环保上市公司的净利润总和同比减少近一半。
而且,由于民营环保上市公司融资能力相对更弱,在行业波动的时候面临的困难更大,同时多数民营环保企业实控人还存在较多的股票质押情况,市值的大幅下滑继而引发股票质押风险。