引言:通信网络的三大组成部分:接入网、承载网、核心网。接入网是通信网络的“手”,负责把各种各样的数据抓出来;承载网是通信网络的“脚”,负责搬运数据从村头传到村尾;核心网,相当于通信网络的”大脑“,负责指挥“手”和“脚”,管理这些通信数据进行分类归放,然后下发指令,何去何从。
知识归纳卡
名 称:核心网的交换技术
章 节:lL411013 核心网
历年真题次数:3次
重要度:★★★

历年真题
【2018真题全国】2.电路交换技术的特点是()
A.对通信信息原封不动地传送
B.实时性较好,线路利用率高
C.采用标准协议实现互通
D.业务提供与呼叫控制分离
【老杨解析】答案:A。【19版8页】电路交换的特点: (1)通信用户间必须建立专用的物理连接通路,呼叫建立时间长,并且存在呼损;(2)对通信信息不做任何处理原封不动地传送(信令除外) 对传送的信息不进行差错控制;(3)实时性较好,但线路利用率低。
核心网的交换技术
核心网是指通信交换网络,担负着建立信源和信宿之间信息连接的桥梁作用,交换技术是核心网的核心技术。现代通信网的核心网主要包括固定核心网的电路交换和软交换系统、移动核心网的电路域交换和分组域交换系统、互联网数据中心(IDC)以及其他业务平A口。
1电路交换
电路交换是在通信网中任意两个或多个用户终端之间建立电路暂时连接的交换方式,暂时连接独占一条电路并保持到连接释放为止。利用电路交换进行数据通信或电话通信必须经历建立电路、传送数据或语音和拆除电路三个阶段,因此电路交换属于电路资源预分配系统。

传统的电话网络就是典型的电路交换的例子,如果你和男友打电话,那么网络必须在你和男友之间建立一条连接,此时沿着你俩之间通信路径上的交换机都将该连接维护连接状态,用电话的术语来说,称之为电路。

2分组交换
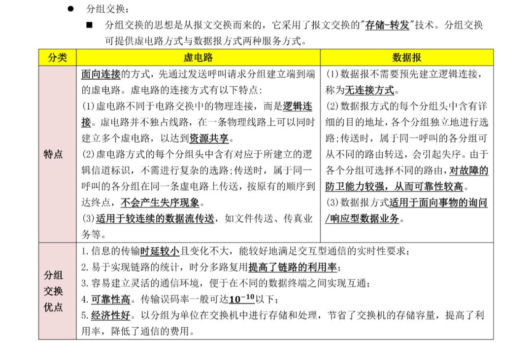
分组交换的思想是从报文交换而来的,它采用了报文交换的"存储一转发"技术。不同之处在于:分组交换是将用户要传送的信息分割为若干个分组,每个分组中有一个分组头,含有可供选路的信息和其他控制信息。分组交换节点对所收到的各个分组分别处理,按其中的选路信息选择去向,以发送到能到达目的地的下一个交换节点。为适应不同业务的要求,分组交换可提供虚电路方式与数据报方式两种服务方式。

分组交换,就是把数据分割化。举个粟子,你和男友在手机上微信语音聊天,你发送一条语音,男友听了以后,再回复你一条语音,接着你又继续聊下一句语音。你和男友微信语音时,把每一条语音数据分割,在网络上进行传送、交换。

3ATM交换
ATM(异步传输模式)是以分组模式为基础融合了电路模式高速化的优点发展而成的,继承了电路交换较好的时间透明性和分组交换较好的语义透明性。ATM克服了电路模式不能适应任意速率业务,难以导入未知新业务的缺点,简化了分组模式中的协议,并由硬件对简化的协议进行处理,交换节点不再对信息进行流量控制和差错控制,极大提高了网络的处理能力。
ATM技术是ITU-T确定用于宽带综合业务数字网(B-ISDN)的复用、传输和交换的模式。ATM交换可以实现高速、高吞吐量和高服务质量的信息交换,提供灵活的带宽分配,适应很低速率到很高速率的宽带业务的交换要求。

ATM是在LAN或WAN上传送声音、视频图像和数据的宽带技术。它是一项信元中继技术,数据分组大小固定。你可将信元想象成一种运输设备,能够把数据块从一个设备经过ATM交换设备传送到另一个设备。所有信元具有同样的大小,不像帧中继及局域网系统数据分组大小不定。使用相同大小的信元可以提供一种方法,预计和保证应用所需要的带宽。如同轿车在繁忙交叉路口必须等待长卡车转弯一样,可变长度的数据分组容易在交换设备处引起通信延迟。

4软交换
软交换是一种提供呼叫控制功能的软件实体,是在电路交换向分组交换演进的过程中逐步完善的,是分组交换网络与传统PSTN网络融合的解决方案。软交换支持所有现有的电话功能及新型会话式多媒体业务,采用标准协议,如SIP、H.323、MGCP、MEGACO/H.248、SIGTRAN等,提供了不同厂商设备间的互操作能力,与一种或多种组件配套使用,如媒体网关、信令网关、特*服务性**器、应用服务器、媒体服务器、收费/计费接口等。

5IP交换
IP交换由IP技术和ATM技术融合而来,集成了IP路由技术的灵活性和ATM交换技术的高速性,主要有重叠模型和集成模型两大类。在集成模型中,将IP封装在ATM信元中,IP分组以ATM信元的形式在信道中传输和交换,从而使IP分组的转发速度提高到交换的速度。
传统的IP分组转发采用面向无连接方式逐条转发,选路基于软件查表,采用地址前缀最长匹配算法,速度慢;集成模型的IP交换为面向连接方式,使用短的标记代替长的IP地址,基于标记进行数据分组转发,速度快。

6MPLS交换
多协议标记交换 (MPLS) 是基于集成模型的IP交换技术的典型应用, 特点如下:
1. MPLS在网络中的分组转发是基于定长标记, 简化了转发机制。
2. MPLS采用原有的IP路由, 在此基础上加以改进,保证了网络路由的灵活性。
3. MPLS采用ATM的高效交换方式,抛弃了复杂的ATM信令,无缝地将IP技术的优点融合到ATM的高效转发中。
4. MPLS网络的数据传输和路由计算分开,是一种面向连接的技术,同时支持X.25、帧中继、ATM、PPP、SDH、DWDM等, 将各种不同的网络传输技术统一在一个平台上。

MPLS VPN业务是指依托于运营商MPLS承载网,采用多协议标记交换(MPLS)方式,为客户在地理上分散的两个或多个节点间建立逻辑连接,提供安全的数据信息传输服务,从而为客户实现虚拟专网功能,简称MPLS VPN业务。MPLS是网络多面手,同时支持X.25、帧中继、ATM、PPP、SDH、DWDM等, 将各种不同的网络传输技术统一在一个平台上。
举个粟子,当你网购一本书时,物流路径是:哈尔滨-北京-四川-成都(金牛区)**路,你可以在APP物流追踪包裹到不同的城市快递站点清晰明了。这可以理解为互联网IP路由,当互联网路由器接收到IP分组时,IP分组不携带超出站点范围IP地址的信息,路由器必须“思考”下一步发送数据包的位置。当北京物流中心接收到包裹时,包裹的地址是:成都(金牛区)**路。北京物流中心经过“思考”,根据MPLS标签上的“四川",对该包裹进行分发派送到四川物流中心,最后完成快递到达目的地。


点击下图,了解一建通广宝典学习包


励志寄语
茫茫征程,唯有前进的脚步才是希望的象征。
往期精选


老杨学堂-现代通信网的组成
老杨学堂-传送网的节点技术
老杨学堂-通信网的硬件构成要素

