2022经济基础一点通
每天更新精选知识点,每个知识点后都会更新历年真题,帮助大家用碎片时间学习经济基础核心考点。
第一章市场需求、供给和均衡价格
1
【考点】需求及市场需求
需求:在一定时间内和一定价格条件下,消费者对某种商品或与服务愿意而且能够购买的数量。
市场需求:在一定时间内、一定价格条件下和一定的市场上所有的消费者对某种商品或服务愿意而且能够购买的数量。
需求的构成要素:我想我能通过中级经济师。
想——购买欲望;
能——支付能力;
我——买方(主要指消费者)
【多选题】
下列关于需求和市场需求的表述正确的有( )。
A.需求与通常所说的需要是相同的
B.需求的构成要素包括支付能力和购买欲望
C.需求是指在一定时间内,消费者对某种商品和服务愿意而且能够购买的数量
D.市场需求是指在一定时间内、一定价格条件下和一定市场上所有的消费者对某种商品或服务愿意购买的数量
E.市场需求就是所有消费者需求的总和
答案:BE
需求的构成要素 “想+能”,没有支付能力可以是需要,但不是需求,所以需求与需要不同,A项错误B项正确;C项错误是因为条件中缺少“一定价格条件下”,D项错误是缺少“且能够”
2
【考点】影响需求的基本因素

替代品的价格。替代品是指使用价值相近,可以相互替代来满足人们同一需要的商品,如煤气和电力,茶和咖啡。一般来说,商品的需求与替代品的价格成同方向变化。
互补品的价格。互补品是指使用价值上必须互相补充才能满足人们某种需要的商品,如汽车和汽油 ,一般来说,商品的需求与互补品的价格成反方向变化 ,
【单选题】
某月,因替代品价格上升,甲商品需求量变动500千克,同期互补品价格上升,导致甲商品的需求量变动800千克,那么,在相关产品价格变动的共同作用下,该月甲商品需求量的实际变动量是( )。
A. 增加300千克
B. 增加1300千克
C. 减少300千克
D. 减少1300千克
答案:C
本题通过举例子可将抽象问题具体化,如煤气和电属于替代品,煤气价格上升,会导致电的需求量增加,即替代品价格上涨,导致甲商品需求量增加500单位。汽车与汽油属于互补品,当汽油价格上升时,会导致汽车的需求量下降,即互补品的价格上升使汽油商品的需求下降800单位。故替代品价格上升与互补品价格上升,二者共同作用使商品需求减少300千克(500-800=-300千克)。
3
【考点】需求价格弹性

【多选题】
关于影响供给价格弹性的因素,下列表述错误的是( )
A.时间是决定供给弹性的首要因素
B.短期内供给弹性一般较小,在较长的时期内,供给弹性一般比较大
C.对农产品来说,短期内供给弹性几乎为零
D.用于生产某商品的投入品难以加入或脱离某种特殊行业,则供给富有弹性
E.短期内供给弹性一般较小,在较长的时期内,供给弹性一般比较小
答案:DE
供给价格弹性的影响因素:
(1)时间是决定价格弹性的首要因素。在短期内,供给的价格弹性一般较小;相反,在较长的时期内,供给的价格弹性一般较大。A项,B项正确。
(2)农产品生产周期较长,短期内,产量很难提高,所以短期内供给弹性几乎为零,C项正确。
(3)某商品的投入品难以加入或脱离某种特殊行业,比如一些专有设备,即使该商品价格下降很多,该专有设备也无法生产其他产品,导致此种商品供给量不会大幅度下降,因此供给缺乏弹性,DE错误,D应该是用于生产某商品的投入品难以加入或脱离某种特殊行业,则供给缺乏弹性;E应该是短期内供给弹性一般较小,在较长的时期内,供给弹性一般比较大。
故此题正确答案为DE。
第二章消费者行为分析
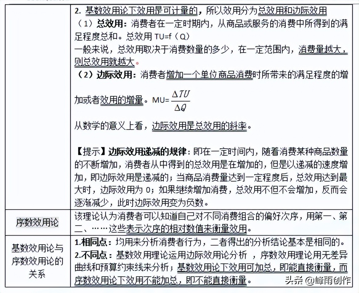
【考点】效用理论


【多选题】
关于效用理论的说法,正确的是( )。
A.效用具有客观的标准
B.一般来说,总效用取决于消费数量的大小
C.基数效用论是基于无差异曲线产生的理论
D.边际效用递增是一个普遍趋势
E.从数学的意义上看,总效用是边际效用的斜率
F. 基数效用论下效用可加总,即能直接衡量
G. 边际效用等于0时,总效用最大
H.根据经济人假设,消费者是追求效用最大化的和理性的
答案:BFGH
本题考核了效用理论的众多内容,效用没有客观的标准,A错误;序数效用论是用无差异曲线和预算约束线来分析的,C错误;边际效用递减是一个普遍趋势,D错误;从数学的意义上看,边际效用是总效用的斜率,E错误。
【考点】预算约束线
预算约束的含义:在既定价格下,消费者对各种商品和服务的支付能力的限制表现为一种预算约束。
预算线的变动特性——平移或旋转
- 收入变动对预算线的影响(平移)
- 在相对价格不变的情况下,收入改变,会使预算线出现平行移动。
收入增加使预算线向右平移,收入减少使预算线向左平移。
(二)两种商品的价格同比例同方向变化,会使预算线平移,价格同比例上升使预算线向左移,同比例下降,预算线向右移。(价格同比变动,预算线斜率不变,预算线平移)
(三)相对价格变动对预算线的影响
1.如果只是其中一种商品X1的价格上升,预算线中另一种商品X2的截距固定不变,而商品X1截距缩小,表明随该商品价格上升,可购买的该种商品的数量减少。表现为预算线在纵轴上的端点不变,而横轴上的端点发生旋转。如价格下降向右旋转,价格上升向左旋转。(一种商品价格变动,预算线斜率变动,预算线旋转)
(四)两种商品的价格,以及收入都同比例同方向变化,预算线不同。(两个端点不变,预算线不动)
【多选题】
关于预算约束线的说法,错误的有( )
A.决定预算线变动的因素是消费者收入和偏好
B.商品价格影响预算约束线的形状
C.在相对价格不变的情况下,如果消费者的收入减少,会使预算线向左旋转
D.两种商品的价格,以及收入都同比例同方向变化,预算线不动
E.在消费者收入不变时,两种商品的价格同比例增长10%,会使预算线向右平移
F.预算线的斜率大小表明在效用水平不变的前提下,两种商品可以相互替代的比率
G.预算线斜率的绝对值是商品边际替代率
答案:ACEFG
决定预算线变动的因素是消费者收入和商品的价格,A项错误;相对价格不变,消费者收入减少,会使得预算线向左平移,C项错误;在消费者收入不变时,两种商品的价格同比例增长10%,会使预算线向左平移,E项错误;预算线的斜率大小表明在不改变总支出数量的前提下,两种商品可以相互替代的比率,F项错误;预算线斜率的绝对值是两种商品的价格比,G项错误。
第三章生产和成本理论
【考点】生产者的组织形式和目标

【提示1】
经济学家并不认为追求利润最大化是人们从事生产和交易活动的唯一动机,因为①信息的不对称,所有者不能完全监督和控制经营者的行为,经营者可能会追求销售收入最大化和销售收入的持续增长,一味扩大企业规模,以此谋求自身特权和个人收入,提高个人社会知名度。
②缺乏准确的资料,企业长期生存的经验做法是实现销售收入最大化或者市场份额最大化。
【提示2】
从长期来看,实现利润最大化是所有企业在竞争中求得生存的关键。
【单选题】
假设只有一种生产要素投入可变、其他生产要素投入不变,关于边际产量和平均产量关系的说法,正确的是( )。
A.只要边际产量大于平均产量,平均产量就是递增的
B.只要边际产量等于平均产量,平均产量就是递增的
C.只要边际产量小于平均产量,平均产量就是递增的
D.只要边际产量大于平均产量,平均产量就是递减的
答案:A
本题通过画出边际产量与平均产量的图形很容易做出正确选择。边际产量>平均产量,说明在边际产量线与平均产量线交点的左边,二者相交时,平均产量最大,在交点左边,平均产量递增,在交点右边平均产量递减。
【考点】企业的形成理论
(一) 美国经济学家科斯认为,企业是为了节约市场交易费用或交易成本而产生的,企业的本质特征是作为市场机制或价格机制的替代物。
(二)企业存在的根本原因
交易成本的节约是企业存在的根本原因,即企业是市场交易费用节约的产物。
历史上,从企业产生以后,企业与市场机制就是两种不同的协调生产和配置资源的方式,同时社会上就形成了两种交易,即企业外部的市场交易和企业内部的交易。
两种交易都需要支付交易费用或成本。交易费用是围绕契约所产生的成本或费用,包括签订契约时交易双方面临的偶然因素所可能带来的损失以及签订契约、监督执行契约所花费的成本),企业作为一种组织形式大大减少了需要签订的契约数量,可以大量节约交易费用。当企业交易方式的交易费用小于市场交易方式的交易费用时,企业就应运而生了。
(三)导致市场机制和企业的交易费用不同的主要因素是信息的不完全性。
【单选题】
下列关于规模报酬,说法错误的是( )。
A.产量增加的比例等于各种生产要素增加的比例,这是规模报酬不变
B.产量增加的比例大于各种生产要素增加的比例,这是规模报酬递增
C.产量增加的比例小于各种生产要素增加的比例,这是规模报酬递减
D.企业规模较小时规模报酬递减,当企业规模达到临界值以后,企业继续扩大规模报酬递增答案:D
当企业规模较小时,扩大生产规模,报酬递增,此时企业扩大规模以得到产量递增所带来的好处,将生产保持在规模报酬不变的阶段。
【考点】生产函数
生产函数:表示一定时期内,在技术不变的情况下,生产中所使用的各种生产要素的数量与所能生产的最大产量之间的函数关系。生产函数是生产要素投入量和产品产出量之间的关系。所有企业都有生产函数。
【单选题】
关于成本的说法,正确的是()
A.企业的总成本由所有的显成本和隐成本共同构成
B.隐成本是指企业购买的生产要素所实际支付的货币支出
C.企业的经济利润包括正常利润
D.隐成本是指企业租用的生产要素所实际支付的货币支出
答案:A
企业的总成本包括显成本和隐成本两类,A项正确;显成本是指企业购买或租用生产要素所实际支付的货币支出,B项、D项错误;企业的经济利润不包括正常利润,C项错误。
第四章市场结构理论
【考点】划分市场结构的主要依据
市场结构,是指一个行业内部买方和卖方的数量及其规模分布、产品差别的程度和新企业进入该行业的难易程度的综合状态,也是某种产品或服务的竞争状态和竞争程度。
划分市场结构的标准 :

【多选题】
完全竞争市场具有的特征有( )。
A.同行业各个企业生产的同一产品不存在任何差别
B.买卖双方对市场信息有充分的了解
C.企业可以自由进入或退出市场
D.同行业只有少数的生产者
E.每个生产者都是价格的决定者
答案:ABC
本题可以根据“很多、同质、了解、自由”来选择。完全竞争企业都是价格的接受者,因为在这样的市场中每个企业规模都非常小,每个生产者或消费者都只能被动的接受市场价格,对市场价格没有任何控制的力量。
考点】各种市场类型的特征

【单选题】
关于寡头垄断市场协议价格的说法,正确的是( )
A.协议价格制度非常稳定,一旦形成就不会破裂
B.协议价格制一般会受到政府的鼓励
C.它是通过行业中某一占支配地位的企业率先确定价格,其他企业跟随的方式形成的
D.它通过限制各个生产者的产量,使其行业边际收益等于行业边际成本
答案:D
协议价格制一般是不稳定的,很难长期存在下去,A选项错误;协议价格制很多国家都是不鼓励的,受到反垄断法律法规的严格禁止,B选项错误;价格领袖制是通过行业中某一占支配地位的企业率先确定价格,其他企业跟随的方式形成的,C选项错误;协议价格制的方式是通过限制各个生产者的产量,使其行业边际收益等于行业边际成本。
第五章、生产要素市场理论
【考点一】
生产者对生产要素的需求是引致需求和联合需求
一、 生产要素的含义与分类
生产要素是指用于生产物品与劳务的投入,包括劳动、资本、土地、企业家才能等。
二、生产要素市场与产品市场的异同


【考点二】
生产者使用生产要素的原则

1
【单选题】
关于边际收益产品的关系式正确的是( )。
A.边际收益产品=边际物质产品×单位成本
B.边际收益产品=边际物质产品×产品价格
C.边际收益产品=边际物质产品×边际成本
D.边际收益产品=边际物质产品×边际收益
答案:D
通过本题掌握边际物质产品、边际收益产品、边际产品价值、边际要素成本、平均要素成本的含义及计算公式。
2
【单选题】
生产者使用生产要素的原则是( )。
A.边际成本等于边际收益
B.边际物质产品等于边际收益产品
C.边际要素成本等于边际产品价值
D.边际要素成本等于边际收益产品
答案:D
本题注意“要素”两个字。所有的生产者使用要素的原则:边际要素成本=边际收益产品,本题选择D选项。边际成本=边际收益是产品市场实现利润最大化的原则。
3
【多选题】
关于生产要素市场理论的说法,正确的有( )。
A.生产者使用生产要素的原则是边际成本等于边际收益产品
B.完全竞争生产者的要素供给曲线是一条水平线
C.边际收益产品等于边际物质产品乘以边际收益
D.生产者对生产要素的需求具有外部性
E.生产要素市场属于最终市场
答案:BC
本题考核非常全面,涉及教材第5章的2节知识。生产者使用生产要素的原则是边际要素成本等于边际收益产品 ,A项错误;完全竞争生产者的要素供给曲线是一条水平线,B项正确;边际收益产品等于边际物质产品乘以边际收益,C项正确。生产者对生产要素的需求是引致需求和派生需求,各生产要素之间具有互补性和替代性,D项错误;产品市场属于最终市场,E项错误。
第六章、市场失灵和政府的干预
【考点一】
资源最优配置的有关概念

【考点二】
市场失灵的含义及原因
一、资源配置达到帕累托最优状态的条件
(一)经济主体是完全理性的
(二)信息是完全的
(三)市场是完全竞争的
(四)经济主体的行为不存在外部影响。
如果这些条件不具备,资源最优配置或帕累托最优状态通常不能得到实现。
二、市场失灵的含义及原因
市场失灵就是指由于市场机制不能充分地发挥作用而导致的资源配置缺乏效率或资源配置失当的情况。导致市场失灵的原因主要有垄断、外部性、公共物品和信息不对称等。
1
【多选题】
关于资源最优配置的说法,正确的是( )
A.当经济处于一般均衡状态时资源配置最优
B.当市场价格稳定时资源配置最优
C.还存在帕累托改进的资源配置状态
D.当市场有效需求得到满足时资源配置最优
E.不可能由重新组合生产和分配来使一个人或多个人的福利增加,而不使其他任何人的福利减少
答案:AE
当经济处于一般均衡状态,资源便实现了最优配置,A项正确;资源实现最优配置的标准是不可能由重新组合生产和分配来使一个人或多个人的福利增加,而不使其他任何人的福利减少,E项正确。
2
【单选题】
资源配置达到帕累托最优状态的条件是( )
A.市场处于完全竞争的状态
B.市场处于不完全竞争的状态
C.存在外部影响
D.信息不对称
答案:A
资源配置达到帕累托最优状态的条件有4个,三个完全(主体完全、信息完全、市场完全)一个不存在(不存在外部影响)
3
【多选题】
关于外部性的说法,正确的是( )
A.在完全竞争条件下,外部性的存在不会影响资源的最优配置
B.即使在完全竞争条件下,外部性的存在也使得资源配置难以达到帕累托最优状态
C.外部性只有外部不经济这一种状态
D.外部性既可以发生在生产领域也可以发生在消费领域
E.对于产生外部经济的生产者,私人收益小于社会收益,产出水平低于社会最优产出水平,造成供给过少
答案:BDE
资源最优配置的实现条件有4个,经济主体的行为不存在外部影响是必不可少的一个条件,所以本题A选项错误,B选项正确。外部性既包括外部经济也包括外部不经济,C选项错误;外部性按主体可分为生产的外部性和消费的外部性,D选项正确。对于产生外部经济的生产者,私人收益小于社会收益,产出水平低于社会最优产出水平,造成供给过少,E项正确。
第七章、国民收入核算和简单的宏观经济模型
【考点一】
国内生产总值的计算方法

【考点二】
两部门、三部门、四部门储蓄—投资恒等式

1
【单选题】
两部门储蓄-投资恒等式中的两个部门是指( )
A.居民和企业
B.政府和进出口部门
C.居民和政府
D.政府和企业
答案:A
两部门储蓄-投资恒等式中的两个部门是指居民和企业;三部门是指居民、企业和政府;四部门是指居民、企业和政府和国外部门
2
【多选题】
关于消费函数和储蓄函数的含义及其关系的说法,正确的有( )。
A.边际储蓄倾向大于0并小于1
B.边际储蓄倾向大于1
C.当储蓄函数已知,即可求得消费函数
D.边际消费倾向总是小于平均消费倾向
E.消费函数和储蓄函数互为补数
答案:ACDE
消费函数和储蓄函数互为补数,即消费+储蓄=收入,当储蓄函数已知,即可求出消费函数,C项、E项正确。边际消费倾向+边际储蓄倾向=1,因为边际消费倾向大于0并小于1,所以边际储蓄倾向大于0小于1.A项正确, B项错误;边际消费倾向总是小于平均消费倾向,D项正确。
3
【单选题】
在一个三部门经济中,已知消费函数为C=100+0.8Y,投资I=300亿元,政府购买G=160亿元。则均衡国民收入是( )亿元。
A.3200
B.1500
C.2800
D.1900
答案:C
均衡国民收入Y=100+0.8Y+300+160,则,均衡国民收入=2800亿元
第八章、经济增长与经济发展理论
【考点一】
经济增长的含义、基本因素及分解


1
【单选题】
通常情况下,计算经济增长速度时应采用( )计算的GDP。
A.现行价格
B.基期价格
C.平准价格
D.不变价格
答案:D
计算GDP时可以用现价计算,也可以用不变价格计算
(1)用现行价格计算的GDP,可以反映一个国家或地区的经济发展规模。
(2)用不变价格计算的GDP,可以用来计算经济增长速度。
2
【单选题】
假设某国2010-2016年GDP平均增长7.5%,资本存量年均增长5%,劳动力平均增长2%,而且资本、劳动力在GDP增长中的份额分别为50%、50%。这一时期该国全要素产率增长率应为( )
A.4.0%
B.4.5%
C.3.0%
D.3.5%
答案:A
全要素生产率增长率=7.5%-2%*50%-5%*50%=4%。
3
【多选题】
下列关于经济周期的表述,正确的是( )
A.经济周期是指重要的经济指标GDP出现的有规律的扩张和收缩
B.经济周期是指总体经济活动沿着经济增长的总体趋势而出现的有规律的扩张和收缩
C.古典型经济周期是指一国经济运行处于低谷,经济增长率保持正值但增长幅度比过去有所下降
D.我国经济周期属于增长型经济周期
E.基钦周期对经济运行影响较大且较为明显
答案:BD
经济周期强调总体经济活动出现的有规律的扩张和收缩,不是指个别部门,个别经济总量,一般指的是一组经济总量指标的变动,A项错误;B项正确;C描述的是增长型经济周期,表述错误;我国经济总量在经济运行低谷时保持正增长,属于增长型经济周期D是正确的;朱拉格周期是中周期,对经济运行影响较大且较为明显,E表述错误。
第九章、经济增长与经济发展理论
【考点一】
价格总水平的含义、度量及决定因素

【考点二】
价格总水平变动的经济效应

1
【 单选题】
反映一个国家或地区劳动力资源利用状况的最重要的经济指标是( )
A.就学率
B.人口出生率
C.失业率
D.城镇化率
答案:C
本题凭着猜测即可选择正确。关键点是“失业率”与劳动力资源利用状况联系最为紧密。在发达国家,失业率是反映一个国家或地区劳动力资源利用状况的最重要的指标。
2
【多选题】
按照西方古典经济学的观点,自愿失业的类型主要包括( )
A.转轨型失业
B.开放型失业
C.结构性失业
D.周期性失业
E.摩擦性失业
答案:CE
本题是 2012年真题的简单变形。自愿失业包括摩擦性失业和结构性失业。
3
【多选题】
关于奥肯定律的含义和作用的说法,正确的有( )。
A.奥肯定律揭示了通货膨胀和失业之间的关系
B.奥肯定律揭示了经济增长和失业之间的关系
C.奥肯定律的政策含义是政府应当把促进经济增长作为增加就业或降低失业的主要途径
D.奥肯定律揭示了经济增长和财政收入之间的关系
E.奥肯定律揭示了经济增长和国际资本流动之间的关系
答案:BC
奥肯定律表明了在经济增长和就业之间存在一定的正相关关系,和失业之间存在一定的负相关关系。
第十章、国际贸易理论和政策
【考点一】
国际贸易理论的演变


【考点二】
影响国际贸易的因素

1
【单选题】
经济学家亚当•斯密提出的国际贸易理论是( )
A.绝对优势理论
B.要素禀赋理论
C.比较优势理论
D.规模经济贸易理论
答案:A
英国经济学家亚当•斯密提出的国贸理论是绝对优势理论。瑞典赫克歇尔和俄林提出要素禀赋理论;英国大卫李嘉图提出比较优势理论;美国克鲁格曼提出规模经济贸易理论。
2
【单选题】
能够用来解释具有相似资源储备国家之间或者同类工业品之间的双向贸易现象的理论是( )。
A.规模经济贸易理论
B.赫克歇尔-俄林理论
C.比较优势理论
D.绝对优势理论
答案:A
规模经济的贸易学说来解释相似资源储备国家之间和同类工业品之间的双向贸易现象。
3
【单选题】
政府鼓励增加出口的主要措施是( )
A.提高外贸企业职工工资
B.反倾销
C.实施出口配额
D.增加出口补贴
答案:D
政府对出口贸易的干预:出口补贴(直接补贴、间接补贴)其中间接补贴包括出口信贷及出口退税。