【混凝土】 实用技术 (2017年03期)
| 浅谈国内外泡沫混凝土的发展与应用 | 田国鑫;黄俊; | 124-128 |
【机构】 广西科技大学土木建筑工程学院;
【摘要】 近年来泡沫混凝土在国内外得到了快速发展,越来越多地应用于诸多领域,介绍了泡沫混凝土在国内外的发展历程,对比了泡沫混凝土与普通混凝土间的物理力学性能,概括了当前国内外泡沫混凝土的应用进展。在此基础上总结了泡沫混凝土的发展趋势,并对具有优良性能的泡沫混凝土应用前景进行了展望。
【关键词】 泡沫混凝土; 性能; 应用进展; 发展趋势;
0 前言
泡沫混凝土是以胶凝材料为主,并以水及外加剂制成胶凝材料浆体,经过发泡剂发泡,形成泡沫浆料,再与混凝土均匀混合搅拌并浇筑成型,在自然养护、蒸汽养护条件下而形成的内部含有大量密闭气孔的轻质混凝土[1]。泡沫混凝土具有较低水泥含量、低聚合使用[2-4]、高流动性和优秀的保温性能[5]。
随着社会的发展,科学技术的进步,人们对物质生产和生活的不断追求,简单的建筑已经不能满足人们生活的需要。随着高层、大跨度建筑的发展趋势,当下人们不得不面对建筑物的自重过大这一明显问题。作为多孔混凝土材料之一的泡沫混凝土由于其自重轻、耐火等级高、环保、降噪、保温隔热性能好等一系列优异性能而备受人们的青睐[6]。
泡沫混凝土应用于建筑结构中,一般可以减少建筑物20%左右的自身重量,因此在建筑结构中使用泡沫混凝土可以得到良好的的经济效益[6-10]。
本文将在以下几个方面对泡沫混凝土的应用进展进行总结与分析:
⑴ 建筑节能。我国现阶段正处于大规模建筑期,同时也是世界上最大的建筑舞台。如果不提倡建筑节能,社会的可持续发展将难以实现。泡沫混凝土作为一种建筑墙体、墙体、楼板、屋面等全系列保温材料,是建筑节能的首选材料。
⑵ 土木工程。近几年来泡沫混凝土在土木工程领域内得到了较快的发展。目前主要应用于地基工程、环境工程、回填工程、挡土墙工程等。
⑶ 工业应用。泡沫混凝土在工业领域尚处于起始阶段,随着泡沫混凝土技术的不断发展与成熟,其应用范围将愈来愈广泛。目前泡沫混凝土在工业领域的应用主要是耐火工程、化工工程、管道保温、陶瓷工业等方面。
1 泡沫混凝土的发展历程
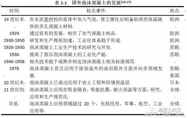
1.1 泡沫混凝土在国外的发展
泡沫混凝土的起源要追溯到5000多年前的古埃及,当时人们为应对寒冷气候使用一些天然物质并混合后产生气体,由此制备成多孔材料。若干年后,古罗马人在混凝土中加入动物血液混合搅拌产生稳固气泡,并将马毛掺入此多孔混凝土中以防止其开裂收缩。
19世纪末Hofman通过用盐酸与碳酸钠反应生成的气体制作气泡混凝土,并获得该制作方法的专利。步入20世纪后,北欧国家开始致力于泡沫混凝土相关技术的开发与研究。1923年以后,瑞典人 Axel Eriksson[11]在泡沫混凝土方面获得了第一项专利,进而又取得了一系列专利。
在北欧人取得一系列成果后,前苏联人也不甘落后并取得了大量技术成果。从1926年开始研发,仅用了4年便开始了泡沫混凝土的工业化生产。于1946~1958年间前苏联出台了一系列泡沫混凝土标准规范,在泡沫混凝土标准化方面走在了前端,如《泡沫混凝土屋面板》(1781-49)、《厂房屋顶用钢筋泡沫混凝土大型板》(7741-55)等。
1979年美国的Yamads等人将泡沫混凝土首次成功应用在油田固井方面,使泡沫混凝土的应用领域由单一化逐步向多领域应用拓展。1996年C. Pickford[12]等人展开了对泡沫混凝土在桥梁施工方面的研究。1998年在第五届大洋洲建筑研讨会上J.M. Durack[13]等人作了关于泡沫混凝土砌体生产的报告。同年,韩国的K.J. Byun[14]等人用聚合物作泡沫剂生产制造轻质泡沫混凝土。2004年新加坡K. Ruiwen[15]等人展开了对高强泡沫混凝土的研究,拓展了泡沫混凝土的应用。2005年,英国人E.P. Kearsley[16]等人对泡沫混凝土的防火性进行了进一步的研究。
国外泡沫混凝土的发展如下图所示:

1.2 泡沫混凝土在国内的发展
上世纪五十年代早期由前苏联传入并得到发展,于1952年开始了以黄兰谷为首的泡沫混凝土研发工作。同年,国内生产的泡沫混凝土已成功地应用于工业管道保温。1954年,经前苏联专家的引导,在哈尔滨生产出应用于建筑保温方面的蒸压泡沫混凝土板。1955~1957年,成功研制应用在大连电厂的高温管道保温的使用温度高达250~510℃的泡沫混凝土管壳。1956年,进行了粉煤灰泡沫混凝土的试验研究。经过一年多的试验,泡沫混凝土的生产成本降低了40%。
自1960始,随着中苏关系的恶化,中国泡沫混凝土的发展停滞了近二十年。上世纪八十年代,伴随改革开放,欧洲的泡沫混凝土现浇技术逐步进入广东省。20世纪90年*开代**始,泡沫混凝土的现浇技术开始在我国的建筑工程回填及岩土工程回填中得到应用。到了20世纪90年代末期,韩国的泡沫混凝土地面保温层现浇技术成功应用在国内临近韩国地区。2000年后,交通工程领域开始应用泡沫混凝土。2008年,中国工程建设协会标准《现浇泡沫轻质土技术规程》(CECS 249:2008)正式颁布并于次年实施,预示着我国泡沫混凝土在填充工程领域进入了新的阶段。
自2005年开始,我国泡沫混凝土的发展进入了高峰期,到2010年泡沫混凝土的现浇地暖保温层技术成为泡沫混凝土的第一大应用领域。国内泡沫混凝土的发展如下图所示:

2 泡沫混凝土物理力学性能
泡沫混凝土属于多孔混凝土的一种[18],其与普通混凝土最本质的区别在于:泡沫混凝土没有普通混凝土所含有的粗骨料,而是内部含有大量的密闭气泡[6]。泡沫混凝土与普通混凝土的各项性能比较如表所示:

通过泡沫混凝土与普通混凝土性能的比较,泡沫混凝土的较之普通混凝土的优异性能总结起来主要有以下几点[20-23]:
⑴ 泡沫混凝土自重轻。泡沫混凝土的体积密度相对于普通混凝土来说要小,因而泡沫混凝土材料作为高层建筑物的非承重结构部分使用可以有效地减轻建筑物的自重。
⑵ 泡沫混凝土保温隔热性能好。泡沫混凝土在内部含有大量的密闭气泡及微气孔,能够起到良好的保温隔热性能。
⑶ 泡沫混凝土具有良好的降噪功能。因为泡沫混凝土在内部含有大量的密闭气孔,所以在构筑物中具有很好的隔音减噪性能。
⑷ 泡沫混凝土具有良好的抗震性能。泡沫混凝土的自重比较轻,在以泡沫混凝土为材料建成的相关结构构件中可以有效地减小地基荷载,提高建筑物的抗震性能。
⑸ 其他性能。由于泡沫混凝土具有良好的可泵性,所以能够用于大面积现场浇注和地下采空区的填充工程[24]。此外,泡沫混凝土还具有良好的冲击能量吸收性、防水性以及可大量利用工业废渣、价格低廉等优点[25]。
3 泡沫混凝土的应用进展
泡沫混凝土是一种以胶凝材料和发泡剂为主要原材料的混凝土。泡沫混凝土对普通混凝土而言,拥有轻质、保温、隔热、降噪等优处。正是由于泡沫混凝土的这些优点,现在它正在应用于越来越广泛的领域。
⑴ 用作挡土墙。主要用于港口的岸墙,使用泡沫混凝土作轻质回填材料可以有效地降低对岸墙的侧向荷载,也可减少垂直荷载。在路基边坡也得到了应用,以增强其稳定性,或用于沙区蓄水覆盖等[26-28]。
⑵ 补偿地基。由于现在建筑物的高度大、群组大导致建筑物群的自重大,进而所引起的沉降越来越明显,当下人们不得不面对由建筑物自重所引起的一系列问题。在建筑物组群中由于各组成部分的自重不同会引起建筑物的自由沉降差,因此,在建筑物设计过程中要求在建筑物自重较低的部分填充软材料,作为补偿地基使用,泡沫混凝土能较好的满足此需求[29]。
⑶ 泡沫混凝土砌块。泡沫混凝土砌块是目前国内应用最广泛的泡沫混凝土材料之一。其作为墙体填充材料,能够大幅降低结构的自重,从而缩小桩的孔径或减少桩的数量,增加建筑物的高度或节省工程造价 [30]。
⑷ 泡沫混凝土保温层现浇。在施工现场将泡沫混凝土进行泵送浇注,经自然养护而形成的一种含有大量封闭气孔的新型轻质保温材料[31]。
⑸ 泡沫混凝土轻质隔墙板。中国建筑材料科学研究院经过GRC隔墙板生产工艺联合固体泡沫剂和泡沫水泥的研究成果,研发出了粉煤灰泡沫水泥轻质墙板的生产技术,在保持GRC轻质墙板使用效果的基础上,降低了生产成本,提高了浆体的流动性,得到了良好的技术、经济和环境效益[27,32]。
⑹ 管线回填。选用密度等级为600~1100㎏/m3的泡沫混凝土回填能够有效解决污水管、地下废弃的油柜、管线(内装粗油、化学品)及其他容易导致火灾或塌方的空穴。
⑺ 修建运动场和田径跑道。选用密度等级为800~900㎏/m3的泡沫混凝土作为轻质基础,表面覆以砾石或人造草皮,用作曲棍球、足球和网球等活动的运动场。再者在泡沫混凝土上盖上一层0.05m厚的多孔沥青及塑料层,可以用作田径跑道[6]。
⑻ 军事应用。在*用军**领域良好的应用了泡沫混凝土的减震吸能,包括[31]:射击靶场和地下抗暴坑道建设。
⑼ 耐火应用。泡沫混凝土的耐火性可用于大型防火工厂,也可用于生产管道保温外壳以及管道保温喷涂层等[33]。
⑽ 园林应用。泡沫混凝土在园林方面的应用是一个新兴领域,主要有假山石、发泡仿木材料等,也可以作为基质材料用于无土种植 [34]。
⑾ 其他应用。泡沫混凝土还可应用在回填灌浆[35]、地铁隧道减荷[36]、夹芯构件、复合墙板、屋面边坡、储罐底脚的支撑、贫混凝土填层[29]以及防火墙的绝缘填充、隔声楼面填充、装饰材料等方面。
4 泡沫混凝土应用的发展趋势及展望
目前,国外的泡沫混凝土技术比较先进,应用相对广泛。由于泡沫混凝土的优异性能以及良好的经济性能,因此泡沫混凝土应用于许多工程结构中。比如,低密度泡沫混凝土应用在工程填充及高密度混凝土应用于绝缘结构中[3,37,38]。泡沫混凝土的其他应用还有[39,40]:隔热隔音、防火绝缘、轻块预制面板、路基填充、机场跑道等。由于泡沫混凝土良好的流动性,还应用于地下室、储蓄罐、老旧的下水道、导管和空洞道路在暴雨情况下的排水[11]。
泡沫混凝土的应用在全球范围内广受欢迎,特别是饱受恶劣天气、地震、飓风袭击等自然灾害的地区。在北美,美国南部地区其需求量与实际生产量几近持平,在加拿大泡沫混凝土已广泛应用于隧道灌浆、填充和岩土工程。泡沫混凝土广泛应用,大部分是由于它良好的经济性能以及环保性能[41]。在英国,每年的泡沫混凝土市场规模约为25万-30万立方米,在加拿大西部市场规模约为5万立方米[42,43]。此外,在韩国每年约有25万立方米的泡沫混凝土用于地板采暖系统中[44]。在中东,泡沫混凝土的优良性能被用于减少地震灾害和解决温度变化问题等。在荷兰,泡沫混凝土用于路面地基。此外,泡沫混凝土的维护成本效益非常乐观[45]。
现阶段我国正在大力倡导生态节能、资源综合利用的建筑材料应用与研发,泡沫混凝土的优良性能备受人们的关注,前景广阔。现浇泡沫混凝土是目前国内泡沫混凝土的第一大应用领域,随着我国大规模修建公路铁路,泡沫混凝土在软土地基填充、冻土地带路基填充、拓宽路基代土填充、引桥代土填充、斜坡路基防滑填充、护坡植草覆盖浇注、地下管线填埋等几十个方面得到了应用推广。赵维霞[46]等研制出两种不同配合比的泡沫混凝土,便于浆体泵送的不同施工要求。将来,泡沫混凝土的第二大应用领域将会是土木工程回填、岩土回填和生态覆盖。
当然,在泡沫混凝土的功能应用方面前景也很广阔,尤其是在吸音隔音方面。周栋梁[47]等验证了泡沫混凝土具有良好的吸声效果。另外,泡沫混凝土在保温隔热、抗渗防水、耐火等领域也具有广阔的发展前景。泡沫混凝土的导热系数相对比较低,具有很好的防火性[48]。傅秀新[49]等利用泡沫混凝土制作了防火型保险柜,试件的干密度越低,其耐火隔热性能越好。随着越来越多的泡沫混凝土功能的发现,作为功能材料将越来越会受到人们的关注。
5 结语
随着泡沫混凝土的稳步发展,其应用市场一片光明。国内泡沫混凝土建筑节能技术正变得越来越成熟,泡沫混凝土的发展趋向于多样化的前景越来越广阔,泡沫混凝土即将进入快速发展期。积极探索更好的生产应用技术,突破发展瓶颈,泡沫混凝土的发展将迎来美好的春天。
参考文献
[1] 唐明,徐立新,闫振甲.泡沫混凝土材料与工程应用[M].北京:中国建筑工业出版社,2013:1-5.
[2] RC Valore. Cellular Concretes Part 2 PhysicalProperties[J].Aci Structural Journal,1954,50(6):817-836.
[3] KRamamurthy, EKK Nambiar, GIS Ranjani. A classification of studies on propertiesof foam concrete[J]. Cement and Concrete Composites, 2009,31 (6):388-396.
[4] MR Jones, AMcCarthy. Preliminary views on the potential of foamed concrete as a structuralmaterial[J].Magazine of Concrete Research,2005,57(1):21-31.
[5] TG Richard,JA Dobogai, TD Gerhardt, WC Young. Cellular concrete – A potential load-bearinginsulation for cryogenic applications?[J].Magnetics, IEEE Transactions on,1975,11(2):500-503.
[6] 周明杰,王娜娜,赵晓艳,赵晓辉.泡沫混凝土的研究和应用最新进展[J].混凝土,2009(4):104-107.
[7] 李楠.防水隔热泡沫混凝土的研究与应用[J].国外建材科技,2006,27(4):9-13.
[8] 王伟,熊传胜.泡沫混凝土的研究现状[J].科技信息,2009(25):7-8.
[9] 任先艳,张玉荣,刘才林,杨海君,杨军校.泡沫混凝土的研究现状与展望[J].混凝土,2011(2):139-141.
[10] 闫振甲.泡沫混凝土发展状况与发展趋势[J]. 混凝土世界,2011(6): 48-55.
[11]CEngineers.Developments in the Formulation and Reinforcement of Concrete[M].Wood head Publishing and Maney Publishing, Institute of Materials, Minerals andMining CRC press Boca Raton Boston New York Washington, DC, Elsevier,2014:1-100.
[12] C Pickford, S Crompton. Foamed concrete inbridge construction[J]. Concrete, 1996,30(6):14-15.
[13] JM Durack, L Weiqing. The properties of foamed air curedfly ash based concrete for masonry production[C].In: Proceedings of the fifthAustralasian Masonry Conference. Gladstone, Queensland,Australia,1998:129-138.
[14]KJ Byun, HW Song, SS Park. Developmentof structural lightweight foamed concreteusing polymer foam agent[J]. Congr.Polym. Concr. 1998(19).
[15] KRuiwen. Properties of high-strength foam concrete[D]. National University ofSingapore (NUS), Singapore, 2004.
[16] EPKearsley,HF Mostert.The Use of Foamed Concrete in Refractories[J]. Use ofFoamed Concrete in Construction, Thomas Telford, London, 2005:89-96.
[17] 杨奉源.泡沫混凝土性能的影响因素研究[D].四川绵阳:西南科技大学,2012.
[18] 高倩,王兆利,赵铁军.泡沫混凝土[J].青岛建筑工程学院学报,2002,23(3):113-115.
[19] 王翠花.泡沫混凝土制备相关技术[D].南京:南京工业大学,2006.
[20] 邵洪江,孙凤金,丁铸,王永滋.粉煤灰泡沫混凝土研究[J].山东建材,1999(2):1-4.
[21] 张磊,杨鼎宜.轻质泡沫混凝土的研究及应用现状[J].混凝土,2005(8):44-48.
[22] WLópez. Influence of the degree of pore saturation on the resistivity ofconcrete and the corrosion rate of steel reinforcement[J].Cement and ConcreteResearch,1993,23(2):368-376.
[23] YMHunaiti.Strength of Composite Sections withFoamed and Lightweight Aggregate Concrete[J].Journal of Materials in CivilEngineering.1997,9(2):58-61.
[24] 周志敏.高强度泡沫混凝土的研究[D].长沙:湖南大学,2011.
[25] 蒋冬青.泡沫混凝土应用新进展[J].中国水泥,2003(3):46-48.
[26] 潘志华,陈国瑞,李东旭,程麟.现浇泡沫混凝土常见质量问题分析及对策[J].新型建筑材料,2004(1):4-7.
[27] 王武祥.泡沫混凝土在房屋建筑中的应用[J].房材与应用,1998(3):3-6.
[28] 范桂细.泡沫混凝土的生产与应用技术[J].广东建材,2005(9):21-22.
[29] 唐虹.泡沫混凝土在现代建筑中的应用[J].贵州工业大学学报:自然科学版,2005,34(3):115-117.
[30] 魏惠媛,任孝平.泡沫混凝土砌块的性能及施工注意事项[J].砖瓦,2004(4):32-33.
[31] 蒋晓署,李莽.泡沫混凝土的制备工艺及研究进展[J].混凝土,2012(1):142-144.
[32] 关博文,刘开平,赵秀峰.泡沫混凝土研究及应用新进展[J].新型墙材,2008(7):30-32.
[33] 张鑫.浅谈泡沫混凝土的研究和应用[J].四川建材,2015,41(6):18-19.
[34] 丁曼.防水性泡沫混凝土研究[D].长沙:湖南大学,2011.
[35] 王武祥,刘宁,罗栓定.泡沫混凝土在引黄工程洞穿管回填中的应用[J].混凝土与水泥制品,2002(4):12-15.
[36] 李汉平.现浇泡沫混凝土在在地铁隧道减荷中的应用[J].广东建材,2008(9):74-75.
[37]A Just,B Middendorf. Microstructure of high-strength foam concrete[J]. MaterialsCharacterization,2009,60(7):741-748.
[38] PJ Tikalsky,J Pospisil, W MacDonald. A method for assessment of the freeze–thaw resistanceof preformed foam cellular concrete[J].Cement and ConcreteResearch,2004,34(5):889-893.
[39] N Uddin, FFouad, UK Vaidya, A Khotpal, JC Serrano-Perez. Structural characterization ofhybrid fiber reinforced polymer (FRP)-autoclave aerated concrete (AAC)panels[J]. Journal of Reinforced Plastics and Composites,2006,25(9):981-999.
[40] YHM Amran,N Farzadnia,AAA Ali.Properties and applicationsof foamed concrete; a review[J].Construction and Building Materials,2015,101(1):990-1005.
[41] AS Tarasov,EP Kearsley, AS Kolomatskiy, HF Mostert.Heat evolution due to cement hydrationin foamed concrete[J].Magazine of Concrete Research,2010,62(12):895-906.
[42] MR Jones, AMcCarthy. Behaviour and Assessment of Foamed Concrete for ConstructionApplications[J]. Use of Foamed Concrete in Construction,2005:61-88.
[43] M Röβler,IOdler. Investigations on the relationship between porosity, structure andstrength of hydrated portland cement pastes I. Effect of porosity[J].Cement andConcrete Research, 1985, 15(2):320-330.
[44] KH Yang,KHLee,JK Song,MH Gong.Properties and sustainability of alkali-activated slagfoamed concrete[J].Journal of Cleaner Production,2014,68(2):226-233.
[45] H Weigler,SKarl. Structural lightweight aggregate concrete with reduceddensity-lightweight aggregate foamed concrete[J].International Journal ofCement Composites and Lightweight Concrete, 1980,2(2):101-104.
[46] 赵维霞,杨萍,许婵娟,毛仙鹤.现浇回填用泡沫混凝土研究与制备[J].混凝土,2010(1):45-49.
[47] 周栋梁,潘志华.纤维增强水泥基功能复合吸声材料的研制与性能[J].混凝土,2010(7):122-123.
[48] MA Othuman,YCWang.Elevated-temperature thermal properties of light- weight foamedconcrete[J].Construction and Building Materials,2011, 25(2):705-716.
[49] 傅秀新,潘志华,王冬冬.泡沫混凝土用作防火型保险柜柜壁隔热填充材料[J].南京工业大学学报:自然科学版,2009,31(3):106-110.