怎么拟写一份合法的借条 (如何制作一个好的借条)

完美的借条怎么出具,怎样写大额借条有用

(图源网络 侵删)

案情简介

原告陈某与被告吴某为同村村民,2020年吴某因资金周转需要向陈某借钱,借款到期吴某未按时还款,催要未果后,陈某将吴某诉至荣成法院索要借款,庭审中二人对借款本金产生争议。

陈某提交三张单据,分别是两张借条和一张收条,具体为“借条 今借人民币叁万伍仟圆整,借款期限3个月 2020.3.4”“借条 今借人民币叁万圆整,借款期限3个月 2020.2.25”“收条 今借人民币陆万伍仟圆整 2020.3.4”,均由吴某签字。陈某主张吴某借款的金额为13万元,前两张借条合计6.5万元,是以若干几千元不等的存单交付,最后一张收条6.5万元是当面以现金方式交付后吴某出具收条。而吴某主张借款金额为6.5万元,即为前两张借条载明的款项,也认同存单交付的方式,但辩称最后一张收条指的是收到两张借条的6.5万元,而非一笔新的借款。

法院审理

法院经审理认为,合法的借贷关系受法律保护。原、被告双方对两张借条均予认可,且有吴某支取陈某存单的取款记录为证,对两张借条共计6.5万元的借款予以认可。而关于收条的6.5万元,陈某主张现金交付,但从双方的交易往来看,现金交付6.5万元不符合双方交易习惯,且陈某主要以务农为生,未举证证明大额现金来源及具备出借大额现金的能力,仅凭收条无法认定其向吴某出借6.5万元现金的事实,对陈某所称的收条6.5万元为借款的主张本院无法支持。最终,法院判决被告吴某于判决生效后十日内偿还原告陈某借款6.5万元及利息,驳回原告陈某的其他诉讼请求。

法官说法

一般来说,“借条”是借款人向出借人开具的表明借款人有到期“还款赎条”义务的借款凭证,代表的是借款合同关系,能够最直接证明双方的借贷关系,证明力较强。“欠条” 是对以往双方经济往来的一种结算凭证,此种经济往来不一定是基于民间借贷关系,欠货款、租金等都可能是欠条的产生原因。“收条”是收到财物时接收人开具的证明这一交付事实的凭证,通常不会单独产生债权债务关系。一字之差,含义大相径庭。

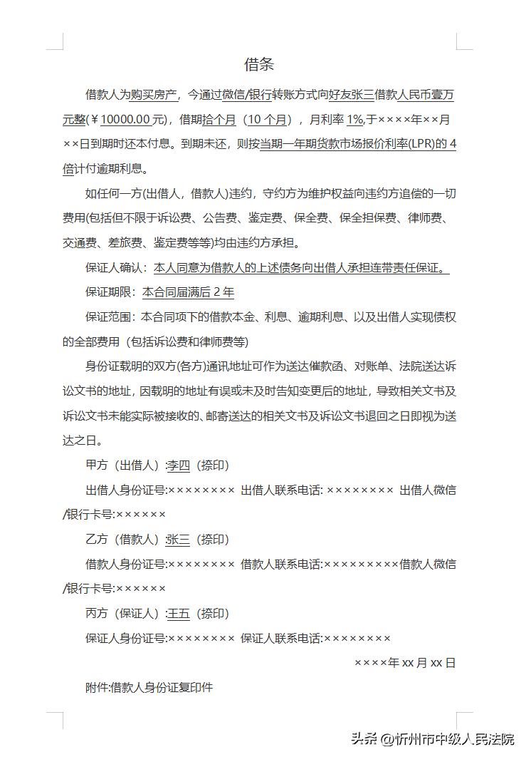
生活中如果向他人出借款项,尽量做到“有约在先”,要让借款人出具规范的借条,并保存转账记录等证据,留存好对方的身份证复印件,以减少将来的“唇枪舌战”甚至“对簿公堂”。为大家提供一个借条模板,若发生民间借贷可参照本样式出具借条。

给大家附上一张

“完美”借条模板

供大家参考

如果有需要

就保存下来吧~

完美的借条怎么出具,怎样写大额借条有用

法条链接

《中华人民共和国民法典》第六百六十七条 借款合同是借款人向*款贷**人借款,到期返还借款并支付利息的合同。

《中华人民共和国民法典》第六百六十八条 借款合同应当采用书面形式,但是自然人之间借款另有约定的除外。借款合同的内容一般包括借款种类、币种、用途、数额、利率、期限和还款方式等条款。

《最高人民法院关于审理民间借贷案件适用法律若干问题的规定》第二十五条 出借人请求借款人按照合同约定利率支付利息的,人民法院应予支持,但是双方约定的利率超过合同成立时一年期*款贷**市场报价利率四倍的除外。

前款所称“一年期*款贷**市场报价利率”,是指中国人民银行授权全国银行间同业拆借中心自2019年8月20日起每月发布的一年期*款贷**市场报价利率。

来源:威海法院、山东高法