记账凭证自动生成账簿的EXCEL模板(含总分类账,明细账,日记账)
以下是财务会计出纳工作常用Excel模板-记账凭证账簿类模板汇总!
包括:凭证、总账、分类账、科目账、T型账(丁字帐)、资产负债表(资产表)、利润表(损益表)、现金流量表、各行资产经营财务表格等和相关数据,最大程度减少财务制表工作量。
(文末送上免费完整版领取方式)
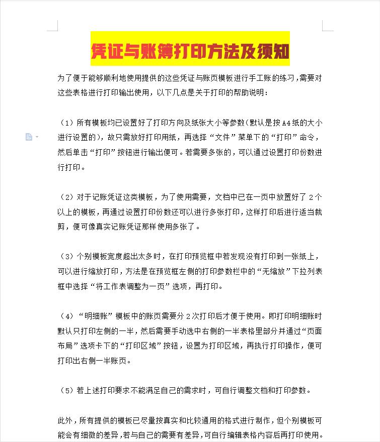
凭证与账簿打印方法及须知

记账凭证

三栏式明细账

总分类账

银行存款日记账

现金日记账

由于篇幅有限,需要财务会计、出纳工作常用Excel模板-记账凭证账簿类模板汇总!的小伙伴,看文末。干货!快速收藏、领取!

通知获取
1、下方评论区:领取,并转发收藏;
2、然后点击小编头像,找到私信功能、 私我回复 : 【学习】 , 即可免费领取!
