
平安银行近日公布的财报显示,截至2017年末,平安银行汽车*款贷**余额达1305.17亿元,较2016年末增幅为37%;2017年,累计新发放1183.84亿元,同比增长高达44.2%。
增长强劲的平安银行汽车*款贷**,在平安银行2018年的生态圈战略中地位之中不言而喻。在财报中,平安银行称,2018年,该行将围绕平安集团“汽车、房产、医疗健康、智慧城市、金融机构”五大生态圈战略,加快战略转型。在2018年平安集团的生态圈战略中,汽车被放在了首位。
0.54%的不良率
平安银行汽车金融事业部(简称“平安汽融”)成立于2002年,通过和经销商合作发放汽车*款贷**,包括宝马、奥迪、捷豹路虎、奔驰等众多品牌汽车的经销商,基本覆盖全部中高端车辆品牌。平安汽融自成立以来,推出了一系列有特色的产品,如:车牌贷、车抵贷、保费贷。
中诚信在一份评级报告中认为,由于汽车*款贷**的专业性强且风险构成复杂,因此,银行在汽车*款贷**上相比于持牌汽车金融公司并不具有太多的竞争优势。零售业务方面,持牌汽车金融公司在汽车*款贷**的风险防控上具有自身专业性强的优势。虽然在*款贷**利率方面,银行具有一定优势,但是,持牌汽车金融公司审核程序相对效率较高,*款贷**申请门槛较低,担保费用成本较低,使其产品相对于银行有更大的竞争力。
第一消费金融分析,持牌消费金融公司大多由汽车厂商和全国性经销商发起设立并控制,在渠道方面固然具有天然优势,也似乎可以推断出持牌汽车金融公司具有相对于银行更高的效率和更专业的风控。

数据显示,平安银行汽车*款贷**的不良率仅0.54%。平安银行称,“本行通过前端引入大数据分析、智能策略引擎等工具,持续优化汽车*款贷**业务进件准入标准;同时优化催收策略,加快诉讼处置流程,提升不良*款贷**清收能力,整体风险可控”。这一漂亮的不良率数据完全可以打脸中诚信的分析,银行在做汽车*款贷**方面未必会竞争不过持牌汽车金融公司。
平安银行这一较低的不良率,与其贷前、贷中和贷后的管控有关。
贷前贷中贷后
平安银行的*款贷**发放是各地客户经理在合作经销商店内进行*款贷**受理,并按照统一的授信政策通过资料核实、电话查问以及信息咨询等方式进行贷前调查。
1、个人*款贷**申请
客户到汽车经销商看车,确认对某一车型有购买和*款贷**意愿后,经过经销商向客户介绍各种的个人汽车抵押*款贷**,若客户有意愿接受平安汽融的*款贷**,经销商会要求客户填写*款贷**申请表(见本文附属材料一)及征信书面授权,并提交申请材料于平安银行市场人员,由后者在平安银行系统内进行*款贷**申请。
2、*款贷**申请审批
通过对客户的信用报告审核、收入负债比分析、稳定性评判、舆情调查等方式,结合客户的申请评分卡评分结果,从控制风险的角度对业务进行审查,平安汽融寻找主要风险点并提出规避和防范措施,其审查审批的基本要求包括:
a.审查信贷资料的表面真实性、有效性和完整性;
b.*款贷**用途符合法律法规和国家有关政策,明确、合理、真实;
c.*款贷**金额、期限合理,符合“用途定量原则”;
d.对系统相关信息的准确性、完整性承担审批环节审查职责;
e.按照授权管理制度及审批操作流程,按权限规定逐级审批*款贷**;
f.按照风险管理办法进行审批,并出具明确的审批意见;
g.审批时效:审批同意之日至面签日时效为2个月,面签之日至出账日时效为1个月;购车发票日期至出账日时效为1个月。
平安汽融对客户的审核标准有客户分类、本地常住、信用记录、月收入认定和收入债务比等五大方面。下面以信用记录为例进行说明。
平安汽融要求客户无不良信用记录。不良信用记录符合《基本风险准则和定义》认定标准外,还包括:
a.单笔*款贷**记录最近12个月内有6次(含)以上的逾期记录;b.审批日起之前近24个月无*款贷**还款记录且信用卡符合以下情况:单笔准贷记卡、贷记卡最大负债额超过1000元(含),且最近24个月内有1次(含)以上连续逾期达90+记录,或最近12个月内有1次(含)以上逾期达60+记录,或最近6个月内有1次(含)以上逾期达30+记录;或最近12个月内有6次(含)以上的逾期记录。
在审批方面,平安银行汽车金融业务审批效率持续提升通过实施产品创新、授信流程优化、科学风险量化模型及大数据策略应用等一系列举措,汽车金融业务整体系统自动化审批占比达65%,较上年末提升10个百分点,其中30万以内新车贴息*款贷**业务自动审批率达82%,二手车业务自动审批率达55%,车抵贷业务自动审批率达29%,客户数秒内即可获知审批结果。
在审批通过后,借款人需带齐相关资料,经与平安面签人员现场签约和核查资料后,对符合条件的客户申请,由平安人员提出系统内放款申请,在总部集中放款审核通过后予以放款,并办理车辆抵押登记。
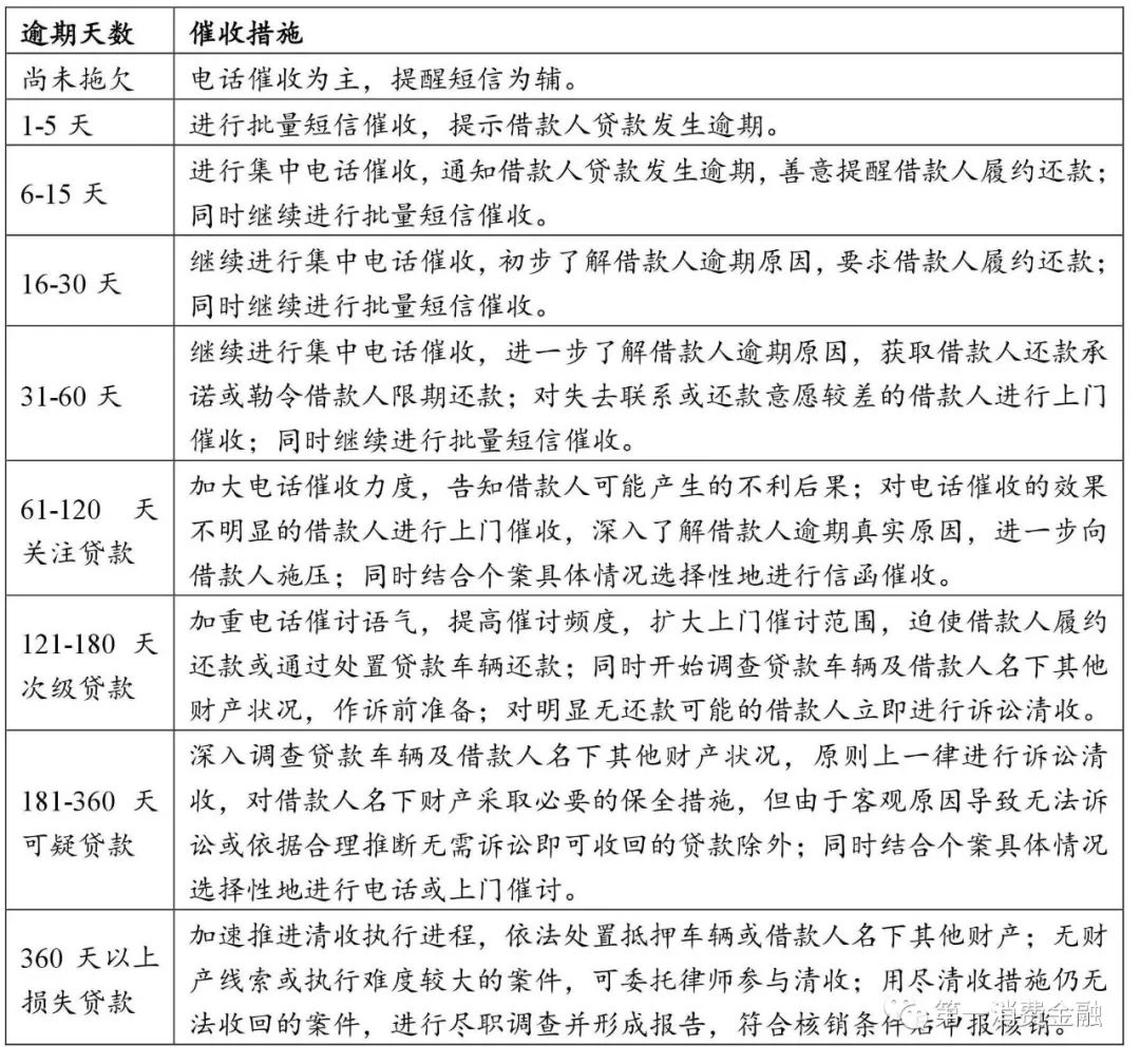
*款贷**发放后,平安银行依据其制定的《平安银行汽车金融事业部个人汽车*款贷**贷后管理办法》进行贷后管理。个人汽车*款贷**业务贷后管理是指自个人汽车*款贷**发放后到回收期内或以其他方式终止前,*款贷**的账户管理、催收、检查、监测、预警、保全移交、核销及其他有关*款贷**管理事项。下面以贷后催收为例进行说明。
平安汽融可供选择的催收手段包括但不限于电话催收、催收短信、催收函、律师函、公告催债、核实资产、协商拍卖、申请支付令、财产保全、公证执行、诉讼、仲裁、委外催收等。

自借款人违约之日起,平安汽融启动催收程序。按照*款贷**拖欠天数及五级分类为阶段划分标准,不同阶段采用不同的清收方式。
通过较为严格的贷前、贷中和贷后管理,不良率仅为0.54%的平安*款贷**业务,需要的就是海量的流量,而伴随改革开放成长起来的平安集团已经积累了亿级的用户,且高层制定了交叉销售的发展策略。
受益于交叉销售
去年,平安银行深挖平安集团的个人用户资源,以用户推荐用户的形式进行迁徙转化,将银行的账户能力通过插件、接口等技术手段与平安集团各线上平台(如汽车之家APP)的场景、流量结合,让用户触达平安集团的所有产品和服务。
这种交叉销售的效果极为明显,比如信用卡通过交叉销售渠道在新增发卡量占比达45.99%。
数据显示,平安集团2017年综拓渠道迁徙用户新增412.66万户,占零售整体新增用户的比例为41.38%。综拓渠道发放汽车金融*款贷**105.61亿元,占汽车金融*款贷**整体发放的比例为8.92%。
在汽车服务生态中,平安通过汽车之家、平安银行、平安产险,覆盖大量C端车相关金融用户及互联网用户;通过汽车经销商平台、新车二网平台、二手车交易平台以及汽车零部件平台广泛覆盖B端服务提供商,包括中国绝大多数的整车厂和4S店,以及领先的二手车商户及汽车修理厂,致力于打造“买车-用车-养车-卖车”的全流程交易及金融服务平台。
汽车之家提供车媒体、车电商、车金融、车生活等全方位的车服务。2017年,作为汽车之家核心业务的媒体和销售线索业务合计营业收入同比增长33.7%;同时不断升级优化用户体验,流量持续增长,截至2017年末,汽车之家注册用户数超过5800万,2017年第四季度移动端的日均独立用户访问量同比增长25%。在金融业务方面,汽车之家目前已经涵盖了消费者和经销商的*款贷**、融资租赁和保险服务等。
平安产险通过平安好车主APP聚合广泛优质的车生态服务资源,与全国上万家4S店、修理厂、保养连锁店深度合作,提供专业精致的车保养、车保险、车生活服务,为车主提供一站式用车服务。截至2017年末,平安好车主APP拥有4424万注册用户,累计绑车用户2694万,12月单月活跃用户953万,其自称是汽车工具类APP第一。
而平安汽融则围绕用户买车、用车、养车、换车等全生命周期的各主要消费场景,针对用户与平安集团内多家子公司联合开展综合金融合作,提供给汽车金融用户全套解决方案。
结语:这会是银行们掀起的沙尘暴吗
近一周以来,第一消费金融旗下的微信群弥漫着一种人人自危的恐惧气氛。*款贷**从业者则在各个群传播着类似下面这样的图片。

很难得知此次多省密集地“扫恶打黑”的背景,但目前看来似乎在省一级之上有比较统一的全国指挥和布局。这样的“扫恶打黑”目前让人们看到的只是现象,而其出台的动机和最终的影响耐人寻味。
第一消费金融在整理平安汽融的材料时不禁想象,针对*款贷**的“扫恶打黑”是银行这样的金融正规军向持有权柄者谏言才有的产物吗?一切皆是未知了。不过,从较为长远的影响来看,目前的任何整顿,似乎都是利好近些年被金融科技冲击得无所适从的银行们!
附属材料一:平安银行个人汽车消费*款贷**申请表(请点击图片以查看清晰原图)



附属材料二:“安行2018年第一期汽车抵押*款贷**证券化信托“”中资产池入池资产相关数据。
在2017年,平安申请在银行间市场分5期发行200亿资产支持证券。“安行2018年第一期汽车抵押*款贷**证券化信托”应该是这个计划的第一期,其交易结构如下:

本期资产支持证券的资产池涉及平安银行向23515名借款人发放的23546笔*款贷**,全部信贷资产均为正常类*款贷**。抵押*款贷**发放时,其本金金额至少为2万元,同时不超过200万元。抵押*款贷**的初始*款贷**期限为1年(含)至5年(含)之间。截至2017年10月15日,该期资产资产支持证券相关数据如下:
1、总体概况

2、期限特征情况如下(账龄=(初始起算日-发放日)/365*12;剩余期限=(初始起算日-发放日)/365*12,其中“初始起算日”定义为“2017年10月15日”):

3、资产池的入池资产利率

4、入池资产抵押物特征

5、入池资产借款人特征

6、*款贷**分布

7、利率分布

8、合同期限分布

9、*款贷**账龄分布

10、*款贷**剩余期限分布

11、借款人年龄分布

12、借款人年收入分布

13、借款人职业分布

14、借款人地区分布

15、抵押物初始*款贷**价值分布

16、车辆品牌分布

平安银行称,本次入池抵押*款贷**的初始抵押率(等于借款合同金额/抵押车辆价值*100%)均不超过80%,为抵押车辆的贬值预留了空间。同时,抵押车辆变现回收的现金也能在一定程度上弥补因*款贷**违约造成的损失。