Redmi红米 AirDots3 Pro 真无线耳机是在5月26日红米Note 10系列“旗舰芯 小金刚”新品发布会上推出的旗下首款降噪耳机产品,采用了全新的外观设计方案,以及对功能也进行了全方位的升级。
Redmi AirDots 3 Pro 真无线降噪耳机外观上,充电盒采用了立式的椭圆形造型,类硅胶的触感。耳机则延续了豆状的入耳式设计,耳机背部设计有类似于晶石的触控背板。耳机整体质感有了极大的提升;功能方面,新增了主动降噪、自适应降噪、通透模式、双设备连接、无线充电等。
我爱音频网此前拆解过小米旗下的小米FlipBuds Pro、小米Air 2 Pro真无线降噪耳机,小米Air2 SE、小米Air2S、小米Air2、红米 AirDots 3、红米 AirDots 2、红米AirDots 真无线蓝牙耳机,小米6手环,以及小米旗下16款蓝牙音箱产品,下面再来看下这款产品的内部结构配置吧~
一、Redmi AirDots3 Pro 降噪耳机开箱

包装盒做了全新的设计,更加的有质感和设计感。右上角有新的“MI”小米品牌LOGO,中间位置AirDots系列产品标志,下方有耳机外观渲染图和产品名Redmi AirDots 3 Pro。

包装盒背面设计有耳机在充电盒内的外观渲染图;8项产品功能亮点:蓝牙5.2、主动降噪、自适应降噪、疾速游戏模式、双设备连接、长续航、支持无线充电、有线快充、快速弹窗;以及部分产品参数和防伪码信息等。

包装盒内物品有耳机主体、充电线、耳塞和产品说明书。

USB-A to Type-C充电线,配色与耳机颜色一致。

三副不同尺寸的耳塞,搭配充电盒上自带的一副,总共四套耳塞,满足不同人群的个性化佩戴需求。

Redmi AirDots3 Pro 降噪耳机充电盒正面外观一览,采用了立式的椭圆形外形,类硅胶触感,正面有指示灯和蓝牙配对功能按键。

充电盒背面外观展示,一体式的转轴结构,下方有Redmi品牌LOGO。

功能按键特写。

Type-C充电接口位于耳机底部,设置有类金属装饰环,还起到保护作用。

打开充电盒盖,耳机凸出于充电座舱,方便取出佩戴。

Redmi红米 AirDots3 Pro 真无线降噪耳机整体外观一览。

充电盒为耳机充电的顶针位于耳机座舱内。

座舱内印制有Qi标志,这款产品支持Qi协议的无线充电功能。

充电盒盖内部印制信息,产品型号:TWSEJ01ZM,耳机盒有线输入:5V⎓0.5A MAX,无线输入:支持5W及以上无线充电器,CMIIT ID:2021DP2559,单耳电池额定容量/能量:35mAh/0.13Wh,充电盒电池额定容量/能量:470mAh/1.78Wh,江苏紫米电子技术有限公司,中国制造。

耳机整体外观一览,采用了与充电盒相同的工艺处理。

耳机背板采用了类晶石的设计,在不同的角度呈现出不同的光感。顶部是降噪麦克风开孔。

耳机腔体泄压孔装有金属网罩,防止异物进入。旁边设计有L/R标识。

耳机底部通话麦克风开孔特写。

为耳机充电的金属触点。

出音管底部有一颗小的泄压孔,保持腔体内空气流通。

耳机出音嘴特写,圆形外观,有金属网罩覆盖,防止异物进入音腔。

经我爱音频网实测,耳机整体重量约为51.9g。

充电盒重量约为42g。

耳机重量约为10g。

我爱音频网采用ChargerLAB POWER-Z KM001C便携式电源测试仪对Redmi AirDots3 Pro 真无线降噪耳机进行有线充电测试,充电功率约为1.16W。这是在耳机接近满电状态下的充电功率,在馈电状态下实际最大充电电流在400mA以上,最大充电功率在2W以上。

我爱音频网采用ChargerLAB POWER-Z KT002便携式电源测试仪对Redmi AirDots3 Pro 真无线降噪耳机进行无线充电测试,接近满电状态下输入功率约为2.21W。无线充电非满电下,充电电流在450mA以上。
二、Redmi AirDots3 Pro 降噪耳机拆解
经过开箱,我们已经对Redmi AirDots3 Pro 真无线降噪耳机的外观有了大致的了解,下面进入拆解部分,来看看这款产品的内部结构设计及配置吧~
充电盒拆解

撬开充电盒外壳。

充电盒外壳内部指示灯导光柱特写。

外壳底部Type-C充电接口装饰环固定在壳体上。

功能按键键帽内侧结构特写。

充电盒座舱背面一览,设置有无线充电线圈。

充电盒座舱正面一览,座舱壳体上还设置有功能按键的结构。

充电盒内部座舱壳体通过螺丝固定。

卸掉螺丝,取掉外壳。

座舱盖板内侧结构一览。

卸掉另外一侧结构,座舱底部还有充电小板和多颗磁铁。

充电盒盖结构特写。

取掉充电小板,座舱底部总共设置有5颗磁铁,用于吸附耳机和充电盒盖。

充电小板正面电路一览。

充电小板背面电路一览。

用于为耳机充电的pogo pin。

状态指示灯有设置有黑色橡胶罩导光。

两颗不同颜色的LED指示灯。

丝印HBAH的霍尔元件,通过感知充电盒盖打开/闭合时的磁场变化(霍尔效应),通知充电盒MCU,进而告知耳机与已配对设备连接/断开,实现开盖即连功能。

与主板连接的排线上有一颗热敏电阻,用于检测电池温度。

充电盒内部主要电路一览。

无线充电接收线圈特写,下方设置有屏蔽贴纸。

充电盒内置锂离子聚合物软包电池型号:EVE821828BH,额定容量:470mAh/1.79Wh,额定电压3.8V。

电池电路板正面特写。

电池电路板背面特写,通过导线与主板连接。

主板正面电路一览。

主板背面电路一览。

主板上蓝牙配对功能按键特写。

Type-C 充电接口母座底部雕刻有紫米品牌LOGO。

22μF 16V 滤波电容。

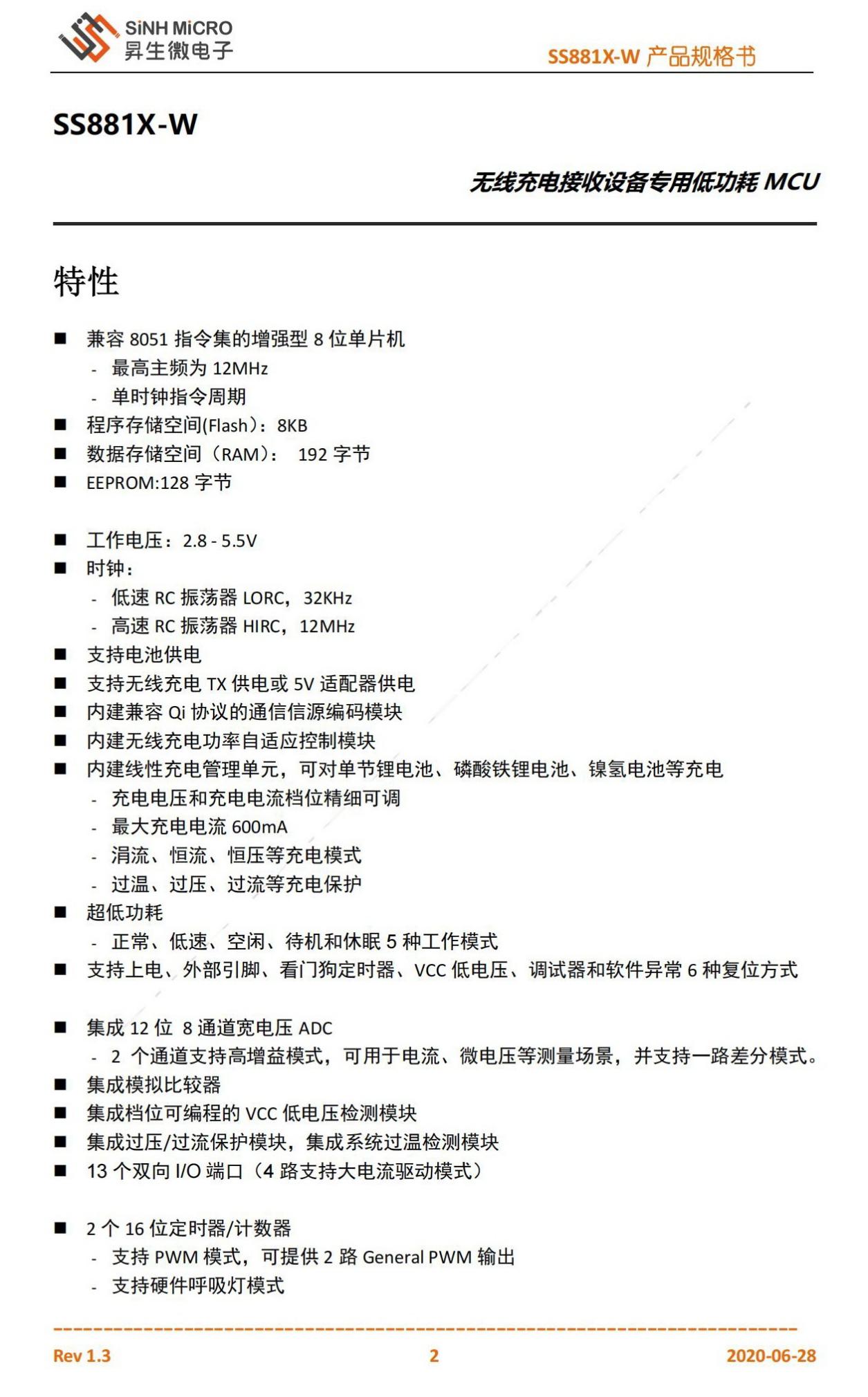
昇生微电子SS881Q-W,集成无线充电 RX 控制器的低功耗 MCU 芯片,采用QFN 4x4 封装节省空间,可广泛适用于各类带无线充电接收及电池充放电管理的智能硬件设备。
SS881X-W系列内置无线充电 RX 端兼容 Qi 协议的通信信源编码模块和无线充电功率自适应控制模块(可支持Qi认证),以及线性充电单元和电源管理单元,同时具有丰富的接口功能,灵活的配置模式,和不同的低功耗选项。
我爱音频网拆解了解到,目前已有1More万魔、233621、Anker、realme、漫步者、紫米、FIIL、Skullcandy、联想、努比亚、飞利浦等品牌的产品都大量采用了昇生微电子的TWS充电盒MCU芯片。

Sinhmicro昇生微电子 SS881X-W系列 详细资料。

矽力杰 丝印yDAWA的IC。

钰泰 ETA7014过压过流保护IC。

钰泰 ETA7014 详细资料。

苏州赛芯电子科技股份的锂电保护IC XB5152J2SZR。

NuVolta伏达 NU1680C无线充电接收芯片,是一款高度集成的无线电源接收器。集成了一个同步整流器,无需自举电容,具有高效率和低成本的特点;并可以调节输出电压跟踪电池电压,进一步降低充电系统的功耗。
NU1680C可以通过ASK与发射机系统进行通信,通信符合WPC V1.2.4。FOD参数可以通过外部电阻进行配置,以通过FOD测试。NU1680C还支持过流保护、短路保护、过压保护和热关机等标准保护功能。

主板与电池导线焊接,焊点涂胶加固。
耳机拆解

进入耳机拆解部分,首先取掉触控背板,沿合模线撬开腔体

类晶石设计背板正面特写。

背面贴有纹理层,使之在不同的角度呈现不同的光泽观感。

背板下方是触控板和蓝牙天线。

触摸传感器和LDS蓝牙天线设置在塑料板上。

塑料板背面特写,蓝牙天线通过两个触点与主板连接。

塑料板下方便是主板单元了。

挑开排线BTB连接器,卸掉主板。

腔体内部结构一览。

ST意法半导体MEMS骨传导语音开关LIS2DW12。除了支持敲击外,也支持VAD的语音开关,通过振动判断关键字是否本人所讲,降低环境中其他人关键字带来的误触发。
据我爱音频网拆解了解到,包括苹果、亚马逊、三星、小米、vivo、出门问问等品牌的旗舰TWS耳机均大量采用了ST意法半导体的传感器。

排线穿过后腔连接到前腔小板上。

前腔内扬声器单元焊接在“U”型PCB小板上。

主板延伸过来的排线通过BTB连接器与小板连接。

挑开连接器分立前后腔体。

融掉锡点,挑开入耳检测传感器BTB连接器,卸掉U型小板。

小板正面特写,有两处BTB连接器分别连接主板和入耳检测传感器,扬声器和充电触点焊接在小板上。

小板背面特写,两个圆形焊点焊接充电触点。

卸掉扬声器,腔体内部结构一览。泄压孔内部贴有防尘网。

另外一侧设置后馈降噪麦克风,与入耳检测传感器连接在一条排线上。

腔体内异形磁铁特写,用于与充电盒吸附。

耳机内总共设置了两块磁铁,提升吸附稳定性。

电容式入耳检测传感器贴在腔体壁上,丝印信息H-21071。

扬声器单元背面特写。

扬声器单元正面特写,采用了复合振膜。

经我爱音频网实测,扬声器单元尺寸约为9mm,与官方宣传一致。

取掉后腔内的塑料固定框架。

卸掉扣式电池。

腔体内部结构一览,

腔体内侧泄压孔还有细密的防尘网覆盖。

扣式电池与一元硬币大小对比。

主板单元与一元硬币大小对比。

扣式电池背面特写,容量35mAh 0.135Wh。

扣式电池正面特写,电压3.85V,来自EVE亿纬锂能。

主板正面特写,设置有主控芯片和麦克风。

主板背面特写。

与LDS天线连接的金属弹片特写。

镭雕S259的MEMS硅麦克风,用于降噪功能。

另外一颗用于语音通话拾音的MEMS硅麦为同一种规格。

ABOV 现代单片机 A96T346 电容式触控MCU。

主控芯片为AIROHA络达 AB1565AM 蓝牙音频SoC,AB1565x是Airoha络达新一代蓝牙进阶款音讯解决方案,搭载最新的BT5.2,有能力支持LE audio。最新的multi-point for TWS, 可同时连接笔记本和手机轻松切换;提供超低功耗和超低延时表现,平均功耗可达~4.x mA,为目前蓝牙音讯市场上领先的功耗水准;还拥有稳定的蓝牙连接及清晰音质及Hybrid 主动降噪功能,为蓝牙耳机提供丰富及强大的表现。
Airoha AB1565x 硬件上内置CM4处理器及Tensilica HiFi mini DSP,嵌入4MB/8MB闪存,整合锂电池充电控制器及电源管理集成线路,并提供多种弹性化封装尺寸等选择。在软件方面,支持Google/AMA/Siri等,提供IOS and Android 参考APP 开发设计。

AIROHA络达 AB1565X框架图。

Redmi红米 AirDots3 Pro 真无线降噪耳机拆解全家福。
三、我爱音频网总结
Redmi AirDots 3 Pro 真无线降噪耳机在外观设计上,充电盒外观非常的小巧精致,采用了立式的椭圆形造型,便于单手开盖使用,充电盒和耳机都采用了类硅胶的工艺处理,拿在手中和佩戴都非常是舒适亲肤。耳机背部类晶石设计,在不同的角度呈现出不同的光感,提升了产品的质感和辨识度。
充电盒内部结构设计非常的规整,取掉外壳之后,内部还设置有塑料框架,无线充电接收线圈位于框架外层。框架内部设置有电池、主板单元以及为耳机充电的小板,两块PCB板通过排线和BTB连接器连接。
主板上采用了Type-C接口输入电源,昇生微电子SS881Q-W 集成无线充电 RX 控制器的低功耗 MCU 芯片,用于电池充放电管理和整机控制;无线充电接收芯片采用了高度集成的伏达 NU1680C无线电源接收器,支持过流、短路、过压保护和热关机等。
耳机内部结构相对比较复杂。耳机背板下方塑料板设置触摸传感器和LDS蓝牙天线,再下方是主板单元。主板与电池、扬声器腔体之间设置有隔离层,通过一条FPC排线连接,排线上设置有意法半导体 LIS2DW12 MEMS骨传导语音开关,用于语音热词操控功能。
耳机前腔内扬声器和充电触点焊接在U型转接板上,小板上两个BTB连接器连接入耳检测传感器和主板;后腔内放置钢壳纽扣电池,容量35mAh,来自亿纬锂能;主板上,主控芯片采用了络达 AB1565AM 新一代蓝牙进阶款音讯解决方案,搭载了最新的BT 5.2,有能力支持LE audio,提供超低功耗和超低延时表现,稳定的蓝牙连接和清晰音质及Hybrid 主动降噪功能;还有一颗现代单片机 A96T346 电容式触控MCU,用于触控操作控制等。