
在中国,食管鳞癌和贲门腺癌堪称“姊妹癌”,二者具有一致的流行地域和相似的致病危险因素等。上世纪80年代以前,因临床症状相似,中国学者把贲门癌归类为食管癌,并发现食管癌和贲门癌均易发生染色体断裂和移位等变异。
河南、河北和山西三省交界的南太行山地区,特别是河南林州(原林县)是中国也是世界上食管癌和贲门癌发病率和死亡率最高的地区。1959年,河南省政府组建以河南医学院牵头的,以沈琼教授、刘桂亭教授、裘宋良教授等为代表的食管癌防治医疗队深入林县开展多学科综合防治研究。从此揭开了郑大医科三代人、六十年河南食管癌高发现场防治的波澜壮阔的传承研究,并涌现出了以王立东、董子明等为代表的第二代和以高社干、赵学科、宋昕等为代表的第三代优秀研究团队。三代人接力从细胞和组织、分子和基因等不同方面揭示食管癌和贲门癌变多阶段演进的分子机制,建立用于高危人群预警筛查和早期发现的分子分型及监测技术体系,取得了一系列原创性成果,并得到国内外学者的高度评价和赞誉,为开展食管癌和贲门癌三级预防(病因、癌前病变干预和复发转移等)提供了重要理论依据和技术支撑,为郑州大学肿瘤防治与转化医学(食管癌)一流学科建设奠定了重要基础。

近日,郑州大学省部共建食管癌防治国家重点实验室、郑州大学第一附属医院王立东教授团队和瑞典乌普萨拉大学陈兴启教授团队合作,在肿瘤癌变分子机制研究领域取得新突破。该研究一反长期聚焦阐明细胞核染色质DNA与肿瘤发生关系研究的思路,发现位于细胞质内的染色质外DNA(Extrachromosomal DNA,ecDNA)与贲门癌关系密切。该研究成果以题为“Focal amplifications are associated with chromothripsis events and diverse prognoses in gastric cardia denocarcinoma”的论文在知名期刊 《Nature Communications》 发表。 省部共建食管癌防治国家重点实验室、第一附属医院赵学科博士、宋昕博士和乌普沙拉大学邢鹏伟博士为共同第一作者,王立东教授和陈兴启教授为共同通讯作者。

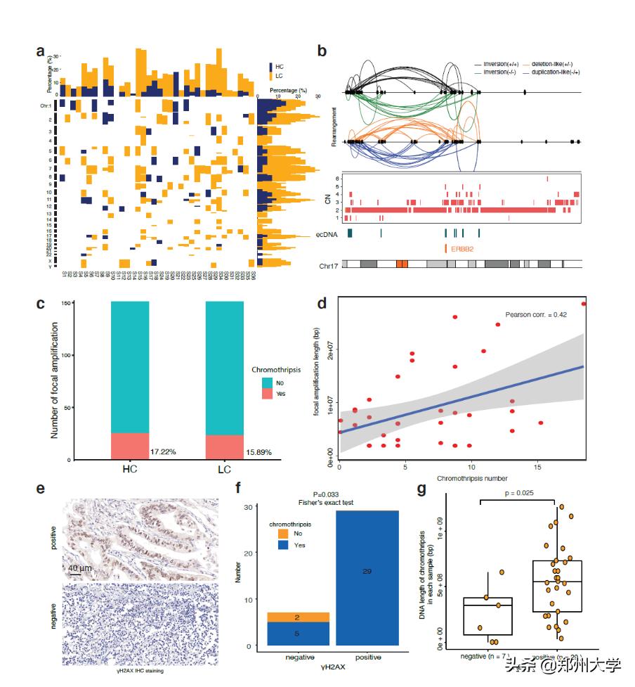
该研究对比分析了贲门腺癌和贲门正常组织全基因组测序(WGS)和染色质外环状DNA测序(circle-seq)数据,鉴定出ecDNA扩增子;证实1/3的局灶性扩增为染色体碎裂引起的;WGS中鉴定出大部分扩增子在ecDNA测序中得到验证;发现所有局灶性扩增片段仅发生在癌细胞中。该研究还发现:贲门癌组织ecDNA中ERBB2基因的局灶性扩增和蛋白表达之间存在正相关;对1688例贲门癌组织ERBB2蛋白表达和生存关系分析发现,在生存期大于2年的贲门癌患者中,ERBB2蛋白高表达患者组生存期明显优于阴性表达组;发现其中28例贲门腺癌组织ecDNA基因组的局灶性扩增的频率(78%)与食管鳞癌非常相似(80%),但与远端胃癌明显不同(50%)。
Figure 3: Focal amplifications and chromothripsis in GCA patients. a, Summary of chromothripsis events across the whole genome in our GCA cohort. b, ERBB2 focal amplifications in the event of chromothripsis from one GCA patient. c, Summary of overlapping frequency between focal amplifications and chromothripsis in theGCA cohort. d,The correlation between total length of focal amplifications and the frequency of chromothripsis in GCA patients. e, Representative images of γH2AX immunohistochemistry (IHC) staining in our GCA cohort. f, Presence and absence of chromothripsis in γH2AX-positive and γH2AX-negative groups of GCA patients. g, Comparisons of the total length of chromothripsis in γH2AX-positive and γH2AX-negative GCA.
该研究得到了国家科技部重点研发计划、国家自然科学基金和瑞典乌普萨拉大学基金支持。
王立东教授,河南获嘉县人,医学博士、国家杰出青年科学基金获得者、国务院有突出贡献专家、全国优秀科技工作者、中原学者、河南省首届杰出专业技术人才、河南卫生科技创新突出贡献奖获得者。现任郑州大学省部共建食管癌防治国家重点实验室主任。中国抗癌协会食管癌专业委员会常委、中国抗癌协会肿瘤病因专业委员会副主任委员、河南省抗癌协会副理事长、河南省细胞生物学会副理事长。王教授1985年就职于郑州大学以来,一直长期从事食管癌防治研究,带领研究团队27年间走访12万个食管癌高发区自然村,建立了50万例食管癌和贲门癌临床诊疗、病理和44年随访信息数据库和生物样品库研究队列、5.4万例高发区无症状居民33年内镜活检随访队列;发现15个食管癌和贲门癌易感基因(《Nature Genetics 》2010、2014;《Human Molecular Genetics 》2012;《Gut》2016;《Proceedings of the National Academy of Sciences of United States of America》2017)和3个突变基因(《Cancer Discovery 》2012);揭示环境-遗传-基因互作影响食管癌发生的分子机理;创建了食管癌高危人群预警和早期发现液体活检关键技术指标和监测体系并在高发区推广应用,取得显著效果。主持13项国家自然科学基金项目(3项重点项目),6项国家科技部重大专项,2项美国NCI项目(子课题)和1项香港特区重点项目。发表639篇学术论文;获4项省部级科技进步一等奖( 2001、2014、2015、2017);获35项授权发明专利(转化3项)、获42项计算机软件著作权。出版10部著作;培养300余名硕士和博士研究生。
陈兴启教授,河南社旗县人,博士毕业于世界顶尖医科大学卡罗林斯卡医学院,及在美国斯坦福大学完成博士后研究工作。目前,陈教授工作于瑞典乌普萨拉大学,主要从事染色质的组织包装和基因表达调控研究,在国际顶级杂志Nature,Nature Methods, Nature Communications, Genome Research,Molecular Cell,Nucleic Acids Research发表多篇研究论文。陈教授满腔家国情怀,难忘家乡父老深受癌魔的痛苦,陈兴启教授和王立东教授强强联手,共同致力于我国食管癌、贲门癌癌变机理研究,并与王立东教授团队成功联合申报中瑞食管癌、贲门癌分子机制创新性人才国际合作培养项目,为我国食管癌和贲门癌分子分型、高危人群预警和早期发现、精准治疗以及高端人才培养奉献着自己的智慧和能量。

来源 | 郑州大学官网
编辑 | 杨义康 徐菲炀
