视频加载中...
免费“车货无忧”公众责任保险的推出
受到了货车司机的一致好评
但也还有部分货车司机
对“车货无忧”公众责任保险的保险范围和内容不太了解
答疑小课堂上线了

问题与解答
Q
一、推出免费“车货无忧”公众责任保险的目的是什么?
甘肃省交通运输部门提供的免费“车货无忧”公众责任保险,是针对当前很多货车司机因害怕货车停放服务区后自己拉运的货物和燃油被偷被盗而不敢、不愿入驻“司机之家”而推出的,根本目的是为了更好地维护货车司机的合法权益,解决货车司机在高速公路服务区的“安全之忧”,真正让货车司机在高速公路服务区停下放心车,洗上热水澡,吃上可口饭,睡上安稳觉。
Q
二、“车货无忧”公众责任保险的对象和范围是什么?货车燃油被偷了、货物被盗了这种情况此保险保不保?
“车货无忧”公众责任保险就是针对司机担心油被偷、货被盗而推出的,此保险针对进入甘肃省联网收费公路服务区的所有类型的货车,货车在服务区停放导致货物、油料丢失或司乘人员伤亡等情况均在保险理赔范围内。
Q
三、“车货无忧”公众责任保险费是否收费?或者将保险费附加到通行费中?
“车货无忧”公众责任保险费用全部由交通运输部门承担,不会给货车司机增加任何额外经济负担,货车司机不用掏一分钱就能免费享受此保险理赔服务。“车货无忧”公众责任保险的推行与目前通行费的征收没有关联性,不对现行通行费征收标准产生任何影响,不存在将保险费增加到通行费中的问题。
Q
四、外地货车是否享受该项政策?货车司机需办理“车货无忧”公众责任保险投保手续吗?
此保险所涉及的是对进入甘肃省联网收费公路服务区的所有类型的货车,货车在服务区停放导致货物、油料丢失或货车司乘人员伤亡等情况均在保险理赔范围内。此保险不区分省内省外,全国各地所有类型货车进入甘肃省联网收费公路服务区驻停休息无需办理任何投保手续,自然纳入此保险范围内,享受“车货无忧”公众责任保险免费理赔服务。
Q
五、关于理赔服务的温馨提示
为方便货车司机的理赔服务,以服务区“司机之家”为依托,太平洋财产保险甘肃分公司在全省十四个地州市设立理赔服务中心,进行快速理赔服务。先期在武威、太石、兰州南、接驾嘴、定西、海寨沟、马鬃山、平凉、安门、长城驿服务区10个“司机之家”设立“快速办”保险理赔服务点,太平洋财产保险甘肃分公司为货车司机提供全年365天、24小时保险理赔服务。
Q
六、如果出现保险理赔,理赔的金额是多少?
1.甘肃省联网收费公路服务区累计赔偿限额5000万元,每次事故赔偿限额1000万元,其中,人身伤亡每次事故赔偿限额500万元,每次事故每人人身伤亡赔偿限额60万元,财产损失每次事故赔偿限额500万元,因盗窃导致的财产损失每次事故赔偿限额50万元。
2.损失金额在5000元以内的(包括5000元),保险公司24小时内予以赔付;损失金额在5000元以上的,保险公司10天内予以赔付。赔付前协助货车司机准备所有相关资料,保证所有资料齐全有效。
Q
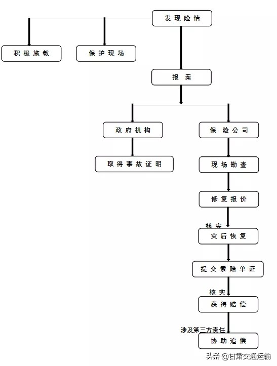
七、“车货无忧”公众责任保险的报案流程是怎样的?需要提供哪些索赔资料?
1.所有类型的货车进入甘肃省联网收费公路服务区发生保险事故后,货车司机第一时间拨打太平洋保险公司客户服务电话95500后拨3—1再拨1进行报案(保险单号ALAZ00N07021QAAAAA3C)或微信搜索“太保专享赔”小程序进行自主报案,并第一时间向所在服务区管理人员说明事故原因,由服务区管理人员和货车司机共同向保险公司和当地公安部门报案(如发生燃油、货物被盗),在取得公安部门的证明后,经认定属于第三者人员伤亡或财产损失,由保险经纪公司和所在服务区共同与货车司机向太平洋保险公司索赔,理赔费用直接由太平洋保险公司向报案货车司机直接支付,减少索赔环节,缩短理赔流程。
“太保专享赔” 小程序二维码

2.为使广大货车司机能获得良好理赔服务体验、简化理赔单证及理赔流程,开通快赔绿色服务通道,确保该项目理赔服务的质量和时效性。
小额快赔案件(5000元及以下案件)
出险→向公安或政府主管部门报案→向保险公司报案→保险公司查勘现场确定损失→保险公司支付赔款→保险公司追偿。
大额案件(5000元以上案件)
出险→施救、保护现场→向公安或政府主管部门报案→向保险公司报案→保险公司查勘现场→受损方提供索赔资料→保险公司确定损失→确定赔款金额→保险公司支付赔款→受损方协助保险公司追偿。
“车货无忧”公众责任保险理赔流程图

3.索赔资料
(1)货物受损案件
①小额快赔案件处理单
②事发现场照片、承运车辆照片、受损部位及货物照片、运输合同(或运单)照片、行驶证照片、驾驶证照片、受益人身份证照片、银行卡照片
③公安出警证明
(2)车辆燃油被盗
①小额快赔案件处理单
②车辆照片、油箱部位照片、加油发票照片、行驶证照片、驾驶证照片、货车司机身份证照片、银行卡照片
③公安出警证明
(3)人员受伤案件
①小额快赔案件处理单
②事发现场照片、受伤部位照片、伤者身份证照片、银行卡照片
③门急诊病历、检查报告单等(若有)
(4)车辆受损案件
①小额快赔案件处理单
②事发现场照片、车辆受损部位照片、车架号照片、行驶证照片、驾驶证照片、受益人身份证照片、银行卡照片。
Q
八、发生保险责任范围内的事故,造成第三者人身伤亡或财产损失,受害方除自身购买保险外可否针对“车货无忧”公众责任保险提出赔偿请求?
发生保险责任范围内的事故,造成第三者人身伤亡或财产损失并且受害方如自身购买保险,事故认定为自身购买保险承担的,“车货无忧”公众责任保险不再重复赔偿,一次保险事件中,被保险人不能进行两次索赔。
中国太平洋财产保险股份有限公司甘肃分公司为被保险人提供365天×24小时理赔服务,发生保险事故24小时内,被保险人通过客户服务电话95500报案或微信搜索“太保专享赔”小程序进行自主报案,所在服务区为被保险人提供“车货无忧”公众责任保险单号ALAZ00N07021QAAAAA3C,报案时需提供保险单号。
具体理赔以保险合同条款为准,如有其他疑问,您可以联系相关工作人员为您解答。
1.交通运输部门联系单位:甘肃省高速公路运营服务中心
联系人:李刚 联系电话:18143762866
2.保险理赔联系单位:中国太平洋财产保险股份有限公司甘肃分公司
客服联系人:杨杰 联系电话:13519669293。
来源:甘肃省高速公路运营服务中心
编辑:文梓涵