出品:新浪财经上市公司研究院
作者:钟文
随着注册制的进一步推进,资本市场的枢纽功能将得到大幅强化,资本市场服务实体经济高质量发展的核心职能将得到有效增强,市场资源有效配置的效率将得到大幅提高,直接融资比重将得到不断提升,市场深层次活力将得到进一步激发。
目前,科创板和创业板实行注册制,主板实行审核制。根据十四五”规划和2035年远景目标纲要的决议,未来将实行全面注册制。当下,主板、科创板和创业板对拟IPO企业有不同的标准,因此公司要结合自身的实际情况选择合适的板块。
实务中,拟IPO企业在递交招股书,在形式上基本上都能符合发行条件。但实际上,每年都有很多企业上市申请被否,原因是这些企业通过各种方式将不符合上市条件的事项进行形式上的“清除”。这意味着,被否的IPO公司终究存在着不符合发行上市条件的实质性障碍,或存在着不符合发行上市条件的可能。
A股IPO法律体系
现行关于发行上市的法律体系,按照法律位阶的不同,可以分为三个层次:法律、证监会的行政规章、交易所的上市规则。
处于最高位阶的是法律 。关于IPO条件的法律主要为《证券法》。具体规定为第12条:公司首次公开发行新股,应当符合下列条件:
(一)具备健全且运行良好的组织机构;
(二)具有持续经营能力;
(三)最近三年财务会计报告被出具无保留意见审计报告;
(四)发行人及其控股股东、实际控制人最近三年不存在贪污、贿赂、侵占财产、挪用财产或者破坏社会主义市场经济秩序的刑事犯罪;
(五)经国务院批准的国务院证券监督管理机构规定的其他条件。
处于第二法律位阶的是证监会的行政规章。 关于IPO的行政规章主要有:《首次公开发行股票并上市管理办法》(下称“首发办法”)、《科创板首次公开发行股票注册管理办法(试行)》(下称《科创板首发办法》)、《创业板首次公开发行股票注册管理办法(试行)》(下称《创业板首发办法》)等。
有一种观点认为,《首发办法》、《科创板首发办法》、《创业板首发办法》分别适用于主板、科创板、创业板的拟IPO企业。
上述观点并不全面。根据法条的具体表述,《首发办法》适用于所有板块。《首发办法》第二条规定,“在中华人民共和国境内首次公开发行股票并上市,适用本办法” 。《科创板首发办法》第二条规定,“在中华人民共和国境内首次公开发行股票并在上海证券交易所科创板上市,适用本办法”。《创业板首发办法》第二条规定,“在中华人民共和国境内首次公开发行并在深圳证券交易所创业板上市的股票的发行注册,适用本办法”。因此,《科创板首发办法》和《创业板首发办法》是适用于科创板和创业板“特殊法”,而《首发办法》是“一般法”。
需要注意的是,《首发办法》与《科创板首发办法》、《创业板首发办法》是同一法律位阶的法律,按照“特殊法优于一般法”的法律原理,当《首发办法》与《科创板首发办法》或《创业板首发办法》中的规定有冲突时,优先适用《科创板首发办法》或《创业板首发办法》。当《科创板首发办法》、《创业板首发办法》对某些发行事项未做规定时,可以参考《首发办法》。
此外,证监会发行监管部还出台了《首发业务若干问题解答》50条,定位于相关法律法规规则准则在首发审核业务中的具体理解、适用和专业指引,主要涉及首发申请人具有共性的法律问题与财务会计问题,供IPO公司适用。
证监会及其发行监管部也对涉及发行条件的相关问题发布了单独的文件。最常用的包括《首次公开发行股票并上市管理办法》第十二条发行人最近3年内主营业务没有发生重大变化的适用意见——证券期货法律适用意见第3号、《首次公开发行股票并上市管理办法》第十二条“实际控制人没有发生变更”的理解和适用——证券期货法律适用意见第1号等。
值得一提的是,证监会还将部分发行条件改为披露性要求,体现在招股说明书准则中的信息披露,如《公开发行证券的公司信息披露内容与格式准则第1号——招股说明书》、《公开发行证券的公司信息披露内容与格式准则第28号——创业板公司招股说明书(2020年修订)》、《公开发行证券的公司信息披露内容与格式准则第41号——科创板公司招股说明书》等。
处于第三法律位阶的法律是交易所的上市条件。 主要上市法规有《上海证券交易所股票上市规则》、《上海证券交易所科创板股票上市规则》、《深圳证券交易所股票上市规则》及《深圳证券交易所创业板股票上市规则》等。
此外,上交所和深交所分别对科创板和创业板的审核规则作了规定,主要有:《上海证券交易所科创板股票发行上市审核规则》、《深圳证券交易所创业板股票发行上市审核规则》、《上海证券交易所科创板上市公司证券发行上市审核问答》和《深圳证券交易所创业板股票首次公开发行上市审核问答》等。 这些审核规则及审核问答为科创板、创业板的差异化发行条件和信息披露要求所对应的审核关注事项予以明确。
发行上市条件分类对比
根据上文提到的法律体系,现对主板、创业板和科创板具体的发行条件进行梳理,包括主体条件、持续经营与独立性、公司治理与规范运行条件、财务与会计、内部控制、上市标准等6个方面。
(一)主体条件
从法律条文的表述看,主板、科创板和创业板关于主体条件的规定没有实质性差异。

2018年8月,北京金房暖通节能技术股份有限公司(下称“金房暖通”)首次IPO被否。当时的招股书显示,金房暖通主营业务为供热运营服务、供热领域节能改造服务和节能产品的研发、生产与销售。杨建勋是公司第一大股东、控股股东、实际控制人,持股27.83%,付英是第二大股东,持股13.19%,魏澄、丁琦并列第三大股东,分别持股11.58%。
金房暖通的前身为房研所下属集体企业金房供暖服务部(后改名“金房暖通技术中心”),1992年,房研所曾向金房供暖服务部借款4万元投资,1998年归还4万元,4万元注册资本为集体资本。2001年,金房暖通技术中心改制为有限公司, 确认金房暖通技术中心净资产所有权归金房暖通技术中心全体职工(杨建勋、付英、魏澄、丁琦)共同共有。
有投行人士认为,企业改制时,金房暖通技术中心净资产所有权人是房研所,职工若要取得相应产权并对改制后的公司进行出资,须先向房研所购买该产权,发行人的做法混淆了集体资产与私人资产,北京市房管局未对发行人改制事宜进行批复和备案的原因也可能在于此。
证监会当时出具的反馈意见为:请保荐机构、发行人律师核查并补充披露:(1)发行人改制过程中是否履行国有、集体资产转让的招拍挂程序,是否存在侵害国有、集体资产权益的情形,是否违反国有、集体资产管理的相关法律法规;国有、集体资产的处置行为是否符合当时生效的法律法规的规定,目前是否存在纠纷或潜在纠纷。(2)企业改制是否涉及职工安置、债权债务处理、土地处置等问题,如有,其是否符合法律规定、是否存在纠纷。(3)发行人是否已提供有权部门提供的改制合法合规确认文件。
2021年5月,金房暖通二度IPO过会,新版招股书将房研所的4万元出资的表述修改为“金房供暖服务部成立时的注册资本为4万元,由房研所出资以借款形式投入”。而在旧版招股书中,“金房供暖服务部成立时的注册资本为4万元,由房研所投资”。这样一修改,金房供暖服务部改制时将净资产所有权归金房暖通技术中心全体职工(杨建勋、付英、魏澄、丁琦)共同共有就有了依据。
由此可见,企业若要成功登陆A股,首先要保证公司股权清晰、合法,不存在重大权属纠纷。
(二)持续经营与独立性
关于持续经营与独立性,创业板和科创板的规定有所差异。主板与科创板、创业板的区分一是体现在主板对持续能力有要求;二是主板要求发行人最近3年内主营业务和董事、高级管理人员没有发生重大变化,实际控制人没有发生变更,而科创板、创业板的要求期限是最近两年;三是同业竞争的宽容度不同。

今年以来,A股共有16家拟IPO企业上会被否,其中有11家公司“持续经营能或持续盈利能力”遭到问询。2020年,A股共有9家拟IPO企业被否,其中3家被问询到“持续经营能力”。
持续经营能力及持续盈利能力的重要性无须赘言,监管部门审核的重点在于:拟IPO企业是否存在通过会计处理调节利润、对持续经营有重大影响的关联交易进行非关联化处理、依靠非经常性损益、主营业务发生重大变化、隐瞒重要事项等影响公司持续经营能力或持续盈利能力的情形。
关于独立性,《公开发行证券的公司信息披露内容与格式准则第1 号 ——招股说明书》第五十一条规定,发行人应披露已达到发行监管对公司独立性的下列基本要求:
(一)资产完整方面。生产型企业具备与生产经营有关的主要生产系统、辅助生产系统和配套设施,合法拥有与生产经营有关的主要土地、厂房、机器设备以及商标、专利、非专利技术的 所有权或者使用权,具有独立的原料采购和产品销售系统;非生产型企业具备与经营有关的业务体系及主要相关资产;
(二)人员独立方面。发行人的总经理、副总经理、财务负责人和董事会秘书等高级管理人员不在控股股东、实际控制人及其控制的其他企业中担任除董事、监事以外的其他职务,不在控股股东、实际控制人及其控制的其他企业领薪;发行人的财务人员不在控股股东、实际控制人及其控制的其他企业中兼职;
(三)财务独立方面。发行人已建立独立的财务核算体系、能够独立作出财务决策、具有规范的财务会计制度和对分公司、子公司的财务管理制度;发行人未与控股股东、实际控制人及其控制的其他企业共用银行账户;
(四)机构独立方面。发行人已建立健全内部经营管理机构、独立行使经营管理职权,与控股股东和实际控制人及其控制的其他企业间不存在机构混同的情形;
(五)业务独立方面。发行人的业务独立于控股股东、实际控制人及其控制的其他企业,与控股股东、实际控制人及其控制的其他企业间不存在同业竞争或者显失公平的关联交易。
关于关联交易,主板、创业板、科创板的表述虽有不同,但立法精神一致。主板对关联交易的表述为:发行人与控股股东、实际控制人及其控制的其他企业间不存在显示公平的关联交易。科创板和创业板的表述是“不存在严重影响独立性或者显失公平的关联交易”,增加了“严重影响独立性”这一要求。 事实上,主板对严重影响独立性的关联交易,必然也不会放行。
关于同业竞争,主板与科创板、创业板的表述不一致,表达的意思也有区别。主板要求,发行人与控股股东、实际控制人及其控制的其他企业间不存在同业竞争。“不存在”说明同业竞争是发行的“红线”。
而科创板和创业板的表述是:与控股股东、实际控制人及其控制的其他企业间不存在对发行人构成重大不利影响同业竞争。“对发行人构成重大不利影响”的同业竞争才属于发行障碍。
那怎样才算“重大不利影响”?《科创板上市审核问答》和《创业板上市审核问答》规定:竞争⽅的 同类收⼊或⽑利 占发⾏⼈主营业务收⼊或⽑利的⽐例达 30%以上 的,如⽆充分相反证据,原则上应认定为构成重⼤不利影响。
(三)公司治理与规范运行条件
关于公司治理架构,主板、科创板及创业板的表述虽不同,但表达的精神是相同的,即发行人须具备行之有效的现代法人治理架构。

关于发行人董、监、高的禁止性规定,主板与科创板、创业板的规定基本一致,主板多一项“最近12个月内受到证券交易所公开谴责”。
关于是控股股东、实际控制人的禁止性规定,主板与科创板、创业板的规定在表述上虽有差异,但立法精神基本是一致的。
在今年被否的16家拟IPO企业中,被问询到发行人及控股股东、实控人涉及重大违法或犯罪的公司有4家,占比为25%。这4家公司分别为四川丁点儿食品开发股份有限公司、四川华夏万卷文化传媒股份有限公司、广州九恒条码股份有限公司和上海康鹏科技股份有限公司。
丁点儿股份被问询的问题为:报告期内发行人是否存在因产品质量问题或食品安全事故而受到行政处罚、媒体报道、消费者投诉举报的情况,是否构成重大违法违规行为,相关信息是否充分披露。请保荐代表人说明核查依据、过程并发表明确核查意见。
华夏万卷被问询的问题为:发行人自2006年至2020年,未经认证或申请流程,在部分产品封面印有“教育部门推荐练字用书”字样。该行为是否违反相关法律法规的规定,是否属于重大违法行为。
九恒条码被问询的问题为:添城纸业成立后短期内成为发行人2017年度第四大供应商,2018年底注销,添城纸业及拥城电子控股股东李拥持股或任职的多家公司与发行人实际控制人及其配偶存在股权或合作关系;公司、实际控制人及其配偶与供应商、客户等存在大额资金往来等问题。创业板上市委要求九恒条码说明添城纸业成立后短期内即成为发行人主要供应商、后又注销的原因,是否存在重大违法违规。
康鹏科技被问询的问题为:泰兴康鹏与发行人被同一实际控制人控制,前者因委托无资质方处置危险废物构成污染环境罪。上市委要求公司说明实际控制人是否对泰兴康鹏犯罪行为存在管理或其他潜在责任,此后将泰兴康鹏剥离给张时彦是否存在关联交易非关联化情形。
(四)财务与会计

关于财务与会计,主板、创业板和科创板的规定有所差异,主要体现在对上市财务标准上。主板要求发行人资产质量良好,资产负债结构合理,盈利能力较强,现金流量正常,而科创板、创业板并没有此规定,因为科创板和创业板的定位,是允许一部分尚未盈利的企业上市。
(五)内部控制
之所以将内部控制单独列为大类,主要是目前的IPO审核中,不仅对会计与财务中的内部控制较为关注,对公司治理与规范运行中的内部控制同样关注。在上半年被否的16家企业中,有6家企业被问询到内部控制问题,其中4家是因存在不规范运行的问题,进而被问询内控是否有效、是否存在缺陷。

主板、创业板、科创板关于内部控制的表述基本一致。主板对于发行人是否存在违规担保、税务是否合规、操纵利润等进行单独列举,创业板、科创板在《审核问答》中也对相关事项进行了具体规定。
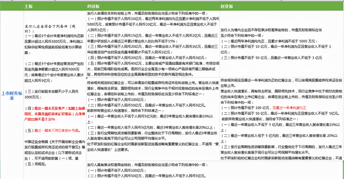
(六)上市财务标准
关于上市的财务标准,主板要求最高,不仅对净利润有要求,对营收或现金流也有标准。而科创板和创业板都设置了相关标准,令尚未盈利但符合其他上市标准的公司上市。

主板还对资产及未弥补亏损有要求:最近一期末无形资产(扣除土地使用权、水面养殖权和采矿权等后)占净资产的比例不高于20%;最近一期末不存在未弥补亏损。
行业定位与板块选择
主板、科创板及创业板有不同的发行标准,拟IPO企业须结合自身实际选择适合自己的板块。同样值得关注的是,科创板和创业板有着特殊的行业定位,科创板只接受“硬科技”属性的企业,创业板主要服务成长型创新创业企业,并支持传统产业与新技术、新产业、新业态、新模式深度融合。

对比可知,主板对拟IPO企业所属行业并无特殊要求,接受范围最广,但对资产质量、盈利条件、营收或现金流有硬性要求。
科创板对行业要求最高,须是符合国家科技创新战略、拥有关键核心技术等先进技术、科技创新能力突出、科技成果转化能力突出、行业地位突出或者市场认可度高等的科技创新企业。并且,科创板限制金融科技、模式创新企业在科创板发行上市。禁止房地产和主要从事金融、投资类业务的企业在科创板发行上市。
创业板对拟IPO企业行业要求介于主板和科创板之间,其禁止范围为属于证监会公布的《上市公司行业分类指引(2012 年修订)》中的12大类行业。但这12大类行业中属于与互联网、大数据、云计算、自动化、人工智能、新能源等新技术、新产业、新业态、新模式深度融合的创新创业企业,可以登陆创业板。
实务中,科创板因为行业定位被否的企业较多,包括兴嘉生物、汇川物联等。2021年终止注册的4家科创板企业,固安信通、蓝箭电子、慧翰微电子、安杰思皆被重点问询到科创属性、行业定位等相关问题。而创业板因行业定位不清晰遭否决的只有一家公司——鸿基节能。这再次证明了,科创板的行业门槛最高,行业定位审核最严。