
银行理财产品投资ABS简析
一段棉线的投资思考
本简析基于作者投资业务经验撰写,选用方法与核心观点如有不妥,还请读者不吝赐教。简析内容仅代表作者本人观点,与所在机构观点无关。
作者:一段棉线
来源:一段棉线的投资思考(ID:yiduanmianxian)
重点提示
本简析基于作者投资业务经验撰写,选用方法与核心观点如有不妥,还请读者不吝赐教。简析内容仅代表作者本人观点,与所在机构观点无关。
本文要点
银行理财产品在全面净值化转型的路上越走越深入,产品形态也在不断分化过程中。由于资管新规将所有资产管理子行业的合规标准基本拉平,银行理财面临进入新竞争业态的压力。
相比其他资产管理子行业,新银行理财依托银行账户体系起步,渠道端具有天然优势,因此可以牺牲部分投资端流动性,以换取投资组合更稳定的净值波动表现和更高的期望收益水平。
ABS相比普通债券具有明显的溢价优势,且作为流动性受限品种具有可采用摊余成本法估值的特征,是一个尤其适合银行理财产品配置的大类品种。
-
相对于利率品,ABS的溢价部分可以粗拆成信用溢价和流动性溢价两部分。
其中,银行间信贷ABS品种的信用溢价定价相对准确、稳定;而交易所ABS/协会ABN品种由于包含实际品类很多,某些产品信用来源复杂,多数投资人对零售信贷、商业不动产等与主体完全/部分脱钩的另类信用认识不充分,因此市场对特定产品的信用溢价定价可能存在较大误判。
流动性溢价的主要来源则可能包括几个方面:(1)部分品种信息披露严重不足、披露标准不统一,(2)投资人通常仅能选择中债或中证作为估值参考,但这些第三方估值作为市场基础设施,提供的估值数据准确性有待提高,(3)ABS相比债券标准性显著较低,计算时需要考虑的日期设置/计息方式/现金流不确定性/含特定期权等因素非常多,计算复杂。
-
对ABS产品投资不熟悉的机构可以先从类债券品种开始尝试,基于对已有主体信用的充分认识赚取流动性溢价;
对ABS产品投资已经较为熟悉、具备对零售信贷信用/不同商业地产类型信用/结构化信用/附加信用衍生品后产品信用等特定类型信用分析能力的机构可以尝试投资对应特定信用类型的ABS产品,进一步赚取由于充分认识特定信用品类带来的溢价。
除了单纯进行财务投资外,另一个方向则是在于和委托人进行充分沟通后,利用某些投向灵活的私募账户基于投行性质的交易,开展资产创设/流转的资本中介型业务。从而从组织交易中获取溢价。
-
对应到产品类型上,市场上类似货币基金的银行现金管理类理财产品虽然目前还在依靠存粮坚守七日平均收益率的某些底线,但从增量上看已经完全转化成一种具备相对收益特征的账户了,投资端大体会按照债券市场走势进行随行就市的配置。因此,此类产品宜在高信用等级的类债券品种中以获取流动性溢价为主要目的挑选ABS进行配置;
针对中等期限定开或封闭型理财产品,这些账户由于具有绝对收益特征,配置时需要考虑投资品的绝对收益水平。在近期市场绝对利率水平处于历史洼地的环境中,充分挖掘投资品的另类信用溢价是非常必要的。
-
ABS是一种标债,错配不存在合规性问题,但作为一种流动性受限品种,对进行错配可能带来的流动性风险必须进行合理管理。
在资金端稳定的前提下,相对收益户中这类问题可以考虑得较少,但在绝对收益户中进行投资,就需要结合曲线未来走势的判断思考如何对持仓进行优化的问题。
一、ABS的溢价特征
从3月初一直到5月中,所有固定收益品种的性价比都在快速下降,ABS也不例外。现在看来当时对ABS品种的相对价值判断还是准确的:所有一眼就能看明白的类债型ABS品种的溢价被迅速消灭,但尽管经历了流动性极端宽松的市场冲击,具有“另类信用”特征品种的绝对收益水平仍然没有特别明显的下降
ABS大体分为信贷ABS和交易所ABS/协会ABN两大品类,前者近似于同业信用,后者近似于企业信用。
信贷ABS发行需要经过银监局(如需)-银监会-人民银行三道实质审核,能够发行出来的项目从主体到资产包均经过重重审查。同时,现阶段防范金融机构风险是一行*会两**的重点工作之一。市场的普遍预期是:即便底层基础资产出现一定逾期问题,银行间市场发行的信贷ABS产品也会通过安排早偿或其他置换手段确保带评级的证券层级不会出现本息兑付违约。在此基础上,信贷ABS中对公信贷ABS的信用大体被市场理解成类同业信用,而零售信贷资产由于在过去几年被市场普遍追捧,对应ABS产品的信用往往还会被市场理解为“在同业信用的基础上得到了进一步优化”。
交易所ABS/协会ABN的分类则非常庞杂,归本溯源,各类资产的信用来源主要有对公信贷(债务人为法人)、零售信贷(债务人为自然人)、商业不动产/基础设施三个大类。加之交易结构的非标准化属性非常高,信息披露水平相比银行间市场也显著较低,市场投资人在分析该资产大类的信用时需要根据行业/资产信用特征、单一信用来源还是多个信用来源、是否有抵押物等因素进行二级细化分类,并逐一探讨特定项目的信用水平。
综合来看,银行间信贷ABS的标准化程度更高,不同发起人/资产类别对定价的影响程度相对较小。交易所ABS/协会ABN产品由于其非标属性较强,在强流动性环境里,市场定价和对不同品类的接受程度出现了显著分化。
这在下面两张图的对比中也能看出来:在过去几年的债券牛市里,尽管信贷ABS覆盖了加权剩余久期从0.3-10年不等的各类品种,但同一时间段发行AA*级A**品种的发行价仍然基本约束在200BP以内。而AA*级A**的交易所ABS优先级虽然加权久期通常不超过3年,同一时间段发行的产品发行价已经逐步由上轮债灾后的200BP出头放大到了500BP以上。
统计数据上看,过去3年里信贷ABS品种与同期限国债之间的平均利差相对较小,约为1.19%。该利差主要为流动性溢价,发行利率与基准利率相关度较高,与基准利率之间利差的波动较小。而交易所ABS品种和同期限国债之间的平均利差更高,达到2.28%。该利差主要包含流动性溢价和信用风险溢价两部分,由于投资人偏好对信用风险溢价的影响很大,产品发行利率与基准利率相关度不高,与基准利率之间利差的波动较大。
这其中的主要原因就在于市场对信贷ABS的定价认知基本保持稳定;而在高流动性环境中,市场首先消灭了交易所ABS/协会ABN中信用风险最低、形态上更像债券的品种所对应的溢价,但对于另类资产信用/中高风险主体信用的认知需要长期培养,因此一级市场定价出现了显著分化。



之前已经写过溢价来源的问题,这次主要是回溯一下市场,就不再就这一问题做进一步赘述了。简单引用一下之前的结论,现在看仍然是成立的:
“在流动性非常充沛的市场环境中,配置型选手的日子是很难过的:一方面要防备不知什么时候落下来的利率反转的达摩克里斯之剑,另一方面又得防备流动性紧缩后信用风险爆发。所以这种情况下,对原本不活跃的偏另类的品种研究就显得更加重要,这种重要性体现在两个方面:
1、能在有溢价的品种中仔细找到真正有价值的个券,做票息上的防御性安排,但又避免闭着眼睛拿溢价,最后死在自己不熟悉的风险类型上;
2、搞清楚流动性大潮到来和逆转时各个细分品种流动性的变化,有助于领先一步,先拿早走。”
二、对银行理财产品配置ABS的建议
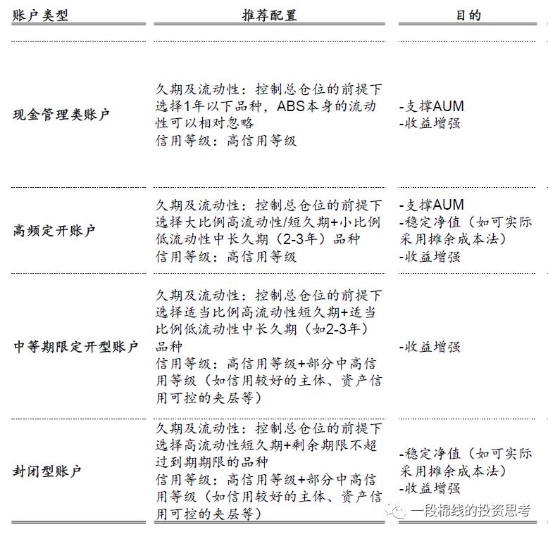
资管新规后商业银行理财正在进行全面净值化转型:产品净值化管理、账户独立核算、资产和产品期限尽可能匹配是几个重要原则。在此基础上,作为准储蓄的老商业银行理财的庞大AUM必然会部分外溢到其他业态。这个阶段里商业银行处于防守AUM流失的状态,就会变成和全资管行业其他子类别作对的天然多头。
在转型过程中,新商业银行理财虽然需要进行全面净值化管理,但过渡阶段内除类货币基金外,产品形态上仍然需要具有“投资控制在较规则的中短期限(如6个月/半年/1年/2年等)、净值波动稳定、且基本能达到销售宣传收益区间”等特征。因此投资端获取估值波动稳定、相比债券具有一定溢价的中低信用风险投资品就成为各家银行理财的头号战略任务之一。
基于前文提及的,ABS产品是一种在资管户中可采用摊余成本法估值、且具有流动性/另类信用溢价的标准化债权品种,具有既可以在一定程度上稳定净值/增厚收益,又可以突破期限错配的合规性限制等优势,成为了商业银行理财追捧的主要资产品种。部分在该品类上起步较早的股份制银行资管盘,在该品类上的投资额度已经接近组合总规模的15%。
细化来看,资管新规后市场上常见的几种商业理财产品形态包括如下几类:
-
逐日开放的现金管理型产品/高频(半年以下)定开型产品;
-
中短期(0.5年-2年)定开型产品;
-
封闭型(有长有短,封闭期限有向3-5年拉长的趋势)产品。
其中,现金管理类产品由于需要面对每日申购赎回,对流动性要求最高。但银行现金管理类产品由于资金渠道稳定性强,相比货币市场基金可以适度超配流动性受限品种。作者的个人观点是,作为一种相对收益产品,该类产品的最终目标是通过在资产端超配部分流动性受限品种,比货币市场基金的平均收益水平大致提升10-30BP即可,但并不适合通过配置完全没有流动性的品种或通过过度承担信用风险获取高收益。在产品受到市场极端情况的流动性冲击时,通过承担额外风险带来高收益的资产组合很可能会成为被市场反噬的风险源头。
高频定开型产品由于没有397天的限制,可以在市场利率环境较友善的环境中适当配置部分剩余久期较长(2-3年)、具备绝对收益特征的投资品作为压舱石,但同样不适合通过下沉风险提高组合静态收益。
上述两类产品由于具有相对收益特征,因此通过配置ABS支撑合意水平上的AUM是主要诉求。
再来看中等期限的定开产品。目前市场上商业银行定期开放型理财产品分为使用摊余成本法和使用市值法进行组合净值计算两种类别。两种产品各有优劣:使用摊余成本法的产品具有净值稳定的优势,但可能存在正负偏离问题(在利率洼地中建立的投资组合,尽管可以基于对利率的预判迅速调仓,但一段时间后负偏离是大概率事件),实际上后续管理难度相对较大。使用市值法的产品期间净值波动较大,但投资组合会损益即时体现在产品净值里,不会累积到开放期影响后续一期募集,也不会让下一期投资人承担前一期的投资损失。但无论采用哪种净值计算方法,ABS都能够承担起增强收益的职责。如果市值法账户允许进行混合计价,即对流动性受限品种采用摊余成本法计价,ABS还能起到稳定组合净值的作用。当然,整体来看目前ABS的第三方估值波动经常比市场平均波动水平低,但由于第三方机构(中证或中债)在ABS品种的估值上经常处于“薛定谔状态”,估值风险也越来越需要进行深入探讨。
针对封闭式产品,由于产品到期就需要结束,在ABS品类上作者整体不建议进行投资错配(RMBS、部分交易所零售信贷ABS等高流动性品种除外)。但针对3年以上的长期限封闭账户,可以重点配置一些偏另类信用、具有绝对配置价值的产品。例如某股份制行发行的5年期封闭式养老产品,就非常适合配置诸如类REITs、高收益夹层等品种。
大体上对各类账户的配置观点总结如下,供大家批评指正。

注:文章为作者独立观点,不代表资产界立场。