概述
8048FH温控器是一对一接收,带周编程功能的无线温控设备,适用于壁挂炉采暖系统。


技术参数
发射器供电:2*AAA电池供电
天线发射频率:433MHz(FSK)
接收器供电:100~240VAC,50/60Hz
无线传输距离:空旷350m
额定负载:3A
发射器尺寸:135*87.5*23.2mm
接收器尺寸:114*85*19mm
控温范围:5~35℃
开关偏差:1℃
环境温度:-10℃ ~ +60℃

按键功能:

开关键:中央按键为开关键。
SET:时钟键。
+:上升键,增加设定温度或其他参数。
- :下降键,减小设定温度或其他参数。
PRG:模式选择、编程设置键。
发射器工作状态描述:
当面板设定温度小于室内温度时,绿灯熄灭,关闭输出;
当面板设定温度大于室内温度时,绿灯常亮,开启输出。
接收器工作状态描述:


开机:在关机状态下,短按开关键,红灯常亮,表示已开机;
关机:在开机状态下,短按开关键,红灯熄灭,表示已关机;
输出:绿灯常亮,表示处于输出状态,绿灯熄灭,关闭输出;
对码:关机长按开关键5秒,蓝灯常亮,表示处于对码状态;
通讯:蓝灯闪烁后熄灭,表示接收器成功接收到发射器信号。
◆注:在开机状态下,发射器每15分钟发送一次无线信号给接收器,接收器蓝灯每15分钟闪烁一次,表示成功接收信号,接收器连续3次,即45分钟内从未接收到发射器信号则强制关闭输出,停止加热。
发射器与接收器无线对码:

1、发射器装配2节7号电池,接收器接通220V电源,并使两者都处关机状态。 注:接收器红灯熄灭表示关机。
2、关机状态下,长按接收器的开关键5秒,直至蓝灯常亮,此时发射器进入对码状态。
3、关机状态下,长按发射器的“SET”键5秒,直至屏幕显示序号“01”,按“PRG”键一直切换至第9项,显示四位数的编码为止,此时再短按发射器的“SET”键,接收器蓝灯熄灭,表明发射器和接收器对码成功。
4、面板开机,接收器开机即可正常使用。 注:接收器红灯常亮表示开机。
发射器操作说明:

按键锁定: 长按开关键3秒锁定所有按键,显示“”,再长按3秒解锁。
模式切换: 按此键切换手动模式和编程模式。
时钟设置: 开机状态下,长按“SET”键3秒钟, 可进入时钟设置状态,设置顺序为:分钟→小时→星期,按“SET”键切换下一选项,按“+”、“-”键调节参数,调节完毕后等待十秒钟自动保存。
编程设置: 开机状态下,长按“PRG”键3秒钟,可进入编程模式参数设置,编程模式设置分7天4个时段,按“PRG”键切换下一选项,按“+”、“-”键调节参数,具体参数如下表,调节完毕后等待十秒钟自动保存。


WiFi连接说明及注意事项(此项功能为选配,仅WiFi机型附带):
注意事项:
1、手机所处无线网络信号良好并安装有“智能生活”应用软件;
2、首次连接时,温控器与手机必须处于 同一个2.4G无线网络 ;
3、一旦连接成功后温控器所处无线网络不得更换,否则需重新连接;手机可更换移动数据或其他无线网络,即只要手机有网,就可登录APP远程控制;
4、手机打开蓝牙可实现快速配网:
手机开启蓝牙,可跳过下方图 ⑤ 到图 ⑧ 的操作,即打开“智能生活”APP后,保持手机蓝牙开启,WiFi连接,然后长按温控器的 “PRG”键,直至显示屏上"无线信号“图标闪烁,APP会自动搜寻处于配网状态的温控器,搜寻成功后点击“+”来添加设备。



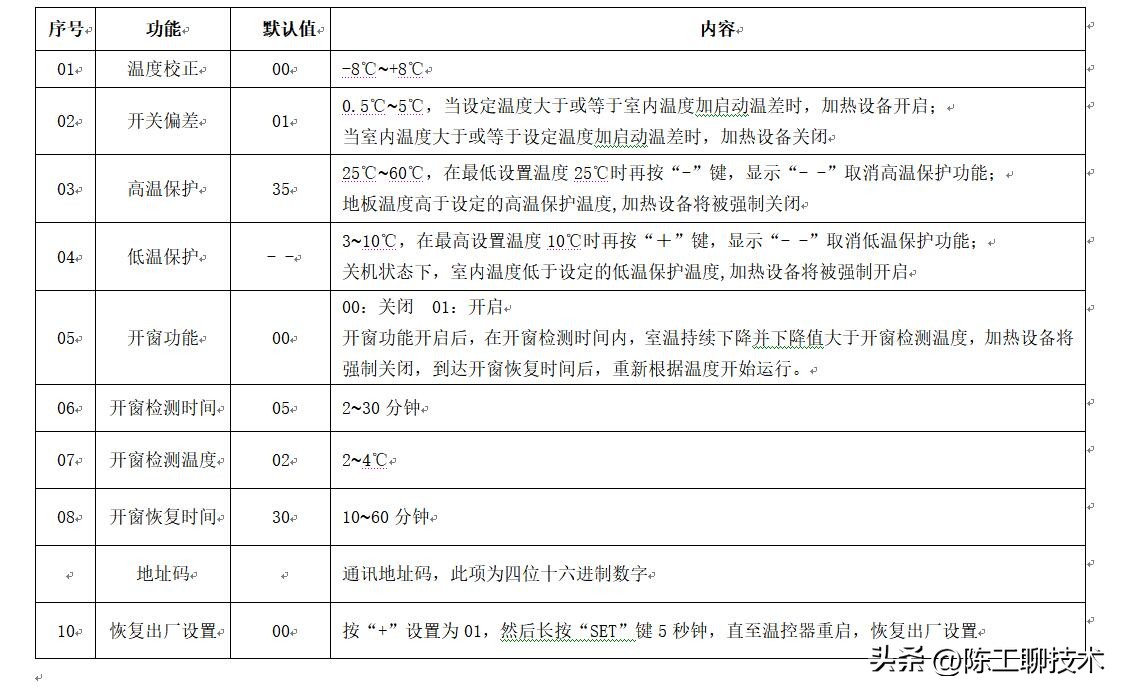
高级选项:在关机状态下,长按发射器“SET”键5秒钟,进入高级参数设定模式,上侧显示序号,下侧显示对应参数,按“PRG”键切换选项,按“+”、“-”键调节参数,调节完毕后按开关键保存设置。

安装注意事项:
1、请切记在安装前关闭电源。
2、在室内找一个温度稳定,而且没有靠近门处或空调装置的地方。
3、在安装之前,必须查看系统电路图,根据接线图连接电路。如果你的系统与电路图不相符,请与经销商联系或请教资深电工。
4、根据详细说明使用,禁止超载。
