10月7日,在Science Translational Medicine上发表的一篇论文中,瑞士苏黎世大学医院和意大利生物技术公司Philogen等研究机构的一组研究人员将靶向胶质母细胞瘤的抗体与细胞因子相结合,产生的融合蛋白可以在静脉内递送并积聚在肿瘤内,而且在小鼠模型和人类患者的研究中均显示出较高的抗肿瘤活性。

来源:Science Translational Medicine
胶质母细胞瘤是最具侵袭性的原发性脑瘤,通过手术去除肿瘤难度高、副作用多,而且高度免疫抑制的肿瘤微环境导致药物几乎无法作用于肿瘤,一直被认为是免疫学上的“沙漠”。促炎细胞因子是免疫系统的主要调节因子,虽然能使“冷”肿瘤变“热”,但是未经修饰的细胞因子毒性太大,患者无法承受。因此必须采用新方法进行细胞因子的选择和工程化来确保其安全性和有效性。
在这项研究中,研究人员在具有免疫功能的神经胶质瘤原位小鼠模型中测试了细胞因子IL-2、IL-12和TNF与抗体L19结合后(L19-IL2,L19-mTNF和L19-mIL12)的治疗效果(先前的研究表明,当静脉注射放射标记的基于L19的抗体偶联物时,L19会选择性地定位到患者原发性和继发性的脑肿瘤中)。
结果表明,相比于单独使用其中两种蛋白质,将两种蛋白质融合后的抗肿瘤效果更加显著。其中,L19-IL2和L19-mTNF在胶质母细胞瘤中的积累减缓了肿瘤的生长,而且40%的动物被治愈。在首次治疗后的180天,研究人员将第二组肿瘤细胞植入小鼠另一侧脑半球,在未经进一步治疗干预的情况下,小鼠仍然受到保护,显示出了融合分子诱导的抗肿瘤免疫应答的持续性。

融合蛋白在小鼠模型体内显示出有效的抗肿瘤活性(来源:Science Translational Medicine)
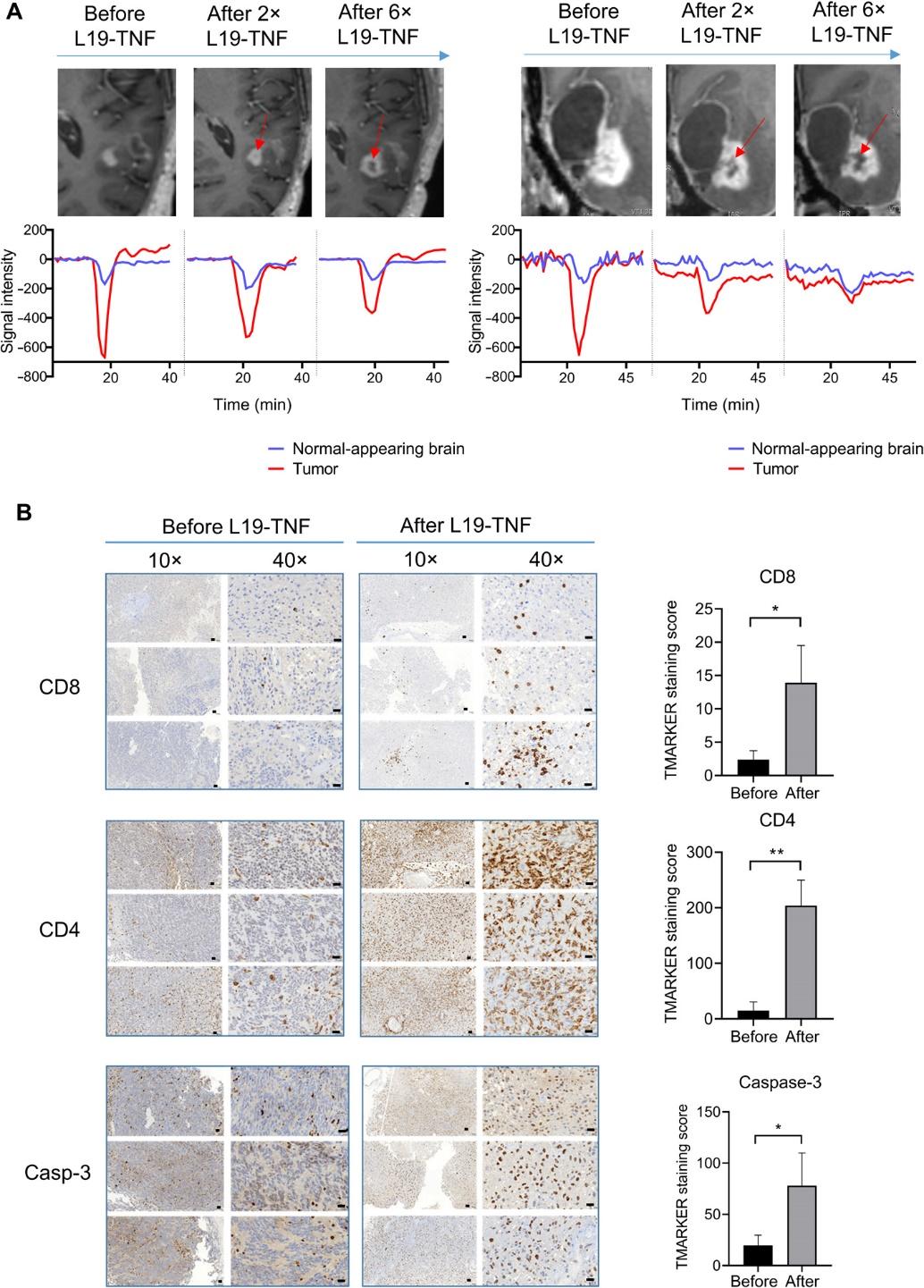
融合蛋白的临床试验(NCT03779230)也在进行中。研究人员在3例胶质母细胞瘤患者中测试了TNF融合蛋白(Fibromun)。其中2例患者在治疗6个月时病情保持稳定,且肿瘤区域坏死面积增加。这一临床研究目前正在招募更多的患者。

Fibromun分子(来源:Philogen官网)

使用L19-TNF治疗复发性胶质母细胞瘤患者(来源:Science Translational Medicine)
但是研究小组也指出了这项临床试验的局限性:患者人数较少,并且患者仅接受了1种剂量水平的L19-TNF,因此还需要进行进一步的研究才能充分了解这一疗法的安全性和有效性。
参考资料:
1# Tobias Weiss et al. Immunocytokines are a promising immunotherapeutic approach against glioblastoma. Science Translational Medicine (2020)
2# New immuno-oncology combo attacks glioblastoma in mice and paves path to human trials(来源:FierceBiotech)