摘要: 2015年李克强总理在政府工作报告中提出“大众创业,万众创新”的重大战略举措,2016年国务院又先后部署建设120个大众创业万众创新示范基地。为探究在示范基地发展中影响创新创业生态环境的关键性因素,本文采用大数据技术,从各大统计年鉴、政府官网、第三方数据提供商等渠道采集了上千万条数据并清洗后,以29个高新区和经开区区域示范基地为例构建指标评价体系,并通过因子分析的方法来计算各示范基地双创生态环境的综合得分进行综合分析,并对区域示范基地发展提出相应建议。

1. 引言
2015年李克强总理在政府工作报告中首次提出“大众创业,万众创新”的重大战略举措后,各地掀起了创新创业高潮,积极探索制度创新、政府推动、市场主导、平台共建,努力使“双创”成为新常态下经济发展的引擎。自2016年起,国务院先后在部分地区、企业、高校和科研院所分两批部署建设120个大众创业万众创新示范基地(简称双创示范基地)。根据建设主体不同,120个示范基地划分为区域类、高校类、科研院所类和企业,其中区域双创示范基地62个。
完善双创生态是区域示范基地的重要工作目标,也是企业创业成长的必要条件,营造有利于创新创业的生态环境对区域类双创示范基地发展具有十分重要的意义,本文将以62个区域双创示范基地作为研究对象,结合国内外创新创业生态环境相关研究,设计综合评价指标体系,采用因子分析法进行实证分析。
2. 国内外研究现状
创新创业生态环境是由企业、研发机构、服务机构等各类市场化创新创业主体围绕创新创业过程而自发形成的生态系统,以一定的空间范围为边界,具有开放性、流动性、跨领域、自成长的特征。
国外学者对创新创业生态环境评价进行了许多有益探索,其中最有影响力的是GEM模型。全球创业观察(Global Entrepreneurship Monitor,GEM)是英国伦敦商学院和美国百森学院共同创立的一个研究项目,其维度分别是金融支持、政府项目、政府政策、教育与培训、研究开发与转移、商业环境与专业基础设施、国内开放程度、文化与社科规范、实体与基础设施等九个方面。
我国学者结合我国创新创业环境特点,分别构建创新创业生态环境评价指标体系,并运用多元化评价方法进行评价。高斌以山东省17市为例,从人口、生产总值等国民经济基础指标、融资环境及创业活跃度指标以及公共科技资源指标,基于PSR模型采用因子分析的方法,得出17个城市的创业环境综合得分以及优劣势[1];潘肇新选取北京部分城区的创新创业政策数量作为政策投入指标、专利授权数及技术合同成交额等作为政策产出指标,采用熵值法及灰色关联度对北京双创政策效率进行综合评价[2];*平胡**从创新组织能力、创新产出能力以及环境支撑能力三个维度出发,构建三级指标体系,采用TOPSIS法对全国各省的双创环境进行综合评价,根据评价结果对浙江省双创发展提出针对性建议[3];*党**婕根据PSR模型构建指标体系,包含压力指标、状态指标及响应指标,其中压力指标主要包含基础国民经济指标,状态指标包含教育及科研发展水平指标,响应指标主要包含公共管理指标,并对张掖市双创城市创新环境进行综合评价[4]。张鑫晨等从政府、教育文化、科研条件等角度构建创新创业环境评价指标体系对江浙沪的创新创业环境综合指数进行评价比较,就各省的特点及优劣势提出相关建议[5];黎畅参照火炬年鉴的统计指标从创新创业、产业结构、国际开放和可持续发展四个方面对南昌高新区的综合水平进行全方位评估,有针对性地提出相关建议[6];王林川等人基于新经济环境的国内大背景,以10个国家高新区为例,从智能化、生态化、平台化和国际化四个角度构建指标体系,探究国家高新区高质量发展评价的分析方法[7];*党**兴华和李全升将熵权法和TOPSIS法结合从创新投入、组织、产出能力及环境支撑能力四个维度构建综合评价模型对陕西省7个高新区进行创新能力评价给出针对性建议[8]。
由上述分析可见,国内针对双创生态环境的评价研究较少,且大多是从单个省市角度出发或者对双创生态中某一方面的研究,对于政府以及企业来说参考价值不足;除此之外,国内在双创生态环境评价方面的研究主要聚焦在国民经济基础指标、公共管理指标以及教育科研发展指标,指标聚焦在基础的经济生态上,缺少反映创新创业生态的指标难以科学客观系统地对创新创业生态环境进行综合评价。
为此,本文以区域双创示范基地作为研究对象,综合选取25个指标构建了区域双创示范基地创新创业生态环境评价指标体系,并通过大数据方式对62个双创示范基地2020年的数据进行采集和处理,构建62个区域双创示范基地的双创生态数据库,并进行了实证分析。
3. 指标体系构建与评价方法选取
3.1 指标体系构建及其理论依据
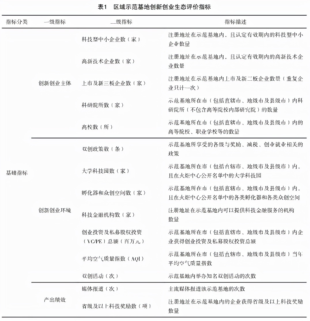
参照GEM模型涉及的金融支持、政府项目、政府政策、教育与培训、研究开发与转移、商业环境与专业基础设施、国内开放程度、文化与社科规范、实体与基础设施等九个维度,结合历年《中国火炬统计年鉴》中对高新区科技创新发展的评价重点及评价指标。根据总量指标与相对指标相结合原则、状态指标与效率指标相结合原则、通用指标与优秀指标相结合原则、数据可获得性原则以及与示范基地建设目标相关性原则,搭建如表3.1.1所示的区域双创示范基地创新创业生态环境评价指标体系,并将相应指标分为基础指标和重点指标两大类,基础指标用于反映示范基地双创生态的基础,重点指标用于反映国家对示范基地的相关要求。


如表1可以看到,基础指标下设创新创业主体、创新创业环境、产出绩效三个一级指标,这三个指标可以较为全面地反映出一个区域创新创业的基础水平,国内学者进行相关研究时主要也是从这几个维度设置指标展开分析;重点指标参考国务院办公厅发布的第三批双创示范基地中依据差异化功能定位划分的四个方向,分为创业带动就业、体系化融通创新、精益创新创业、创新创业国际化四个一级指标。将指标体系分为基础指标和重点指标,既可以全面系统地分析双创示范基地的创新创业生态环境,也可以从各个功能方向剖析各双创示范基地创新创业生态的优劣点。
该指标体系共可分为七个一级指标:基础指标中的创新创业主体、创新创业环境、产出绩效;重点指标中的创业带动就业、体系化融通创新、精益创新创业以及创新创业国际化。各一级指标下共设有25个二级指标。
3.2 数据采集与处理
依托北京智识已有的全国双创主体数据,面向全国62个区域双创示范基地开展补充数据采集,包括标识出62个示范基地的电子围栏,将注册在该区域内的企业自动提取出来,并结合北京智识的企业库自动识别出高企、瞪羚、科技型中小、独角兽、上市/挂牌等不同企业标签;手工采集示范基地所在地发布的人才认定、融资事件和双创政策等数据,作为自动采集数据的一种补充。
数据采集完成之后,利用实体识别、信息抽取、重复检测等技术对示范基地的创新创业生态数据进行处理,建立数据之间的关联,形成区域双创示范基地创新创业生态数据库。
3.3 评价方法
3.3.1 数据标准化
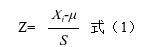
基于原始数据量纲不同,不能直接进行统计分析,文章依据Z-score法对数据进行标准化处理(原理见式(1)),消除量纲差异后再进行分析。

式中,Z为标准化值;Xi为原始数据;μ为Xi的均值;S为μ的标准差。
3.3.2 因子分析法
因子分析法(Factor Analysis)从研究指标相关矩阵内部出发,将错综复杂的关系变量归结为少数几个不相关的综合因子,弥补了其他方法中指标关联性强和人为赋权等因素的缺陷。
因子分析方法的基本思路如下:①依据KMO值和Bartlett球形检验判断指标数据是否适合进行因子分析;②构建因子变量;③利用旋转方法得到因子变量旋转成分矩阵;④计算因子变量得分。基本的数学模型如下:

其中x1,x2,x3,xp为p个原始变量;f1,f2,f3,⋯,fk为k个因子变量,k小于p,表示矩阵形式为X=Af+aε。
主成分公因子的得分以及综合得分计算公式如式(3)所示:

式中,Fi是主成分值,i表示因子数;aij表示第i个公因子在第j个主成分上的因子载荷;yi为标准化数据。
4. 实证分析
4.1 实证分析过程及结果
本文的研究目的是对区域双创示范基地创新创业生态环境进行分析,采用大数据方法收集了海量数据整理成25个相关指标,基于数据本身结构及特征对示范基地双创生态进行分析,选择其中一个类型区域——高新区和经开区进行因子分析。
在对高新区和经开区的双创示范基地进行因子分析时,由于独角兽企业数这一指标缺失值过多且与其他指标相关性过高无法构建矩阵,因此在因子分析时将该指标删去,对剩余24个指标进行因子分析得到如表2结果。

表2可知,KMO值>0.6,说明该数据可接受,通过KMO检验;Bartlett 球形度检验的Sig值远小于0.05,且自由度较高,因此通过检验,总体来说,该数据可进行因子分析。
根据表3可知,共有11个指标在公因子1上的载荷量最高且均为正值,这表明这11个指标与公因子1的相关性较强。这些指标反映的主要是示范基地的基础条件,具体体现为创新创业的空间载体和科创成果。可以将这11个指标分为两个层次:第一个层次包括上市及新三板企业数量、科研院所、高校数量、大学科技园、孵化器和众创空间以及万人计划人才数量,这些指标大多为空间载体类指标,体现的是双创基地对创新创业提供的机构资源、服务资源以及人才资源等,主要彰显其对创新创业有序进行的保障能力。这些指标的载荷量均为正值,其载荷量越大就说明基地的基础保障能力越强。而省级及以上科技奖励数量、企业当年新增发明专利数、拥有行业标准及参与制定标准数、瞪羚企业数量以及当年申请PCT数量,这些指标反映的是示范基地在双创资源基础上表现出来的创造能力产出能力,这些指标的载荷量也均为正值,说明载荷量越大时产出能力越强。
公因子2上载荷量较高的指标有4个,且均为正值,表明这些指标对示范基地双创生态环境都有积极的促进作用;其它各因子载荷指标也均为正值,说明这些指标对示范基地均体现正向的促进作用。

公因子2指标主要反映科技企业机构数,公因子2实际含义是指科技资源;公因子3的载荷指标主要反映金融环境;公因子4的含义是外部支持力量;公因子5的含义是双创示范基地的活跃度;公因子6的载荷指标空气质量指数优良率以及年新增注册企业占比两个指标间的关联度不强,聚类在公因子6的主要原因是两个指标对示范基地创新创业生态环境的影响不是很强,因此聚在同一个公因子上。
表4是各因子的总方差贡献率,根据该表以及图1的碎石图,可以看到在将24个指标矩阵旋转后,可将其归类为6个公因子,这6个公因子的累积方差贡献率达到86.14%,几乎已经将原始数据中的所有信息提取出来,并且6个公因子的特征值都大于1,因此将原始的24个指标分为6个公因子最为合适。表5是成分得分系数矩阵,6个公因子得分根据该矩阵计算得到。


因子分析的方差贡献率达到70%以上即可满足分析要求,而上述分析结果显示前三个公因子的累积方差贡献率就达到70%,因此其实前三项公因子已经可以反映整体的综合情况了。其中公因子1的方差贡献率最大达到50%,其对示范基地双创生态的作用是最大的,从图2对公因子1及总得分绘制的分布图也可以看出其分布基本一致,离散值不多,可见公因子1对总体评价的影响十分正相关且影响极大,因此后续会对该因子展开重点分析。


根据因子得分得到的表6是高新区和经开区内综合得分排名前十的双创示范基地,在表上可以看到排名第一的是武汉东湖新技术开发区,除了公因子1排名第一以外,其它各因子排名都比较靠后,这说明其实对示范基地双创生态综合评价来说,公因子1的指标是最关键的影响因素。在前十名的示范基地中,武汉东湖、乌鲁木齐高新区、天津滨海高新区三个示范基地具有一定的代表性、典型性。武汉东湖公因子1排名第一、其他各因子排名靠后而总排名第一;天津滨海高新区总排名第3、公因子1排名靠后,实际情况中整体发展较天津滨海高新区差的乌鲁木齐高新区,公因子1排在天津滨海前,表7是三个典型示范基地各因子的具体得分及排名。


为分析结果同实际情况产生偏差的原因,本文抽取其中三个示范基地公因子1的具体指标数据,进一步验证计算结果,如表8所示。

从表8中可以观察到一个异常现象,天津滨海的各项指标比乌鲁木齐高新区要高,但其公因子1的得分却相反。通过对分析模型的回溯,发现公因子1中一些指标的成分得分系数为负值,而天津滨海负值得分系数的指标数据值较大,所以出现整个公因子1得分低的异常现象。
为了进一步验证公因子1内指标的综合得分是否可以较准确反映各基地总体情况,将公因子1内其它13个载荷量小的指标剔除后,重新计算并排名后的结果和综合排名几乎一致,且和各区域示范基地创新创业生态的实际水平基本契合,只有少部分示范基地和实际情况出入较大,下面是重新计算的公因子1中排名前五的示范基地,如表9所示:

由表9可见,剔除公因子1中载荷小的因素的影响后,公因子1内11个指标算出来的最终得分排名情况确实和24个指标计算出的综合评价结果非常贴合,并且最终结果和各示范基地实际情况也比较贴合。因此我们通过因子分析法得出的区域示范基地创新创业生态环境主要影响指标具有较高效度,相关示范基地可以重点关注这11个重要指标的发展。
4.2 典型示范基地分析
对公因子1排名前五的示范基地进行深入分析,分析各区域示范基地优势特点及弱势项。从各指标排名来看,武汉东湖除创业就业、体系融通排名六、七外,其余各项指标均位列前三。其中瞪羚企业数量879个,位列第一;企业当年新增发明专利数14314,高居第一;科研院所、高校数量、当年申请PCT专利量等指标武汉东湖均排名第一;而拥有现行国家或行业标准以及参与制定标准数相对差一些。
合肥高新技术产业开发区的上市及新三板企业数量、企业当年新增发明专利数、拥有现行国家或行业标准以及参与制定标准数等指标排名前三,在高新区和经开区示范基地中具有较强的优势;但是孵化器和众创空间数量仅有71个,和第一名的青岛高新技术产业开发区相差300多,瞪羚企业数以及当年申请PCT专利量相对其总排名来讲,都是比较明显的短板弱势。
同是广东省内的广东省广州高新区科学城园区和广东省中山火炬高技术产业开发区一个总排名第二,一个总排名第九。主要原因是两者园区规模差距过大,广州高新区管辖面积486.17平方公里,中山火炬高新区是70平方公里,前者是后者的近7倍;广州高新区内人口89.85万,中山火炬高新发区25万人,前者是后者的三倍多;前者营业收入也是后者的三倍多。因此,在本文评价指标体系中,由规模优势带来的总量优势决定了广州高新区评分更有优势。
5. 结论与建议
本文从双创示范基地创业带动就业、融通精益以及国际化的维度构建了双创生态评价指标体系,并通过互联网大数据采集的方式收集2020年全国62个区域示范基地双创生态相关指标数据。鉴于在实际应用中,难以关注到所有指标情况,本文采用因子分析法,选取高新区和经开区作为研究对象,寻找双创生态环境的主要影响指标,为示范基地的创新创业生态建设工作提供借鉴。
通过上述研究可以发现:
首先,对示范基地双创生态环境综合评价起主要作用的是以下11个指标,上市及新三板企业数量、科研院所数量、高校数量、大学科技园数量、孵化器和众创空间数量、万人计划人才数量、省级及以上科技奖励数量、企业当年新增发明专利数、拥有行业标准及参与制定标准数、瞪羚企业数量、当年申请PCT数量。这些指标对生态环境综合评价成较强的正向影响,相关区域示范基地在发展过程中应重点关注这些指标情况。
其次,总得分排名前十的示范基地主要分为以下两类:一类是主要公因子得分极高排名靠前,另一类是各因子得分不是很高但是排名都很均衡的示范基地。如果示范基地本身在主要影响指标的某些方面具备极大优势,可以大力发展这些方面来提升排名,另一方面就是本身在这些指标上不具备超强竞争力的示范基地,建议将精力分散到其他指标上,全面小幅度稳定提高指标数据来提升总体排名。
第三,通过对广东省两个园区的分析可知,双创示范基地创新创业生态环境优劣本身与示范基地规模有较强的相关性。本文并未对总量指标进行单位化处理,因此评价结果误差会被放大。如何平衡示范基地规模影响是一个值得深入研究的问题。
最后,由于示范基地数据采集难度大,分析结果可能存在一定的误差,后续的研究中,将进一步优化数据,提高分析的准确度。
参考文献[1] 高斌,段鑫星. 城市创新创业环境评价指标体系构建与实证——以山东省17市为例[J]. 中国科技论坛,2021(3):164-171.[2] 潘肇新,徐鲲.基于灰色关联度分析的创新创业政策效率研究[J]. 科技创业月刊,2021,34(1):13-17.[3] *平胡**. 浙江省“大众创业、万众创新”评价及推进路径研究[J]. 湖北经济学院学报(人文社会科学版),2019,16(2):56-60.[4] *党**婕,鲍国安,王丁宏. 张掖市双创城市创新环境评价研究[J]. 商业经济,2019(2):43-45. [5] 张鑫晨,罗坤,程华. 基于GEM模型的长三角创新创业环境评价分析——以浙江、江苏和上海为例[J]. 统计科学与实践,2019(11):13-16.[6] 黎畅. 南昌市高新区综合竞争力评价及提升路径研究[J]. 经济研究导刊,2019(35):144-148.[7] 王林川,刘丽,吴慈生. 新经济环境下国家高新区高质量发展评价研究——以10个国家高新区为例[J]. 科技管理研究,2021,41(3):33-39. [8] *党**兴华,李全升. 基于熵权改进TOPSIS的陕西国家级高新区创新发展能力评价[J]. 科技管理研究,2017,37(3):75-83.
作者:王涛1、邓元慧2、赵宇2、董雅婷1、李博然1、李旭敏1
1 北京智识企业管理咨询有限公司
2 中国科协创新战略研究院
本文转载自微信公众号科学家,原载于《今日科苑》2021年第7期
感谢您的支持与关注,欢迎赐稿交流
投稿邮箱:nais-research@cnais.org.cn