12月1日,
*安泰**电动自行车挂牌工作正式启动,
全城迎来挂牌热潮




12月1日至12月12日,全市共办理电动自行车挂牌50518辆,其中正式号牌6520辆,临时号牌43998辆;自全省试点动作开展以来,全市累计办理电动自行车挂牌274073辆,其中正式号牌13541辆,临时号牌260532辆。


挂牌已有一周多时间,
之前蜀黍已发布电动车挂牌相关文章
12月1日起,山东省电动车登记挂牌正式实施
*安泰**电动车挂牌怎么办、去哪办?速来围观!
但是,
大家还是会有很多的疑问,
针对大家关心的问题,
贴心蜀黍进行了归纳整理
赶紧收藏下
↓↓↓



重要时间点
1.集中登记挂牌时间:自2019年12月1日起,至2020年5月31日结束。
2.自2020年6月1日起,停止办理旧标准的电动自行车登记挂牌及临时号牌发放业务,未悬挂电动自行车号牌或临时号牌的,不得上道路行驶。
3.2023年1月1日起,使用过渡期临时号牌的电动二轮车将不得上道路行驶。过渡期内广大车主可以通过以旧换新、折价退车、拆解报废等方式积极主动置换和淘汰不符合标准的电动自行车。
登记挂牌的情形
1.获得CCC认证证书的电动自行车,经核验车辆和资料符合条件的,予以注册登记,核发电动自行车号牌。
2.2019年4月15日之前购买的符合旧标准的电动自行车,具备脚踏骑行功能,且经核验车辆和资料符合条件的,予以注册登记,核发电动自行车号牌。
3.对不符合上述两类情形的电动二轮车(电动摩托车除外),实行备案登记,发放临时号牌,有效期至2022年12月31日。
不予挂牌的情形
1.车辆来历证明、产品合格证与车辆信息不符的;
2.非法改装、拼装、篡改电动自行车的;
3.电动自行车整车编码缺失、凿改的;
4.属于电动二轮摩托车的;
5.其他不符合法律、法规、规章规定的情形。
登记挂牌需要哪些手续
①正式号牌申请
办理电动自行车正式号牌,需要现场办理,应携带所有人身份证明、车辆购车发票及合格证,并现场交验车辆;
②临时号牌申请
办理临时号牌,可网上自助申领或现场办理。车主通过“*安泰**车管”微信公众号自助申领的,填写车辆和车主信息,自助上传车辆合格证、发票、个人身份证、整车编码、车辆左后45°角照片,不需要交验车辆。

微信公众号自助申领步骤: 电动自行车临时号牌网上申请,车管教您如何办理!

(正式号牌)

(临时号牌)
挂牌需要收取费用吗
免费!免费!免费!免费办理电动自行车登记挂牌,号牌制作费用由同级财政承担。
但是,需要邮寄的是个人承担邮费哦!在网上申请业务的,业务系统明确提供了两种领取号牌的方式可供选择,车主可以选择到自取点领取,也可以选择支付邮费,号牌邮寄到家,请大家根据自己的情况自主选择。
如何选择车牌号
电动自行车登记挂牌使用全省统一的登记管理系统,按照业务办理顺序,依次生成号牌号码。就是说,不是人工确定号码,是自动按照顺序生成,切勿轻信非法中介和商家买卖号牌,受骗上当奥!而且为了顺应*意民**,合理扩充了号源,所有号牌尾数不带数字“4”哦!
电动自行车《合格证》或发票丢失怎么办?
旧标车和申请临时号牌的,若《合格证》或发票丢失的,可在办理时填写《电动自行车来历承诺书》,提交身份证明,并核验车辆或照片后,即可办理。
新标车若没有电动自行车《合格证》或发票,可前往购买车辆的商家,补办《合格证》和发票。
重要提醒:千万不得使用虚假的资料申请电动自行车号牌或过渡期临时号牌,否则将依法撤销登记,收回号牌,提供虚假材料的申请人将承担一切法律责任!
需要注意的问题
1.骑电动自行车需要驾驶证吗?
电动自行车属于非机动车,不需要驾驶证。但驾驶电动摩托车,须持有相应准驾车型的驾驶证。
2.行驶证是纸质的还是电子的?
电动自行车登记没有纸质行驶证,使用电子行驶证,车主可以通过微信公众号自助查询使用。
3.电动二轮摩托车可以挂电动自行车号牌或临时号牌吗?
不可以!应当按规定到公安车辆管理部门办理机动车注册登记,领取摩托车号牌,凭相应准驾车型驾驶证上路行驶。
4.大踏板电动车属于什么类型的啊?
没有脚踏骑行功能的电动车,车辆型号和整车编码属于机动车编制规则的,应当进行《公告》查询,能查询到《公告》的为电动摩托车,不得核发电动自行车临时号牌,经查询没有《公告》的为非标电动二轮车,可以核发临时号牌。临时号牌实施过渡期管理,有效期至2022年12月31日。过渡期满后,不得上道路行驶。您这种情况需要具体到服务点实车核验为准。
挂牌地点
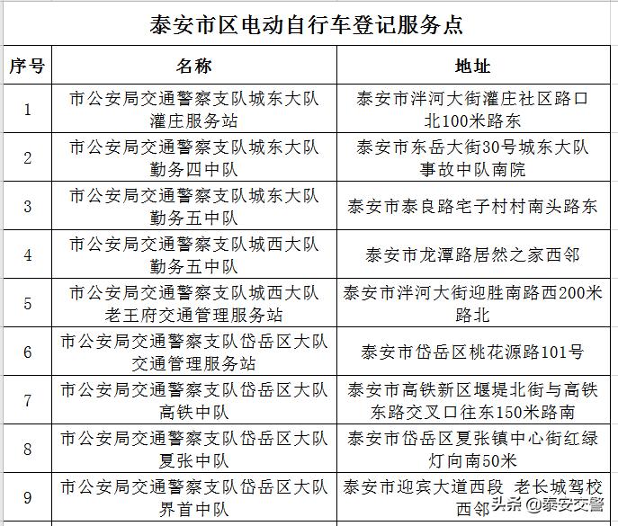
*安泰**市区电动自行车登记服务点(21个)



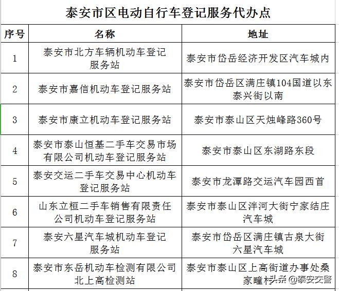
*安泰**市区电动自行车登记服务代办点(28个)





蜀黍提醒大家
自2020年6月1日起
未悬挂电动自行车号牌或临时号牌的
不得上道路行驶
请大家在此期限内合理安排挂牌时间
选择合适的挂牌地点,避免扎堆
必须要提的是,不管你挂没挂牌
安全上路最重要
守法出行,才是回家最近的路!